还剩13页未读,
继续阅读
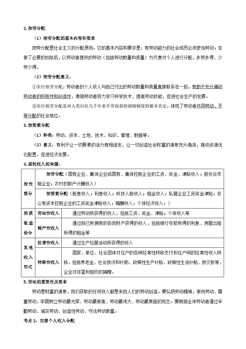
第四课 我国的个人收入分配与社会保障学案(含解析) 2025年高考政治一轮复习统编版必修二经济与社会
展开
这是一份第四课 我国的个人收入分配与社会保障学案(含解析) 2025年高考政治一轮复习统编版必修二经济与社会,共16页。学案主要包含了课标要求,命题预测,思维导图,必备知识,特别提醒,典型例题,对点训练,变式练1-1等内容,欢迎下载使用。
相关学案
高中政治 (道德与法治)我国的个人收入分配精品学案:
这是一份高中政治 (道德与法治)我国的个人收入分配精品学案,共16页。学案主要包含了知识梳理,情境探究,知识总结,习题检测,本节课学习的收获等内容,欢迎下载使用。
备考2024届高考政治一轮复习讲义必修2第四课我国的个人收入分配与社会保障第一课时我国的个人收入分配考点2完善个人收入分配:
这是一份备考2024届高考政治一轮复习讲义必修2第四课我国的个人收入分配与社会保障第一课时我国的个人收入分配考点2完善个人收入分配,共3页。
备考2024届高考政治一轮复习讲义必修2第四课我国的个人收入分配与社会保障第二课时我国的社会保障考点1我国的社会保障:
这是一份备考2024届高考政治一轮复习讲义必修2第四课我国的个人收入分配与社会保障第二课时我国的社会保障考点1我国的社会保障,共6页。学案主要包含了安全规范等内容,欢迎下载使用。

