山东省金乡县2024--2025学年九年级上学期10月月考化学试卷(解析版)
展开
这是一份山东省金乡县2024--2025学年九年级上学期10月月考化学试卷(解析版),共12页。试卷主要包含了答题前,考生务必将自己的学校等内容,欢迎下载使用。
1、本试卷分第I卷(选择题)和第Ⅱ卷(非选择题)两部分,共6页。
2、答题前,考生务必将自己的学校、班级、姓名、考场、考号等填写在试卷相应位置可能用到的相对原子质量:H-1 C-12 O-16 Na-23
第I卷(选择题共16分)
一、选择题(本大题包括10小题,每小题只有一个正确选项。其中1-4小题,每小题1分,5-10小题,每小题2分,共16分)
1. 下列变化属于化学变化的是( )
A 金桂飘香B. 烧杯破碎
C. 蜡烛受热熔化D. 食品腐败变质
【答案】D
【解析】
【分析】
【详解】A、金桂飘香说明分子在不停的运动,不属于化学变化,选项不符合题意;
B、烧杯破碎是形状改变,属于物理变化,选项不符合题意;
C、蜡烛受热熔化是物质状态改变,属于物理变化,选项不符合题意;
D、食品腐败变质是食物与空气中的氧气发生缓慢氧化反应,属于化学变化,选项符合题意。
故选D。
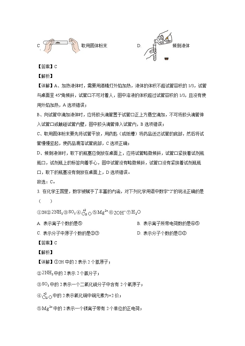
2. 试管是化学实验室常用的仪器,下列有关操作正确的是( )
A. 加热液体B. 滴加液体
C 取用固体粉末D. 倾倒液体
【答案】C
【解析】
【详解】A、加热液体时,需要用酒精灯外焰加热,液体的体积不超试管容积的1/3,试管与桌面呈45°角倾斜,试管口不可对着人,图中溶液的体积超过试管容积的1/3,且没有使用外焰加热,A选项错误;
B、向试管中滴加液体时,应将胶头滴管置于试管口正上方悬空滴加,不可将胶头滴管伸入试管口或触碰试管内壁,图中胶头滴管伸入试管内,B选项错误;
C、取用固体粉末要先将试管平放,用药匙(或纸槽)将药品送达试管的底部,然后将试管慢慢竖起,使药品滑落试管底部,C选项正确;
D、倾倒液体时,取下的瓶塞应倒放在桌面上,应将试管略微倾斜,试管口紧挨着试剂瓶瓶口,试剂瓶上的标签向着手心,图中试管没有略微倾斜,试管口没有紧挨着试剂瓶瓶口,取下的瓶塞没有倒放在桌面上,D选项错误。
故选:C。
3. 在化学王国里,数字被赋予了丰富的内涵,对下列化学用语中数字“2”的说法正确的是( )
①2H②③④⑤⑥⑦
A. 表示离子个数的是⑤B. 表示离子所带电荷数的是④⑤
C. 表示分子中原子个数的是③⑦D. 表示分子个数的是①②
【答案】C
【解析】
【详解】①2H中的2表示2个氢原子;
②中的2表示2个氨分子;
③中的2表示一个二氧化硫分子中含有2个氧原子;
④中的2表示氧化铜中铜元素为+2价;
⑤中的2表示一个镁离子带有2个单位的正电荷;
⑥中的2表示2个氢氧根离子;
⑦中的2表示一个水分子中含有2个氢原子。
观察选项,故C正确。
故选C。
4. “中国天眼”射电望远镜使用了碳化硅(SiC)。碳元素和硅元素的本质区别是( )
A. 质子数不同B. 相对原子质量不同
C. 中子数不同D. 最外层电子数不同
【答案】A
【解析】
【详解】A、元素是质子数相同的一类原子的总称,故碳元素和硅元素的本质区别是质子数不同,符合题意;
B、同种元素的相对原子质量可能不同,如C-12、C-14,属于同种元素,但是相对原子质量不同,不符合题意;
C、同种元素的中子数可能不同,如C-12、C-14,属于同种元素,中子数不同,不符合题意;
D、同种元素的最外层电子数可能不同,如镁原子和镁离子属于同种元素,最外层电子数不同,不符合题意。
故选A。
5. 下列属于化合反应的是( )
A. 蜡烛+氧气水+二氧化碳B. 过氧化氢水+氧气
C. 铝+氧气三氧化二铝D. 水氢气+氧气
【答案】C
【解析】
【分析】由两种或多种物质反应生成一种物质的反应是化合反应,其特点是“多变一”;由一种物质反应生成多种物质的反应是分解反应,其特点是“一变多”。
【详解】A、此反应有两种反应物,有两种生成物,不符合“多变一”的特点,故不属于化合反应,不符合题意;
B、此反应有一种反应物,有两种生成物,是分解反应,不符合“多变一”的特点,故不属于化合反应,不符合题意;
C、此反应有两种反应物,有一种生成物,符合“多变一”的特点,故属于化合反应,符合题意;
D、此反应有一种反应物,有两种生成物,是分解反应,不符合“多变一”的特点,故不属于化合反应,不符合题意;
故选C。
6. 项目式学习小组制作的简易净水器(如图),下列说法正确的是( )
A. 能对水进行杀菌消毒B. 能除去水中可溶性杂质
C. 能把硬水转化软水D. 能除去水中颜色和异味
【答案】D
【解析】
【详解】A、该简易净水器没有杀菌消毒步骤,活性炭不能杀菌消毒,故不能对水进行杀菌消毒,说法错误,不符合题意;
B、该简易净水器净水器起到过滤作用,能去除不溶性杂质,无法去除可溶性杂质,说法错误,不符合题意;
C、活性炭能吸附水中色素、异味,不能除去可溶性钙、镁化合物,不能将硬水软化,硬水软化的方法可以是煮沸,说法错误,不符合题意;
D、该简易净水器含有活性炭,可以除去水中颜色和异味,说法正确,符合题意。
故选D
7. 五一假期小明跟妈妈去青海游玩,车子开到祁连山顶时小明发现家里带来的袋装的苹果派、薯片都鼓的像皮球,小明的解释正确的是( )
A. 祁连山山顶的气压大
B. 苹果派、薯片袋子变鼓说明里面的食品变质了
C. 在祁连山山顶这个特定的环境下苹果派、薯片袋子里的气体分子变大了
D. 如果不动这些食品包装,回到唐山它们还会变回原来的样子
【答案】D
【解析】
【详解】A、海拔越高,气压越低,所以祁连山山顶的气压较低,选项错误;
B、苹果派、薯片袋子变鼓说明包装袋里面的压强发生了变化,选项错误;
C、在祁连山山顶这个特定的环境下苹果派、薯片袋子里的气体分子间的间隔变大了,而分子本身不变,选项错误;
D、如果不动这些食品包装,回到唐山气压恢复,它们还会变回原来的样子,选项正确,故选D。
8. 如图表示宇宙飞船发动机内氢气和氧气燃烧生成水的微观过程,下列说法错误的是( )
A. 氢气、氧气和水都是由分子构成的
B. 氢气和氧气燃烧生成水的过程中,分子种类发生了改变
C. 氢气和氧气燃烧生成水的过程中,原子种类没有发生改变
D. 水是由氢气和氧气组成的
【答案】D
【解析】
【详解】A、由氢气和氧气燃烧生成水的微观过程可知,氢气、氧气和水都是由分子构成的.故选项说法正确.
B、由反应的前后物质的微粒构成示意图可知,氢气和氧气燃烧生成水的过程中,反应前有氢分子、氧原子,反应后只有水分子,分子种类发生改变,故选项说法正确.
C、由反应的前后物质的微粒构成示意图可知,氢气和氧气燃烧生成水的过程中,反应前后都有氢原子和氧原子,原子种类没有发生改变,故选项说法正确.
D、水是由氢元素和氧元素组成,故选项说法错误.
故选D.
9. 我国“化学”一词最早出于《化学鉴原》(1871年),该书把一种元素翻译为“矽(Xi)”。在地壳里,“矽”的含量在所有元素含量中占第二位,“矽”元素现在的名称是( )
A. 硅B. 锡C. 硒D. 铝
【答案】A
【解析】
【详解】地壳中元素含量由多到少(前四位)依次是:氧、硅、铝、铁,故“矽”元素现在的名称是硅。故选A。
10. 下列叙述中的“一定”肯定成立的个数有( )
①有发光、放热现象发生的变化一定是化学变化
②由一种元素组成的物质一定是单质
③带电的粒子一定是离子
④同种分子构成的物质一定是纯净物
A. 0个B. 1个C. 2个D. 3个
【答案】B
【解析】
【详解】①有发光、放热现象发生的变化不一定是化学变化,如电灯通电发光放热,但没有生成新物质,不属于化学变化,①错误;
②单质是由一种元素组成的纯净物,由一种元素组成的物质不一定是单质,如O2、O3的混合物,只含有氧这一种元素,但不属于单质,②错误;
③离子一定带电,但带电的粒子不一定是离子,如质子带正电,但质子不是离子,③错误;
④纯净物只含一种物质,同种分子构成的物质一定是纯净物,④正确。
综上所述,一定成立的个数为1,故选:B。
第Ⅱ卷(非选择题共34分)
二、填空与简答(共17分)
11. 化学用语是简明扼要、信息丰富、国际通用的语言。请用化学用语填空:
(1)磷元素___________;
(2)2个铜原子___________;
(3)硫酸根___________;
(4)保持氧气的化学性质的最小粒子___________。
【答案】(1)P (2)2Cu (3) (4)O2
【解析】(1)书写元素符号时,首字母应大写,如果有第二个字母,则第二个字母应小写。磷元素的符号是P。
(2)铜原子的符号是Cu,表示多个微粒时,需在微粒符号前加上相应的数值,则2个铜原子的符号是2Cu。
(3)1个硫酸根带2个单位的负电荷,书写离子符号时,需在原子或原子团右上角标注电荷量,数值在前,正负号在后,数值为“1”时数值可以省略不写,则硫酸根的符号是。
(4)由分子构成的物质,分子是保持其化学性质的最小粒子。氧气由氧分子构成,保持氧气的化学性质的最小粒子是氧分子。1个氧分子由2个氧原子构成,分子中原子的个数在原子的右下角标注,则氧分子的符号是O2。
12. 钛镍形状记忆合金可制作卫星天线,如图是镍元素在元素周期表中的部分信息及原子结构示意图:
(1)镍元素的相对原子质量为___________。
(2)x=___________。
(3)若原子核外的电子层数与元素所在周期表中的周期数相同,则镍元素应该排在元素周期表的第___________周期。
【答案】(1)58.69 (2)2 (3)四
【解析】
【分析】(1)由如图是镍元素在元素周期表中的部分信息及原子结构示意图可知:元素名称正下方的数字表示镍原子的相对原子质量,镍元素的相对原子质量为58.69;
(2)镍原子中原子核内质子数=原子核外电子数,,;
(3)原子核外的电子层数与元素所在周期表中的周期数相同,镍原子原子核外有4个电子层,则镍元素应该排在元素周期表的第四周期。
13. 高铁酸钾是具有紫色光泽的粉末,它是一种集氧化、吸附、凝聚、杀菌、灭藻的新型、高效的多功能水处理剂。干燥的高铁酸钾在198℃以下是稳定的,受热易分解为氧化铁、氧化钾和氧气。根据上述信息,请回答下列问题:
(1)高铁酸钾的物理性质是___________;
(2)高铁酸钾中铁元素的化合价为___________;
(3)为防止高铁酸钾变质,保存时应注意___________;
(4)写出高铁酸钾受热分解的文字表达式:___________。
【答案】(1)具有紫色光泽、常温下为粉末状固体
(2)+6##+6价
(3)在阴凉干燥处密封保存
(4)
【解析】(1)物理性质是物质不需要通过化学变化就能表现出来的性质,如颜色、气味、状态、密度、熔沸点、导电性等;化学性质是物质在化学变化中表现出来的性质,如可燃性、氧化性、还原性、稳定性等。根据题目信息,高铁酸钾的物理性质有:具有紫色光泽、常温下为粉末状固体。
(2)化合物中元素正负化合价之和为零,高铁酸钾((K2FeO4)中K显+1价、O显-2价,设Fe的化合价为x,则,解得x=+6。
(3)干燥的高铁酸钾在198℃以下是稳定的,受热易分解为氧化铁、氧化钾和氧气,为防止高铁酸钾变质,保存时应注意:在阴凉干燥处密封保存。
(4)高铁酸钾受热易分解为氧化铁、氧化钾和氧气,反应的文字表达式为:。
14. “三效催化转换器”可将汽车尾气中的有毒气体处理为无毒气体,该反应前后的微观示意图如图所示:
请回答下列问题:
(1)一个A分子中含有___________个原子:
(2)A、B、C、D四种物质中属于单质的是___________(填图中物质字母):
(3)A分子、B分子、C分子的相同点是都含有氧___________(填“分子”或“原子”或“元素”)。
【答案】(1)3##三 (2)D (3)原子
【解析】(1)根据微观示意图,A是二氧化氮分子(NO2),则一个A分子中含有3个原子;
(2)单质是由一种元素组成的纯净物,图中A是NO2,B是CO,C是CO2,D是N2,因此A、B、C、D四种物质中属于单质的是D;
(3)分子由原子构成,图中A是NO2,B是CO,C是CO2,A分子、B分子、C分子的相同点是都含有氧原子。
15. 实验室有5mL、10mL、20mL、50mL、100mL的量筒,现要量取15mL的盐酸应该选择___________的量筒,量液时,量筒必须放平,视线与量筒内液体的___________保持水平。如果仰视读数,实际量取的体积将___________。
【答案】①. 20mL ②. 凹液面最低处 ③. 偏大
【解析】
【详解】选用量筒时,量程应等于或略大于所量取液体的体积,要量取15mL的盐酸应该选择20mL的量筒;量液时,量筒必须放平,视线与量筒内液体的凹液面最低处保持水平;如果仰视读数,会导致读数偏小,实际量取的体积将偏大。
三、实验与探究(共13分)
16. 如图是某同学自己设计的装置:用大塑料瓶截去底部,留瓶口一段约10cm,瓶口用一胶塞由里向外塞紧,A、B两极是用镀铬曲别针伸直做成,由塞子露头处连接导线。试回答:
(1)由图可知B端为___________极(填“正”或“负”);
(2)检验与A端相连接的试管中得到的气体的方法是___________;
(3)此实验得到的结论:水是由___________组成的;
(4)该实验可以说明化学变化的实质是___________。
【答案】(1)负
(2)待试管收集到足够的气体,取下试管,将带火星的木条伸入试管内,若木条复燃,说明试管中的气体是氧气
(3)氢元素、氧元素
(4)分子分裂成原子,原子重新组合成新的分子
【解析】(1)电解水时,正极产生氧气,负极产生氢气,氧气与氢气的体积比为1∶2。根据图像,B端产生气体较多,说明该气体是氢气,则B端为负极。
(2)根据(1)的分析,B端产生的气体是氢气,则A端产生的气体是氧气。氧气具有助燃性,可使带火星的木条复燃,通常使用带火星的木条检验氧气,则检验与A端相连接的试管中得到的气体的方法是:待试管收集到足够的气体,取下试管,将带火星的木条伸入试管内,若木条复燃,说明试管中的气体是氧气。
(3)电解水生成氢气和氧气,氢气只含氢元素,氧气只含氧元素,得到的结论:水是由氢元素、氧元素组成的。
(4)水在直流电作用下反应生成氢气和氧气,微观过程是水分子在通电条件下分裂成氢原子和氧原子,每两个氢原子结合成一个氢分子,大量氢分子聚集形成氢气,每两个氧原子结合成一个氧分子,大量氧分子聚集形成氧气。该实验可以说明化学变化的实质是:分子分裂成原子,原子重新组合成新的分子。
17. 许多物质燃烧都伴随发光放热的现象。王刚同学认为有发光放热现象的变化都是化学变化,王刚小组的同学对此展开了探究:
【提出问题】有发光放热现象的变化都是化学变化吗?
(1)【猜想与假设】一、都是化学变化;二:___________。
【收集证据】同学们设计了下列实验来验证自己的猜想:
(2)将干冷的烧杯罩在蜡烛燃烧火焰上,观察到:a烧杯内壁出现___________;b手摸烧杯壁有___________感觉;c蜡烛火焰逐渐变小至熄灭。
(3)将烧杯迅速倒置,向其中加入少量澄清石灰水,振荡。观察到___________。
分析:蜡烛燃烧产生的新物质是___________,蜡烛燃烧为___________变化。
(4)观察白炽灯(灯丝为钨丝):
(5)分析:通电前后,钨丝本身没有发生变化,灯泡通电发光、放热属于___________变化。
(6)【获得结论】猜想___________(填“一”或“二”)正确。
【答案】(1)不一定都是化学变化
(2)①. 水雾 ②. 发烫
(3)①. 澄清石灰水变浑浊 ②. 水和二氧化碳 ③. 化学
(4)发烫
(5)物理
(6)二
【解析】(1)问题是有发光放热现象的变化是否都是化学变化,猜想一是:都是化学变化,则猜想二是:不一定都是化学变化。
(2)蜡烛燃烧消耗氧气,发光放热,生成水蒸气和二氧化碳,水蒸气遇到干冷的烧杯内壁会冷凝成小水滴,因此观察到:烧杯内壁出现水雾;手摸烧杯壁有发烫感觉;蜡烛火焰逐渐变小至熄灭。
(3)蜡烛燃烧生成水和二氧化碳,二氧化碳能使澄清石灰水变浑浊,将烧杯迅速倒置,向其中加入少量澄清石灰水,振荡,观察到澄清石灰水变浑浊。
分析:上述实验中烧杯内壁出现水雾,说明蜡烛燃烧有水生成,澄清石灰水变浑浊,说明有二氧化碳生成,则蜡烛燃烧产生的新物质是水和二氧化碳,化学变化是有新物质生成的变化,因此蜡烛燃烧为化学变化。
(4)白炽灯通电会发光放热,因此通电中的现象是:发出白光,手摸灯泡感觉发烫。
(5)物理变化是没有新物质生成的变化,化学变化是有新物质生成的变化。通电前后,钨丝本身没有发生变化,没有生成新物质,因此灯泡通电发光、放热属于物理变化。
(6)根据前面的实验,蜡烛燃烧、白炽灯通电都会发光放热,前者属于化学变化,后者属于物理变化,因此有发光放热现象的变化不一定都是化学变化,猜想二正确。
四、分析与计算(共4分)
18. 脱氢乙酸钠是各国广泛使用的食品添加剂,它的主要作用是防止微生物增殖,延长食品保质期,属于食品防腐剂。长期食用可能会引起肝、肾和中枢神经系统的损伤等症状。在国家卫生健康委员会发布的《食品安全国家标准食品添加剂使用标准》(GB2760—2024)中,删除了脱氢乙酸及其钠盐在淀粉制品、面包、糕点、焙烤食品馅料等食品中的使用规定,新版标准将于2025年2月8日开始实施。请回答下列问题:
(1)脱氢乙酸钠由___________种元素组成;
(2)脱氢乙酸钠分子的相对分子质量是___________;
(3)脱氢乙酸钠分子中碳、氢、氧原子个数比是___________;
(4)脱氢乙酸钠中钠元素的质量分数是___________。(保留两位小数)
【答案】(1)4##四 (2)191 (3)2∶2∶1 (4)12.04%
【解析】(1)脱氢乙酸钠(C8H8NaO4)由C、H、Na、O这4种元素组成;
(2)脱氢乙酸钠分子的相对分子质量是:;
(3)脱氢乙酸钠分子(C8H8NaO4)中碳、氢、氧原子个数比是:。
(4)脱氢乙酸钠中钠元素质量分数是:。
通电前
通电中
通电后
灯丝为银白色固体
发出白光,手摸灯泡感觉___________
灯丝为银白色固体
相关试卷
这是一份山东省泰安市泰山区2024--2025学年九年级上学期第一次月考化学试卷(解析版),共19页。试卷主要包含了选择题,填空与简答,实验题,计算题等内容,欢迎下载使用。
这是一份辽宁省阜新市2024--2025学年九年级上学期第一次月考化学试卷(解析版),共14页。试卷主要包含了 空气中含量最多的气体是,94%、二氧化碳0, 下列不属于氧气用途的是, 下列基本实验操作正确的是, 下列有关空气的说法不正确的是, 下列仪器用途描述错误的是等内容,欢迎下载使用。
这是一份山西省吕梁市兴县多校2024--2025学年九年级上学期阶段评估月考化学试卷(解析版),共14页。试卷主要包含了选择题,工程,科普阅读题,物质性质及应用题,定量分析题2分,4分,共6分,实验探究题等内容,欢迎下载使用。

