天津市滨海新区大港第一中学2024-2025学年高二上学期10月期中生物试题
展开这是一份天津市滨海新区大港第一中学2024-2025学年高二上学期10月期中生物试题,共9页。试卷主要包含了右图为神经—肌肉连接示意图等内容,欢迎下载使用。
1.下列选项中都属于人体内环境中能存在的成分的是( )
A.唾液淀粉酶葡萄糖B.泪液、尿液
C.胃蛋白酶、血红蛋白D.神经递质、胰岛素
2.给狗喂食会引起唾液分泌,但铃声刺激不会。若每次在铃声后即给狗喂食,这样多次结合后,狗一听到铃声就会分泌唾液。下列叙述不正确的是( )
A.食物引起味觉属于非条件反射
B.铃声和喂食反复结合可促进相关的神经元之间形成新的联系
C.铃声引起唾液分泌属于条件反射
D.大脑皮层参加铃声刺激引起唾液分泌的过程
3.自主神经系统包括交感神经和副交感神经。下列叙述正确的是( ).
A.自主神经系统是支配内脏、血管和腺体的传出神经,其活动不受意识支配
B.人体处于兴奋状态时,交感神经活动占据弱势,副交感神经活动占据优势
C.人体处于安静状态时,交感神经活动占据优势,副交感神经活动占据弱势
D.交感神经和副交感神经对同一器官作用通常相反,不利于维持内环境稳态
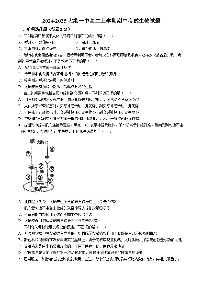
4.右图为神经—肌肉连接示意图。黑点(●)表示神经元胞体,①~⑦表示神经纤维。肌肉受到刺激不由自主地收缩,大脑也能产生感觉。下列说法错误的是( )
A.肌肉受到刺激,大脑产生感觉的兴奋传导途径依次是④⑤⑥
B.肌肉受刺激不由自主收缩的兴奋传导途径依次是①②③
C.兴奋只能由⑦传递至③而不能由③传递至⑦
D.大脑支配肌肉运动的兴奋传导途径依次是⑥⑤④
5.下列有关促胰液素发现史的叙述,不正确的是( )
A.沃泰默实验中将盐酸注入血液的一组排除了盐酸直接作用于胰腺使其分泌胰液的情况
B.斯他林和贝利斯在沃泰默研究的基础上,勇于向权威观点挑战,大胆质疑、探索与创新是成功的关键
C.促胰液素是由小肠黏膜分泌的,作用于胰腺,促进胰腺分泌胰液
D.促胰液素是人们发现的第一种动物激素,胰腺分泌胰液只受促胰液素的调节
6.醛固酮是一种脂溶性肾上腺皮质激素,它进入肾小管上皮细胞后与细胞内受体结合,再进入细胞核,经过一系列反应,促进肾小管上皮细胞对肾小管腔中Na+的重吸收。正确的是( )
A.醛固酮是由下丘脑合成分泌垂体释放的激素
B.醛固酮的分泌过程存在反馈调节
C.醛固酮在肾上腺皮质细胞中的核糖体上合成
D.醛固酮可直接进入细胞核并影响基因的表达
7.少数人对青霉素等一些抗生素过敏,严重时会导致休克。下列有关叙述不正确的是( )
A.青霉素引起的过敏是机体的免疫功能过强所致
B.青霉素引起的病理性免疫反应具有特异性和记忆性
C.发生过敏反应的病人一定不是第一次使用青霉素
D.青霉素过敏患者的免疫细胞都能直接识别青霉素
8.下列因素中,可能引起人体组织水肿的是:( )
①毛细血管壁破损②长期蛋白质营养不足③局部淋巴管阻塞
④组织液中细胞代谢产物增多⑥肾炎导致血浆蛋白丢失
A只有①②③B.只有②③④C.只有①⑧⑤D.①②③④⑤
9.下图表示连接在神经纤维上的电流表,当在A点施加一定的电流刺激时,甲乙电流表的指针发生变化正确的是( )
A.甲发生一次偏转,乙不偏转.
B.甲乙都发生两次方向相反的偏转
C.甲发生两次方向相反的偏转,乙不偏转
D.甲不偏转,乙发生两次方向相反的偏转
10.如图表示寒冷环境中人体的体温调节过程,下列叙述正确的是( )
A.甲的含义可以是汗液分泌减少,毛细血管舒张
B.如果乙表示激素的作用,则涉及的主要是甲状腺激素和肾上腺素
C.如果丙表示相关骨骼肌的活动,则骨骼肌通过战栗主要增加无氧呼吸的强度
D.寒冷环境中机体产热量大于散热量,炎热环境中机体散热量大于产热量
11.下列关于激素、酶和神经递质的叙述,正确的是( )
A.激素和神经递质都具有特异性,只能运输到特定靶细胞
B.激素和酶都具有高效性,能产生酶的细胞一定能产生激素
C.激素和酶发挥作用后,即被灭活失去效应
D.某些腺体分泌的激素可以作用于多种靶细胞
12.正常情况下,人体具有维持内环境相对稳定的能力。下列相关叙述错误的是( )
A.偶尔吃咸的食物不会长时间影响血浆渗透压的稳定
B.在高温或寒冷环境条件下,正常人的体温总是接近37℃
C.血浆的PH是由血浆中的氢离子维持的,与其他物质无关
D.喝水多则尿多,出汗多则尿量少,以维持体液中水含量的相对稳定
13.下图为人体体液免疫部分过程示意图,下列相关叙述不正确的( )
A.抗原呈递细胞可吞噬病原体,也可加工处理病原体使抗原呈递在细胞表面
B.M细胞被同种抗原刺激时也可增殖、分化形成E细胞并产生抗体
C.E细胞和M细胞的细胞质内RNA种类有差异
D.图中的辅助性T细胞、B细胞、E细胞均具有特异性识别功能
14.下列有关体液调节的叙述、错误的是( )
A.激素对机体的生命活动具有调节作用
B.激素是组成细胞结构的重要化合物,微量而高效
C.二氧化碳等化学物质可参与人体的体液调节
D.激素一经靶细胞接受并起作用后就会失活
15.以下关于胰岛素、甲状腺激素作用特点的叙述,错误的是( )
A.分泌腺没有导管,需借助体液运输B.与受体结合发挥作用就后会失活
C.在代谢中发挥催化作用D.作用与特定的靶细胞和靶器官
16.神经递质乙酰胆碱与突触后膜的乙酰胆碱受体(AChR)结合,突触后膜兴奋,引起肌肉收缩。重症肌无力患者体内该过程出现异常,其发病机理示意图如下。下列叙述错误的是( )
A.物质a属于抗原,在此过程中产生抗体的细胞不只来自于B淋巴细胞。
B.重症肌无力属于过敏反应
C.物质a引发的上述免疫过程属于体液免疫
D.患者体内乙酰胆碱与突触后膜的AChR特异性结合减少
17.如图为人体血糖、体温和水盐平衡调节的部分过程示意图,下列分析正确的是( )
A.途径①属于血糖调节,胰岛B细胞上有神经递质的受体
B.途径②属于体温调节,激素B是下丘脑神经分泌细胞分泌的促甲状腺激素
C.途径③属于水盐平衡调节,激素D是由垂体合成和释放的抗利尿激素
D.激素A、C、D都能定向运输到靶细胞和靶器官起作用
18.如图是过敏原引起哮喘的示意图,当外源性过敏原首次进入机体后,会使机体产生相应的浆细胞并分泌相应的抗体,抗体可被吸附在肺组织中肥大细胞的表面,当该过敏原再一次进入机体后,可促使肥大细胞释放出组胺、白三烯等各种过敏介质。下列说法正确的是( )
A.浆细胞识别过敏原后能够分泌特异性抗体
B.临床药物可以通过抑制组胺,白三烯等物质的释放来治疗哮喘
C.人体一旦接触过敏原将立即发生过敏反应
D.哮喘是人体特异性免疫应答的一种正常生理现象
19.下列关于下丘脑功能的叙述不正确的是( )
A.甲状腺激素的含量变化可对T丘脑和垂体分泌相关激素进行反馈调节
B.下丘脑的神经分泌细胞既能分泌激素同时也能传递神经冲动
C.下丘脑内具有渗透压感受器并能够合成抗利尿激素
D.下丘脑既是体温调节的中枢,也是温度感觉的中枢
20.因交通事故,某人的脊髓不幸从胸部折断了,一般情况下会表现出( )
A.膝跳反射存在,针刺足部有感觉B.膝跳反射存在,针刺足部无感觉
C.膝跳反射不存在,针刺足部有感觉D.膝跳反射不存在,针刺足部无感觉
21.下图是人体内血糖平衡调节示意图,据图分析不正确的是( )
A.由图可知,血糖平衡的调节是由神经调节和体液调节共同完成的
B.图中甲表示胰岛B细胞,乙为胰岛A细胞,A为胰高血糖素,B为胰岛素
C.结构③通过释放神经递质,直接影响甲的分泌
D.血糖降低能直接刺激胰岛和肾上腺分泌相应激素
22.肾上腺糖皮质激素是一种可使血糖升高的动物激素,当人体受到刺激后体内会发生如下图所示的过程,下列相关叙述不正确的是( )
A.肾上腺糖皮质激素与胰高血糖素具有协同作用
B.下丘脑促进肾上腺糖皮质激素的分泌调节是分级调节
C.在刺激作用下,下丘脑分泌CRH增多是神经—体液调节的结果
D.肾上腺糖皮质激素的分泌具反馈调节特点,有助于血糖保持相对稳定
23.甲状腺激素的分泌受下丘脑-垂体-甲状腺轴的调节,促甲状腺激素能刺激甲状腺增生。如果食物中长期缺乏合成甲状腺激素的原料碘,会导致( )
A.甲状腺激素合成增加,促甲状腺激素分泌降低
B.甲状腺激素合成降低,甲状腺肿大
C.促甲状腺激素分泌降低,甲状腺肿大
D.促甲状腺激素释放激素分泌降低,甲状腺肿大
24.下列关于大脑皮层中央前回与躯体各部分关系的叙述,错误的是( )
A.头面部代表区在中央前回的下部
B.刺激大脑皮层中央前回中部引起下肢运动
C.代表区的位置与躯体各部分的关系是倒置的
D.大脑皮层运动代表区范围大小和躯体运动的精细程度相关
二.非选择题(除特殊标明外,每空1分)
1.(15分)图甲是高等动物体内细胞与外界进行物质交换图。图乙是人体某器官处的局部结构示意图,乙图中的某个细胞⑦的一些生理活动如丙图所示。请据图分析回答:
(1)图甲中虚线内物质总称为_______,A代表______,E系统表示______系统。
(2)图乙中④与⑥成分上的主要区别是______,①④⑥⑦几种液体中量最多的是______(填数字序号)。细胞⑤的内环境是______(填文字)构成结构②的细胞的内环境是______(填数字序号)。
(3)乙图中细胞⑦最有可能是人体内的______细胞,丙图中的②过程受激素_______等的促进。
(4)在乙图中,若某人饭后半小时左右,流经A的血糖浓度会______(高于、低于或等于)B处的血糖浓度。
(5)液体④的渗透压的维持主要与______和______有关。
2.(9分)哺乳动物的生殖活动与光照周期有着密切联系。下图表示了光路信号通过视网膜→松果体途径对雄性动物生殖的调控。
(1)光暗信号调节的反射弧中,效应器是______图中光暗信号调节褪黑素分泌的调节方式是______。
(2)在HPG轴中,促性激素释放激素(GnRH)运输到______,促使其分泌黄体生成素(LH,一种促激素);LH随血液运输到睾丸,促使其增加雄激素的合成和分泌。雄性激素的化学本质属于______。
(3)若给正常雄性哺乳动物个体静脉注射一定剂量的LH,随后其血液中GnRH水平会____________。
(4)科学研究发现,入夜后光周期信号改变,人体褪黑素分泌增多,能使人迅速入睡。若睡前长时间玩手机,则可能导致失眠,推测其原因主要是____________。
3.(16分)图甲是完成缩手反射过程的相关结构的示意图,图乙为图甲中局部结构的放大示意图。请据图回答:
(1)用针刺A时,引起E收缩的现象被称为______,被针刺后会在______会产生痛觉。针刺后神经细胞会发生______产生动作电位,此时该离子的跨膜运输方式是______。
(2)当我们取指血进行化验时,针刺破手指的皮肤,但我们并未将手指缩回,这一过程说明一个反射弧中的低级神经中枢要接受______。
(3)图乙中的结构②称为______,该结构的形成来源于细胞器______。物质③是______,该物质的释放方式是:____________。
(4)在图乙中⑤处的液体为______,⑥处的信号转换形式是____________。
(5)渐冻症又称肌萎缩侧索硬化,是运动神经元疾病的一种,基本不能完成缩手反射运动,但调节心跳呼吸的基本生命中枢正常,至少说明其______是完好无损的。
(6)图乙所示的活动中体现了细胞膜具有:控制物质进出细胞及______等功能。
4.(12分)胃液的分泌调节,可按食物及有关感受器的所在部位人为地分为头期、胃期和肠期,图1为哺乳动物头期胃液分泌的调节过程;图2是某种病毒侵入人体后发生免疫反应的图解,图中①~⑥是与免疫有关的细胞,字母表示物质。请回答下列问题。
(1)据图1分析,促进胃腺细胞分泌胃液的信号物质有______、______。胃液中的胃酸可以杀灭进入胃内的细菌,这属于免疫系统的第______道防线。
(2)图2中刺激细胞②活化的两个信号:第1信号:______2信号:辅助性T细胞表面特定分子发生变化并与B细胞结合。此外,还需要______(填物质名称)的促进作用。
(3)如图2中患者感染的是新冠病毒,有些重症新型冠状病毒患者出现“白肺”症状,原因是新冠病毒对被感染的细胞进行攻击,使其裂解死亡,通过呼吸道侵入肺部细胞后,由细胞______造成肺部纤维化。物质c发挥作用属于特异性免疫中的______免疫。
(4)当相同抗原再次入侵时,图中的细胞______(填序号)会迅速识别抗原并增殖分化产生相应的细胞去发挥免疫作用。
(5)如图2中患者感染的病原体为艾滋病病毒(HIV病毒),则患者体内受损伤严重的是______细胞(填文字),患者自身的______(填“细胞免疫”或“体液免疫”或“细胞免疫和体酸免疫”)会受到影响。
参考答案
一、选择
1-5:DAADD 6-10:BDDAB 11-15:DCCBC 16-20:BABDB 21-24:DCBB
二、非选择题
1.(1)内环境 血浆 内分泌
(2)④含有的蛋白质较多 ⑦ 血浆 ①和⑥
(3)肝 胰高血糖素
(4)高于
(5)无机盐 蛋白质
2.(1)传出神经末梢及其支配的松果体 神经调节
(2)垂体 固醇
(3)减小
(4)手机光线抑制褪黑素的分泌
3.(1)反射 大脑皮层 钠离子内流 协助扩散
(2)高级中枢
(3)突触小泡 高尔基体 神经递质 胞吐
(4)组织液 化学信号→电信号
(5)脑干
(6)进行细胞间的信息交流
4.(1)胃泌素 神经递质 一
(2)病原体于B细胞直接接触 细胞因子
(3)⑤细胞毒性T细胞 体液
(4)④⑥
(5)辅助性T细胞 细胞免疫和体液免疫
相关试卷
这是一份天津市滨海新区大港第一中学2024-2025学年高一上学期10月期中生物试题,共7页。试卷主要包含了选择题,填空题等内容,欢迎下载使用。
这是一份天津市滨海新区大港第三中学2024-2025学年高二上学期10月月考生物试题,共10页。试卷主要包含了填空题,本部分共3题,共40分等内容,欢迎下载使用。
这是一份天津市天津市滨海新区天津市滨海新区大港第三中学2024-2025学年高三上学期10月月考生物试题,共10页。

