精品解析:天津市滨海新区大港太平村中学高一下学期期末质量检测生物试题
展开生物试题
第Ⅰ卷选择题
1. 在肽链形成过程中氨基酸脱水缩合产生的水分子,其中的氢来源于( )
A. 氨基 B. 羧基
C. 羧基和氨基 D. 连接在碳原子上的氢
【答案】C
【解析】
【分析】
氨基酸在核糖体中通过脱水缩合形成多肽链,而脱水缩合是指一个氨基酸分子的羧基(-COOH )和另一个氨基酸分子的氨基(-NH2)相连接,同时脱出一分子水的过程。
【详解】根据分析可知,在肽链形成过程中氨基酸脱水缩合产生的水分子,其中的氢来源于一个氨基酸的羧基和另一个氨基酸的氨基,即C正确,ABD错误。
故选C。
2. 生物体内含有大量元素和微量元素,下列实例能证明微量元素在生物体中具有重要作用的是( )
A. 绿色植物缺Mg时叶片变黄 B. 人体缺Fe会导致贫血症
C. 动物血液中Ca2+的含量过低会出现肌肉抽搐 D. 生物体缺P会影响ATP的合成
【答案】B
【解析】
【分析】
细胞中常见的化学元素有20多种,其中有些含量较多,如C、H、O、N、P、S、K、Ca、Mg等,称为大量元素,有些含量很少,如Fe、Mn、Zn、Cu、B、Mo等,称为微量元素。
【详解】A、Mg元素组成叶绿素,缺镁会使叶片变黄,但Mg属于大量元素,A错误;
B、Fe组成血红蛋白,人体缺Fe会导致贫血症,B正确;
C、动物血液中Ca2+的含量过低会出现肌肉抽搐,但钙离子属于大量元素,C错误;
D、生物体缺P会影响ATP的合成,P属于大量元素,D错误。
故选B。
3. 蓝藻是原核生物,与真核细胞相比,蓝藻细胞没有
A. 细胞膜 B. 细胞器
C. 核膜 D. 细胞质
【答案】C
【解析】
【分析】
真核生物与原核生物的主要区别是没有以核膜为界限的细胞核。
【详解】蓝藻是原核生物,含有细胞膜、一种细胞器(核糖体)、细胞质,不含细胞核。真核细胞同时含有细胞膜、细胞质、细胞器、细胞核。故与真核细胞相比,蓝藻细胞缺少核膜包被的细胞核。综上所述,ABD不符合题意,C符合题意。故选C。
4. 下列对细胞的有关叙述正确的是 ( )
A. 细胞膜是细胞的边界,承担着将细胞与外界环境分隔开等功能
B. 正在分裂的根尖分生区细胞中有大液泡和叶绿体
C. 细胞核位于细胞的正中央,所以它是细胞遗传和代谢的控制中心
D. 中心体仅存在于动物细胞中,与动物细胞有丝分裂有关
【答案】A
【解析】
【分析】
细胞膜是细胞的边界,可将细胞与外界环境分隔开;大液泡维持细胞形态并储存物质,中心体与细胞有丝分裂有关,存在于动物细胞与低等植物细胞中。
【详解】A、细胞膜是细胞的边界,承担着将细胞与外界环境分隔开等功能,A正确;
B、正在分裂的根尖分生区细胞中没有大液泡和叶绿体,B错误;
C、细胞核中有遗传物质,所以它是细胞遗传和代谢的控制中心,C错误;
D、中心体还存在于低等植物细胞中,D错误。
故选A。
5. 真核细胞内遗传信息主要载体是
A. 核膜 B. 核孔
C. 染色质 D. 核仁
【答案】C
【解析】
【分析】
本题考查了细胞核的结构和功能的相关知识。
【详解】细胞核控制着细胞的代谢和遗传,细胞核又可分为以下几个结构(1)核膜,其功能是:把核内物质与细胞质分开。(2)核膜上的核孔,其功能是:实现核质之间频繁的物质交换和信息交流。(3)核仁,其功能是:与某种RNA的合成以及核糖体的形成有关。(4)染色质,主要由DNA和蛋白质组成,DNA是遗传信息的载体。所以此题应选C。
【点睛】准确识记细胞核各部分组成及其相关的功能是解题的关键。
6. 下图是某些细胞器的亚显微结构模式图,相关叙述正确的是( )
A. 甲是线粒体,能把光能转换为化学能
B. 乙是内质网,可以由膜形成的囊泡包裹要运输的蛋白质转移
C. 丙为叶绿体,其内的基质含有少量DNA、RNA
D. 丁为高尔基体,在分泌活动旺盛的细胞内含量较多
【答案】C
【解析】
【分析】
阅读题干和题图可知,该题知识点是细胞器的形态结构和功能,分析题图可知,甲是线粒体,乙是高尔基体,丙是叶绿体,丁是内质网。
【详解】A、能把光能转换为化学能的细胞器是叶绿体,即图中的丙,甲是线粒体,是有氧呼吸的主要场所,A错误;
B、乙是高尔基体,可以由膜形成的囊泡包裹要运输的蛋白质转移,B错误;
C、丙为叶绿体,其内的基质含有暗反应所需的酶和少量DNA、RNA,C正确;
D、丁为内质网,内质网与蛋白质的加工与运输有关,高尔基体与细胞的分泌物的形成有关,分泌活动旺盛的细胞内高尔基体的含量较多,D错误。
故选C。
【点睛】本题考查细胞器功能,要求学生能从图中识别各种细胞器,并掌握细胞器的分布和功能。对于不同细胞器的形态结构和功能的比较掌握是解题的关键。
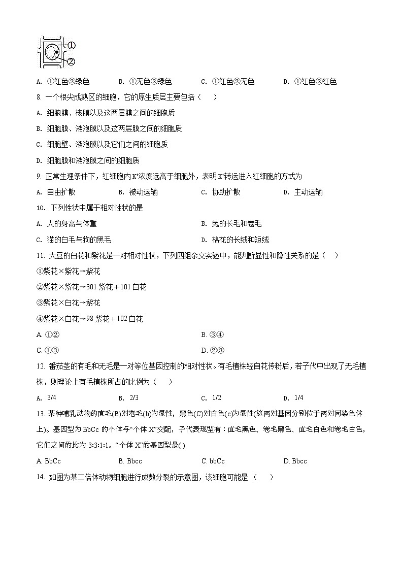
7. 将新鲜的黑藻叶片放入有少量红墨水、浓度为30%的蔗糖溶液中,在显微镜下观察,你会看到细胞的状态如图所示,此时部位①②的颜色分别是( )
A. ①红色②绿色 B. ①无色②绿色 C. ①红色②无色 D. ①红色②红色
【答案】A
【解析】
【分析】
细胞膜可以让水分子自由通过,细胞要选择吸收的离子和小分子也可以通过,而其他的离子、小分子和大分子则不能通过,因此细胞膜是一种选择透过性膜。成熟的植物细胞有大液泡,当细胞液的浓度小于外界溶液的浓度时,细胞液中的水分就透过原生质层进入到外界溶液中,由于原生质层比细胞壁的伸缩性大,当细胞不断失水时,液泡逐渐缩小,原生质层就会与细胞壁逐渐分离开来,即发生了质壁分离。
【详解】由于细胞壁具有全透性,所以红墨水和蔗糖分子都能通过细胞壁,①为含有红墨水的蔗糖溶液,呈红色。由于细胞膜具有选择透过性,红墨水和蔗糖分子都不能进入细胞质中,但细胞质中存在叶绿体,所以②显绿色。
故选A。
8. 一个根尖成熟区的细胞,它的原生质层主要包括( )
A. 细胞膜、核膜以及这两层膜之间的细胞质
B. 细胞膜、液泡膜以及这两层膜之间的细胞质
C. 细胞壁、液泡膜以及它们之间的细胞质
D. 细胞膜和液泡膜之间的细胞质
【答案】B
【解析】
【分析】
成熟的植物细胞具有大液泡,元素组成指的是植物细胞的细胞膜和液泡膜以及两层膜之间的细胞质,相当于半透膜,据此分析答题。
【详解】A、原生质层主要包括细胞膜、液泡膜以及这两层膜之间的细胞质,A错误;
B、原生质层主要包括细胞膜、液泡膜以及这两层膜之间的细胞质,B正确;
C、细胞壁不属于原生质层,C错误;
D、原生质层不仅包括细胞膜和液泡膜之间的细胞质,还包括细胞膜和液泡膜,D错误。
故选B。
9. 正常生理条件下,红细胞内K+浓度远高于细胞外,表明K+转运进入红细胞的方式为
A. 自由扩散 B. 被动运输 C. 协助扩散 D. 主动运输
【答案】D
【解析】
【分析】
物质跨膜运输方式:
名称
运输方向
载体
能量
实例
自由扩散
高浓度→低浓度
不需
不需
水,CO2,O2,甘油,苯、酒精等
协助扩散
高浓度→低浓度
需要
不需
红细胞吸收葡萄糖
主动运输
低浓度→高浓度
需要
需要
小肠绒毛上皮细胞吸收氨基酸,葡萄糖,K+,Na+等
【详解】根据题干信息分析,正常生理条件下,红细胞内K+浓度远高于细胞外,说明K+是逆浓度梯度进入红细胞的,因此其跨膜运输的方式是主动运输,故选D。
10. 下列性状中属于相对性状的是
A. 人的身高与体重 B. 兔的长毛和卷毛
C. 猫的白毛与狗的黑毛 D. 棉花的长绒和短绒
【答案】D
【解析】
【分析】
相对性状概念是一种生物的同一性状的不同表现类型,强调是同一性状,不同表现类型,如长短、高矮、圆皱、黑白等。
【详解】AB、人的身高与体重、兔的长毛与卷毛属于不同性状,AB错误;
C、猫的白毛与狗的黑毛属于不同生物的同一性状,C错误;
D、棉花的长绒和短绒属于种生物的同一性状的不同表现类型,属于相对性状,D正确。
故选D。
11. 大豆的白花和紫花是一对相对性状,下列四组杂交实验中,能判断显性和隐性关系的是( )
①紫花×紫花→紫花
②紫花×紫花→301紫花+101白花
③紫花×白花→紫花
④紫花×白花→98紫花+102白花
A. ①② B. ③④
C. ①③ D. ②③
【答案】D
【解析】
【分析】
判断一对相对性状的显性和隐性关系,可用杂交法和自交法(只能用于植物):杂交法就是用具有一对相对性状的亲本杂交,若子代只表现一种性状,则子代表现出的性状为显性性状;自交法就是让具有相同性状的个体杂交,若子代出现性状分离,则亲本的性状为显性性状。
【详解】①紫花×紫花→紫花,亲代子代性状一致,可能是AA×AA→AA,也可能是aa×aa→aa,所以无法判断显隐性关系,①错误;
②紫花×紫花→紫花+白花,紫花与紫花杂交后代出现了白花,所以白花为隐性性状,紫花为显性性状,②正确;
③紫花×白花→紫花,相对性状的亲本杂交,子代出现的是显性性状、没有出现的性状是隐性性状,所以紫花为显性性状,白花为隐性性状,③正确;
④紫花×白花→紫花+白花,可能是Aa(紫花)×aa(白花)→Aa(紫花)、aa(白花),也可能是aa(紫花)×Aa(白花)→aa(紫花)、Aa(白花),所以无法判断显隐性关系,④错误。
故选D。
12. 番茄茎的有毛和无毛是一对等位基因控制的相对性状。有毛植株经自花传粉后,若子代中出现了无毛植株,则理论上有毛植株所占的比例为( )
A. 3/4 B. 2/3 C. 1/2 D. 1/4
【答案】A
【解析】
【分析】
生物体的某些性状是由一对基因控制的,而成对的基因往往有显性显性和隐性之分,当细胞内控制某种性状的一对基因中一个是显性、一个是隐性时,只有显性基因控制的性状才会表现出来;当控制某种性状的基因都是隐性基因时,才会表现出隐性性状。根据题意分析可知:有毛植株经自花传粉后,后代中出现了无毛植株,说明出现了性状分离,则无毛为隐性,亲本都是显性杂合体。
【详解】根据前面的分析可知,有毛植株是显性性状,无毛植株是隐性性状。假设有毛是由基因A控制,无毛是由基因a控制,亲本即Aa自交,计算可得出无毛植株在后代中的比例为1/4,有毛植株在后代中的比例为3/4,故选A。
13. 某种哺乳动物的直毛(B)对卷毛(b)为显性,黑色(C)对白色(c)为显性(这两对基因分别位于两对同染色体上)。基因型为BbCc的个体与“个体X”交配,子代表现型有:直毛黑色、卷毛黑色、直毛白色和卷毛白色,它们之间的比为3∶3∶1∶1。“个体X”的基因型是( )
A. BbCc B. Bbcc C. bbCc D. Bbcc
【答案】C
【解析】
【分析】
【详解】把两对相对性状的问题先按一对相对性状的情况去考虑,即先只考虑毛的直(B)或卷(b)性状,再考虑毛的颜色性状。毛的直(B)或卷(b),有直毛性状的个体(3+1)与有卷毛性状的个体(3+1)的比为1∶1,再根据与个体X杂交个体的基因型为BbCc,其中B和b控制毛的直或卷这些条件,推知个体X中控制其毛的直或卷的基因型为bb;毛的颜色性状,杂交后代中有黑色性状的个体(3+3)与有白色性状的个体(1+1)的比为3∶1,这样便可以推出个体X中控制其色的基因型为Cc;最终可知个体X的基因型为bbCc。 C正确。
故选C
【点睛】
14. 如图为某二倍体动物细胞进行成数分裂的示意图,该细胞可能是 ( )
A. 卵原细胞 B. 初级卵母细胞
C. 次级卵母细胞 D. 卵细胞
【答案】C
【解析】
【分析】
根据题意和图示分析可知:图示细胞为某二倍体动物细胞分裂的示意图,细胞中不含同源染色体,且着丝点没有分裂,说明同源染色体已分离,非同源染色体散乱排列,细胞处于减数第二次分裂前期。
【详解】A、卵原细胞中应含有同源染色体,A错误;
B、初级卵母细胞处于减数第一次分裂过程中,细胞内应含有同源染色体,B错误;
C、次级卵母细胞处于减数第二次分裂过程中,细胞内应不含同源染色体,C正确;
D、卵细胞中不含同源染色体,且着丝点已分裂,不应含有染色单体,D错误。
故选C。
【点睛】
15. A和a、B和b分别代表两对同源染色体。若一个初级卵母细胞形成的一个卵细胞是Ab,则同时生成的三个极体的染色体组成是 ( )
A. Ab、ab、ab B. aB、Ab、AB
C. Ab、aB、aB D. Ab、Ab、Ab
【答案】C
【解析】
若一个初级卵母细胞形成的一个卵细胞是Ab,则与其同时产生的第二极体是Ab,减数第一次分裂是同源染色体分离,所以第一极体是aB,其产生的子细胞都是aB,答案C 。
16. 高等动物进行有性生殖的3个生理过程如图所示,则图中①、②、③分别为( )
A. 有丝分裂、减数分裂、受精作用
B. 受精作用、减数分裂、有丝分裂
C. 有丝分裂、受精作用、减数分裂
D. 减数分裂、受精作用、有丝分裂
【答案】B
【解析】
【分析】
由亲本产生的有性生殖细胞(配子),经过两性生殖细胞(例如精子和卵细胞)的结合为受精卵,再由受精卵发育成为新的个体的生殖方式,叫做有性生殖。
【详解】根据题意和图示分析可知:图中①是精子和卵细胞结合,形成受精卵,属于受精作用;成熟的生物体通过减数分裂产生精子和卵细胞;生物的个体发育从受精卵开始,经有丝分裂形成多细胞个体。所以图中①、②、③分别为受精作用、减数分裂、有丝分裂。
故选B。
【点睛】本题考查有性生殖、细胞分裂的相关知识,意在考查学生的识图能力和判断能力,运用所学知识综合分析问题和解决问题的能力。
17. 在证明DNA是遗传物质的实验中,赫尔希和蔡斯分别用32P和35S标记噬菌体的DNA和蛋白质,如图所示标记元素所在部位依次是( )
A. ① ④ B. ② ④ C. ① ⑤ D. ③ ⑤
【答案】A
【解析】
【分析】
1、根据题意和图示分析可知:①为磷酸;②为脱氧核糖;③为含氮碱基(胞嘧啶或鸟嘌呤);④为R基;⑤为肽键(-CO-NH-)。
2、由于DNA中含有C、H、O、N、P五种元素,蛋白质中主要含有C、H、O、N四种元素,一般还含有S元素,而噬菌体中只含有DNA和蛋白质两种物质,故用35S、32P分别标记的是噬菌体的蛋白质和DNA。
【详解】由于P元素存在于磷酸部位,S元素存在于氨基酸的R基中,所以用32P和35S标记噬菌体的DNA和蛋白质,标记元素所在部位依次是磷酸和R基团,即①和④部位,A正确。
故选A。
18. 一对表现型正常夫妻,夫妻双方的父亲都是红绿色盲。这对夫妻如果生育后代,则理论上( )
A. 女儿正常,儿子中患红绿色盲的概率为1
B. 儿子和女儿中患红绿色盲概率都为1/2
C. 女儿正常,儿子中患红绿色盲的概率为1/2
D. 儿子正常,女儿中患红绿色盲的概率为1/2
【答案】C
【解析】
【分析】
本题考查的是红绿色盲的遗传规律及概率计算,意在考查学生对基础知识的理解掌握。红绿色盲为伴X染色体隐性遗传,伴X染色体隐性遗传的特点是:(1)男性患者多于女性患者;(2)具有隔代交叉遗传现象;(3)女性患病,其父亲、儿子一定患病;(4)男性患病,其母亲、女儿至少为携带者;(5)男性正常,其母亲、女儿一定表现正常。
【详解】据题意夫妻表现型正常,双方的父亲都是红绿色盲,故丈夫的基因型是XBY,妻子的基因型是XBXb,生育后代女儿正常,儿子中患红绿色盲的概率为1/2,A错误;
女儿中患红绿色盲的概率为0,B错误;
女儿正常,儿子中患红绿色盲的概率为1/2,C正确;
儿子正常概率为1/2,女儿中患红绿色盲的概率为0,D错误。
故选C。
【点睛】关键要据题干的条件,夫妻表现型正常,双方的父亲都是红绿色盲,推出丈夫的基因型是XBY,妻子的基因型是XBXb。
19. 如果用15N、32P、35S标记噬菌体后,让其侵染细菌,在产生的子代噬菌体的组成成分中,能够找到的同位素是( )
A. 可在外壳中找到15N和35S B. 可在DNA中找到15N和32P
C. 可在外壳中找到15N D. 可在DNA中找到15N、32P和35S
【答案】B
【解析】
【分析】
1、噬菌体侵染细菌的过程:吸附→注入(注入噬菌体的DNA)→合成(控制者:噬菌体的DNA;原料:细菌的化学成分)→组装→释放。
2、DNA中含有15N、32P,DNA的复制方式是半保留复制,所以能在子代噬菌体的DNA中检测到15N、32P放射性。15N、35S标记了噬菌体的蛋白质外壳,噬菌体在增殖过程中,将外壳留在细菌外,所以在子代噬菌体的外壳中检测不到35S放射性。
【详解】AC、由于利用细菌的原料合成蛋白质外壳,所以不能在外壳中找到15N,也不能找到35S,AC错误;
B、由于15N在亲代噬菌体DNA和蛋白质都有,32P只存在于亲代噬菌体DNA,35S只存在亲代噬菌体蛋白质;噬菌体侵染细菌,蛋白质外壳没有进入细菌,其DNA进入细菌,以自身DNA为模板,利用细菌提供原料,所以可在子代噬菌体的DNA中找到15N和32P,B正确;
D、35S不标记DNA,所以不能在DNA中找到35S,D错误。
故选B。
20. 如图是四位同学拼制的DNA分子平面结构部分模型,正确的是( )
A. B. C. D.
【答案】C
【解析】
【分析】
DNA分子结构的主要特点:DNA是由两条反向平行的脱氧核苷酸长链盘旋而成的双螺旋结构;DNA的外侧是由脱氧核糖和磷酸交替连接构成的基本骨架,内侧是碱基通过氢键连接形成的碱基对,碱基之间的配对遵循碱基互补配对原则(A-T、C-G)。
【详解】A、磷酸与磷酸不能直接相连,A错误;
B、磷酸应该与脱氧核糖相连,而不与含氮碱基直接相连,B错误;
C、每分子的脱氧核苷酸由一分子磷酸、一分子脱氧核糖和一分子碱基组成,磷酸是连接在脱氧核糖的第五位碳原子上,碱基是连接在第一位碳原子上。脱氧核苷酸之间是通过磷酸二酯键连接的,一个脱氧核苷酸的磷酸基与另一个脱氧核苷酸的脱氧核糖(第三个碳原子)形成磷酸二酯键,C正确;
D、两个磷酸基团不应该与同一个脱氧核糖的同一个碳原子相连,D错误。
故选C。
【点睛】本题主要考查DNA分子结构,意在考查考生能用文字、图表以及数学方式等多种表达形式准确地描述生物学方面内容的能力。
21. 如图表示DNA分子复制的片段,图中a、b、c、d表示脱氧核苷酸链。在不发生突变的情况下,下列叙述不正确的是( )
A. 此过程需要的原料是四种核糖核苷酸
B. a和c中的碱基序列相同
C. 此过程需要解旋酶、DNA聚合酶的参与
D. DNA的复制方式是半保留复制
【答案】A
【解析】
【分析】
根据题意和图示分析可知:DNA复制的特点是半保留复制,b链是以a链为模板合成的,a链和b链合成一个子代DNA分子;c链是以d链为模板合成的,c链和d链合成一个子代DNA分子。
【详解】A、该过程合成子代DNA分子,需要的原料是脱氧核苷酸,A错误;
B、由分析可知,a链和b链的碱基互补,c链和d链的碱基互补,由于a、d是亲代DNA分子的两条链,碱基互补,所以a和c的碱基序列相同,B正确;
C、DNA复制需要解旋酶和DNA聚合酶参与,C正确;
D、DNA的复制方式是半保留复制,D正确。
故选A。
22. 人体神经细胞与肝细胞的形态结构和功能不同,是因为这两种细胞的( )
A. tRNA不同 B. rRNA C. mRNA D. DNA上的遗传信息不同
【答案】C
【解析】
【分析】
神经细胞和肝细胞是细胞分化形成的,细胞分化是指在个体发育中,由一个或一种细胞增殖产生的后代,在形态,结构和生理功能上发生稳定性差异的过程。细胞分化的实质是基因的选择性表达,所以不同细胞所含的mRNA和蛋白质有所区别。
【详解】A、两种细胞所含的tRNA相同,A错误;
B、两种细胞所含的核糖体相同,rRNA相同,B错误;
C、神经细胞与肝细胞是细胞分化形成的,而细胞分化的实质是基因的选择性表达,所以两种细胞中的mRNA有所区别,C正确;
D、同一人体的神经细胞和肝细胞含有相同的遗传信息,因此其DNA的碱基排列顺序相同,D错误。
故选C。
【点睛】
23. 下列过程中,由逆转录酶催化的是( )
A. DNA→RNA B. RNA→DNA C. 蛋白质→蛋白质 D. RNA→蛋白质
【答案】B
【解析】
【详解】逆转录酶催化的是逆转录过程,即以RNA为模板合成DNA的过程,B正确,ACD错误。
故选B。
24. 人慢性粒细胞白血病,是由第22号染色体的一部分移接到第14号染色体上造成的。这种变异属于( )
A. 基因突变 B. 基因重组 C. 染色体数目变异 D. 染色体结构变异
【答案】D
【解析】
【详解】根据题意分析可知:人慢性粒细胞白血病,是由第22号染色体的一部分移接到第14号染色体上造成的,说明发生了非同源染色体之间的染色体结构变异中的易位。因此A、B、C错误,D正确。
【考点定位】染色体结构变异的基本类型
【名师点睛】染色体变异是指染色体结构和数目的改变。染色体结构的变异主要有缺失、重复、倒位、易位四种类型。染色体数目变异可以分为两类:一类是细胞内个别染色体的增加或减少,另一类是细胞内染色体数目以染色体组的形式成倍地增加或减少。
25. 下列有关细胞癌变的叙述,错误的是( )
A. 细胞癌变后细胞膜表面糖蛋白减少,所以易扩散转移
B. 癌细胞里只有原癌基因没有抑癌基因
C. 经常食用烟熏食品易导致细胞癌变
D. 癌细胞具有细胞增殖失控的特点
【答案】B
【解析】
【分析】
细胞癌变是原癌基因与抑癌基因累积性突变的结果;癌细胞特点:形态结构明显改变,无限增殖,膜表面糖蛋白减少。
【详解】A、细胞癌变后细胞膜表面糖蛋白减少,所以易扩散转移,A正确;
B、癌细胞中既有原癌基因和抑癌基因,B错误;
C、烟熏食品中含有致癌因子,经常食用烟熏食品易导致细胞癌变,C正确;
D、癌细胞具有细胞增殖失控的特点,D正确。
故选B。
26. 下列关于生物有共同祖先的证据说法不正确的是( )
A. 生物进化的证据是多方面的,其中能作为直接证据的是比较解剖学证据
B. 人和鱼的胚胎发育经历了有鳃裂和尾的阶段,这可以用人与鱼有共同祖先来解释
C. 几乎所有生物共用一套遗传密码能为生物有共同祖先这一论点提供支持
D. 不同生物DNA和蛋白质等生物大分子的差异可揭示物种的亲缘关系的远近
【答案】A
【解析】
【分析】
地球上的各种生物,都是经过漫长的年代逐渐进化而来的,在研究生物的进化的过程中,化石是重要的证据。化石是由古代生物的遗体、遗物或生活痕迹等,由于某种原因被埋藏在地层中,经过漫长的年代和复杂的变化而形成的。研究发现,不同的地层中埋藏着不同类型的生物化石:埋藏于较浅地层中的化石与现代生物结构比较相似,埋藏于较深地层中的化石与现代生物结构差别较大,并且越是古老的地层中发掘的生物化石结构越简单、低等,水生生物的化石越多;越是晚期的地层中发掘的生物化石结构越复杂、高等,陆生生物化石越多。这说明生物进化的趋势是从简单到复杂,由低等到高等,从水生到陆生。
【详解】A、在研究生物进化的过程中,化石是最重要、比较全面的证据,是直接证据,A错误;
B、人和鱼的胚胎发育经历了有鳃裂和尾的阶段,说明了人和鱼都是由共同的古代原始祖先进化而来的,B正确;
C、地球上所有的生物共用同一套遗传密码,即所有的生物都是由密码子表上的密码子决定氨基酸的,说明所有的生物具有共同的祖先,不同的生物之间存在亲缘关系,C正确;
D、不同生物的DNA和蛋白质等生物大分子,既有共同点,又存在差异性,揭示了物种的亲缘关系的远近,D正确。
故选A。
27. 下列有关生物多样性的表述,正确的是 ( )
A. 生物多样性的形成就是指新物种不断形成的过程
B. 生物多样性是协同进化的结果
C. 协同进化都是通过物种之间的竞争实现的
D. 基于早期地球环境可推测,最早出现的生物是单细胞生物,进行有氧呼吸
【答案】B
【解析】
【分析】
不同物种之间、生物与无机环境之间在相互影响中不断进化和发展,这就是共同进化。生物与生物之间的相互选择使两种生物共同进化。生物进化形成了生物多样性,生物多样性包括基因多样性、物种多样性和生态系统多样性。
【详解】A、生物多样性包括基因多样性、物种多样性和生态系统多样性,所以生物多样性的形成不单单指新物种不断形成的过程,A错误;
B、生物多样性是协同进化的结果,B正确;
C、协同进化是指不同物种之间、生物与无机环境之间在相互影响中不断进化和发展,C错误;
D、基于早期地球环境可推测,最早出现的生物是单细胞生物,进行无氧呼吸,D错误。
故选B。
【点睛】准确识记课本中的相关知识点,找关键突破点,逐一分析。
28. 一条多肽链中有500个氨基酸,则作为合成该多肽链的mRNA分子和用来转录mRNA的DNA分子至少含有碱基数目分别是 ( )
A. 5000个和1000个 B. 1000个和2000个
C. 1500个和1500个 D. 1500个和3000个
【答案】D
【解析】
【分析】
mRNA是以DNA的一条链为模板转录形成的,翻译过程中,mRNA中每3个碱基决定一个氨基酸,所以经翻译合成的蛋白质分子中氨基酸的数目是mRNA碱基数目的1/3,是DNA中碱基数目的1/6,即DNA中碱基数∶mRNA上碱基数∶氨基酸个数=6∶3∶1。
【详解】由分析可知,DNA中碱基数∶mRNA上碱基数∶氨基酸个数=6∶3∶1,已知一条多肽链中有500个氨基酸,则作为合成该多肽链的mRNA分子至少含有碱基数目为500×3=1500个,用来转录mRNA的DNA分子至少要有碱基500×6=3000个,ABC错误,D正确。
故选D。
29. 在探索遗传奥秘历程中,下列科学家、实验方法及技术不相互匹配的是( )
A. 孟德尔-豌豆杂交实验-假说-演绎法
B. 摩尔根-果蝇杂交实验-假说-演绎法
C. 梅萨尔森和斯塔尔-DNA半保留复制-同位素标记
D. 沃森和克里克-DNA分子结构-同位素标记
【答案】D
【解析】
【分析】
1、孟德尔和摩尔根发现遗传定律用了假说演绎法,其基本步骤:提出问题→作出假说→演绎推理→实验验证(测交实验)→得出结论。
2、沃森和克里克用建构物理模型的方法研究DNA的结构。
【详解】A、孟德尔利用豌豆运用假说演绎的方法发现基因分离定律和自由组合定律,A正确;
B、摩尔根利用果蝇运用假说-演绎法发现基因在染色体上,B正确;
C、梅萨尔森和斯塔尔-DNA利用同位素标记法发现DNA半保留复制的过程,C正确;
D、沃森和克里克通过构建物理模型发现DNA分子双螺旋结构,D错误。
故选D。
30. 一种果蝇的突变体在21℃的气温下,生存能力很差,当气温上升到25.5℃时,突变体的生存能力大大提高。这个现象可以说明( )
A. 基因突变是不定向的 B. 突变的有害或有利取决于环境条件
C. 基因突变与温度有关 D. 基因突变是随机发生的
【答案】B
【解析】
【分析】
基因突变的特征:(1)基因突变在自然界是普遍存在的;(2)变异是随机发生的、不定向的;(3)基因突变的频率是很低的;(4)多数是有害的,但不是绝对的,有利还是有害取决于生物变异的性状是否适应环境。
【详解】由题意知,一种果蝇的突变体在21℃的气温下,生存能力很差(基因突变的有害性),但是,当气温上升到25.5℃时,突变体的生存能力大大提高了(有利性),这说明同一种变异在不同环境条件下对于生存能力的影响不同,即基因突变的有害或有利取决于环境条件。综上所述,B正确,ACD错误。
故选B。
第Ⅱ卷 非选择题
31. 下图为高等动物细胞内蛋白质合成、加工及定向转运的主要途径示意图,其中a~f表示相应的细胞结构,①~⑧表示相应的生理过程。请据图回答问题:
(1)图中结构c名称是___________其内膜向内腔折叠形成嵴,使内膜的表面积__________。
(2)图中结构f的基本支架是由两层________构成。
(3)图中没有膜结构的细胞器是__________(在a~f中选择填空),具有核酸的结构有__________________。(在a~f中选择填空)
(4)据图分析,浆细胞产生并分泌抗体(抗体是一种分泌型蛋白质)的过程依次是____________________(在①~⑧中选择填空)。
【答案】 (1). 线粒体 (2). 增加 (3). 磷脂分子 (4). a (5). a、 b、c (6). ⑤⑥⑧
【解析】
【分析】
分析题图:图中a是核糖体、b是细胞核、c是线粒体、d是内质网、e是高尔基体、f是细胞膜,①表示翻译过程;⑤表示内质网的加工;⑥表示高尔基体的加工;⑦⑧表示高尔基体的分类、包装和转运;②③④表示翻译形成的肽链进入各种细胞结构。
【详解】(1)图中结构c是线粒体,通过内膜向内腔折叠形成嵴,使内膜的表面积增加。
(2)图中结构f中细胞膜的基本支架是磷脂双分子层。
(3)图中没有膜结构的细胞器是a核糖体;具有核酸的结构有a核糖体、b细胞核、c线粒体。
(4)据图分析,分泌蛋白合成并分泌的过程依次是核糖体→内质网→高尔基体→细胞膜,通过的途径有⑤⑥⑧。
【点睛】本题结合图解,考查细胞结构和功能、细胞器的协调合作、遗传信息的转录和翻译,要求考生识记细胞中各种细胞器的结构和功能,掌握分泌蛋白的合成与分泌过程,能结合图中信息准确答题。
32. 下图是一个家族中镰状细胞贫血病的遗传系谱图(控制基因为B与b),请据图回答:
(1)由图可知镰状细胞贫血病的致病基因位于___________染色体上,属于____________性遗传病。
(2)Ⅱ8基因型是___________,Ⅱ6基因型是___________,Ⅱ6和Ⅱ7婚配后生一患病男孩的概率是_____
(3)要保证Ⅱ9婚配后子代一定不患此病,从理论上说其配偶的基因型必须为___________。
【答案】 (1). 常 (2). 隐 (3). BB或Bb (4). Bb (5). 1/8 (6). BB
【解析】
【分析】
根据“无中生有为隐性”,由3、4和9可判断该病为隐性遗传病;又由于“隐性遗传看女病,女病男正非伴性”可确定,该病为常染色体隐性遗传病。由此判断各个体的基因型,运用基因的分离定律进行计算。
【详解】(1)根据上述分析可知,镰状细胞贫血病的致病基因位于常染色体上,属于隐性遗传病。
(2)由于9为患者,基因型为bb,所以3和4的基因型均为Bb,则Ⅱ8基因型为BB或Bb,由于10为患者,基因型为bb,所以Ⅱ6基因型是Bb,Ⅱ7基因型也是Bb,Ⅱ6和 Ⅱ7婚配后生一患病男孩的概率是1/4×1/2=1/8。
(3)要保证Ⅱ9(bb)婚配后子代一定不患此病,从理论上说其配偶的基因型必须为BB。
【点睛】本题结合系谱图,考查人类遗传病的有关知识,要求考生识记几种常见人类遗传病的类型及特点,能根据系谱图,利用口诀判断遗传病的特点及相应个体的基因型,再结合所学的知识答题即可。
33. 下图是某哺乳动物细胞分裂的示意图,请回答问题:
(1)图甲中属于减数分裂的是___________(填字母),该动物的减数分裂发生在___________(器官)中。
(2)图甲中所示的细胞C名称是____________细胞,A细胞中有___________个染色体组,该细胞染色体行为特点是______________________。
(3)图甲中具有同源染色体的细胞是___________。
(4)图甲中的细胞___________(用图中字母表示)处于图乙的BC段。
(5)孟德尔发现的分离定律和自由组合定律是在图乙的哪段发生的? ___________(填字母)
【答案】 (1). A C D (2). 睾丸 (3). 次级精母细胞 (4). 2 (5). 同源染色体分离,非同源染色体自由组合 (6). ABD (7). ABD (8). BC
【解析】
【分析】
分析题图:
图甲:A细胞含有同源染色体,且同源染色体彼此分离,处于减数第一次分裂后期;
B细胞含有同源染色体,且着丝点都排列在赤道板上,处于有丝分裂中期;
C细胞不含同源染色体,且着丝点分裂,处于减数第二次分裂后期;
D细胞含有同源染色体,且同源染色体成对地排列在赤道板上,处于减数第一次分裂中期。
图乙为每条染色体上的DNA含量变化。
【详解】(1)根据试题分析可知,图甲中属于减数分裂的是A、C、D;该动物是雄性动物,减数分裂发生在睾丸中。
(2)图甲中所示的C细胞不含同源染色体,且着丝点分裂,处于减数第二次分裂后期,属于次级精母细胞;A细胞含有同源染色体,且发生同源染色体彼此分离,非同源染色体自由组合,处于减数第一次分裂后期,有2个染色体组。
(3)根据分析可知:图甲中具有同源染色体的细胞是A减数第一次分裂后期、B有丝分裂中期、D减数第一次分裂中期。
(4)图乙的BC段中每条染色体上含两条DNA,图甲中的细胞ABD于图乙的BC段。
(5)孟德尔发现的分离定律和自由组合定律发生在减数第一次分裂后期,是在图乙BC段发生的。
【点睛】解答本题的关键是细胞分裂图象的识别,这就要求学生掌握有丝分裂和减数分裂不同时期的特点,能正确区分两者,准确辨别图示细胞的分裂方式及所处时期。细胞分裂图象辨别的重要依据是同源染色体,要求学生能正确识别同源染色体,判断同源染色体的有无,若有同源染色体,还需判断同源染色体有无特殊行为。
34. 根据图一至图二遗传信息的表达过程,回答相关问题。
(1)图中,图一表示的生理过程是:______________________,两幅图中能够发生A与T相互配对的是图___________,图二过程发生的场所是___________。
(2)发生图一的生理过程中 ___________(答一种即可)等物质需要从细胞质进入细胞核。密码子是指物质D链上决定一个氨基酸的___________碱基。
(3)图二过程可能发生在___________中。
A.神经元 B.胚胎干细胞 C.分生区细胞 D.哺乳动物成熟的红细胞
【答案】 (1). 转录 (2). 一 (3). 核糖体 (4). ATP、核糖核苷酸、(RNA聚合)酶 (5). 相邻的三个 (6). A、B、C
【解析】
【分析】
根据题意和图示分析可知:图一为转录,是以DNA的一条链为模板,合成RNA的过程;图二为翻译过程,以mRNA为模板,合成一定氨基酸序列的蛋白质的过程。
【详解】(1)图一中是以DNA的一条链为模板,合成RNA的过程,表示的生理过程是转录;两幅图中能够发生A与T相互配对的是图一,图二中发生A与U配对;图二为翻译过程,该过程发生的场所是核糖体。
(2)发生图一的生理过程中需要ATP提供能量、4中游离的核糖核苷酸为原料、RNA聚合酶催化RNA的合成,这些物质需要从细胞质进入细胞核。密码子是指物质D链上决定一个氨基酸的相邻的三个碱基。
(3)图二为翻译过程可能发生在中A神经元 、B胚胎干细胞 、C分生区细胞 细胞中,D哺乳动物成熟的红细胞无细胞核,无遗传物质,不能进行遗传信息的传递如转录、翻译等过程。
【点睛】本题考查DNA分子的转录和翻译的相关知识,意在考查考生的识图能力和理解所学知识要点,把握知识间内在联系,运用所学知识,准确判断问题的能力。
本试卷的题干、答案和解析均由组卷网()专业教师团队编校出品。
登录组卷网可对本试卷进行单题组卷、细目表分析、布置作业、举一反三等操作。
试卷地址:在组卷网浏览本卷
900万精品解析试题。
关注组卷网服务号,可使用移动教学助手功能(布置作业、线上考试、加入错题本、错题训练)。
长期征集全国最新统考试卷、名校试卷、原创题,赢取丰厚稿酬,欢迎合作。
钱老师 QQ:537008204 曹老师 QQ:713000635
天津市滨海新区大港油田一中 2022-2023学年高一下学期期末学业评估生物试题: 这是一份天津市滨海新区大港油田一中 2022-2023学年高一下学期期末学业评估生物试题,文件包含精品解析天津市滨海新区大港油田一中2022-2023学年高一下学期期末学业评估生物试题解析版docx、精品解析天津市滨海新区大港油田一中2022-2023学年高一下学期期末学业评估生物试题原卷版docx等2份试卷配套教学资源,其中试卷共41页, 欢迎下载使用。
高中生物高考天津市滨海新区大港油田第一中学2019届高三生物一模试题(扫描版): 这是一份高中生物高考天津市滨海新区大港油田第一中学2019届高三生物一模试题(扫描版),共6页。
高中生物第二册 精品解析 天津市滨海新区大港太平村中学2019-2020学年高一下学期期末质量检测生物试题(含答案): 这是一份高中生物第二册 精品解析 天津市滨海新区大港太平村中学2019-2020学年高一下学期期末质量检测生物试题(含答案),共23页。试卷主要包含了 下列对细胞的有关叙述正确的是, 真核细胞内遗传信息主要载体是, 下列性状中属于相对性状的是, 线粒体 等内容,欢迎下载使用。

