天津市滨海新区大港第一中学2024-2025学年高三上学期11月期中生物试题
展开
这是一份天津市滨海新区大港第一中学2024-2025学年高三上学期11月期中生物试题,共8页。试卷主要包含了单选题,非选择题等内容,欢迎下载使用。
1.某同学为探究阿莫西林(一种常用的青霉素类抗生素)对细菌的选择作用,将菌液加到培养基上涂布均匀后,下列叙述错误的是( )
A.①处滤纸片上不含抗生素,起对照作用
B.从抑菌圈边缘的菌落上挑取细菌继续培养
C.连续培养几代后,2、3、4号位抑菌圈的平均直径将会变大
D.抑菌圈边缘的细菌中,抗药性细菌的占比可能会高于抑菌圈外的
2.如图为某家族两种遗传病的系谱图,甲、乙两种病分别受A/a与B/b两对等位基因控制。已知6号不携带乙病致病基因。不考虑变异,下列有关叙述正确的是:( )
A.4号与5号个体基因型相同的概率是50%
B.甲、乙两病的相关基因A/a与B/b遗传时遵循自由组合定律
C.乙病患者均是男性,该病有可能为伴Y染色体遗传病
D.3号和4号个体再生一个孩子同时患甲乙两病的概率是3/16
3.为了探究遗传物质的化学本质,科学家不断进行实验探索。下列叙述错误的是:( )
A.格里菲思实验中R型细菌转化为S型细菌的实质是基因重组
B.赫尔希和蔡斯与艾弗里的实验思路都是设法将DNA和蛋白质分开
C.艾弗里肺炎链球菌的转化实验运用了“减法原理”
D.噬菌体侵染细菌的实验证明DNA是主要的遗传物质
4.图为DNA分子部分片段的示意图,下列叙述正确的是:( )
A.①为3’端,⑥为5’端
B.解旋酶作用于④,DNA聚合酶作用于⑤
C.该分子复制时,⑩与尿嘧啶配对
D.若该分子中G-C碱基对比例高,则热稳定性较高
5.大肠杆菌拟核区有一个环状DNA分子,现将亲代大肠杆菌的DNA双链全部带上32P标记,将大肠杆菌放到无32P有31P的培养液中培养,有关说法错误的是:( )
A.该DNA分子有a个碱基对,其中G有b个,第3次复制需消耗游离的T的数目为7(a—b)
B.该拟核DNA分子中每个脱氧核糖上均连接着两个磷酸基团和一个碱基
C.大肠杆菌繁殖两代后,拟核DNA双链均不带有32P标记的子代约占总数量的一半
D.繁殖n代后,拟核DNA带有32P标记的子代大肠杆菌细胞约占总数的2/2n
6.部分基因在果蝇X染色体上的相对位置如图所示,下列说法错误的是:( )
A.基因Ⅰ和基因Ⅱ不同的主要原因是脱氧核糖核苷酸排列顺序不同
B.在减数分裂四分体时期,基因Ⅰ和基因Ⅱ发生互换
C.一般情况下,基因Ⅰ和基因Ⅱ不是等位基因
D.雄性X染色体上的基因来自其雌性亲本
7.下图为某DNA复制过程的部分图解,其中rep蛋白具有解旋的功能,冈崎片段是新合成的不连续的DNA片段。下列相关叙述正确的是:( )
A.rep蛋白的作用是破坏A与C、T与G之间的氢键
B.冈崎片段连接成子链的过程需要RNA聚合酶
C.子链的延伸方向与复制叉的移动方向一致
D.推测DNA单链结合蛋白可防止DNA单链之间重新配对
8.下图为遗传信息的表达示意图,下列说法不正确的是:( )
A.通常状况下,核糖体甲和乙合成的蛋白质相同
B.相对于①,图中核糖体的移动方向是“从左向右”
C.分析②所携带的氨基酸种类,应查阅的密码子是UUA
D.不同种类的tRNA所携带的氨基酸种类可能相同
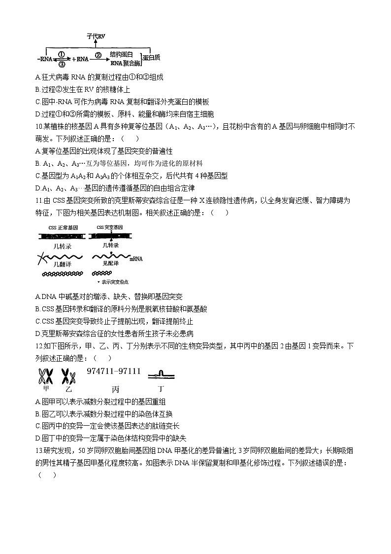
9.狂犬病毒(RV)外形呈弹状,核衣壳呈螺旋对称,表面具有包膜,内含有单链-RNA。RV与宿主细胞结合后,将其核酸蛋白复合体释放至细胞质,并通过如图途径进行增殖。下列相关推断正确的是:( )
A.狂犬病毒RNA的复制过程由①和③组成
B.过程②发生在RV的核糖体上
C.图中-RNA可作为病毒RNA复制和翻译外壳蛋白的模板
D.过程①和③所需的模板、原料、能量和酶均来自宿主细胞
10.某植株的核基因A具有多种复等位基因(A1、A2、A3…),且花粉中含有的A基因与卵细胞中相同时不萌发。下列叙述正确的是:( )
A.复等位基因的出现体现了基因突变的普遍性
B. A1、A2、A3…互为等位基因,均可作为进化的原材料
C.基因型为A1A2和A2A3的个体相互杂交,后代共有4种基因型
D.A1、A2、A3···基因的遗传遵循基因的自由组合定律
11.由CSS基因突变所致的克里斯蒂安森综合征是一种X连锁隐性遗传病,以全身发育迟缓、智力障碍为特征,下图为相关基因表达机制图。相关叙述正确的是:( )
A.DNA中碱基对的增添、缺失、替换即基因突变
B.CSS基因转录和翻译的原料分别是脱氧核苷酸和氨基酸
C.CSS基因突变导致终止子提前出现,翻译提前终止
D.克里斯蒂安森综合征的女性患者所生孩子未必患病
12.如下图所示,甲、乙、丙、丁分别表示不同的生物变异类型,其中丙中的基因2由基因1变异而来。下列叙述正确的是:( )
A.图甲可以表示减数分裂过程中的基因重组
B.图乙可以表示减数分裂过程中的染色体互换
C.图丙中的变异一定会使该基因表达的肽链变长
D.图丁中的变异一定属于染色体结构变异中的缺失
13.研究发现,50岁同卵双胞胎间基因组DNA甲基化的差异普遍比3岁同卵双胞胎间的差异大;长期吸烟的男性其精子基因甲基化程度较高。如图表示DNA半保留复制和甲基化修饰过程。下列叙述错误的是:( )
A.同卵双胞胎所具有的微小差异与基因的甲基化有关
B.DNA的甲基化通过改变DNA中的碱基序列从而产生表观遗传现象
C.随年龄增长,DNA的甲基化程度可呈增加趋势
D.吸烟等某些不良因素可能会提高精子中酶E的活性或含量
14.多花报春(AA)和轮花报春(BB)均是二倍体植物,其中A、B分别代表两个远缘物种的1个染色体组,每个染色体组均含9条染色体。异源四倍体植物丘园报春(AABB)形成途径如图。下列有关叙述错误的是( )
A.多花报春芽尖细胞有丝分裂后期染色体数目为36条
B.利用秋水仙素或低温处理F₁幼苗,均可获得丘园报春
C.F₁植株通过减数分裂可产生A、B两种配子
D.丘园报春减数分裂过程中能形成18个四分体
15.下图是甲与其他四种生物β-珠蛋白前40个氨基酸的序列比对结果,字母代表氨基酸,“.”表示该位点上的氨基酸与甲的相同,相同位点氨基酸的差异是进化过程中β-珠蛋白基因发生突变的结果。下列叙述错误的是:( )
甲WVHLTPEEKSAVTALWGKVNVDEVGGEALGRLLVVYPWTQ
乙···W·A···QLI·G······A·C·A···A··I······
丙………DA··A··SG······A·······
丁…………A……A……GF・……K・・・・A………………………
戊………DA··AI:·G······A·A··A…………………··
A.细胞和分子水平的证据是研究生物进化最直接、最重要的证据
B.位点上未发生改变的氨基酸对维持β-珠蛋白功能稳定可能更重要
C.不同生物β-珠蛋白的基因序列差异可能比氨基酸序列差异更大
D.五种生物相互比较,乙与丙的氨基酸序列差异最大,亲缘关系最远
16.垂体侏儒症受一对等位基因D/d控制,在人群中的患病率为1/10000。某家族关于该病的遗传系谱图如图1。科研人员提取了部分成员的DNA,用PCR扩增了与基因D/d相关的片段,并对产物酶切后进行电泳,所得结果如图2。基因D、d长度相同,bp表示碱基对,不考虑突变。下列说法不正确的是( )
A.结合图1和图2可知,该病的遗传方式为常染色体隐性遗传病,Ⅱ-5的基因型一定为DD
B.由图2可知,D和d分别含有1和2个酶切位点
C.Ⅱ-2与人群中表现正常的男性婚配,生出一个患病孩子的概率为1/202
D.垂体侏儒症常表现为隔代遗传、男女患病概率相同等特征
二、非选择题:(共52分)
17. (每空2分,共12分) 某XY型性别决定的雌雄异株植物,紫花与白花(基因为A,a)宽叶与窄叶(基因为B,b) 是两对相对性状。将紫花宽叶雌株与白花窄叶雄株杂交,F1无论雌雄全部为紫花宽叶,F1雌、雄植株杂交后得到的 F2如表所示:
(1) 花色中的显性性状是 ,窄叶的遗传方式是 。
(2) 基因B、b的区别是: 。
(3)F1雌株的基因型为 。
(4)F2中紫花宽叶雌株的基因型有 种,这些紫花宽叶雌株产生(AXB配子的比例为 。
18.(11分) 彩色棉与白色棉相比,在纺织过程中减少了印染工序,减少了环境污染。基因型为BB的植株结白色棉,基因型为 Bb、b的植株结粉红色棉,基因型为 bb的植株结深红色棉。育种工作者将一正常纯合白色棉植株经诱变后,可能发生如下甲、乙变异类型,从而获得彩色棉。回答下列问题:
(1)由图可知, 甲的变异类型是 ,乙的变异类型是 。
(2)若用化学药品 适时处理甲,则可获得基因型为 的四倍体。
(3)已知基因B/b所在染色体都缺失的植株不育(不结果),欲探究F1粉红色棉的产生是甲乙哪一种变异类型,则将粉红色棉在相同且适宜的条件下单株种植,并严格自交,观察统计可育子代表型及比例。如果后代表型及比例为 ,则该变异类型为甲;如果后代表型及比例为 ,则该变异类型为乙。
(4)自然状态下,该植物被锈病菌感染的几率很大。请运用现代生物进化理论,解释自然生长的种群中,抗锈病个体数逐渐上升的原因:由于在自然群体中,某些个体中存在抗锈病基因突变 ,在锈病菌产生锈病的 作用下,具有抗锈病基因的个体生存和繁殖后代的机会增大,使得后代中 增大,从而导致抗锈病个体数逐渐增多。
19. (10分) DNA甲基化是 DNA化学修饰的一种形式,能影响表型,也能遗传给子代。在蜂群中,雌蜂幼虫一直取食蜂王浆而发育成蜂王,而以花粉和花蜜为食的幼蜂将发育成工蜂。研究发现,DNMT3 蛋白是核基因 DNMT3 表达的一种 DNA 甲基化转移酶,能使DNA 某些区域添加甲基基团。回答下列问题:
(1)蜜蜂细胞中 DNMT3基因发生图1中的过程①称为 ,过程②需要的原料是 。
(2)由图2可知发生甲基化后 (填“会”或“不会”) 改变基因的碱基序列。这一变化是否会导致遗传信息发生改变? 。图3表示 DNA甲基化对该基因表达的影响,由图3可知DNA甲基化会影响 与启动子的识别,从而直接影响了 的合成。
(3)已知注射DNMT3siRNA (小干扰 RNA) 能使DNMT3基因表达沉默, 蜂王的基因组甲基化程度低于工蜂,为验证基因组的甲基化水平是决定雌蜂幼虫发育成工蜂还是蜂王的关键因素,取多只生理状况相同的雌蜂幼虫,均分为A、B两组做不同处理,其他条件相同且适宜,饲喂一段时间后,观察并记录幼蜂发育情况,完成下表。
20. (8分)一万多年前,某地区有许多湖泊(A、B、C、D) ,湖泊之间通过纵横交错的溪流连结起来,气候逐渐干旱,小溪流渐渐消失(如图1) ,湖中的鱼形态差异也变得明显。请分析回答下列问题:
(1) 溪流消失后,各个湖泊中的鳉鱼不再发生基因交流,原因是出现了 。
(2) 鳉鱼某对染色体上有一对等位基因A和a,该种群内的个体自由交配。图2为某段时间内种群A基因频率的变化情况,假设无基因突变,在 时间段内一定发生了进化,判断依据是 。
(3) 生活在该地区的某个鸟类种群的全部个体所带有的全部基因构成了该种群的 ,该种群中具有 多样性,生物多样性是 的结果。
(4) 在湖泊周边的山林中有一个二倍体动物种群,该种动物性别决定方式为XY 型 雌性和雄性个体数的比例为1:1。该动物种群处于遗传平衡状态,雄性个体中有1/5患甲病(由X染色体上b基因决定)。推测该病致病基因的频率约为 ,该种群中甲病基因携带者占的比例为 。
21. (11分) 利用大肠杆菌生产人的生长激素,可用于治疗垂体性侏儒症病人,下图是通过基因工程进行生产的过程。请回答下列问题:
(1) 图1通过 过程得到目的基因A。
(2) 过程③表示利用 技术大量扩增A基因。一般需要经历30次循环,若循环3次,产生的产物中含其中一种引物的DNA分子数为 个。分析图3,扩增时需要选择的一对引物是引物 。
(3) 图1中的④步骤是 。步骤⑤中常用 处理大肠杆菌。
(4) 要使A基因能正确与图2中的质粒拼接在一起,需要在所选引物的 端分别增加相应的限制酶的识别位点。分析图2和图3,为了防止目的基因的反向连接,可在目的基因的两端添加不同的限制酶的识别序列,在上、下游应该分别添加限制酶 、 的识别序列。
(5)图3中的基因表达时,a、b两链中作为转录的模板链是 链。
(6)若要利用牛乳腺生物反应器生产人的生长激素,应该把A基因与 基因的启动子等调控元件重组在一起。
参考答案
二、非选择题
17 (1) 紫花 伴X染色体的隐性遗传
(2) 碱基的排列顺讯不同
(3) AaXBXᵇ
(4) 4 1/2
18 (1) 基因突变 染色体结构变异
(2) 秋水仙素 BBbb
(3) 白色: 粉红色: 深红色=1∶2∶1 粉红色∶深红色=2∶1
(4) 选择 抗锈病基因频率
19 (1) 转录 氨基酸
(2) 不会 不会 RNA 聚合酶 mRNA
(3) ①注射适量 DNMT3miRNA ②饲喂等量的花粉和花蜜 ③发育为工蜂 ④发育为蜂王
20 (1) 地理隔离
(2) Y1-Y3 种群中基因A的基因频率发生改变
(3) 基因库 基因(遗传) 协同进化
(4) 1/5 8/25
21 (1) 逆转录
(2) PCR 7 2和3
(3) 基因表达载体的构建 Ca2+
(4) 5' Alu Ⅰ、 HindⅡ
(5) B
(6) 乳腺细胞
基因Ⅰ
基因Ⅱ
紫花宽叶
紫花窄叶
白花宽时 白花窄叶
雄株(株)
597
608
204
198
雌株 (株)
1211
0
404
0
组别
处理方式
饲养方式
培养条件
预期结果
A组
不做处理
2)___________
相同且适宜
③.
B组
①_________
饲喂花粉和花蜜
④.
1
2
3
4
5
6
7
8
C
B
D
D
A
B
D
C
9
10
11
12
13
14
15
16
A
B
D
A
B
C
A
B
相关试卷
这是一份天津市滨海新区大港第一中学2024-2025学年高二上学期10月期中生物试题,共9页。试卷主要包含了右图为神经—肌肉连接示意图等内容,欢迎下载使用。
这是一份天津市滨海新区大港第一中学2024-2025学年高一上学期10月期中生物试题,共7页。试卷主要包含了选择题,填空题等内容,欢迎下载使用。
这是一份天津市滨海新区大港第三中学2024-2025学年高二上学期10月月考生物试题,共10页。试卷主要包含了填空题,本部分共3题,共40分等内容,欢迎下载使用。

