湖北省鄂州市梁子湖区2023-2024学年七年级下学期期中生物试卷(解析版)
展开一、选择题(共10题,每题2分,共20分。在每题给出的四个选项中,只有一项符合题目要求)
阅读资料,回答下列小题:
在距今1200多万年前,森林古猿曾广泛分布于非洲、亚洲、欧洲地区,尤其是非洲的热带丛林,经过艰难的进化历程,完成了猿到人的进化。人类通过生长、发育和繁殖,造就了千万年来人类生命的延续。
1. 达尔文认为人类和现代类人猿的共同祖先是( )
A. 类人猿B. 大猩猩
C. 黑猩猩D. 森林古猿
2. 胎儿与母体进行物质交换的器官是( )
A. 子宫B. 输卵管
C. 胎盘D. 腹腔
【答案】1. D 2. C
【分析】(1)达尔文是19世纪著名的进化论的建立者,提出了人和现代类人猿的相似之处,如人和类人猿的骨骼在结构上差不多完全相同,内脏结构也非常相似,人和类人猿的胚胎在五个月以前几乎完全一样等等,进而提出人类和类人猿有共同的祖先森林古猿.研究表明,在距今1200多万年前,森林古猿广泛分布于非、亚、欧地区,尤其是非洲的热带丛林,森林古猿的一支是现代类人猿,以树栖生活为主,另一支却由于环境的改变慢慢的进化成了人类。可见人类和类人猿的关系最近,是近亲,它们有共同的原始祖先是森林古猿。
(2)胎儿通过胎盘和脐带通过母体获得营养物质并排除代谢废物。
【1题详解】
森林古猿曾经广泛分布于非洲、亚洲、欧洲地区,尤其是非洲的热带丛林,由于地壳运动及气候原因,原本树栖生活的森林古猿一部分到地面生活逐渐学会直立行走,进化为人类祖先;保留树栖生活的这部分森林古猿进化形成了类人猿。因此,根据题目描述和生物进化论的知识,我们知道森林古猿是人类和现代类人猿的共同祖先,D符合题意,ABC不符合题意。
故选D。
【2题详解】
A.子宫是胎儿发育的主要场所,但并非直接与母体进行物质交换的器官,A错误。
B.输卵管是卵细胞与精子结合的场所,与物质交换无关,B错误。
C.胎盘是胎儿与母体进行物质交换的重要器官,通过胎盘,胎儿可以从母体获得所需的营养物质和氧气,并将产生的二氧化碳等废物排入母体血液,再由母体排出体外,C正确。
D.腹腔包含多个器官,但并非直接与胎儿进行物质交换,D错误。
故选C
阅读资料,回答下列小题:
进入青春期,男孩和女孩的体形开始发生变化,青春期是一生中身体发育和智力发展的黄金时期。这一时期,青少年要注意加强营养,均衡饮食,特别是无机盐和维生素的摄入,保障身体健康。
3. 步入青春期的第一信号是( )
A. 身高突增B. 脑的重量增加
C. 血压明显升高D. 性器官迅速发育
4. 维生素和无机盐在人体中需要量虽然很小,却起着“人体动作润滑剂和健康基石的作用”。下面所列物质与缺乏症不相符的是( )
A. 维生素A——夜盲症B. 碘——佝偻病
C. 维生素C——坏血病D. 铁——贫血症
【答案】3. A 4. B
【分析】青春期是童年到成年的过渡时期,是一个人发育的重要时期.一般地说,男生从12~14岁、女生从10~12岁开始进入青春期。
【3题详解】
青春期是一个生长和发育发生重要变化的时期,其中身高突增是青春期的一个显著特点,另外,神经系统和心、肺等器官的功能也显著增强,青春期是人一生中身体发育和智力发展的黄金时期。其次性发育和性成熟也是青春期的重要特征,故BCD错误,A正确。
故选A。
【4题详解】
A.缺乏维生素A会患夜盲症,故A正确。
B.碘是合成甲状腺激素的主要元素,缺乏会患甲状腺肿大,故B错误。
C.缺乏维生素C患坏血病,故C正确。
D.缺铁会造成缺铁性贫血,故D正确。
故选B。
阅读资料,回答下列小题:
人体的生长和发育需要不断的从外界获得营养物质,食物中的营养物质有糖类、脂肪、蛋白质、水、无机盐和维生素等。
5. 膳食中不搭配蔬菜和水果,会造成身体缺乏( )
A. 蛋白质和淀粉B. 蛋白质和脂肪
C. 淀粉和脂肪D. 维生素和无机盐
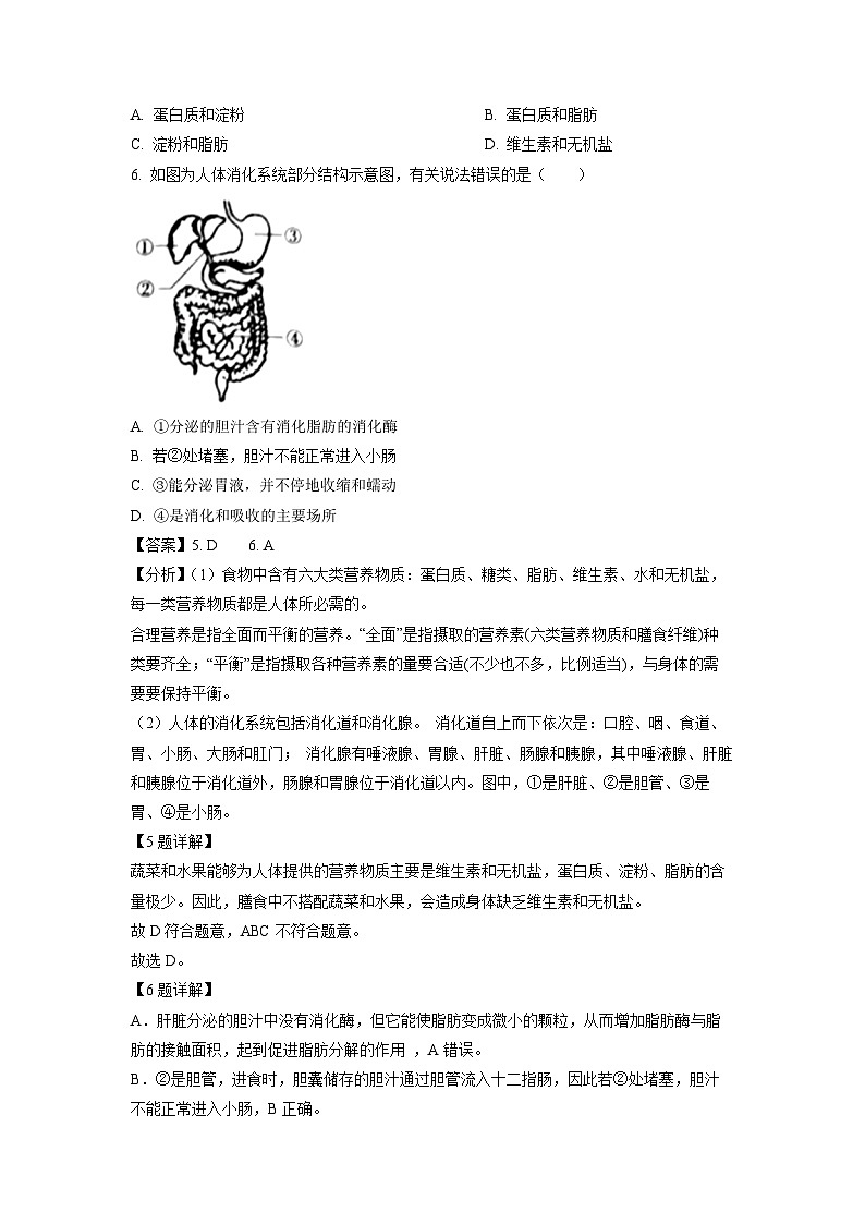
6. 如图为人体消化系统部分结构示意图,有关说法错误的是( )
A. ①分泌的胆汁含有消化脂肪的消化酶
B. 若②处堵塞,胆汁不能正常进入小肠
C. ③能分泌胃液,并不停地收缩和蠕动
D. ④是消化和吸收的主要场所
【答案】5. D 6. A
【分析】(1)食物中含有六大类营养物质:蛋白质、糖类、脂肪、维生素、水和无机盐,每一类营养物质都是人体所必需的。
合理营养是指全面而平衡的营养。“全面”是指摄取的营养素(六类营养物质和膳食纤维)种类要齐全;“平衡”是指摄取各种营养素的量要合适(不少也不多,比例适当),与身体的需要要保持平衡。
(2)人体的消化系统包括消化道和消化腺。 消化道自上而下依次是:口腔、咽、食道、胃、小肠、大肠和肛门; 消化腺有唾液腺、胃腺、肝脏、肠腺和胰腺,其中唾液腺、肝脏和胰腺位于消化道外,肠腺和胃腺位于消化道以内。图中,①是肝脏、②是胆管、③是胃、④是小肠。
【5题详解】
蔬菜和水果能够为人体提供的营养物质主要是维生素和无机盐,蛋白质、淀粉、脂肪的含量极少。因此,膳食中不搭配蔬菜和水果,会造成身体缺乏维生素和无机盐。
故D符合题意,ABC不符合题意。
故选D。
【6题详解】
A.肝脏分泌的胆汁中没有消化酶,但它能使脂肪变成微小的颗粒,从而增加脂肪酶与脂肪的接触面积,起到促进脂肪分解的作用 ,A错误。
B.②是胆管,进食时,胆囊储存的胆汁通过胆管流入十二指肠,因此若②处堵塞,胆汁不能正常进入小肠,B正确。
C.在消化道中最膨大的部位是胃,能够暂时储存食物;胃壁的肌肉层收缩,能够使胃蠕动,使食物形成食糜,能促进食物的物理消化过程;胃腺分泌的胃液中含有胃酸和胃蛋白酶,胃蛋白酶对蛋白质有初步的消化作用,能把蛋白质分解成多肽。因此,③胃能分泌胃液,并不停地收缩和蠕动,C正确。
D.④是小肠,是消化食物和吸收营养物质的主要场所,D正确。
故选A。
7. 下列表述正确的是( )
A. 食物中的所有成分都需要消化才能够被吸收
B. 消化就是分解食物为二氧化碳和水、释放能量的过程
C. 消化是为了吸收,因为大分子物质不能通过细胞膜进细胞
D. 食物消化的主要部位是胃,吸收的主要部位是小肠
【答案】C
【分析】食物在消化道内分解成可以被细胞吸收的物质的过程叫消化。食物在消化系统中的变化,既有物理性消化又有化学性消化。物理性消化:食物在消化道内通过牙齿的咀嚼、舌的搅拌以及胃肠的蠕动,把大的食物颗粒变为小的食物颗粒,物质成分没有发生变化。化学性消化:食物在消化道内在各种消化酶的作用下被分解的过程,物质成分发生了变化。
【详解】食物中的大分子、结构复杂的成分需要消化才能被吸收,分子大、结构复杂的有机物,进入消化系统后,转变成分子比较小、简单的、易溶于水的物质的过程叫做消化,食物消化吸收的主要部位是小肠。
故选C。
8. 如图为肺泡与血液间气体交换示意图,其中甲、乙、丙分别表示不同的血管,a、b分别表示不同的气体,箭头表示血液流动或气体进出的方向,下列相关叙述错误的是( )
A. a和b分别表示二氧化碳和氧气
B. 乙和肺泡的壁都是由一层上皮细胞构成
C. 与丙相比,甲内的血液含有更多的营养物质
D. 只有当膈肌收缩时,才能发生b气体的扩散
【答案】D
【分析】肺是呼吸系统的主要器官,是气体交换的主要场所,肺泡是气体交换的主要部位。肺与外界空气间的气体交换也叫肺的通气,通过呼吸运动实现的;肺泡与血液之间的气体交换叫做肺泡内的气体交换,是通过气体的扩散作用实现的。
【详解】a、b表示肺泡内的气体交换,是通过气体扩散作用实现的,根据箭头方向可知a和b分别表示二氧化碳和氧气,A正确。
乙是肺泡外的毛细血管,毛细血管的特点是毛细血管壁很薄,只由一层上皮细胞构成,有利于进行物质交换,B正确。
当血液流经肺泡外的毛细血管网时,与肺泡进行气体交换,血液中的二氧化碳进入肺泡,肺泡中的氧气进入血液,由颜色暗红的静脉血变成了鲜红的动脉血。所以与甲相比,丙内的血液只是氧气增加,而营养物质减少,C正确。
肺泡与血液之间的气体交换叫做肺泡内的气体交换,是通过气体的扩散作用实现的,D错误。
阅读资料,回答下列小题:
血液是人体内流动的组织,是由血浆和血细胞构成的。血液不仅具有运输作用,而且还具有防御和保护作用。
9. 将人血永久涂片放在显微镜下观察,观察到的视野如图,下列有关说法正确的是( )
A. 当人体有炎症时,①的数量会明显增多
B. ②中无细胞核
C. ③是血小板
D. ④中含量最多的物质是血红蛋白
10. 下图是人体三种血管的示意图,下列有关叙述正确的是( )
A. ①是静脉,内流动的一定是静脉血
B. ②是动脉,内流动的一定是动脉血
C. ③是毛细血管,管壁最薄,红细胞单行通过
D. ①是动脉,内流动的可能是静脉血
【答案】9. C 10. C
【分析】在观察血涂片时,③血小板,因为它的个体最小,形状不规则;①红细胞,最多,而且呈两面凹的圆饼状,没有细胞核;视野中个体最大的是②白细胞,高倍的显微镜下可见它里面含有细胞核,④是血浆。
【9题详解】
A.白细胞个体最大,能够吞噬病菌,当人体患急性炎症时,②白细胞的数量将显著增加,故A错误。
B.②是白细胞,它里面含有细胞核,故B错误。
C.③是血小板,因为它的个体最小,形状不规则,具有止血的作用,故C正确。
D.④血浆有运载血细胞的功能,主要成分是水,约占91%~92%,故D错误。
故选C。
【10题详解】
①血液由分支流向主干,因此是小静脉、②血液由主干流向分支,因此是小动脉、③红细胞单行通过,因此是毛细血管。
A.①血液由分支流向主干,因此是小静脉,内流动的不一定是静脉血,如肺静脉里流动脉血,故A错误。
B.②血液由主干流向分支,因此是小动脉,内流动的不一定是动脉血,如肺动脉里流静脉血,故B错误。
C.③是毛细血管,管壁很薄,由一层上皮细胞构成,故C正确。
D.①是小静脉,内流动的可能是静脉血,也可能是动脉血,故D错误。
故选C。
二、非选择题(共4题,除标注外,每空1分,共30分)
11. 在经济发达地区,因缺乏合理营养知识,膳食摄入不平衡,加上活动量不足,青少年肥胖率逐年上升。下面是一份较为合理的早餐食谱:几块面包(或馒头)、一杯牛奶、适量的蔬菜和水果。图一为中国居民“平衡膳食宝塔”,图二为营养物质在消化道中的消化程度。请据下图回答:
(1)食谱中的面包,从图一“平衡膳食宝塔”来看,属于______类(填字母)。图二中曲线______(填文字)能表示它的消化过程。
(2)牛奶中含有丰富的蛋白质,青少年的生长发育以及受损细胞的修复和更新都离不开它,因此应多食用图一中的D和______(填字母)类食物。蛋白质初步消化的部位是图二中的______(填图二字母)。
(3)图二中,Y表示消化道的部位是______,它是人体内消化道的最主要场所,其具有的生理功能是______。
(4)在Y器官中淀粉被分解成______。食物中的被消化吸收的营养物质和空气中的氧气,为提供能量,最终在细胞中的什么部位被利用?______。
【答案】(1)①. A ②. 甲
(2)①. C ②. X
(3)①. 小肠 ②. 消化食物和吸收营养物质(或消化和吸收)
(4)①. 葡萄糖 ②. 线粒体
【分析】(1)食物在消化道里被分解成小分子物质的过程叫消化。营养物质由消化道壁进入循环系统的过程,叫做吸收。淀粉的消化开始于口腔,淀粉在口腔被唾液分解成麦芽糖,进入小肠后被肠液和胰液彻底分解成葡萄糖;蛋白质的消化开始于胃,胃内的胃液对蛋白质进行初步消化,进入小肠后被肠液和胰液彻底分解成氨基酸;脂肪的消化开始于小肠,脂肪先被胆汁乳化成脂肪微粒,最后被肠液和胰液彻底分解成甘油和脂肪酸。(2)图中的A谷类、B果蔬类、C动物食品类、D奶制品类、E油脂类;X胃、Y小肠、甲淀粉的消化曲线、乙蛋白质的消化曲线、丙脂肪的消化曲线。
【小问1详解】
食谱中的面包中的主要营养物质是淀粉,从图一“平衡膳食宝塔”来看,属于A谷类。图二中曲线甲能表示淀粉的消化过程。
【小问2详解】
D奶制品类和C动物食品类内含有丰富的蛋白质;B果蔬类含有丰富的维生素,缺乏其中的维生素C易患牙龈出血、坏血病等。蛋白质的消化开始于胃,胃内的胃液对蛋白质进行初步消化,进入小肠后被肠液和胰液彻底分解成氨基酸。牛奶中含有丰富的蛋白质,青少年的生长发育以及受损细胞的修复和更新都离不开它,因此应多食用图一中的D奶制品类和C动物食品类食物,蛋白质初步消化的部位是图中的X胃。
【小问3详解】
小肠是消化食物和吸收营养物质的主要器官。图二中,Y表示消化道的部位是小肠。它是人体内消化道的最主要场所,其具有的生理功能是消化食物和吸收营养物质。
【小问4详解】
淀粉的消化开始于口腔,淀粉在口腔被唾液分解成麦芽糖,进入小肠后被肠液和胰液彻底分解成葡萄糖;线粒体是呼吸作用的场所。食物中的被消化吸收的营养物质和空气中的氧气,为提供能量,最终在细胞中的线粒体部位被利用。
12. 人体每时每刻都在通过呼吸系统与外界进行气体交换。图一为呼吸系统的组成示意图,图二为肺泡与毛细血管之间的气体交换示意图。请据图回答问题:
(1)人体进行呼吸的主要器官是图一中的[1]______,[2]呼吸道不仅是气体的通道,而且还能使达到肺部的气体______。
(2)图二所示的外界气体按照c方向进入肺泡时,图一中[3]的状态是______(选填“收缩”或“舒张”)状态,肺内的气压______(选填“大于”或“小于”)外界大气压。
(3)图二中c、d气体进出肺是通过______实现的,b至少需要经过______层细胞才能进入血液。
(4)血液从毛细血管的[4]端流到[5]端后,其成分变化是______含量增加。肺活量是反映人体呼吸系统功能的重要指标,如何提高肺活量?______(答一点即可)。
【答案】(1)①. 肺 ②. 清洁、温暖、湿润(答两点即可)
(2)①. 收缩 ②. 小于
(3)①. 呼吸运动 ②. 2
(4)①. 氧气 ②. 加强体育锻炼(合理即可)
【分析】图一为呼吸系统的组成示意图,图一中:1为肺、2为呼吸道、3为膈肌;图二为肺泡与毛细血管之间的气体交换示意图,图二中a表示二氧化碳、b表示氧气、c表示吸气、d表示呼气、4表示肺动脉、5表示肺静脉。
【小问1详解】
呼吸系统包括2呼吸道和1肺两部分。1肺是气体交换的场所,是呼吸系统的主要器官;2呼吸道由鼻腔、咽、喉、气管和支气管构成,不仅是气体进出肺的通道,而且还能使达到肺部的气体温暖、清洁、湿润。
【小问2详解】
图二所示的外界气体按照c方向进入肺泡时,表示吸气过程,图一中[3]膈肌的状态是收缩,膈肌顶部下降,胸廓体积增大,肺也随之扩张,肺内气压低于外界大气压,外界气体通过呼吸道进入肺,完成吸气。
【小问3详解】
图二中c、d气体进出肺是通过呼吸运动实现的,图二所示的肺泡壁和毛细血管壁都很薄,只由一层扁平上皮细胞构成,b至少需要经过两层细胞才能进入血液。
【小问4详解】
在肺泡内,氧气浓度高于肺泡周围毛细血管内氧气的浓度,毛细血管中二氧化碳的浓度高于肺泡内二氧化碳的浓度,根据气体扩散作用的原理,气体总是由浓度高的地方向浓度低的地方扩散,故b氧气由肺泡扩散到毛细血管中去,a二氧化碳由毛细血管扩散到肺泡中去。因此,图中的a代表的物质是二氧化碳。血液由4肺动脉流经肺泡到达5肺静脉时,氧气含量增加。肺活量是指在不限时间的情况下,一次最大吸气后再尽最大能力所呼出的气体量,这代表肺一次最大的机能活动量,是反映人体生长发育水平的重要机能指标之一。如成人的肺活量大于儿童,运动员的肺活量大于普通人。成人的运动量比儿童的大,运动员的运动量比成人的大;由此说明正常情况下,提高肺活量的有效途径是加强体育锻炼、多运动。
13. 人体血液循环系统贯穿着整个人体。通过血液的运输,为人体各处的组织细胞输送氧气和养料,维持着人体正常的生命活动(图甲)。如果患者的肺部功能受损后不能及时恢复,血液中的氧气不足,就会有生命危险。体外膜肺氧合(也叫人工肺)就是一个可以抢救呼吸衰竭患者的新技术,在新冠肺炎治疗中,挽救了很多人的生命(图乙)。请据图回答下列问题:
(1)血液循环的动力来源于_______,①和②之间、③和④之间都有能开闭的_______,能够防止血液倒流。
(2)肺循环的起点是图甲中_______(填名称),当血液流经肺部的肺泡时,进行气体交换,血液中的氧气含量增加,变成颜色鲜红的_______血。
(3)图乙中“人工肺”包括两部分:一是氧合器部分,可以实现氧气与二氧化碳的交换,使血液获得氧气,相当于人体的_______;二是人工泵部分,可以推进血液的流动,实现血液循环,相当于人体的_______。
【答案】(1)①. 心脏 ②. 瓣膜
(2)①. 右心室 ②. 动脉
(3)①. 肺 ②. 心脏
【分析】(1)图中:①是右心房,②是右心室,③是左心房,④是左心室。
(2)人体内的血液循环分为肺循环和体循环,体循环的路线是:左心室→主动脉一各级动脉→身体各部分的毛细血管网→各级静脉→上、下腔静脉→右心房,血液由含氧丰富的动脉血变成含氧少的静脉血。肺循环的路线是:右心室→肺动脉一肺部毛细血管→肺静脉→左心房,血液由含氧少的静脉血变成含氧丰富的动脉血。
【小问1详解】
心脏有节律的收缩和舒张,推动血液在全身循环流动,因此,血液循环的动力来源于心脏的跳动。在心脏的心房与心室之间、心室与动脉之间,都有能开闭的瓣膜,这些瓣膜只能向一个方向开:房室瓣只能朝向心室开,动脉瓣只能朝向动脉开。这样就保证了血液只能按一定的方向流动:血液只能从心房流向心室,从心室流向动脉,而不能倒流。因此,①和②之间、③和④之间都有能开闭的瓣膜,能够防止血液倒流。
【小问2详解】
肺循环的起点是右心室,终点是左心房。当血液流经肺部的肺泡时,肺泡中的氧气进入血液,与红细胞中的血红蛋白结合,同时血液中的二氧化碳进入肺泡,通过呼吸排出体外。这个过程称为气体交换。经过气体交换后,血液中的氧气含量增加,血液由含氧较少的静脉血变成颜色鲜红的动脉血。
【小问3详解】
图乙中的“人工肺”包括两部分:一是氧合器部分,它能够实现氧气与二氧化碳的交换,使血液获得氧气,这个过程类似于人体肺部的气体交换功能,因此氧合器部分相当于人体的肺。二是人工泵部分,它可以推进血液的流动,实现血液循环,这个过程类似于人体心脏的泵血功能,因此人工泵部分相当于人体的心脏。
14. 探究“唾液对淀粉的消化作用”的实验设计如图所示,请完善方案并回答问题:
(1)实验步骤:
第一步:取一小块馒头切成碎屑,分成两等分,分别加入到甲乙两试管中。
第二步:向甲乙两试管分别注入2毫升_______和唾液,搅拌均匀。甲乙两试管形成了一组对照实验,该实验的变量是_______。
第三步:将两支试管放入37℃温水中,10分钟后取出,各滴加2滴稀碘液,充分摇匀。
第四步:观察并记录试管中的颜色变化。
(2)预期结果:_____试管内的物质变成蓝色,另一支试管内的物质不变成蓝色的原因是唾液中的______将淀粉分解为了_____。
(3)若将甲乙两试管分别放入盛有0℃水的烧杯中进行上述实验,请你预测甲乙两试管中颜色变化情况_______。
(4)小明同学想探究口腔中牙齿的咀嚼对馒头的消化是否有影响,于是他设计了补充实验,请你帮助他完成实验方案________。
【答案】(1)①. 水 ②. 有无唾液
(2)①. 甲 ②. 唾液淀粉酶 ③. 麦芽糖
(3)甲乙两试管中物质都变蓝
(4)在试管中放入等量的馒头块,加入2毫升唾液,放入盛有37℃水的烧杯中10分钟,然后滴加2滴碘液,观察颜色变化。
【分析】唾液中含有唾液淀粉酶,唾液淀粉酶可以把淀粉消化分解为麦芽糖,淀粉可使碘液变蓝色。甲试管注入的是水,不能分解淀粉,试管内的淀粉没有被分解,所以滴入碘液变蓝;乙试管注入了唾液,试管内的淀粉被分解,所以滴入碘液不变蓝;该实验说明唾液中含有的唾液淀粉酶对淀粉有消化作用。
【小问1详解】
在研究一种条件对研究对象的影响时,所进行的除了这种条件不同以外,其它条件都相同的实验,叫对照实验;一组对照实验分为实验组和对照组,实验组是接受实验变量处理的对象组,对照组是不接受实验变量处理的对象组。因此,向甲、乙两试管分别注入2毫升水和2毫升唾液,搅拌均匀。该实验一组加水,另一组加唾液,其他条件都相同,因此实验的变量是有无唾液。
【小问2详解】
唾液中含有唾液淀粉酶,唾液淀粉酶可以把淀粉消化分解为麦芽糖,淀粉可使碘液变蓝色。甲试管注入的是水,不能分解淀粉,试管内的淀粉没有被分解,所以滴入碘液变蓝;乙试管注入了唾液,试管内的淀粉被分解,所以滴入碘液不变蓝。因此预期结果为甲试管内的物质变成蓝色,另一支试管内的物质不变成蓝色的原因是唾液中的唾液淀粉酶将淀粉分解为麦芽糖。
【小问3详解】
若将甲乙两试管分别放入盛有0℃水的烧杯中进行上述实验,温度过低,抑制了唾液淀粉酶的活性,无法将淀粉分解,故两试管的淀粉都无法分解,加入碘液后,两试管中物质都变蓝。
【小问4详解】
小明同学想探究口腔中牙齿的咀嚼对馒头的消化是否有影响,可以在试管中放入等量的馒头块,加入2毫升唾液,放入盛有37℃水的烧杯中10分钟,然后滴加2滴碘液,观察颜色变化。
湖北省鄂州市梁子湖区2023-2024学年八年级下学期期中生物试卷(解析版): 这是一份湖北省鄂州市梁子湖区2023-2024学年八年级下学期期中生物试卷(解析版),共13页。试卷主要包含了选择题的作答,非选择题的作答等内容,欢迎下载使用。
湖北省鄂州市梁子湖区2023-2024学年七年级下学期期中生物试卷(解析版): 这是一份湖北省鄂州市梁子湖区2023-2024学年七年级下学期期中生物试卷(解析版),共12页。试卷主要包含了选择题,非选择题等内容,欢迎下载使用。
湖北省鄂州市梁子湖区2023-2024学年七年级下学期期中生物试题(原卷版+解析版): 这是一份湖北省鄂州市梁子湖区2023-2024学年七年级下学期期中生物试题(原卷版+解析版),文件包含湖北省鄂州市梁子湖区2023-2024学年七年级下学期期中生物试题原卷版docx、湖北省鄂州市梁子湖区2023-2024学年七年级下学期期中生物试题解析版docx等2份试卷配套教学资源,其中试卷共18页, 欢迎下载使用。

