所属成套资源:2025届高考地理二轮专题复习 地理中的68种效应(全国通用)
2025届高考地理二轮专题复习 地理中的68种效应之1 焚风效应 学案
展开这是一份2025届高考地理二轮专题复习 地理中的68种效应之1 焚风效应 学案,共8页。学案主要包含了试题链接等内容,欢迎下载使用。
气流翻过山岭时在背风坡绝热下沉而形成干热的风。
亚洲的阿尔泰山、欧洲的阿尔卑斯山、北美的落基山东坡等都是著名的焚风出现区。
中国不少地区有焚风,比较明显的如天山南坡,太行山东坡,大兴安岭东坡的焚风现象,其增温影响甚至在多年月平均气温直减率上也可促使作物、水果早熟;强大的焚风可造成干热风害和森林火灾。冬季强焚风可引起山区雪崩等。
(1)形成原因:
焚风是山区特有的天气现象。它是由于气流越过高山后下沉造成的。当一团空气从高空下沉到地面时,每下降1000米,温度平均升高6.5℃。这就是说,当空气从海拔四千至五千米的高山下降至地面时,温度会升高20℃以上,使凉爽的气候顿时热起来,这就是“焚风”产生的原因。
台湾台东市焚风的形成就是西南气流在越过中央山脉后,湿气遭到阻挡,水汽蒸发从而形成了干热的焚风。
(2)影响
消极影响:“焚风”在世界很多山区都能见到,但以欧洲的阿尔卑斯山,美洲的落基山,原苏联的高加索最为有名。阿尔卑斯山脉在刮焚风的日子里,白天温度可突然升高20℃以上,初春的天气会变得像盛夏一样,不仅热,而且十分干燥,经常发生火灾。强烈的焚风吹起来,能使树木的叶片焦枯,土地龟裂,造成严重旱灾。
它常常使果木和农作物干枯,降低产量,使森林和和村镇的火灾蔓延并造成损失。十九世纪,阿尔卑斯山北坡几场著名的大火灾,都是发生在焚风盛行时期的。焚风在高山地区可大量融雪,造成上游河谷洪水泛滥;有时能引起雪崩。如果地形适宜,强劲的焚风又可造成局部风灾,刮走山间农舍屋顶,吹倒庄稼,拔起树木,伤害森林,甚至使湖泊水面上的船只发生事故。
2002年11月14日夜间,焚风在奥地利部分地区形成强烈风暴,并以高达160公里的时速袭击了所有农田和村庄。焚风暴所过之处,数百栋民房屋顶被风刮跑或压垮,许多大树被连根拔起或折断,电力供应和电话通讯中断,公路铁路交通受阻。此次焚风造成二人丧生,以及数百万欧元经济损失。
在高山地区,焚风还会造成融雪,使上游河谷洪水泛滥,有时还会导致雪崩。
此外,焚风天气出现时,许多人会出现不适症状,如疲倦、抑郁、头痛、脾气暴躁、心悸和浮肿等。医学气象学家认为,这是由焚风的干热特性以及大气电特性的变化对人体影响引起的。
积极影响:焚风有时也能给人们带来益处。北美的落基山,冬季积雪深厚,春天焚风一吹,不要多久,积雪会全部融化,大地长满了茂盛的青草,为家畜提供了草场,因而当地人把它称为“吃雪者”。程度较轻的焚风,能增高当地热量,可以提早玉米和果树的成熟期,所以原苏联高加索和塔什干绿洲的居民,干脆把它叫做“玉蜀黍风”。
(3)分布
焚风往往以阵风形式出现,从山上沿山坡向下吹。焚风最早是指气流越过阿尔卑斯山后在德国、奥地利和瑞士山峪形成的一种热而干燥的风,美洲的落基山、俄罗斯的高加索都是与阿尔卑斯山齐名的盛产焚风之地。在我国各地也可以见到它的踪影,如喜马拉雅山、横断山脉、二郎山等高大山脉的背风坡,都有极为强烈的焚风效应。地处太行山东麓的石家庄年平均焚风为19天,最多的年份可达49天。
在世界各地山脉几乎都有类似的风,对类似的现象还有类似的地区性的称呼,比如在我国的四川泸州地区称这样的风为火风,智利的安第斯山脉这样的焚风被称为帕尔希风(Puelche),在阿根廷同样的焚风被称为Znda,美国落基山脉东侧的焚风叫钦诺克风(Chink),在加利福尼亚州南部被称为圣安娜风(SantaAna),在墨西哥被称为仓裘风(Chanduy)。一般来说,在中纬度相对高度不低于800~1000米的任何山地都会出现焚风现象,甚至更低的山地也会产生焚风效应。
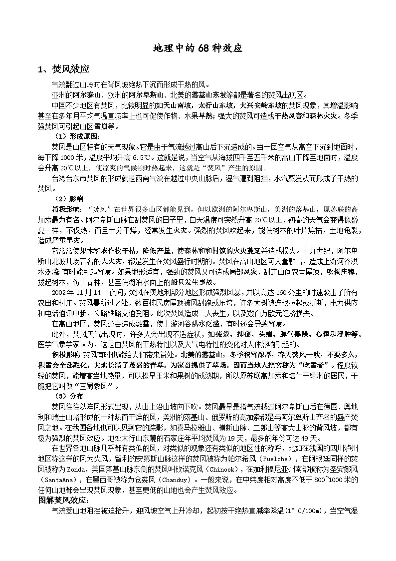
图解焚风效应:
气流受山地阻挡被迫抬升,迎风坡空气上升冷却,起初按干绝热直减率降温(1°C/100m),当空气湿度达到饱和状态时,水汽凝结,气温按湿绝热直减率降低(0.5-0.6°C/100m),大部分水分在迎风坡降落。气流越山后顺坡下沉,基本上按干绝热直减率增温,以致背风坡气温比迎风坡同高度气温高,从而形成相对干热的风,这就是焚风(图1)。
图1 地形雨和焚风
无论冬夏与昼夜,山区都可出现焚风。焚风效应对植被类型与生态特征、成土过程和土壤类型都有一定影响。焚风效应在我国西南山地区表现特别显著。
沿着背风山坡向下吹的热干风叫焚风。当气流越过山脉时,在迎风坡上升冷却,起初是按干绝热直减率降温,当空气湿度达到饱和状态时,水汽凝结,气温就按湿绝热直减率降低,大部分水分在山前降落,过山顶后,空气沿坡下降,并基本上按干绝热率(即1°C/100m)增温,这样过山后的空气温度比山前同高度的气温要高得多,湿度也小得多。如图2所示,山前原来气温20°C,水汽压12.79hPa,相对湿度为73%,当气流沿山上升到500m高度时,气温为15°C达到饱和,水汽凝结,然后按湿绝热率平均0.5°C/100m降温,到山顶(3000m)时气温在2°C左右,过山后沿坡下降,按干绝热率增温,当气流到达背风坡山脚时,气温可增加到32°C,而相对湿度减小到15%。由此可见,焚风吹来时,确有干热如焚的现象。
图2 迎风坡和背风坡气温变化示意图
图3 焚风效应示意图
【试题链接】
一、单选题
(23-24高三上·安徽·阶段练习)某年8月9日,台风进入我国东海南部,10日1时台风登陆。9-11日,福建南部和沿海地区出现高温酷热天气,部分地方突破同期历史极值。下图示意福建省地形分布(图1)及台风期间九仙山观测站逐时大风时序(图2)。读图完成下面小题。
1.台风登陆时,九仙山观测站位于台风中心的( )
A.西偏南B.北偏东C.南偏东D.东偏北
2.9-11日,福建南部和沿海地区出现高温酷热天气的主要原因是( )
A.受副热带高气压带控制,气流下沉B.强劲西北风气流下沉,产生焚风效应
C.太阳直射北半球,正午太阳高度角大D.西部山地阻挡,东南季风无法翻越
【答案】1.A 2.B
【解析】1.台风是10日1时登陆,此时九仙山观测站盛行西北风,应位于台风中心的西偏南,A正确,BCD错误,故选A。
2.台风过境前后,该地高温酷热,应受风向影响,背风坡,气流下沉,产生了焚风效应,B正确。台风过境前后,就要受低气压控制,A错误。夏季气温高与太阳高度角大有关,但本题主要强调9-11日,C错误。东南季风能带来降水和降温,D错误。故选B。
【点睛】台风的影响:不利影响:台风灾害由狂风、巨浪、暴雨、风暴潮造成。引发洪涝,冲毁农田和房屋建筑,中断交通、通信和输电线路。引起海难事故和人员伤亡。有利影响:带来丰沛降水,缓解长江中下游的伏旱;缓解高温酷暑天气。
(23-24高三上·广东深圳·期末)焚风是一种气流越山后下沉引起的气温上升和相对湿度降低的现象,多出现在山脉背风风坡,太行山山麓焚风较强,焚风往往以阵风形式出现,从山上沿山坡向下吹。如图为太行山东西两侧剖面示意图,据此完成下面小题。
3.太行山地区焚风效应最强的坡向及该坡向焚风多发季节,组合正确的是( )
A.东坡—夏季B.东坡—冬季C.西坡—夏季D.西坡—冬季
4.早春发生的焚风对当地的主要影响是( )
A.土壤冻结厚度增大B.积雪融水量减少
C.冬小麦返青提前D.风沙危害减轻
【答案】3.B 4.C
【分析】3.冬季来自大陆的西北风强劲且干燥,气流越过太行山,在东坡(背风坡)下沉增温,湿度减小,且东侧海拔高差大,下沉增温幅度大。西麓焚风较弱:夏季来自太平洋的东南风较湿润,西侧海拔高差较小,下沉增温幅度小,B正确,ACD错误。所以选B。
4.早春焚风加剧了积雪融化;焚风气温升高,土壤解冻,冻结厚度减小;焚风提高了早春气温,有利于冬小麦返青;焚风使得冻土解冻,土壤疏松,为就地起沙提供了条件,且太行山焚风以阵风为主,风力大,风沙危害增大,C正确,ABD错误。所以选C。
【点睛】焚风效应是指当气流经过山脉时,沿迎风坡上升冷却,在所含水汽达饱和之前按干绝热过程降温,达饱和后,按湿绝热直减率降温,并因发生降水而减少水分。过山后空气沿背风坡下沉,按干绝热直减率增温,故气流过山后的温度比山前同高度上的温度高得多,湿度也显著减少。
(2021·山西临汾·三模)焚风是过山气流在背风坡下沉增温形成的一种干热风,往往以陈风形式出现。人们最早发现阿尔卑斯山脉的焚风效应最为显著,同一时间意大利米兰大雨如注,而瑞士卢塞恩却呈现出“山前山后两重天”的景象。下图示意阿尔卑斯山位置,据此完成下面小题。
5.推测阿尔卑斯山山麓焚风效应较强的坡向及影响因素( )
A.南坡 海陆位置B.北坡 海陆位置
C.南坡 大气环流D.北坡 大气环流
6.阿尔卑斯山山麓焚风效应夜晚强于白天的主要原因( )
A.白天,背风坡坡面增温慢气流沿山坡上升抑制焚风
B.夜间,背风坡坡面降温慢,气流沿山坡上升,加强焚风
C.白天,背风坡坡面增温快,气流沿山坡下沉抑制焚风
D.夜间,背风坡坡面降温快,气流沿山坡下沉加强焚风
7.阿尔卑斯山春季焚风对当地生态环境的影响可能有( )
①积雪融化②减少病虫害③引发火灾④植被茂盛
A.①②B.①③C.②③D.③④
【答案】5.D 6.D 7.B
【分析】5.影响阿尔卑斯山的是盛行西风,属于南坡地处迎风坡,北坡地处背风坡,北坡是大气环流影响下的背风坡形成的焚风效应,D正确,ABC错误,故选D。
6.夜间,山坡相比山谷,坡面降温速度快,气温低,吹山顶风,风从山坡吹向山谷,气流沿山坡下沉加强焚风,D正确、B错误。白天山地坡地增温快,气流沿山坡上升,与焚风风向相反,有抵消和抑制作用,故焚风强度较弱,AC错误。D正确,ABC错误,故选D。
7.阿尔卑斯山春季焚风是气温升高,对当地生态环境的影响可能有①积雪融化 ③引发火灾 , ①③正确。气温升高,会加剧病虫害、气温升高,水分减少,植被较稀疏,②④错误。B正确,ACD错误,故选B。
【点睛】本题组主要考查焚风效应的有关知识。焚风在世界很多山区都能见到,但以欧洲的阿尔卑斯山脉、美洲的落基山脉、黑海与里海之间的大高加索山脉最为有名。阿尔卑斯山脉在刮焚风的日子里,白天温度可突然升高20℃以上,初春的天气会变得像盛夏一样,不仅热,而且十分干燥,经常发生火灾。强烈的焚风吹起来,能使树木的叶片焦枯,土地龟裂,造成严重旱灾。
(2022高三·全国·专题练习)焚风效应是由山地引发的一种局部范围内的空气运动形式。一般发生在背风坡地区,使气温比山前异常变高,其成因是湿绝热垂直递减率和干绝热垂直递减率不同。湿绝热垂直递减率是有水汽凝结时的空气垂直递减率,干绝热垂直递减率是无水汽凝结时的空气垂直递减率。读图,完成下面小题。
8.气流过山时在②至③处成云致雨,气温垂直递减率与山地其他处相比的变化及成因是( )
A.变大,水汽凝结释放热量B.变大,水汽凝结消耗热量
C.变小,水汽凝结释放热量D.变小,水汽凝结消耗热量
9.气流过山后按干绝热变化垂直递减,④处气温比①处大致高( )
A.3℃B.9℃C.12℃D.7.5℃
10.下列地理现象与焚风效应无关的是( )
A.云南怒江谷地出现热带、亚热带稀树草原B.吐鲁番盆地夏季高温
C.美国中部平原地区的沙尘暴天气D.澳大利亚西海岸出现热带荒漠
【答案】8.C 9.D 10.D
【分析】8.由于山地迎风坡多降水而释放热量,导致在迎风坡气温垂直递减率要小于背风坡;仔细观察不难发现,①到②、②到③、③到④三段直线倾斜程度只有②到③最小,说明这一段的气温垂直递减率最小,其原因是因为水汽凝结的过程中要释放出热量;C正确。故选C。
9.从右图中仔细观察,从海拔3000米的③处(山顶)气流下沉到海拔1000米时的气温增加值为15°C,说明气流从到③到④气温的垂直增加率为7.5°C/1000米,由此可以推出④处气温=15+7.5=22.5°C;④处气温比①处大致高7.5℃。D正确,故选D。
10.云南怒江谷地出现热带、亚热带稀树草原为西南季风的焚风效应,出现干热河谷景观;吐鲁番盆地夏季由地势低,气流越过山地下沉增温明显,而出现的焚风效应,夏季出现我国最高气温;美国中部平原地区的沙尘暴是中纬西风越过西部高大山地后产生的焚风效应有关,使中部平原增温,变得干燥,在大风天气下容易引起沙尘暴现象;ABC都与焚风效应有关,不符合题意;澳大利亚西海岸出现的热带荒漠是受副热带高气压带控制,盛行下沉气流,加之沿岸寒流的减湿作用而形成的。与焚风效应无关。符合题意,D正确。故选D。
【点睛】焚风是由于空气作绝热下沉运动时,因温度升高湿度降低而形成的一种干热风 。焚风常出现在山脉背风坡,由山地引发的一种局部范围内的空气运动形式——过山气流在背风坡下沉而变得干热的一种地方性风。在高压区,空气下沉也可产生焚风。
二、综合题
11.(22-23高二上·湖南岳阳·阶段练习)阅读图文资料,回答下列问题。
太行山脉是黄土高原和华北平原的地理分界线,其山麓焚风(过山气流在背风坡下沉增温形成的一种干热地方性风)较强,焚风往往以阵风形式出现,从山上沿山坡向下吹。太行山区有众多河流发源地或流经地区,其东麓地带农业生产自然条件优越。左图为太行山东西两侧剖面示意图,右图为太行山东麓焚风季节分布图。
(1)推测太行山东西两侧焚风效应较强的坡向及其焚风多发的季节,并说明原因。
(2)说出太行山东麓焚风效应在一日内强弱变化特点并分析原因。
(3)请描述太行山早春焚风使当地农业减产的灾害性影响。
【答案】(1)东坡冬季,原因:太行山西侧为(黄土)高原,冬季来自内陆的冷气团(西北风)强劲且干燥,一部分在山脉西侧受阻挡堆积,另一部分气流越过太行山,在东侧(背风坡)下沉增温,且东侧海拔高差大,下沉增温幅度大。
(2)强弱变化特点:夜间焚风加强,白昼焚风减弱。原因:夜间太行山东坡坡面辐射冷却快,气流沿山坡下沉,形成山风,与焚风风向一致,风随之加强;白天山地东坡增温快,气流沿山坡上升,为谷风,与焚风风向相反,有抵消和抑制作用,故焚风强度较弱。
(3)春旱、(森林)火灾
【分析】本题以太行山焚风为背景,考查焚风效应的强弱及分布、日变化及原因、 焚风对农业的影响等知识点,重点考查获取和解读信息的能力以及区域认知、综合思维等学科素养。
【详解】(1)焚风产生的原因是气流越过高山后在背风坡下沉增温。气流越干燥,下沉的高度越高,越容易出现焚风。我国受季风气候影响,太行山东麓为夏季风的迎风坡,冬季风的背风坡。太行山西侧为黄土高原,东侧为华北平原,东侧海拔高差大,冬季来自大陆的西北风强劲且干燥,在越过太行山时在太行山东侧下沉增温,且增温幅度大,使得东侧焚风较强。
(2)太行山区因热力因素影响,常出现山谷风。夜间太行山东坡坡面辐射冷却快,气流沿山坡下沉,形成山风,与焚风风向一致,焚风被加强,因此夜间焚风强;白天山地东坡增温快,气流沿山坡上升,为谷风,与焚风风向相反,有抵消和抑制作用,故白天焚风被减弱。
(3)太行山位于温带季风气候区,早春焚风可以使气温升高,使沿途蒸发加剧,因雨季还未到来,容易引发春旱和森林火灾等使农业减产。
相关学案
这是一份2025届高考地理二轮专题复习 高考地理中的68种效应之13 湖泊效应 学案,共4页。学案主要包含了配套题目练习等内容,欢迎下载使用。
这是一份2025届高考地理二轮专题复习 地理中的68种效应之17 海效应暴雪 学案,共5页。学案主要包含了配套题目练习等内容,欢迎下载使用。
这是一份2025届高考地理二轮专题复习 地理中的68种效应之15 大湖效应 学案,共8页。学案主要包含了配套题目练习等内容,欢迎下载使用。

