北京市怀柔区第一中学2024-2025学年高三上学期10月月考化学试题(Word版附解析)
展开
这是一份北京市怀柔区第一中学2024-2025学年高三上学期10月月考化学试题(Word版附解析),文件包含北京市怀柔区第一中学2024-2025学年高三上学期10月月考化学试题Word版含解析docx、北京市怀柔区第一中学2024-2025学年高三上学期10月月考化学试题Word版无答案docx等2份试卷配套教学资源,其中试卷共26页, 欢迎下载使用。
一、选择题(每小题只有1个选项符合题意,每小题3分,共42分)
1. 我国“天问一号”探测器使用了大量新材料,其中属于金属材料的是
A. 探测器结构材料——镁铝合金B. 深空太阳能电池材料——砷化镓
C. 隔热组件材料——二氧化硅纳米气凝胶D. 柔性可伸缩材料——形状记忆聚合物
【答案】A
【解析】
【详解】A.探测器结构材料——镁铝合金属于金属材料,是金属镁与金属铝的合金,A正确;
B.砷化镓为半导体材料不是金属材料,B错误;
C.纳米二氧化硅,一般就是二氧化硅颗粒,粒度在纳米级,气凝胶是气凝胶为介孔材料,不属于金属材料,C错误;
D.形状记忆聚合物是指具有初始形状的制品 在一定的条件下改变其初始条件并固定后,通过外界条件(如热、 电、光、化学感应等)的刺激又可恢复其初始形状的高分子材料不属于金属材料,D错误;
答案选A。
2. 下列化学用语或图示表达正确的是
A. 中子数为32,质子数为27的钴原子:
B. SO2的空间结构示意图为
C. 基态Si原子的价层电子的轨道表示式为
D. HF分子中σ键的形成示意图为
【答案】D
【解析】
【详解】A.中子数为32,质子数为27的钴原子,其质量数为59,其符号为:,A不正确;
B.SO2分子中,S原子的价层电子对数为3,有1个孤电子对,对成键电子有排斥作用,则分子呈V形结构,B不正确;
C.基态Si原子的价电子排布式为3s23p2,其价层电子的轨道表示式为,C不正确;
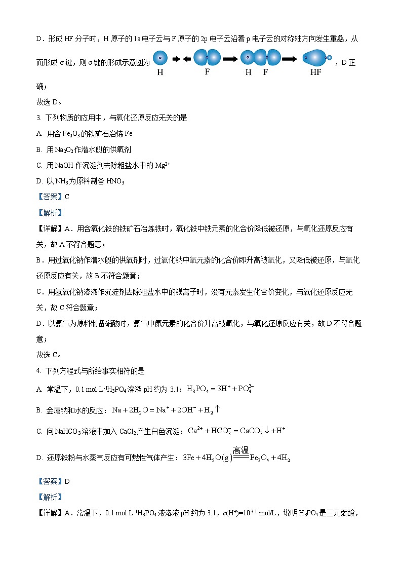
D.形成HF分子时,H原子的1s电子云与F原子的2p电子云沿着p电子云的对称轴方向发生重叠,从而形成σ键,则σ键的形成示意图为,D正确;
故选D。
3. 下列物质的应用中,与氧化还原反应无关的是
A. 用含Fe2O3的铁矿石冶炼Fe
B. 用Na2O2作潜水艇的供氧剂
C. 用NaOH作沉淀剂去除粗盐水中的Mg2+
D. 以NH3为原料制备HNO3
【答案】C
【解析】
【详解】A.用含氧化铁的铁矿石冶炼铁时,氧化铁中铁元素的化合价降低被还原,与氧化还原反应有关,故A不符合题意;
B.用过氧化钠作潜水艇的供氧剂时,过氧化钠中氧元素的化合价即升高被氧化,又降低被还原,与氧化还原反应有关,故B不符合题意;
C.用氢氧化钠溶液作沉淀剂去除粗盐水中的镁离子时,没有元素发生化合价变化,与氧化还原反应无关,故C符合题意;
D.以氨气为原料制备硝酸时,氨气中氮元素的化合价升高被氧化,与氧化还原反应有关,故D不符合题意;
故选C。
4. 下列方程式与所给事实相符的是
A. 常温下,0.1 ml·L-1H3PO4溶液pH约为3.1:
B. 金属钠和水的反应:
C. 向NaHCO3溶液中加入CaCl2产生白色沉淀:
D. 还原铁粉与水蒸气反应有可燃性气体产生:
【答案】D
【解析】
【详解】A.常温下,0.1 ml·L-1H3PO4液溶液pH约为3.1,c(H+)=10-3.1 ml/L,说明H3PO4是三元弱酸,在溶液中存在电离平衡,主要是第一步电离,其电离方程式为:H3PO4H++,A错误;
B.电子不守恒,电荷也不守恒,该反应的离子方程式应该为:2Na+2H2O=2Na++2OH-+H2↑,B错误;
C.由于酸性:HCl>H2CO3,所以NaHCO3与CaCl2不能发生反应产生CaCO3沉淀,C错误;
D.还原铁粉与水蒸气在高温下发生置换反应产生Fe3O4和H2,反应的化学方程式为:,D正确;
故合理选项是D。
5. 下列比较正确的是
A. 第一电离能:Be>BB. 热稳定性:H2S>H2O
C. 碱性:Al(OH)3>Mg(OH)2D. 熔点:Br2>I2
【答案】A
【解析】
【详解】A.Be、B为左右相邻的同周期元素,B在Be的右侧,Be的2p轨道全空,电子的能量低,则第一电离能:Be>B,A正确;
B.元素的非金属性越强,简单气态氢化物越稳定,O与S为上下相邻的同主族元素,S在O的下方,非金属性S<O,则热稳定性:H2S<H2O,B不正确;
C.Al和Mg为同周期相邻元素,Al在Mg的右方,同周期元素从左到右,金属性依次减弱,金属性越强,其最高价氧化物的水化物的碱性越强,则碱性:Al(OH)3<Mg(OH)2,C不正确;
D.Br2和I2在晶态时都属于分子晶体,Br2的相对分子质量小于I2,则分子间作用力Br2小于I2,所以熔点:Br2<I2,D不正确;
故选A。
6. 下列说法正确的是
A. 标准状况下,5.6L 中所含C-H键的数目为
B. 室温下,1L 0.1 溶液中的数目为
C. 质量相同的和(重水)所含的原子数相同
D. 室温下,pH=12的氨水中,的物质的量为0.01ml
【答案】A
【解析】
【详解】A.1分子甲烷中含有4个碳氢键,则标准状况下,5.6L 的物质的量为0.25ml,所含C-H键的物质的量为1ml,数目为,A正确;
B.醋酸为弱酸,只能发生部分电离,电离池醋酸根离子的数目小于,B错误;
C.1分子和所含原子数相同,但是两者的摩尔质量不同,则质量相同的和(重水)的物质的量不同,所含的原子数不相同,C错误;
D.不确定溶液体积,不能计算氢氧根物质的量,D错误;
故选A。
7. 下列说法不正确的是
A. 纯碱和烧碱熔化时克服的化学键类型相同
B. 加热蒸发氯化钾水溶液的过程中有分子间作用力的破坏
C. 石墨转化为金刚石既有共价键的断裂和生成,也有分子间作用力的破坏
D. 溶于水和干冰升华都只有分子间作用力改变
【答案】D
【解析】
【详解】A.烧碱和纯碱均属于离子化合物,熔化时须克服离子键,A正确;
B.加热蒸发氯化钾水溶液,液态水变为气态水,水分子之间的分子间作用力被破坏,B正确;
C.石墨属于层状结构晶体,每层石墨原子间为共价键,层与层之间为分子间作用力,金刚石只含有共价键,因而石墨转化为金刚石既有共价键的断裂和生成,也有分子间作用力的破坏,C正确;
D.CO2溶于水发生反应:CO2+H2O⇌H2CO3,这里有化学键的断裂和生成,D错误;
故选D。
8. 元素X、Y、Z和R在周期表中的位置如图所示。R位于第四周期,X、Y、Z原子的最外层电子数之和为17。下列说法正确的是
A. X基态原子的核外电子排布式为2s22p2
B. 电负性:R>Y
C. 0.033ml•L-1的H3RO4溶液的pH约等于1
D. 还原性:Y2->Z-
【答案】D
【解析】
【分析】由元素X、Y、Z和R在周期表中的位置可知,X位于第二周期,Y、Z位于第三周期,设X的最外层电子数为x,X、Y、Z原子的最外层电子数之和为17,则x+x+2+x+3=17,解得x=4,可知X为C、Y为S、Z为Cl,R位于第四周期VA族,R为As。
【详解】A.X为C元素,则X基态原子的核外电子排布式为1s22s22p2,A错误;
B.元素非金属性越强,其电负性越大,非金属性:As
相关试卷
这是一份北京市第一七一中学2024-2025学年高三上学期10月月考化学试题(Word版附解析),文件包含北京市第一七一中学2024-2025学年高三上学期10月月考化学试题Word版含解析docx、北京市第一七一中学2024-2025学年高三上学期10月月考化学试题Word版无答案docx等2份试卷配套教学资源,其中试卷共35页, 欢迎下载使用。
这是一份北京市第五十中学2024-2025学年高三上学期10月月考化学试题(Word版附解析),文件包含北京市第五十中学2024-2025学年高三上学期10月月考化学试题Word版含解析docx、北京市第五十中学2024-2025学年高三上学期10月月考化学试题Word版无答案docx等2份试卷配套教学资源,其中试卷共32页, 欢迎下载使用。
这是一份北京市第十五中学2024-2025学年高三上学期10月月考化学试题(Word版附解析),文件包含北京市第十五中学2024-2025学年高三上学期10月月考化学试题Word版含解析docx、北京市第十五中学2024-2025学年高三上学期10月月考化学试题Word版无答案docx等2份试卷配套教学资源,其中试卷共31页, 欢迎下载使用。

