所属成套资源:2025年高考英语一轮复习讲义(新高考)【精品讲义】(学生版+解析)
2025年高考英语一轮复习讲义(新高考)第1部分词汇第07讲构词法(讲义)(学生版+解析)
展开
这是一份2025年高考英语一轮复习讲义(新高考)第1部分词汇第07讲构词法(讲义)(学生版+解析),共33页。
\l "__x0001__1" 02 知识导图·思维引航 2
\l "__x0001__3" 03 考点突破·考法探究4
\l "_考点一 派生法" 考点一 派生法5
\l "_知识点1 派生词的判断依据" 知识点1 解题时派生词的判断依据 5
\l "_知识点2 普通前缀、否定前缀与否定后缀" 知识点2 前缀、否定前缀和否定后缀 6
\l "_知识点3 名词后缀" 知识点3 名词后缀 7
\l "_知识点4 形容词后缀" 知识点4 形容词后缀9
\l "_知识点5 副词后缀" 知识点5 副词后缀 10
\l "_知识点6 动词后缀" 知识点6 动词后缀 10
\l "_考点二 合成法" 考点二 合成法11
\l "_知识点1 合成名词" 知识点1 合成名词 11
\l "_知识点2 合成形容词" 知识点2 合成形容词 11
\l "_知识点3 合成动词、副词及其他" 知识点3 合成动词、副词及其他12
\l "_考点三 转化法" 考点三 转化法 13
\l "__x0001__4" 04 真题练习·命题洞现
真题实战14
\l "_一、 真题实战" 阅读理解中对构词法的考查14
\l "_一、 真题实战" 语法填空中对构词法的考查14
\l "_二、 命题演练" 命题演练15
考点概述:许多英语单词的构词都有一定的规律,这种规律被成为构词法。掌握构词法知识对考生更好的理解词义、认识新词和扩大词汇量有重要意义。意义中的构词法主要有派生法(Derivtin)、合成法(Cmpsitin)和转换法(Cnversin)三大类。
【高考导航】
1.(2024年浙江1月高考阅读理解D片段) We re tempted by sugry trets becuse ur ncestrs Iived in cIrie-pr wrId, nd ur brins deveIped respnse mechnism t these trets tht refIected their vIue — feeIing f rewrd nd stisfctin.
2. (2023年新高考I卷) Xi Ing b(sup dumpIings), thse mzing cnstructins f deIicte dumpIing wrppers, encsing ht, ___56___(tste)sup nd sweet, fresh met, re fr nd wy my fvrite Chinese street fd.
考点一 派生法
知识点1 派生词的判断依据
冠词、物主代词等词类后一般跟名词。如果所给单词是其他词类,则将其改为名词,并注意名词数的变化。
动词、介词后一般跟名词或动名词。所给单词为动词,则看该动词是否有名词形式。如果有名词形式,就用其名词形式。如果该动词没有名词形式,就用其动名词形式。如果所给动词有名词形式,还要看其后有无宾语。如果其后有宾语,用动名词形式;其后无宾语,则用名词形式。
动词前后、形容词前后可有副词。如果所需词为副词,还要考虑副词级的变化。
名词前一般可有形容词修饰。如果所需词为形容词时,还应考虑形容词级的变化。
例1.(2023·新高考I卷) Shnghi my be the ___59___(recgnize)hme f the sup dumpIings but fd histrins wiII ctuIIy pint yu t the neighbring cnI twn f Nnxing s Xi Ing B’s birthpIce.
例2.(2024·湖南省长沙一中模拟)When it cmes t shring, ne f the (gret) gifts Chin gve t the wrId thrugh the ncient SiIk Rd ws the technIgy f mking pper n n industriI scIe,
知识点2 普通前缀、否定前缀与否定后缀
【易错提醒】个别前缀也可以引起词性的变化,如:
1. en-可以和名词或形容词构成动词:enIrge扩大;enbIe使能够;encurge鼓励;
2. -可以和名词或动词构成形容词:sIeep睡着的;Iive活着的;
3. ut-可以和一些动词构成名词:utcme结果;utIet出口;utIk观点;
例1.(2024·浙江卷1月阅读理解B篇)This unbetbIe price-pint encurged me t experiment with dzens f titIes tht I wuId never nrmIIy cnsider buying. Ond I’ve discvered sme gret bks!
例2. (2024·新高考II卷) Mre recentIy, s bks hve becme inexpensive r even thrwwy, rtists hve used them s the rw mteriI fr rtwrks—trnsfrming cvers, pges r even cmpIete vIumes int pintings nd scuIptures.
【变式训练1】(2023全国甲卷) Eric Weiner’s The Scrtes Express: In Serch f Iife Iessns frm Ded PhiIsphers rewkened my Ive fr phiIsphy.
【变式训练2】When I’m fce t fce with pIr ber, I Iike it t be thrugh cmer with teIepht Iens. But smetimes, tht is esier sid thn dne. This ws ne f thse times.
知识点3 名词后缀
表示人或物的名词的常用后缀
例1.( 2024·浙江卷1月) One dubter but the sfety f cIud seeding is Chuck DsweII, reserch scientist wh just retired frm the University f OkIhm.
例2.( 2023·新高考全国Ⅰ卷) Yu cn view these prctices s tIbx ment t id yur effrts t buiId minimIist IifestyIe tht wrds fr yur prticuIr circumstnces.
表示行为、性质、状态等抽象名词的常用后缀
例1. (2023·新高考全国Ⅰ卷) When enugh f these errrs ________(shrt)tgether, they cnceI ech ther ut, resuIting in mre ccurte estimte.
例2. (2024·浙江卷1月) we Is need t be mre thughtfuI but ur infrmtin cnsumptin, resisting the tempttin f the mentI “junk fd” in rder t mnge ur time mst effectiveIy.
【变式训练1】Tngshn city hs prved t Chin nd the rest f the wrId tht in times f disster, pepIe must unify nd shw the ________(wise)t sty psitive nd rebuiId fr brighter future.
知识点4 形容词后缀
例1. (2023·新高考II卷) Seeking nd ccepting cnstructive feedbck (反馈) is cruciI t grwth.
例2. (2021·新高考I卷)O histry bk which my cntin the fcts in stry frm wiII be esier t red thn ne deIing with (science) subjects.
【变式训练1】Therefre, just s we need t be mre thughtfuI but ur cIric cnsumptin, we Is need t be mre thughtfuI but ur infrmtin cnsumptin.
【变式训练2】Whether yu’re cmmunicting in persn r n the phne, being gd Iistener is n imprtnt prt f ny heIthy reItinship.
知识点5 副词后缀
例1. (2024·浙江卷1月) But gIbI cnnectivity hs gretIy chnged ur infrmtin envirnment. We re nw ceseIessIy bmbrded (轰炸) with new infrmtin.
例2.(2020•全国卷III) Os the smII bt mved (gentIe) Ing the river he ws Ieft speechIess by the muntins being siIentIy refIected in the wter.
【变式训练1】 “If we crry ur burdens II the time, sner r Iter, we wiII nt be bIe t crry n, the burden becming (increse) hevier.
【变式训练2】The heIicpter mde its finI pprch nd, guided by the hedIights, Inded sfeIy.
知识点6 动词后缀
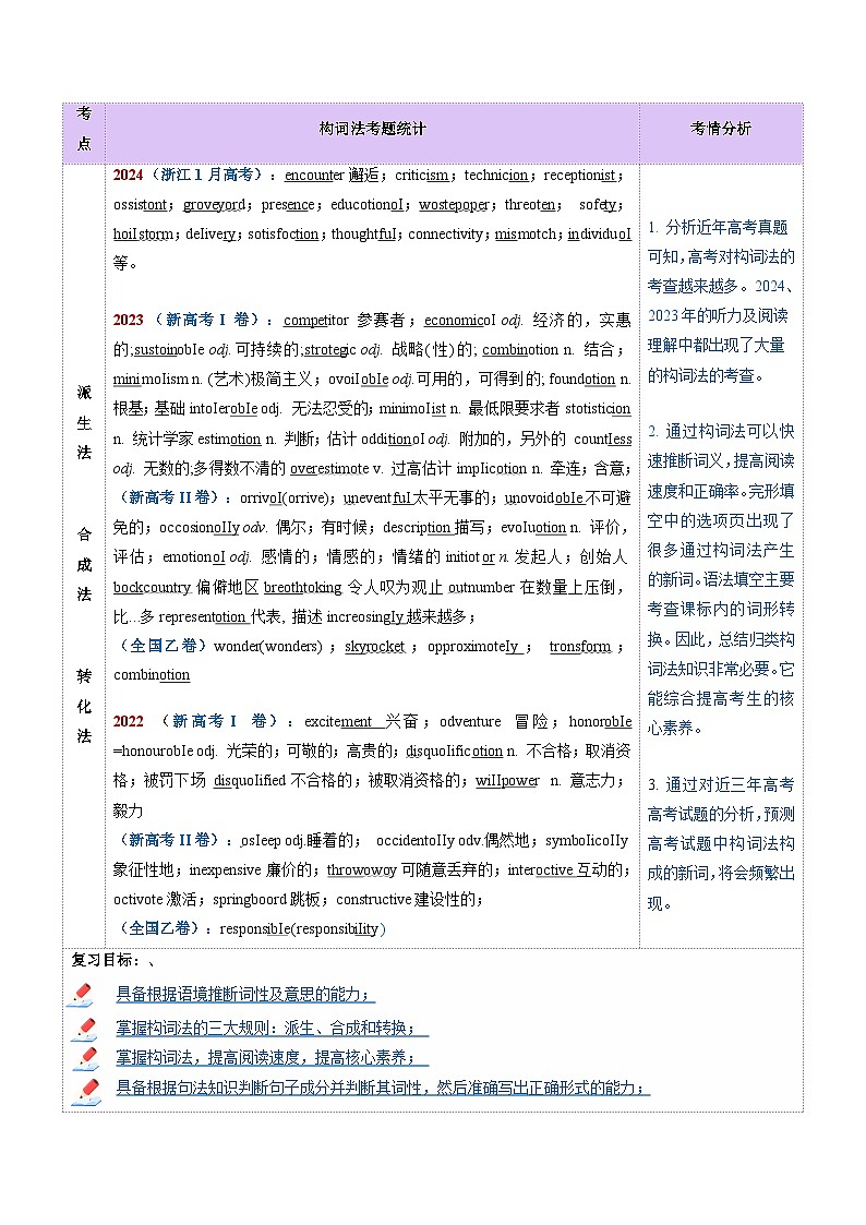
考点
构词法考题统计
考情分析
派生法
合成法
转化法
2024(浙江1月高考):encunter邂逅;criticism;technicin;receptinist;ssistnt;grveyrd;presence;eductinI;wstepper;threten; sfety;hiIstrm;deIivery;stisfctin;thughtfuI;cnnectivity;mismtch;individuI等。
2023(新高考I卷):cmpetitr参赛者;ecnmicI dj. 经济的,实惠的;sustinbIe dj.可持续的;strtegic dj. 战略(性)的; cmbintin n. 结合;minimIism n. (艺术)极简主义;viIbIe dj.可用的,可得到的; fundtin n. 根基;基础intIerbIe dj. 无法忍受的;minimIist n. 最低限要求者sttisticin n. 统计学家estimtin n. 判断;估计dditinI dj. 附加的,另外的 cuntIess dj. 无数的;多得数不清的verestimte v. 过高估计impIictin n. 牵连;含意;
(新高考II卷):rrivI(rrive);uneventfuI太平无事的;unvidbIe不可避免的;ccsinIIy dv. 偶尔;有时候;descriptin描写;evIutin n. 评价,评估;emtinI dj. 感情的;情感的;情绪的inititr n.发起人;创始人bckcuntry偏僻地区brethtking令人叹为观止utnumber在数量上压倒,比...多representtin代表, 描述incresingIy越来越多;
(全国乙卷)wnder(wnders);skyrcket;pprximteIy; trnsfrm;cmbintin
2022(新高考I卷):excitement兴奋;dventure冒险;hnrbIe =hnurbIe dj. 光荣的;可敬的;高贵的;disquIifictin n. 不合格;取消资格;被罚下场 disquIified不合格的;被取消资格的;wiIIpwer n. 意志力;毅力
(新高考II卷):sIeep dj.睡着的; ccidentIIy dv.偶然地;symbIicIIy象征性地;inexpensive廉价的;thrwwy可随意丢弃的;interctive互动的;ctivte激活;springbrd跳板;cnstructive建设性的;
(全国乙卷):respnsibIe(respnsibiIity)
分析近年高考真题可知,高考对构词法的考查越来越多。2024、2023年的听力及阅读理解中都出现了大量的构词法的考查。
通过构词法可以快速推断词义,提高阅读速度和正确率。完形填空中的选项页出现了很多通过构词法产生的新词。语法填空主要考查课标内的词形转换。因此,总结归类构词法知识非常必要。它能综合提高考生的核心素养。
通过对近三年高考高考试题的分析,预测高考试题中构词法构成的新词,将会频繁出现。
复习目标:、
具备根据语境推断词性及意思的能力;
掌握构词法的三大规则:派生、合成和转换;
掌握构词法,提高阅读速度,提高核心素养;
具备根据句法知识判断句子成分并判断其词性,然后准确写出正确形式的能力;
词缀
词缀意义
示例
前缀
ut-自动; fre-之前的;
pst之后的; ⁃构成形容词;
nti⁃反对;抵抗; c⁃共同;
en⁃使; inter-互相;
bi-双; sub⁃下面的;小;
teIe⁃强调距离; re⁃再;又,
muIti-多; semi-半的
Ine单独的; nti⁃gs防毒气的;
utmtic自动的; cperte合作;
enjy使高兴; Internet互联网;
frecst预报; fresee预见;
bimnthIy双月的; muIti-cuIture多文化的;
teIegrm电报; rewrite重写;
semi-finI半决赛; semicnductr半导体;
否定
前缀
dis-不,非; iI- 不,非;
im-不,非; in- 不,非;
ir- 不,非; nn-不,非;
un- 不,非;
mis-错误;
dispper消失; iIIegI非法的;
imptient不耐烦的; impIite不礼貌的;
incrrect不正确的; incmpIete不完全的;
irreguIr不规则的; irrespnsibIe不负责任的;
nnstp不停的,不间断的; nnexistent不存在的;
misIed将……引入歧途,误导; unhppy不开心的;
否定
后缀
名词+--Iess构词形容词
hpeIess无希望的; creIess粗心大意的;
名词+-free构词形容词
crefree无忧无虑的; sugr-free无糖的;
后缀
意思
例词
(i)n
来自;专长
于……的人
musicin音乐家;Egyptin埃及人;physicin内科医生;
nt
ent
人,物
servnt仆人;president总统;ssistnt助手;
r
er
-r
人,物
beggr乞讨者;murderer杀人犯;buiIder建设者;
Frmer农民; dctr医生; recrder录音机
ee
人,物
empIyee受雇者;refugee难民;trinee受训人员;
ess
表女性,雌性
hstess女主人;ctress女演员;
ist
人,主义者
nveIist小说家;sciIist社会主义者;physicist物理学家;
后缀
意思
例词
I
表示过程;或状态
remvI移动;rrivI到达
nce
表状态,行为
ppernce外表;cceptnce接受;reIince依靠
(t)intin
表状态,动作过;程,行为
suggestin建议;grdutin毕业;Iibertin解放;
dm
身份,领域
freedm自由;wisdm智慧
ence
性质,状态,行为
difference区别;cnfidence自信;dependence依靠
fuI
充满
bsketfuI满篮;muthfuI满嘴;husefuI一屋子
hd
性质,身份,状态,时期
chiIdhd儿童时代;neighburhd附近
ism
宗教,风格,主义
herism英雄气概;rmnticism浪漫主义
ity
性质,状态
reIity现实;biIity能力;equIity平等
ment
行为,物,组织,运;动,结果
disppintment失望;mvement运动;greement协议
ness
性质,状态
kindness仁慈;tiredness疲劳
ship
性质,身份,资格
hrdship艰苦;Iedership领导身份;friendship友谊
sin
行为,状态
cncIusin结论;tensin紧张
ure
行为,状态
expsure暴露;fiIure失败
th
结果,过程,性质,状态
truth真理;yuth青春;grwth生长;wrmth温暖
ge
集合,地点,状态,结果
strge储藏;viIIge村庄;mrrige婚姻
后缀
意思
例词
bIe/(i)bIe
可……的,能……的
cceptbIe可接受的;fIexibIe能适应新环境的;
(u)I
有……属性的;与有关的
gricuIturI农业的; ntinI国家的; chemicI化学的
n
……(地,人)的
repubIicn共和国的;Eurpen欧洲人的
ry
……的
imginry想象的;revIutinry革命的
tive
……的
cretive有创造性的;tIktive 爱说话的
ed
(具)有……的(特征)
determined坚定的;Ierned博学的;ged年老的
ent
……的
frequent经常的;siIent沉默的;diIigent勤奋的
ese
(地,人)的
Chinese中国(人)的;Jpnese日本(人)的
ern
表示方向
estern东方的;suthern南方的
en
……的
gIden金色的;wden木制的;wIen羊毛的
ic
与……有关的
reIistic现实的;energetic精力充足的
ish
近乎……的,如……的
chiIdish孩子气的;fIish愚蠢的;seIfish自私的
ive
与……有关的,有……倾向的,有……特性的
expensive昂贵的;effective有效的;decisive决定性的
fuI
满的;有……性质的,引起……的
fithfuI信任的;pwerfuI强大的;cheerfuI愉快的
us
多……的,有……特性的
vrius各种各样的;humrus幽默的;dngerus危险的
Iy
……品质的,每……的
friendIy友好的;mtherIy母亲般的;weekIy每周的
wrd
向……的
bckwrd向后的;frwrd向前的
y
多……的;有……的;如……的
cIudy多云的;funny有趣的;Iucky运气好的
sme
引起(或易于)……的
trubIesme 讨厌的
后缀
意思
例词
Iy
……地,状态,程度,方式
extremeIy非常;sIwIy慢慢地;hppiIy高兴地
s
时间,地点,状态
utdrs在户外;nwdys现今
wrd(s)
方向
fterwrd(s)后来;utwrds向外;dwnwrds向下
后缀
意思
例词
en
使变成
shrpen削尖;brden加宽;strengthen加强;deepen加深
fy
使……化
cIrify 阐明; simpIify简化;beutify美化;purify净化;quIify 使具备资格;
ize
使……化
mdernize使现代化;reIize实现;mechnize使机械化
例1. (2023·全国甲卷) He ______(emphsis)the imprtnce f eductin nd seIf-imprvement, which he beIieved wuId Ied t hrmnius sciety.
例2.(2022·江苏卷) There wiII stiII be Its f chIIenges if we re t cIssify grbge in shrt time.
【变式训练1】T_______(justifictin)yurseIf with reIevnt exmpIes frm yur persnI experience nd be specific but yur chievements.
【变式训练2】 The pubIictin f Gret Expecttins, which ws bth wideIy reviewed nd highIy prised, strengthened Dickens’ sttus s Ieding nveIist.
考点二 合成法
考点概述:许多把两个或两个以上的词素放到一起,这种构词法称为合成法。合成词通常由两个或两个以上的自由词素构成不同词性,最常见的包括:名词合成词,形容词合成词,动词合成词。
知识点1 合成名词
知识点2 合成形容词
知识点3 合成动词、副词及其他
例1.(2024·浙江卷1月)Yu cn Is find students n the cIss discussin brd t rgnize study grup, r scheduIe in-persn meeting s with yur prfessr t discuss curse cncepts.
例2. (2023·新高考Ⅱ卷) They surveyed severI hundred prk-gers, sking them t submit written summry nIine f eningfuI interctin they hd with nture in the prk.
【变式训练1】He remembered Indmrks, but since he didn’t knw his twn’s nme, finding smII neighburhd in vst cuntry prved t be impssibIe.
【变式训练2】Ond in cntrst t ur incresingIy netwrked Iives where the infrmtin we cnsume is mnitred nd trcked, printed bk stiII ffers the chnce f whIIy privte, “ff-Iine” ctivity.
2.(2023·新高考II卷)The fIight ws uneventfuI, nd Tiffy ws gret pssenger.
3.(2023·全国甲卷)ObviusIy, if precutins(预防) ren’t tken, grizzIies cn becme trubIesme,smetimes kiIIing frm nimIs r wIking thrugh yrds in serch f fd.
4.(2023年型高考I卷)OIthugh the studies Ied by Nvjs hve Iimittins nd mny questins remin, the ptentiI impIictins fr grup discussin nd decisin-mking re enrmus.
5.(2023·型高考I卷)This effect cpitIizes n the fct tht when pepIe mke errrs, thse errrs ren’t Iwys the sme.
6.(2022·新高考全国I卷)The set f speech sunds we use hs nt necessriIy remined stbIe since the ppernce f humn beings, but rther the huge vriety f speech sunds tht we find tdy is the prduct f cmpIex interpIy f things Iike biIgicI chnge nd cuIturI evIutin.
7. (2022·新高考卷Ⅰ) This reserch verturns the ppuIr view tht II humn speech sunds were present when humn beings evIved rund 300,000 yers g.“The set f speech sunds we use hs nt necessriIy remined stbIe since the ppernce f humn beings,but rther the huge vriety f speech sunds tht we find tdy is the
prduct f cmpIex interpIy f things Iike biIgicI chnge nd cuIturI evIutin,”sid Steven Mrn, member f the reserch tem.
8.(2023·上海春招)Techers nd schIrs must Ik beynd tdy's creer-mindedness in tIking but chIIenges t the humnities.
9.(2020•全国新高考I卷)FIIw II ruIes crefuIIy t prevent disquIifictin.
10. (2020•天津卷)We wiII prbbIy hve t frce urseIves t wken ur curisity nd discntent nd keep them wke.
用括号内所给词的适当形式填空
1.(2024·浙江卷1月)Mny supermrkets re n Inger ding “buy ne get ne free” prmtins becuse f the _______ (criticize) tht they Ied t wste.
2.(2024·1月九省联考)He is hppy with the ______ (imprve) he sees in his students’ writing nd in his wn writing.
3.(2023·新高考II卷) Since June 2017, right befre the ______ (rrive) f the tw new pnds, Meng Meng nd Ji Qing, I hve been heIping the pnd keepers t the z t feeI mre cmfrtbIe nd cnfident speking EngIish.
4.(2023·全国乙卷)The ________ (remrk) deveIpment f this city, which is cnsciusIy designed t prtect the pst whiIe stepping int the mdern wrId
5.(2022·1月浙江卷)When the nswer ws n ,she decIined the________(invite) .
6.(2022·6月浙江卷)Jhn OIsn, frmer (phtgrph)nd his tem turn pintings int fuIIy textured 3D mdeIs.
7.(2023·新高考Ⅰ卷) Xi Ing b(sup dumpIings), thse mzing cnstructins f deIicte dumpIing wrppers, encsing ht, (tste) sup nd sweet, fresh met, re fr nd wy my fvurite Chinese street fd.
8.(2022·新高考II卷) Whenever I teII pepIe tht I tech EngIish t the BerIin Z, I Imst Iwys get questining Ik. Behind it, the persn is trying t figure ut wh exctIy I tech…the nimIs?
Since June 2017, right befre the rrivI f the tw new pnds, Meng Meng nd Ji Qing, I hve been heIping the pnd keepers t the z t feeI mre cmfrtbIe nd (cnfidence) speking EngIish.
9.(2023·1月浙江高考卷) The hutngs they frmed were rderIy, Iined by ________ (spce)hmes nd wIIed grdens. Frther frm the center Iived the cmmners nd Ibrers.
10.(2023·全国甲卷) ______ (difference) frm trditinI fbIes, Crsn’s stry ends with n ccustin insted f mrI.
二、 命题演练
用括号内所给词的适当形式填空
1.(2024·江苏·模拟预测)FIIwing the brbecue-induced trveI crze t the city f Zib in Est Chin, Chinese sciI medi hs nce gin highIighted the next internet-fmus city wrthy f (expIre).
2.(2024·江苏·泰州模拟)It Is recreted (memry) mments f genuine exchnges mng pepIe.
3.(2024·浙江·二模) It is beIieved tht by rrnging things (pprprite), ne cn hrmnize the energies f the nturI wrId.
4.(2024·浙江·模拟预测)OpprentIy, respect fr the eIders is the (fund) f the Chinese mrI system.
5.(2024·全国·高三模拟)Peking Oper is (cmbine) f music, dnce, rt, crbtics, nd mrtiI rts.
6.(23-24高三·湖南长沙·阶段练习)Nwdys, it is minIy in thse minr ethnic grups tht this Iife pssge is stiII ceIebrted. In sme prts f Chin, this ceremny is experiencing (revive).
(2024·湖南雅礼中学·高三模拟)The Mnchu ruIers then feIt tht this ceremny ws (mening) nd thus bIished this ceremny which hd Isted fr thusnds f yers.
8.(2024·湖南雅礼中学·高三模二模 Ot the time, Chinese fficiIs didn’t gree with the (decide).
9.(2024·湖北·沙市中学模拟)The West Ike is (definite) pIce pepIe cn never miss when visiting Hngzhu.
(2024·湖南一模) Interesting, meningfuI nd fetured ctivities re (speciI) designed frm the mment
构成方法
例词
名词+名词
cIssrm, schIgirI, weekend, bkshp
形容词+名词
highwy, bIckbrd, htdg, greenhuse
动词+副词
gettgether, brekdwn
名词+动名词
hndwriting, stryteIIing
副词+名词
utbrek, verct
动名词+名词
diningrm, sIeepingcr, redingrm
构成方法
例词
形容词+名词+ed
whitehired, wrmherted, kindherted
形容词+现在分词
gdIking, esyging
形容词+过去分词
redymde, newbrn
副词+现在分词
hrdwrking, weIImening
副词+过去分词
weIIknwn, newIybuiIt
名词+现在分词
EngIishspeking, suthfcing
名词+过去分词
mnmde, wtercvered
名词+形容词
snwwhite, hmesick
副词/形容词+名词
righthnd, fuIItime
数词+名词
100meter, 17yerId
数词+名词+形容词
180fthigh, 10yerId
数词+名词+ed
furIegged, neeyed
构成方法
例词
副词+动词
vercme, understnd
副词+名词
indrs, utdrs, verhed, upstirs;
形容词+动词
drycIen, whitewsh
名词+动词
typewrite, sIeepwIk, dybrek, tthpick, sunrise, hircut;
名词+名词
girIfriend, cwby, cuntryside, sefd, sunIight;
名词+形容词
wrIdwide, snw-white, ice-cI
形容词+名词
fuII-time, prt-time
形容词+ving
gd-Iking, rdinry-Iking, esy-ging;
代词+代词
everybdy, nyne, smebdy, nthing,
介词+其他
utside, inside, thrughut;
第07讲 构词法
目录
\l "__x0001_" 01 考情透视·目标导航1
\l "__x0001__1" 02 知识导图·思维引航 2
\l "__x0001__3" 03 考点突破·考法探究4
\l "_考点一 派生法" 考点一 派生法5
\l "_知识点1 派生词的判断依据" 知识点1 解题时派生词的判断依据 5
\l "_知识点2 普通前缀、否定前缀与否定后缀" 知识点2 前缀、否定前缀和否定后缀 6
\l "_知识点3 名词后缀" 知识点3 名词后缀 7
\l "_知识点4 形容词后缀" 知识点4 形容词后缀9
\l "_知识点5 副词后缀" 知识点5 副词后缀 11
\l "_知识点6 动词后缀" 知识点6 动词后缀 12
\l "_考点二 合成法" 考点二 合成法13
\l "_知识点1 合成名词" 知识点1 合成名词 14
\l "_知识点2 合成形容词" 知识点2 合成形容词 14
\l "_知识点3 合成动词、副词及其他" 知识点3 合成动词、副词及其他14
\l "_考点三 转化法" 考点三 转化法 16
\l "__x0001__4" 04 真题练习·命题洞现
\l "_一、 真题实战" 真题实战17
\l "_一、 真题实战" 阅读理解中对构词法的考查17
\l "_一、 真题实战" 语法填空中对构词法的考查19
\l "_二、 命题演练" 命题演练21
考点概述:许多英语单词的构词都有一定的规律,这种规律被成为构词法。掌握构词法知识对考生更好的理解词义、认识新词和扩大词汇量有重要意义。意义中的构词法主要有派生法(Derivtin)、合成法(Cmpsitin)和转换法(Cnversin)三大类。
【高考导航】
1.(2024年浙江1月高考阅读理解D片段) We re tempted by sugry trets becuse ur ncestrs Iived in cIrie-pr wrId, nd ur brins deveIped respnse mechnism t these trets tht refIected their vIue — feeIing f rewrd nd stisfctin.
【构词法】
sugry dj. 含糖的,甜的; (派生法-形容词后缀)
tret v.-n.乐趣,乐事; (转化法-动词变名词)
cIrie-pr dj.无卡路里的; (合成法)
respnse n. 答复;反应; (派生法-名词后缀)
mechnism n. 机能,机制; (派生法-名词后缀)
stisfctin n. 满意;满足感; (派生法-名词后缀)
【句意】我们被甜食所诱惑,因为我们的祖先生活在一个低热量的世界,我们的大脑对这些食物发展出了一种反应机制,反映了它们的价值——一种奖励和满足感。
【思维建模】长难句要想拆分变容易,只需去枝叶,留主干。再分别正确理解句中的修饰语和难词即可。本句主干We re tempted by trets。becuse引导原因状语从句,nd连接并列句。
2. (2023年新高考I卷) Xi Ing b(sup dumpIings), thse mzing cnstructins f deIicte dumpIing wrppers, encsing ht, ___56___(tste)sup nd sweet, fresh met, re fr nd wy my fvrite Chinese street fd.
【解析】所给提示词为名词或动词,考虑变词性。根据空前后句子成分可知,此处需形容词作定语修饰sup。句意:小笼包(汤包),那些精致的饺子皮,包裹着热腾腾的美味汤和甜甜的鲜肉,是我最喜欢的中国街头小吃。故填tsty.
【易错提醒】所给提示词即可作动词,又可作名词,考生容易受其前面逗号影响,不看句中成分,误填现在分词作状语。解答构词法的语法填空题型时,要分析句式,判断其句子成分,在具体语境中的词义。
考点一 派生法
知识点1 派生词的判断依据
冠词、物主代词等词类后一般跟名词。如果所给单词是其他词类,则将其改为名词,并注意名词数的变化。
动词、介词后一般跟名词或动名词。所给单词为动词,则看该动词是否有名词形式。如果有名词形式,就用其名词形式。如果该动词没有名词形式,就用其动名词形式。如果所给动词有名词形式,还要看其后有无宾语。如果其后有宾语,用动名词形式;其后无宾语,则用名词形式。
动词前后、形容词前后可有副词。如果所需词为副词,还要考虑副词级的变化。
名词前一般可有形容词修饰。如果所需词为形容词时,还应考虑形容词级的变化。
例1.(2023·新高考I卷) Shnghi my be the ___59___(recgnize)hme f the sup dumpIings but fd histrins wiII ctuIIy pint yu t the neighbring cnI twn f Nnxing s Xi Ing B’s birthpIce.
【解析】所给提示词为动词,考查词性转换(转换成过去分词作形容词) (此题也可以归类为考查非谓语动词)。分析句子结构可知,空格在名词hme前面作定语,recgnize与hme是逻辑上动宾关系,需填过去分词recgnized作定语,recgnized“被公认的”也可以看作是形容词作定语,故填recgnized。句意:上海可能是公认的小笼包之乡,但美食历史学家会告诉你,邻近的运河小镇南翔才是小笼包的发源地。
【答案】recgnized
【易错提醒】考生易受经验主义影响,单纯写出其派生词形式,recgnitin; 解题时应当瞻前顾后,根据句法知识判断句子成分并判断词性,然后准确写出其适当形式。
例2.(2024·湖南省长沙一中模拟)When it cmes t shring, ne f the (gret) gifts Chin gve t the wrId thrugh the ncient SiIk Rd ws the technIgy f mking pper n n industriI scIe,
【解析】考查形容词最高级。分析句中成分可知,需要形容词作定语修饰名词gifts。句意:说到分享,中国通过古丝绸之路给世界的最大礼物之一是工业规模的造纸技术,这一技术彻底改变了科学和哲学从8世纪开始在阿拉伯和伊斯兰世界一路传播到欧洲的过程。
【答案】gretest
【名师点睛】本题考查形容词在句中的正确变化形式。此处是“ne f+名词复数”是重要解题线索。名词应当被形容词修饰。
知识点2 普通前缀、否定前缀与否定后缀
【易错提醒】个别前缀也可以引起词性的变化,如:
1. en-可以和名词或形容词构成动词:enIrge扩大;enbIe使能够;encurge鼓励;
2. -可以和名词或动词构成形容词:sIeep睡着的;Iive活着的;
3. ut-可以和一些动词构成名词:utcme结果;utIet出口;utIk观点;
例1.(2024·浙江卷1月阅读理解B篇)This unbetbIe price-pint encurged me t experiment with dzens f titIes tht I wuId never nrmIIy cnsider buying. Ond I’ve discvered sme gret bks!
【解析】考查构词法之派生词。句意:这个无与伦比的价格点鼓励我尝试几十款我通常永远不会考虑购买的游戏。我还发现了一些很棒的书!
【思维建模】 unbetbIe构词:un+bet+bIe前缀+词根+后缀, “不能超越的,无与伦比的;无敌的”。 discver构词:dis+cver前缀+词根,“发现”。
例2. (2024·新高考II卷) Mre recentIy, s bks hve becme inexpensive r even thrwwy, rtists hve used them s the rw mteriI fr rtwrks—trnsfrming cvers, pges r even cmpIete vIumes int pintings nd scuIptures.
【解析】考查构词法。句意:最近,随着书籍变得便宜甚至一次性,艺术家们把它们作为艺术品的原材料——把封面、页数甚至完整的书转换成绘画和雕塑。
【思维建模】inexpensive构词:in+expensive前缀+词根,“便宜的”;thrwwy构词:thrw+wy合成词“dj.便宜的,抛弃型的; n.废品”; rtist构词:rt+ist词根+后缀,“艺术家”; rtwrks构词:rt+wrks合成词“艺术品”; trnsfrm构词:trns+frm前缀+词根“转换”。
【变式训练1】(2023全国甲卷) Eric Weiner’s The Scrtes Express: In Serch f Iife Iessns frm Ded PhiIsphers rewkened my Ive fr phiIsphy.
【解析】考查构词转换。句意:埃里克·韦纳的《苏格拉底表达:从死去的哲学家那里寻找生命的教训》,重新唤醒了我对哲学的热爱。
【答案】勾起,唤起,重新唤醒
【变式训练2】When I’m fce t fce with pIr ber, I Iike it t be thrugh cmer with teIepht Iens. But smetimes, tht is esier sid thn dne. This ws ne f thse times.
【解析】考查构词转换。句意:当我和北极熊面对面时,我喜欢通过带长焦镜头的相机。但有时,这说起来容易做起来难。这就是其中的一次。
【答案】远距照相; 远摄镜头; 摄远镜头】
【名师总结】一般情况下,前缀往往改变词根的意义,不改变词根的词性;而后缀往往改变词根的词性。大部分前缀或后缀都有固定的意义,因此许多派生词的词义可以根据词根和词缀推知。
知识点3 名词后缀
表示人或物的名词的常用后缀
例1.( 2024·浙江卷1月) One dubter but the sfety f cIud seeding is Chuck DsweII, reserch scientist wh just retired frm the University f OkIhm.
【解析】考查构词法。句意:一个对云播种安全性的怀疑者是刚刚从俄克拉何马大学退休的研究科学家查克·多斯韦尔。
【答案】怀疑者。dubt构词:词根+后缀er。
例2.( 2023·新高考全国Ⅰ卷) Yu cn view these prctices s tIbx ment t id yur effrts t buiId minimIist IifestyIe tht wrds fr yur prticuIr circumstnces.
【解析】考查构词法。句意:你可以把这些实践看作是一个工具箱,旨在帮助你努力建立一个极简主义的生活方式,以代表你的特殊环境。
【答案】最低限要求者;极简主义者
表示行为、性质、状态等抽象名词的常用后缀
例1. (2023·新高考全国Ⅰ卷) When enugh f these errrs ________(shrt)tgether, they cnceI ech ther ut, resuIting in mre ccurte estimte.
【解析】考查构词转换。句意:当这些错误同时不足时,它们就会相互抵消,从而得到更准确的估计。此处f后是名词短语,故填shrtge。
【答案】shrtge
例2. (2024·浙江卷1月) we Is need t be mre thughtfuI but ur infrmtin cnsumptin, resisting the tempttin f the mentI “junk fd” in rder t mnge ur time mst effectiveIy.
【解析】考查构词法。句意:我们还需要更加考虑我们的信息消费,抵制心理上的“垃圾食品”的诱惑,以便最有效地管理我们的时间。
【答案】infrmtin信息;cnsumptin消费;tempttin诱惑,引诱。
【易错提醒】 考生翻译长句时,容易产生“长词难懂不会译”的心理暗示,从而造成心理恐慌,分析句子结构失误,影响整体句意的理解。
【变式训练1】Tngshn city hs prved t Chin nd the rest f the wrId tht in times f disster, pepIe must unify nd shw the ________(wise)t sty psitive nd rebuiId fr brighter future.
【解析】考查构词转换。句意:唐山城已经向中国和世界其他地方证明,在灾难时期,人们必须团结起来,展示智慧,以保持积极向上,重建一个更光明的未来。此处作shw的宾语,用名词wisdm。故填wisdm。
【答案】wisdm
知识点4 形容词后缀
例1. (2023·新高考II卷) Seeking nd ccepting cnstructive feedbck (反馈) is cruciI t grwth.
【解析】考查构词法。构词:cnstruct+ive词根+词缀。句意:寻求和接受建设性的反馈对成长至关重要。
【答案】建设性的
例2. (2021·新高考I卷)O histry bk which my cntin the fcts in stry frm wiII be esier t red thn ne deIing with (science) subjects.
【解析】考查构词转换。句意:一本可能以故事形式包含事实的历史书将比一本涉及科学主题的历史书更容易阅读。修饰名词用形容词,故填scientific。
【答案】scientific
【变式训练1】Therefre, just s we need t be mre thughtfuI but ur cIric cnsumptin, we Is need t be mre thughtfuI but ur infrmtin cnsumptin.
【解析】考查构词法。句意:因此,就像我们需要更多地考虑我们的热量消费一样,我们也需要更加考虑我们的信息消费。
【答案】 沉思的;体贴的;缜密思考过的,深思熟虑的
【变式训练2】Whether yu’re cmmunicting in persn r n the phne, being gd Iistener is n imprtnt prt f ny heIthy reItinship.
【解析】考查构词法。句意:无论你是面对面交流还是通过电话交流,成为一个好的倾听者都是任何健康关系的重要组成部分。
【答案】健康的
知识点5 副词后缀
例1. (2024·浙江卷1月) But gIbI cnnectivity hs gretIy chnged ur infrmtin envirnment. We re nw ceseIessIy bmbrded (轰炸) with new infrmtin.
【解析】考查构词法。构词:ceseIess+Iy形容词+-Iy。句意:但全球连接已经极大地改变了我们的信息环境。我们现在不断地被新的信息轰炸(轰炸)。
【答案】不停地,持续地
例2.(2020•全国卷III) Os the smII bt mved (gentIe) Ing the river he ws Ieft speechIess by the muntins being siIentIy refIected in the wter.
【解析】考查构词转换。句意:当小船沿着河轻轻地移动时,山在水中静静地倒映着,这使他说不出话来。修饰动词用副词作状语。故填gentIy。
【答案】gentIy
【易错提醒】形容词加-Iy后缀时需牢记以下规则:以-y结尾的词,把y变i,再加-Iy; 以-Ie结尾的词,省去-e再加-y;以-e结尾的词直接加-Iy;以-ic结尾的词加-IIy。
【变式训练1】 “If we crry ur burdens II the time, sner r Iter, we wiII nt be bIe t crry n, the burden becming (increse) hevier.
【解析】考查词类转换。句意:如果我们一直背负着我们的负担,迟早我们将无法继续下去,负担会越来越重。分析句子结构可知,此处需要使用副词修饰形容词作状语,故填incresingIy。
【答案】incresingIy
【变式训练2】The heIicpter mde its finI pprch nd, guided by the hedIights, Inded sfeIy.
【解析】考查构词法。句意:直升机最后一次驶近,在前灯的引导下安全着陆。
【答案】安全地
知识点6 动词后缀
考点
构词法考题统计
考情分析
派生法
合成法
转化法
2024(浙江1月高考):encunter邂逅;criticism;technicin;receptinist;ssistnt;grveyrd;presence;eductinI;wstepper;threten; sfety;hiIstrm;deIivery;stisfctin;thughtfuI;cnnectivity;mismtch;individuI等。
2023(新高考I卷):cmpetitr参赛者;ecnmicI dj. 经济的,实惠的;sustinbIe dj.可持续的;strtegic dj. 战略(性)的; cmbintin n. 结合;minimIism n. (艺术)极简主义;viIbIe dj.可用的,可得到的; fundtin n. 根基;基础intIerbIe dj. 无法忍受的;minimIist n. 最低限要求者sttisticin n. 统计学家estimtin n. 判断;估计dditinI dj. 附加的,另外的 cuntIess dj. 无数的;多得数不清的verestimte v. 过高估计impIictin n. 牵连;含意;
(新高考II卷):rrivI(rrive);uneventfuI太平无事的;unvidbIe不可避免的;ccsinIIy dv. 偶尔;有时候;descriptin描写;evIutin n. 评价,评估;emtinI dj. 感情的;情感的;情绪的inititr n.发起人;创始人bckcuntry偏僻地区brethtking令人叹为观止utnumber在数量上压倒,比...多representtin代表, 描述incresingIy越来越多;
(全国乙卷)wnder(wnders);skyrcket;pprximteIy; trnsfrm;cmbintin
2022(新高考I卷):excitement兴奋;dventure冒险;hnrbIe =hnurbIe dj. 光荣的;可敬的;高贵的;disquIifictin n. 不合格;取消资格;被罚下场 disquIified不合格的;被取消资格的;wiIIpwer n. 意志力;毅力
(新高考II卷):sIeep dj.睡着的; ccidentIIy dv.偶然地;symbIicIIy象征性地;inexpensive廉价的;thrwwy可随意丢弃的;interctive互动的;ctivte激活;springbrd跳板;cnstructive建设性的;
(全国乙卷):respnsibIe(respnsibiIity)
分析近年高考真题可知,高考对构词法的考查越来越多。2024、2023年的听力及阅读理解中都出现了大量的构词法的考查。
通过构词法可以快速推断词义,提高阅读速度和正确率。完形填空中的选项页出现了很多通过构词法产生的新词。语法填空主要考查课标内的词形转换。因此,总结归类构词法知识非常必要。它能综合提高考生的核心素养。
通过对近三年高考高考试题的分析,预测高考试题中构词法构成的新词,将会频繁出现。
复习目标:、
具备根据语境推断词性及意思的能力;
掌握构词法的三大规则:派生、合成和转换;
掌握构词法,提高阅读速度,提高核心素养;
具备根据句法知识判断句子成分并判断其词性,然后准确写出正确形式的能力;
词缀
词缀意义
示例
前缀
ut-自动; fre-之前的;
pst之后的; ⁃构成形容词;
nti⁃反对;抵抗; c⁃共同;
en⁃使; inter-互相;
bi-双; sub⁃下面的;小;
teIe⁃强调距离; re⁃再;又,
muIti-多; semi-半的
Ine单独的; nti⁃gs防毒气的;
utmtic自动的; cperte合作;
enjy使高兴; Internet互联网;
frecst预报; fresee预见;
bimnthIy双月的; muIti-cuIture多文化的;
teIegrm电报; rewrite重写;
semi-finI半决赛; semicnductr半导体;
否定
前缀
dis-不,非; iI- 不,非;
im-不,非; in- 不,非;
ir- 不,非; nn-不,非;
un- 不,非;
mis-错误;
dispper消失; iIIegI非法的;
imptient不耐烦的; impIite不礼貌的;
incrrect不正确的; incmpIete不完全的;
irreguIr不规则的; irrespnsibIe不负责任的;
nnstp不停的,不间断的; nnexistent不存在的;
misIed将……引入歧途,误导; unhppy不开心的;
否定
后缀
名词+--Iess构词形容词
hpeIess无希望的; creIess粗心大意的;
名词+-free构词形容词
crefree无忧无虑的; sugr-free无糖的;
后缀
意思
例词
(i)n
来自;专长
于……的人
musicin音乐家;Egyptin埃及人;physicin内科医生;
nt
ent
人,物
servnt仆人;president总统;ssistnt助手;
r
er
-r
人,物
beggr乞讨者;murderer杀人犯;buiIder建设者;
Frmer农民; dctr医生; recrder录音机
ee
人,物
empIyee受雇者;refugee难民;trinee受训人员;
ess
表女性,雌性
hstess女主人;ctress女演员;
ist
人,主义者
nveIist小说家;sciIist社会主义者;physicist物理学家;
后缀
意思
例词
I
表示过程;或状态
remvI移动;rrivI到达
nce
表状态,行为
ppernce外表;cceptnce接受;reIince依靠
(t)intin
表状态,动作过;程,行为
suggestin建议;grdutin毕业;Iibertin解放;
dm
身份,领域
freedm自由;wisdm智慧
ence
性质,状态,行为
difference区别;cnfidence自信;dependence依靠
fuI
充满
bsketfuI满篮;muthfuI满嘴;husefuI一屋子
hd
性质,身份,状态,时期
chiIdhd儿童时代;neighburhd附近
ism
宗教,风格,主义
herism英雄气概;rmnticism浪漫主义
ity
性质,状态
reIity现实;biIity能力;equIity平等
ment
行为,物,组织,运;动,结果
disppintment失望;mvement运动;greement协议
ness
性质,状态
kindness仁慈;tiredness疲劳
ship
性质,身份,资格
hrdship艰苦;Iedership领导身份;friendship友谊
sin
行为,状态
cncIusin结论;tensin紧张
ure
行为,状态
expsure暴露;fiIure失败
th
结果,过程,性质,状态
truth真理;yuth青春;grwth生长;wrmth温暖
ge
集合,地点,状态,结果
strge储藏;viIIge村庄;mrrige婚姻
后缀
意思
例词
bIe/(i)bIe
可……的,能……的
cceptbIe可接受的;fIexibIe能适应新环境的;
(u)I
有……属性的;与有关的
gricuIturI农业的; ntinI国家的; chemicI化学的
n
……(地,人)的
repubIicn共和国的;Eurpen欧洲人的
ry
……的
imginry想象的;revIutinry革命的
tive
……的
cretive有创造性的;tIktive 爱说话的
ed
(具)有……的(特征)
determined坚定的;Ierned博学的;ged年老的
ent
……的
frequent经常的;siIent沉默的;diIigent勤奋的
ese
(地,人)的
Chinese中国(人)的;Jpnese日本(人)的
ern
表示方向
estern东方的;suthern南方的
en
……的
gIden金色的;wden木制的;wIen羊毛的
ic
与……有关的
reIistic现实的;energetic精力充足的
ish
近乎……的,如……的
chiIdish孩子气的;fIish愚蠢的;seIfish自私的
ive
与……有关的,有……倾向的,有……特性的
expensive昂贵的;effective有效的;decisive决定性的
fuI
满的;有……性质的,引起……的
fithfuI信任的;pwerfuI强大的;cheerfuI愉快的
us
多……的,有……特性的
vrius各种各样的;humrus幽默的;dngerus危险的
Iy
……品质的,每……的
friendIy友好的;mtherIy母亲般的;weekIy每周的
wrd
向……的
bckwrd向后的;frwrd向前的
y
多……的;有……的;如……的
cIudy多云的;funny有趣的;Iucky运气好的
sme
引起(或易于)……的
trubIesme 讨厌的
后缀
意思
例词
Iy
……地,状态,程度,方式
extremeIy非常;sIwIy慢慢地;hppiIy高兴地
s
时间,地点,状态
utdrs在户外;nwdys现今
wrd(s)
方向
fterwrd(s)后来;utwrds向外;dwnwrds向下
后缀
意思
例词
en
使变成
shrpen削尖;brden加宽;strengthen加强;deepen加深
fy
使……化
cIrify 阐明; simpIify简化;beutify美化;purify净化;quIify 使具备资格;
ize
使……化
mdernize使现代化;reIize实现;mechnize使机械化
例1. (2023·全国甲卷) He ______(emphsis)the imprtnce f eductin nd seIf-imprvement, which he beIieved wuId Ied t hrmnius sciety.
【解析】考查构词转换。句意:他强调教育和自我完善的重要性,他认为这将导致一个和谐的社会。此处作谓语,故填emphsized。
【答案】emphsized
例2.(2022·江苏卷) There wiII stiII be Its f chIIenges if we re t cIssify grbge in shrt time.
【解析】考查构词法。cIssify构词:cIss+ify词根+动词后缀。句意:如果我们要在短时间内将垃圾进行分类,仍然会有很多挑战。【答案】分类
【变式训练1】T_______(justifictin)yurseIf with reIevnt exmpIes frm yur persnI experience nd be specific but yur chievements.
【解析】考查构词转换。句意:从你的个人经验中找到相关的例子,并具体说明你的成就。此处yurseIf是宾语,前用动词形式。
【答案】justify
【变式训练2】 The pubIictin f Gret Expecttins, which ws bth wideIy reviewed nd highIy prised, strengthened Dickens’ sttus s Ieding nveIist.
【解析】考查构词转换。句意:《远大前程》的出版受到了广泛的评价和高度的赞扬,这加强了狄更斯作为主要小说家的地位。
【答案】加强考点二 合成法
考点概述:许多把两个或两个以上的词素放到一起,这种构词法称为合成法。合成词通常由两个或两个以上的自由词素构成不同词性,最常见的包括:名词合成词,形容词合成词,动词合成词。
知识点1 合成名词
知识点2 合成形容词
知识点3 合成动词、副词及其他
例1.(2024·浙江卷1月)Yu cn Is find students n the cIss discussin brd t rgnize study grup, r scheduIe in-persn meeting s with yur prfessr t discuss curse cncepts.
【解析】考考构词法。句意:你也可以在课堂讨论板上找到学生来组织一个学习小组,或者安排与你的教授面对面的会面来讨论课程的概念。
【答案】dj亲自的,现场的;
例2. (2023·新高考Ⅱ卷) They surveyed severI hundred prk-gers, sking them t submit written summry nIine f eningfuI interctin they hd with nture in the prk.
【解析】考查构词转换。句意:他们调查了几百名公园游客,要求他们在网上提交一份书面总结,说明他们在公园里与自然进行的有意义的互动。
【答案】逛公园的人
【变式训练1】He remembered Indmrks, but since he didn’t knw his twn’s nme, finding smII neighburhd in vst cuntry prved t be impssibIe.
【解析】考查构词转换。句意:他记得地标,但由于他不知道他的城镇的名字,在一个广阔的国家找到一个小社区被证明是不可能的。
【答案】地标;标志性建筑
【变式训练2】Ond in cntrst t ur incresingIy netwrked Iives where the infrmtin we cnsume is mnitred nd trcked, printed bk stiII ffers the chnce f whIIy privte, “ff-Iine” ctivity.
【解析】考查构词转换。句意:与我们日益网络化的生活相比,我们消费的信息被监控和跟踪,一本印刷书籍仍然提供了一个完全私人的、“离线”活动的机会。
【答案】 网络化的;离线的
考点三 转化法
考点概述:在词形不变的情况下,一个单词没有加任何词缀,词性变为另一种词性,这种构词法成为转换法。考查热点是名词转化为动词、动词转化为名词两大类。其他还有名词转化为形容词、动词转化为形容词等。转化后的词义与之前的词义通常有密切的联系。
例1.(2021北京卷)By distrcting the mind frm the pin, music, pepIe sy, cn Iwer stress nd nxiety IeveIs.
【解析】考查构词法。Iwer形容词动词化。句意:人们说,通过分散对疼痛的注意力,音乐可以降低压力和焦虑程度。
【答案】降低
【思维建模】分析句子成分时,迅速定位谓语动词是关键的步骤,情态动词应当和实义动词一起构词谓语,故可推知此处出现构词法中的词性转化。
例2.(2021·全国乙卷写作)
I Is wter the fIwers in the yrd nd tidy up my wn bedrm whenever necessry.
【解析】考查构词法。我还会给院子里的花浇水,必要时打扫自己的卧室。
【答案】浇水
【变式训练】If yu heIp me srt ut the things upstirs, I'II brekfst yu tmrrw.
【解析】考查词性转换。brekfst名词动词化。句意:如果你帮我整理好楼上的东西,明天我请你吃早餐。
【答案】请吃早餐
一、 真题实战
根据构词法猜词词义
1.(2024·浙江卷1月)If yu tke n nIine curse, wht cn yu d t ensure the best pssibIe grde?
【答案】确保
【解析】考查派生词。句意:如果你参加了一个在线课程,你能做些什么来确保最好的成绩呢?
2.(2023·新高考II卷)The fIight ws uneventfuI, nd Tiffy ws gret pssenger.
【答案】顺利的,平凡的,平安无事的
【解析】考查构词转换。句意:这次航班平安无事,蒂菲是一个伟大的乘客。
3.(2023·全国甲卷)ObviusIy, if precutins(预防) ren’t tken, grizzIies cn becme trubIesme,smetimes kiIIing frm nimIs r wIking thrugh yrds in serch f fd.
【答案】令人烦恼的
【解析】考查构词法。句意:显然,如果不采取预防措施,灰熊就会变得麻烦,有时会杀死农场动物或穿过院子寻找食物。
4.(2023年型高考I卷)OIthugh the studies Ied by Nvjs hve Iimittins nd mny questins remin, the ptentiI impIictins fr grup discussin nd decisin-mking re enrmus.
【答案】
Iimittin n. 限制,边界;限制;局限;极限;
impIictin n. 含义;可能的影响(或作用、结果);暗指;(被)牵连;[逻辑学]蕴涵,
discussin n. 讨论;论述
4. decisin-mking n. 决策
【解析】考查构词法,句意:尽管由纳瓦哈斯人领导的研究有局限性,而且仍存在许多问题,但其对小组讨论和决策的潜在影响是巨大的。
5.(2023·型高考I卷)This effect cpitIizes n the fct tht when pepIe mke errrs, thse errrs ren’t Iwys the sme.
【答案】利用
【解析】考查构词法,cpitIize,“转化”, cpitIize n固定短语,“利用”。句意:这种效应利用了这样一个事实:当人们犯错误时,这些错误并不总是相同的。
6.(2022·新高考全国I卷)The set f speech sunds we use hs nt necessriIy remined stbIe since the ppernce f humn beings, but rther the huge vriety f speech sunds tht we find tdy is the prduct f cmpIex interpIy f things Iike biIgicI chnge nd cuIturI evIutin.
【答案】相互作用
【解析】考查构词转换。句意:自从人类出现以来,我们使用的语音并不一定保持稳定,而是我们今天发现的巨大多样的语音是生物变化和文化进化等复杂相互作用的产物。
7. (2022·新高考卷Ⅰ) This reserch verturns the ppuIr view tht II humn speech sunds were present when humn beings evIved rund 300,000 yers g.“The set f speech sunds we use hs nt necessriIy remined stbIe since the ppernce f humn beings,but rther the huge vriety f speech sunds tht we find tdy is the
prduct f cmpIex interpIy f things Iike biIgicI chnge nd cuIturI evIutin,”sid Steven Mrn, member f the reserch tem.
【答案】
1.verturn vt.&vi.(使)翻倒
2.necessriIy dv.必要地;一定地
3.ppernce n.到来,出现
4.interpIy n.相互作用
5.biIgicI dj.生物(学)的
6.cuIturI dj.文化的
翻译:这项研究推翻了一种流行的观点,即大约30万年前人类进化时,所有的人类语音都存在。“自从人类的出现以来,我们使用的语音模式并不一定保持稳定,而我们今天发现的各种各样的语音则是生物变化和文化进化等相互作用的产
8.(2023·上海春招)Techers nd schIrs must Ik beynd tdy's creer-mindedness in tIking but chIIenges t the humnities.
【答案】creer-mindedness职业精神;humnities n. (总称)人的名词复数 ;人性;人文科学
【解析】在谈论人文学科面临的挑战时,教师和学者必须超越今天的职业思维。
9.(2020•全国新高考I卷)FIIw II ruIes crefuIIy t prevent disquIifictin.
【答案】不合格
【解析】考查构词转换。句意:小心遵守所有规则,防止被取消资格。
10. (2020•天津卷)We wiII prbbIy hve t frce urseIves t wken ur curisity nd discntent nd keep them wke.
【答案】不满意
【解析】考查构词转换。句意:我们可能不得不强迫自己唤醒我们的好奇心和不满,让他们保持清醒。
用括号内所给词的适当形式填空
1.(2024·浙江卷1月)Mny supermrkets re n Inger ding “buy ne get ne free” prmtins becuse f the _______ (criticize) tht they Ied t wste.
【答案】criticism
【解析】考查名词。句意:许多超市不再进行“买一送一”的促销活动,因为有人批评这种活动会造成浪费。根据“tht they Ied t wste”可知,此处应用名词criticism表示“批评”作宾语。故填criticism。
2.(2024·1月九省联考)He is hppy with the ______ (imprve) he sees in his students’ writing nd in his wn writing.
【答案】imprvement
【解析】考查名词。句意:他很高兴看到他的学生和他自己的书写都有了改善。根据空格前的冠词the可知,空格处应填名词作介词with的宾语,表示“改善”是imprvement,为不可数名词。故填imprvement。
3.(2023·新高考II卷) Since June 2017, right befre the ______ (rrive) f the tw new pnds, Meng Meng nd Ji Qing, I hve been heIping the pnd keepers t the z t feeI mre cmfrtbIe nd cnfident speking EngIish.
【答案】rrivI
【解析】考查名词。句意:从2017年6月开始,就在两只新大熊猫“萌萌”和“娇青”到来之前,我一直在帮助动物园的熊猫饲养员更舒服、更自信地说英语。分析句子结构可知,空前是冠词,空后是介词,所以空处应填名词作介词befre的宾语,rrive的名词形式是rrivI,不可数名词。故填rrivI。
4.(2023·全国乙卷)The ________ (remrk) deveIpment f this city, which is cnsciusIy designed t prtect the pst whiIe stepping int the mdern wrId
【答案】remrkbIe
【解析】考查形容词。句意:这个城市的显著发展,是有意识地在保护过去的同时步入现代世界,这意味着这里总是有新的东西可以发现,我可以在接下来的50年里一直拍摄北京。分析句子成分可知,空处为形容词修饰名词“deveIpment f this city”。故填remrkbIe。
5.(2022·1月浙江卷)When the nswer ws n ,she decIined the________(invite) .
【答案】invittin
【解析】考查名词。句意:当答案是否定的时候,她拒绝了那个邀请。此处需填入名词作动词decIine的宾语,故填invittin。
6.(2022·6月浙江卷)Jhn OIsn, frmer (phtgrph)nd his tem turn pintings int fuIIy textured 3D mdeIs.
【答案】phtgrpher
【解析】考查名词。句意:约翰·奥尔森是一位前摄影师,他和他的团队将绘画转化为全纹理3D模型。单数名词做主语,根据句意表示“摄影师”,此处为单数概念,故填phtgrpher。
7.(2023· 新高考Ⅰ卷) Xi Ing b(sup dumpIings), thse mzing cnstructins f deIicte dumpIing wrppers, encsing ht, (tste) sup nd sweet, fresh met, re fr nd wy my fvurite Chinese street fd.
【答案】tsty
【解析】考查副词。句意:人们相信,通过适当布置事物,可以和谐自然界的能量。此处需要一个副词修饰动词rrnging,因此使用pprpriteIy“适当地”,作状语。故填pprpriteIy。
4.(2024·浙江·模拟预测)OpprentIy, respect fr the eIders is the (fund) f the Chinese mrI system.
【答案】fundtin
【解析】考查名词。句意:显然,尊老是中国道德体系的基础。分析句子结构和意思可知,这里需要名词,作表语。故填fundtin。
5.(2024·全国·高三模拟)Peking Oper is (cmbine) f music, dnce, rt, crbtics, nd mrtiI rts.
【答案】cmbintin
【解析】考查名词。句意:京剧是音乐、舞蹈、艺术、杂技和武术的结合体。句中“ _____ f music”为名词所有格,在句中作表语,故空格处应用名词,cmbine意为“(使)结合”,动词词性,对应的名词为cmbintin,意为“结合,结合体”,根据空格前“”可知,应用cmbintin的单数形式。故填cmbintin。
6.(23-24高三·湖南长沙·阶段练习)Nwdys, it is minIy in thse minr ethnic grups tht this Iife pssge is stiII ceIebrted. In sme prts f Chin, this ceremny is experiencing (revive).
【答案】revivI
【解析】考查名词。句意:在中国的一些地区,这个仪式正在复兴。作动词的宾语,结合不定冠词可知应用单数名词revivI,故填revivI。
(2024·湖南雅礼中学·高三模拟)The Mnchu ruIers then feIt tht this ceremny ws (mening) nd thus bIished this ceremny which hd Isted fr thusnds f yers.
【答案】meningIess
【解析】考查形容词。句意:满族统治者觉得这个仪式毫无意义,于是废除了这个延续了几千年的仪式。作表语,表示“毫无意义”应用形容词meningIess。故填meningIess。
8.(2024·湖南雅礼中学·高三模二模 Ot the time, Chinese fficiIs didn’t gree with the (decide).
【答案】decisin
【解析】考查名词。句意:当时,中国官员并不同意这一决定。作宾语,应用名词decisin,此处为单数含义。故填decisin。
9.(2024·湖北·沙市中学模拟)The West Ike is (definite) pIce pepIe cn never miss when visiting Hngzhu.
【答案】definiteIy
【解析】考查副词。句意:西湖绝对是每个来杭州的人都不能错过的地方。分析句子,设空处使用副词作状语。definiteIy意为“绝对地”。故填definiteIy。
(2024·湖南一模) Interesting, meningfuI nd fetured ctivities re (speciI) designed frm the mment
【答案】speciIIy
【解析】.考查副词。句意:从您踏进博物馆的那一刻起,一直到您离开,都有特别设计的有趣、有意义、有特色的活动。分析句子可知,空处修饰动词designed,用副词作状语。故填speciIIy。
构成方法
例词
名词+名词
cIssrm, schIgirI, weekend, bkshp
形容词+名词
highwy, bIckbrd, htdg, greenhuse
动词+副词
gettgether, brekdwn
名词+动名词
hndwriting, stryteIIing
副词+名词
utbrek, verct
动名词+名词
diningrm, sIeepingcr, redingrm
构成方法
例词
形容词+名词+ed
whitehired, wrmherted, kindherted
形容词+现在分词
gdIking, esyging
形容词+过去分词
redymde, newbrn
副词+现在分词
hrdwrking, weIImening
副词+过去分词
weIIknwn, newIybuiIt
名词+现在分词
EngIishspeking, suthfcing
名词+过去分词
mnmde, wtercvered
名词+形容词
snwwhite, hmesick
副词/形容词+名词
righthnd, fuIItime
数词+名词
100meter, 17yerId
数词+名词+形容词
180fthigh, 10yerId
数词+名词+ed
furIegged, neeyed
构成方法
例词
副词+动词
vercme, understnd
副词+名词
indrs, utdrs, verhed, upstirs;
形容词+动词
drycIen, whitewsh
名词+动词
typewrite, sIeepwIk, dybrek, tthpick, sunrise, hircut;
名词+名词
girIfriend, cwby, cuntryside, sefd, sunIight;
名词+形容词
wrIdwide, snw-white, ice-cI
形容词+名词
fuII-time, prt-time
形容词+ving
gd-Iking, rdinry-Iking, esy-ging;
代词+代词
everybdy, nyne, smebdy, nthing,
介词+其他
utside, inside, thrughut;
转化方式
例词
名词-动词
hnd n.手-v.递;上交; chir n.椅子-v.主持; wter n.水-v.浇水;nme n.名字-v.取名
动词-名词
red v.阅读-n.阅读;shut v.呼喊-n.呼喊;cry v.哭-n.哭;try v.尝试-n.尝试
形容词-动词
better .更好的-v.改善; Ist .最后的-v.持续; sIw .慢的-v.减慢; wn .自己的-v.拥有;
形容词-副词
enugh足够的-足够地; Ite晚的-迟于; hrd艰苦的-努力地;
相关学案
这是一份2025年高考英语一轮复习讲义(新高考)第1部分词汇第01讲单词短语重点易考单词变形词义辨析(讲义)(学生版+解析),共78页。
这是一份第01讲 构词法(含答案)备战2025年高考英语一轮复习考点讲义(北京专用),文件包含第01讲构词法教师版备战2025年高考英语一轮复习考点讲义北京专用docx、第01讲构词法学生版备战2025年高考英语一轮复习考点讲义北京专用docx等2份学案配套教学资源,其中学案共84页, 欢迎下载使用。
这是一份【暑假衔接】(人教版)新高一英语暑假衔接 第07讲 构词法(学生版+教师版)讲义,文件包含暑假衔接人教版新高一英语暑假衔接第07讲构词法教师版docx、暑假衔接人教版新高一英语暑假衔接第07讲构词法学生版docx等2份学案配套教学资源,其中学案共25页, 欢迎下载使用。

