所属成套资源:七年级上册语文 期中模拟试卷(原卷+答案解释+答题卡)2024-2025学年第一学期 全国各地
- 七年级语文上册 期中模拟卷(云南专用)1~3单元 2024-2025学年上学期期中模拟考试(统编版) 试卷 1 次下载
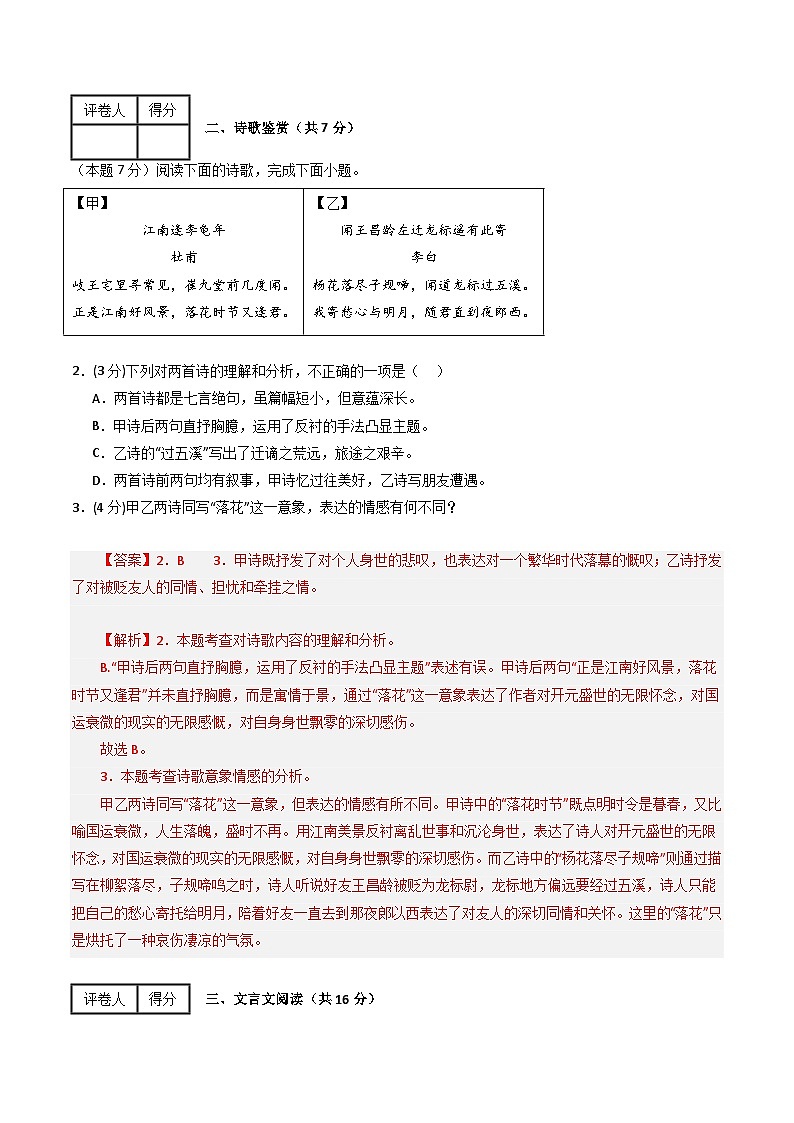
- 七年级语文上册 期中模拟卷(五四制通用)1~3单元 2024-2025学年上学期期中模拟考试(统编版) 试卷 0 次下载
- 七年级语文上册 期中模拟卷(北京专用)1~3单元 2024-2025学年上学期期中模拟考试(统编版) 试卷 0 次下载
- 七年级语文上册 期中模拟卷(南京专用)1~3单元 2024-2025学年上学期期中模拟考试(统编版) 试卷 0 次下载
- 七年级语文上册 期中模拟卷(天津专用)1~3单元 2024-2025学年上学期期中模拟考试(统编版) 试卷 0 次下载
七年级语文上册 期中模拟卷(上海专用)1~3单元 2024-2025学年上学期期中模拟考试(统编版)
展开
这是一份七年级语文上册 期中模拟卷(上海专用)1~3单元 2024-2025学年上学期期中模拟考试(统编版),文件包含七年级语文期中模拟卷全解全析上海专用docx、七年级语文期中模拟卷考试版A4测试范围上册第13单元上海专用docx、七年级语文期中模拟卷考试版A3测试范围上册第13单元上海专用docx、七年级语文期中模拟卷参考答案上海专用docx、七年级语文期中模拟卷答题卡上海专用docx、七年级语文期中模拟卷答题卡上海专用pdf等6份试卷配套教学资源,其中试卷共26页, 欢迎下载使用。
注意事项:
1.答卷前,考生务必用黑色字迹的钢笔或签字笔将自己的准考证号、姓名、考场号和座位号填写在答题卡上。用2B铅笔在“考场号”和“座位号”栏相应位置填涂自己的考场号和座位号。将条形码粘贴在答题卡“条形码粘贴处”。
2.作答选择题时,选出每小题答案后,用 2B 铅笔把答题卡上对应题目选项的答案信息点涂黑;如需改动,用橡皮擦干净后,再选涂其他答案,答案不能答在试卷上。
3.非选择题必须用黑色字迹的钢笔或签字笔作答,答案必须写在答题卡各题目指定区域内相应位置上;如需改动,先划掉原来的答案,然后再写上新的答案;不准使用铅笔和涂改液。不按以上要求作答的答案无效。
4.测试范围:七年级上册第1~3单元。
5. 难度系数:0.75。
6.考生必须保持答题卡的整洁。考试结束后,将试卷和答题卡一并交回。
1.(本题6分)古诗词默写。
(1)日月之行,若出其中; , 。
(2) ,江春入旧年。
(3)《天净沙·秋思》中直抒胸臆的句子是: 。
(4)《闻王昌龄左迁龙标遥有此寄》中融情入景,含有飘零之感,离别之恨的句子是 , 。
【答案】 (1)星汉灿烂 若出其里 (2)海日生残夜 (3)断肠人在天涯 (4)杨花落尽子规啼 闻道龙标过五溪
【详解】本题考查考生对古诗文名句的记忆能力、理解能力。传统的记忆型默写题。要求学生直接默写出指定的文句,这类题目要求考生日常加强背诵识记,尤其是不仅能背诵,还要能默写。理解性默写,要求学生能够背诵全文(诗),选择符合语境要求的句子即可。“灿烂”“残夜”“啼”“溪”是此题中的易错字,作答时要注意字形。古诗文名句的书写,要想得满分,关键在于平时强化记忆,做到“三不”:不漏字、不添字、不写错别字。
【点睛】古诗文默写题主要有以下几种类型:直接型默写题、理解型默写题、迁移型默写题、运用型默写题、简单赏析型默写题。默写题不论分几种类型,都是以记忆、积累为根本的,然后在此基础上加以理解、应用和赏析。学习和复习的过程中要注意背完整,记清楚,写正确,理解透彻,对照教材原文,一字一句,不错不漏、不增不添地进行背诵和书写。另外要对古诗文中的名句要注意分类积累。
(本题7分)阅读下面的诗歌,完成下面小题。
2.(3分)下列对两首诗的理解和分析,不正确的一项是( )
A.两首诗都是七言绝句,虽篇幅短小,但意蕴深长。
B.甲诗后两句直抒胸臆,运用了反衬的手法凸显主题。
C.乙诗的“过五溪”写出了迁谪之荒远,旅途之艰辛。
D.两首诗前两句均有叙事,甲诗忆过往美好,乙诗写朋友遭遇。
3.(4分)甲乙两诗同写“落花”这一意象,表达的情感有何不同?
【答案】2.B 3.甲诗既抒发了对个人身世的悲叹,也表达对一个繁华时代落幕的慨叹;乙诗抒发了对被贬友人的同情、担忧和牵挂之情。
【解析】2.本题考查对诗歌内容的理解和分析。
B.“甲诗后两句直抒胸臆,运用了反衬的手法凸显主题”表述有误。甲诗后两句“正是江南好风景,落花时节又逢君”并未直抒胸臆,而是寓情于景,通过“落花”这一意象表达了作者对开元盛世的无限怀念,对国运衰微的现实的无限感慨,对自身身世飘零的深切感伤。
故选B。
3.本题考查诗歌意象情感的分析。
甲乙两诗同写“落花”这一意象,但表达的情感有所不同。甲诗中的“落花时节”既点明时令是暮春,又比喻国运衰微,人生落魄,盛时不再。用江南美景反衬离乱世事和沉沦身世,表达了诗人对开元盛世的无限怀念,对国运衰微的现实的无限感慨,对自身身世飘零的深切感伤。而乙诗中的“杨花落尽子规啼”则通过描写在柳絮落尽,子规啼鸣之时,诗人听说好友王昌龄被贬为龙标尉,龙标地方偏远要经过五溪,诗人只能把自己的愁心寄托给明月,陪着好友一直去到那夜郎以西表达了对友人的深切同情和关怀。这里的“落花”只是烘托了一种哀伤凄凉的气氛。
(本题6分)陈太丘与友期行,期日中。过中不至,太丘舍去,去后乃至。元方时年七岁,门外戏。客问元方:“尊君在不?”答曰:“待君久不至,已去。”友人便怒曰:“非人哉!与人期行,相委而去。”元方曰:“君与家君期日中。日中不至,则是无信;对子骂父,则是无礼。”友人惭,下车引之。元方入门不顾。
4.(2分)选文出自《世说新语》,是 (朝代) (人名)组织编写的志人小说集。
5.(2分)翻译下面的句子
过中不至,太丘舍去。
6.(2分)文中的友人所以“惭”是因为他“ ”和“ ”。
【答案】4. 南朝宋 刘义庆 5.过了正午朋友还没有到,陈太丘不再等候他而离开了。 6. 无信 无礼
【解析】4.本题考查文学常识。
《陈太丘与友期行》是南朝宋文学家刘义庆的作品,出自《世说新语》。记述了陈元方与来客对话时的场景,告诫人们办事要讲诚信,为人要方正;同时赞扬了陈元方维护父亲尊严的责任感和无畏精神。
《世说新语》是南朝时期所作的文言志人小说集,由南朝宋临川王刘义庆组织一批文人编写,其内容主要是记载东汉后期到魏晋间一些名士的言行与轶事。
5.本题考查学生对句子翻译能力。我们在翻译句子时要注意通假字、词类活用、一词多义、特殊句式等情况。重点词有:至:到;舍:舍弃;去:离开。
6.本题考查内容理解。
根据“元方曰:‘君与家君期日中。日中不至,则是无信;对子骂父,则是无礼。’友人惭,下车引之”可知,元方直接点明了父亲友人未在约定的时间到达,是无信之举,对着孩子骂他的父亲,是无礼之举;父亲友人听到元方的话后认识到了自己的错误,感到惭愧,想拉住元方道歉。据此可填“无信”“无礼”。
【点睛】参考译文:
陈太丘和朋友相约同行,约定的时间在正午。过了正午朋友还没有到,陈太丘不再等候他而离开了,陈太丘离开后朋友才到。元方当时年龄七岁,在门外玩耍。陈太丘的朋友问元方:“你的父亲在吗?”元方回答道:“我父亲等了您很久您却还没有到,已经离开了。”友人便生气地说道:“真不是君子啊!和别人相约同行,却丢下别人先离开了。”元方说:“您与我父亲约在正午,正午您没到,就是不讲信用;对着孩子骂父亲,就是没有礼貌。”朋友感到惭愧,下了车想去拉元方。元方头也不回地走进家门。
(本题10分)阅读下文,完成下面小题
吴文定书扇
吴文定①公居忧②时,尝送客至门外,见卖扇儿号泣于途。问之,乃缘持扇假寐,为人盗去数事,恐家人笞骂耳。公命取所遗扇来,尽书与之。儿不知,反以为污其扇,复大哭不已。旁人谕令必得重价然后卖。儿持扇甫③出门,竟致去,所得数十倍。儿归,具道其事。再持扇来乞书,公但笑而遣④之。
[注释]①吴文定:明代名臣吴宽的谥号,擅长书法。②居忧:旧时父母去世,需守丧三年。③甫:刚。④遣:打发。
7.(2分)解释下列句中的加点词。
(1)公命取所遗扇来( )
(2)儿归( )
8.(3分)对画线句意思的理解,最恰当的一项是( )
A.那个孩子拿着扇子刚出门,(扇子)竟然全部被卖完了。
B.他的儿子拿着扇子刚出门,(扇子)竟然全部被卖完了。
C.那个孩子拿着扇子刚出门(人们)争相把扇子全买走了。
D.他的儿子拿着扇子刚出门,(人们)争相把扇子全买走了。
9.(5分)文中“卖扇儿号泣于途”的原因是“ , ”(用文中的话答):“复大哭不已”的原因是 (用自己的话概括)。文章通过“尽书与之”到“笑而遣之”,刻画出了吴文定 、 的人物形象。
【答案】7. 留下的/剩下的; 回家。 8.C 9. 为人盗去数事 恐家人笞骂耳 不知道吴文定是书法家,认为他把自己的扇子弄脏了,影响扇子售卖 乐于助人 有原则
【解析】7.本题考查重点文言词语在文中的含义。解释词语要注意理解文言词语在具体语言环境中的用法,如通假字、词性活用、古今异义等现象。
(1)句意为:吴文定让他拿来剩下的扇子。遗:剩下的;
(2)句意为:孩子回家之后。归:回家。
8.本题考查文言翻译。解答时一定要先回到语境中,根据语境读懂句子的整体意思,然后找出关键实词、虚词,查看有无特殊句式,直译为主,意译为辅。
“儿持扇甫出门,竟致去”一句重点词语:甫:刚。竟:竞相。致去:买走。翻译为:那个孩子拿着扇子刚出门,(人们)争相把扇子全买走了。
故选C。
9.本题考查内容理解。
(1)(2)根据“‘卖扇儿号泣于途’的原因”的提示,找到“问之,乃缘持扇假寐,为人盗去数事,恐家人笞骂耳”可知,原因是:为人盗去数事,恐家人笞骂。
(3)根据“‘复大哭不已’的原因”的提示,找到“ 公命取所 遗 扇来,尽书与之。儿不知,反以为污其扇”可知,原因是:不知道吴文定是书法家,认为他把自己的扇子弄脏了,影响扇子售卖;
(4)根据“公命取所遗扇来,尽书与之”(吴文定把他剩下的扇子拿出来都题上了字,交给了那个孩子)可知,吴文定乐于助人;
根据“再持扇来乞书,公但笑而遣之”(当那个孩子第二次拿着扇子来请吴文定题字时,吴文定只是笑着把他打发走了)可知吴文定有原则。
【点睛】参考译文:
吴文定为父母居丧时,有一次把客人送到门外,看见一个卖扇子的孩子在路上号哭。吴文定问那个孩子原因,原来是因为他拿着那些扇子打瞌睡时被人偷走了几把这件事,他担心家人打骂他罢了。吴文定把他剩下的扇子拿出来都题上了字,交给了那个孩子。孩子不知道什么意思,反倒认为吴文定弄脏了他的扇子,于是又大哭不止。一旁的人告诉他,这些扇子一定能卖出很高的价格。后来,那个孩子拿着扇子刚出门,扇子就很快卖光了,得到的钱是之前的几十倍。孩子回家之后和家人详细地说了这件事。当那个孩子第二次拿着扇子来请吴文定题字时,吴文定只是笑着把他打发走了。
(本题10分)阅读下文,完成下面小题。
①自人类文明诞生以来,盐便在食物加工、保存与调味中扮演着重要角色。有了盐,人们得以调控微生物的生长,防止食物腐败,并由此制作出香肠、奶酪、泡菜等各式各样的发酵食物。
②今天,随着食品加工越发复杂,盐在食品中的含量也越来越多。许多研究结果发现,摄入过量的盐会给人体健康带来影响。高盐摄入不仅容易导致高血压、心脏病甚至中风的发生,还会增加癌症、骨质疏松症的风险。
③过度摄入盐分为何会增加这些疾病的风险呢?肠道微生物的变化,或许是答案之一。
④作为食盐中的主要元素,钠能够调节人体血管中的水分。血液中的钠越多,血管吸收的水分也就越多,这会导致血压升高,进而增加心脏病和中风发作的风险。
⑤不过,最近有研究发现,盐还有另一种方式来影响血压——改变人体的肠道微生物菌群。摄入过量的盐后,人体肠道中的健康微生物会减少,使其原本产生的代谢物也减少。这些重要的代谢物,不仅能减缓血管的炎症,还能促进血管舒张,有助于降低血压。
⑥除了影响血压,饮食中较高的盐含量还与血糖升高、脂肪肝以及体重增加等现象显著相关。研究估计,饮食中每天每增加1克钠,人体肥胖的风险便会升高15%。
⑦盐明明没有热量,为何摄入量增加还可能导致体重增加呢?很多科学家认为,这是因为钠能够增加人的食欲。钠、单糖和不健康的脂肪混在一起,制作出的所谓“美味食品”,极易刺激我们大脑中的奖赏中心,引发类似成瘾的饮食行为,从而导致脂肪增加。
⑧此外盐还能通过影响肠道微生物菌群内的通路来激发食欲。一般情况下,微生物菌群产生的代谢物会刺激人体肠道分泌GLP-1激素——目前风靡全球的减肥药成分司美格鲁肽便是通过模拟GLP-1激素发挥作用的。
⑨在GLP-1的作用下,微生物菌群不仅能够调控人的胃口和血糖水平,还能诱导人体决策,让身体消耗更多能量。然而,当摄入过多盐时,GLP-1激素的分泌便会受到干扰,进而干扰上述过程。
⑩因此,面对高盐饮食的风险,许多国家开始在全国倡议,让人们减少食盐的摄入。也有国家通过改良包装标签上盐含量的说明、制定新规限制食物中的盐含量,甚至出台盐税等限制盐的摄入。
10.(2分)以下选项中最适合作为本文标题的是( )
A.你吃的盐正在刺激肠道激素B.你吃的盐可能引发健康风险
C.你吃的盐可能发挥重要作用D.你吃的盐正在遭遇新规阻击
11.(3分)阅读本文第⑦段到第⑨段,完成下面图表。
12.(5分)本文第③④⑤段不能调换顺序,请说明理由。
【答案】10.B 11.(1)为何摄入过量的盐后会导致体重增加
(2)通过钠与其他调味料的配合激发食欲进而引发成瘾的饮食行为(暴饮暴食)
(3)干扰微生物菌群对人的胃口、血糖水平与人体消耗更多能量的过程
12.③段承接②段所说明的风险,运用设问句说明高盐增加疾病风险与肠道微生物的变化有关,引出并总领④到⑨段的说明内容。④段说明血压升高的具体原因是钠摄入过量后吸收水分。⑤段“不过”一词承接④段,补充说明了导致血压升高的原因是肠道健康微生物菌群减少。先说已为人知的原因,再说明不为人知的最新研究成果,(或者说,这两段形成了人们认知理解事物由易到难的逻辑顺序)符合人们认知事物的规律,层层深入,因此不能调换。
【解析】10.本题考查文章标题拟写。
文章首先提及盐在人类文明中的重要作用,接着转向过度摄入盐对人体健康的负面影响,包括高血压、心脏病、中风、癌症和骨质疏松症等风险。文章详细解释了盐如何通过影响肠道微生物菌群、增加食欲等方式对人体健康产生负面影响。最后,文章提到了为应对高盐饮食风险,一些国家采取的措施。
A.“你吃的盐正在刺激肠道激素”只涉及了文章中的一个细节,没有概括文章的核心主题;
B.“你吃的盐可能引发健康风险”准确地概括了文章的主要内容,即过量摄入盐可能对人体健康产生的风险;
C.“你吃的盐可能发挥重要作用”与文章主题相反,文章主要讨论的是盐摄入过量的风险;
D.“你吃的盐正在遭遇新规阻击”虽然涉及了文章末尾的内容,但只是应对措施的一部分,并没有概括文章的主题;
故选B。
11.本题考查文章内容理解。
第(1)空:已知题干信息“通过影响肠道微生物菌群内的通路来激发食欲”可定位到第⑧段“此外盐还能通过影响肠道微生物菌群内的通路来激发食欲”,这是对盐影响健康的方式的分析,再结合文章第⑦段“盐明明没有热量,为何摄入量增加还可能导致体重增加呢?”可提炼信息:为何摄入过量的盐后会导致体重增加;
第(2)空:根据第⑦段“很多科学家认为,这是因为钠能够增加人的食欲。钠、单糖和不健康的脂肪混在一起,制作出的所谓‘美味食品’,极易刺激我们大脑中的奖赏中心,引发类似成瘾的饮食行为,从而导致脂肪增加”可知,钠和其他元素混合在一起可以制作“美味食品”,而正是这些“美味食品”可能引发成瘾的饮食行为,最后导致脂肪增加,据此可提炼信息:通过钠与其他调味料的配合激发食欲进而引发成瘾的饮食行为;
第(3)空:根据第⑨段“在GLP-1的作用下,微生物菌群不仅能够调控人的胃口和血糖水平,还能诱导人体决策,让身体消耗更多能量。然而,当摄入过多盐时,GLP-1激素的分泌便会受到干扰,进而干扰上述过程”可知,句中的“上述过程”是指“微生物菌群不仅能够调控人的胃口和血糖水平,还能诱导人体决策,让身体消耗更多能量”的过程,而盐摄入会影响GLP-1激素的分泌,最后让该过程受到干扰,据此可提炼信息:干扰微生物菌群对人的胃口、血糖水平与人体消耗更多能量的过程。
12.本题考查说明顺序。
首先,根据第②段“许多研究结果发现,摄入过量的盐会给人体健康带来影响”第④段“血液中的钠越多,血管吸收的水分也就越多,这会导致血压升高,进而增加心脏病和中风发作的风险”第⑤段“不过,最近有研究发现,盐还有另一种方式来影响血压——改变人体的肠道微生物菌群”可知,第③段是一个过渡段,它承接了上文提到了盐摄入过量会给人体健康带来影响,同时引出了本段关于摄入盐会增加疾病风险的原因定位——肠道微生物的变化。再引出后文④—⑨段关于对健康影响的具体介绍。所以这一段的作用在于承上启下,使文章的结构更加紧密。
接着,根据第④段“血液中的钠越多,血管吸收的水分也就越多,这会导致血压升高,进而增加心脏病和中风发作的风险”可知,第④段具体解释了钠元素如何影响血压,导致心脏病和中风的风险增加。这是对第③段中提到“肠道微生物的变化,或许是答案之一”这一点的详细解答和具体化,因此在逻辑上需要紧跟在第③段之后。
最后,根据第⑤段“不过,最近有研究发现,盐还有另一种方式来影响血压——改变人体的肠道微生物菌群”可知,第⑤段进一步探讨了盐对肠道微生物菌群的影响,这是对上文中关于盐对血压影响机制的补充和深化。它揭示了盐除了直接影响血压外,还通过改变肠道微生物菌群来间接影响血压。因此,在逻辑上,第⑤段需要放在第④段之后,以形成完整的分析链条。
综上所述,第③④⑤段按照从提出问题、解释问题到深化问题的逻辑顺序进行排列,符合人们认识事物的客观规律,所以不能调换顺序。
(本题13分)阅读下文,完成下面小题。
人鸟相亲
①几年前,我搬至营区一隅的小楼。楼前是一片斜山坡,上面生有枝干遒劲的老槐。这片槐树林是鸟儿的天堂,麻雀、野鹊、黄鹂、斑鸠等,还有些叫不上名儿的鸟儿。
②晨曦初露时,鸟鸣声便从槐林传出,如含着露珠的轻音乐,柔润地漾进我的卧室。
③鸟儿天生就是音乐家。瞧那活泼俏丽的黄鹂,宛若树冠中跃动的鲜亮花朵,其声轻快悦耳,仿佛小溪的叮咚声;体羽顺泽的斑鸠,líng lì的模样招人爱,一连串重复的咕咕声虽不高亢,却好在干净,节奏感十足;气宇轩昂、容貌高雅的喜鹊,常伫立在最高的枝头,喳喳的鸣叫略带金属质感,又不失婉转,闻之让人心悦。
④白天写作,思路“打结”时,我就停下手,倾听一会儿鸟鸣,脑中灵感随即就能在键盘上嗒嗒成行。
⑤为了感激这些精灵每天都带着美好的啼唱如约而至,一天,我在阳台上的竹篾盘里撒上米粒和干虾米,再放上两个盛满水的浅口杯,希望以此款待它们。
⑥第一日,没有鸟儿来,第二日依然没有,直到第三日下午,才有一只麻雀前来“侦察”。
⑦只见它从树上飞到阳台上,跳跳转转,明亮的小黑眼珠频率极快地扫描着四周的一切,十分警觉。刚啄了一粒米,它便“嗖”地飞走了。原来窗台上的一本书被风翻开,动静惊到了它。
⑧几天后一个上午,一下子来了好几只麻雀。水足饭饱后,它们倒不急着走,而是在阳台上跳跃相嬉,好似在评论这顿荤素搭配的“大餐”。
⑨日子悠走,光临阳台的不再只有麻雀,其他鸟儿也多了起来。它们慢慢熟悉了我的存在,明晓我并无恶意,因此即使看到我,也不再惊恐。
⑩人亲鸟,鸟亦亲人;人有情,鸟亦有情。也许是它们渐渐明白了我的心意,只要我在阳台上放好食物,它们就会呼朋引伴落到阳台上“聚会”,有时还会到玻璃前扑棱一下翅膀或轻啼一嗓,仿佛在与我打招呼。
⑪望着窗外那些跳来跳去、欢畅啄食的鸟儿,自己心里有着说不出的欣慰:我有好多鸟朋友了。我发觉自从与鸟儿交上朋友,槐树上啼鸣的鸟儿越来越多。有时,它们瞧见我,啼鸣中甚至会有点儿欢欣的变调——不知是我的心理作用,还是果真如此?
⑫心存一份坦诚和善意,人鸟之间何尝不可以传情达爱呢?
13.(2分)看拼音写汉字:líng lì
14.(2分)选文第⑤~⑪段写出了人鸟相亲的过程,请结合选文填写横线上的内容。
“我”给鸟放食物——(1) ——几只麻雀来吃大餐——(2) ——“我”有好多鸟朋友。
15.(3分)下列对文章相关内容分析和概括不正确的一项是( )
A.本文描写了“我”与小鸟和谐相处的生活点滴,抒发了作者对鸟儿的喜爱之情。
B.文章第①段画线句子运用了社会环境描写,渲染了人鸟相亲的和谐气氛,为下文作铺垫。
C.文章第④段表明“我”倾听鸟鸣就能打开写作思路。
D.第⑥段“侦察”一词,运用拟人的修辞手法,写出了麻雀前来觅食的机警小心。
16.(3分)从修辞角度赏析第③段中的画线句子。
17.(3分)说说第⑫段在全文结构和内容上有什么作用?
【答案】13.伶俐 14. 一只麻雀前来“侦察” 鸟儿们呼朋引伴落到阳台上“聚会”。 15.B 16.比喻,将活泼俏丽的黄鹂比作鲜亮花朵,将它的叫声比作小溪叮咚声,生动形象地写出了黄鹂的美丽姿态和声音的动听,表达作者对黄鹂的喜爱之情。 17.结构:总结全文,照应标题。内容:画龙点睛,深化中心。文章告诉我们,人类坦诚善待鸟儿,人鸟就会相亲相爱,人与自然就会和谐共处。
【解析】13.本题考查字形。
伶俐,líng lì,形容人物机灵乖巧或是做事干脆利落。
14.本题考查提炼信息。
(1)根据第⑥段中的“直到第三日下午,才有一只麻雀前来‘侦察’”可得:一只麻雀前来“侦察”。
(2)根据第⑩段中的“只要我在阳台上放好食物,它们就会呼朋引伴落到阳台上‘聚会’”可得:鸟儿们呼朋引伴落到阳台上“聚会”。
15.本题考查内容的分析与概括。
B.社会环境描写指的是对特定的时代背景及人物生活环境的描写。画线句“楼前是一片斜山坡,上面生有枝干遒劲的老槐。这片槐树林是鸟儿的天堂”是对自然风景的描写,属于自然环境描写。故选B。
16.本题考查语句赏析,应从修辞的角度赏析。
“宛若树冠中跃动的鲜亮花朵”把活泼俏丽的黄鹂比作鲜亮花朵。“仿佛小溪的叮咚声”把它的叫声比作小溪叮咚声,这是比喻的修辞手法。前一句生动形象地表现了黄莉的美丽姿态。后句生动形象地表现了它鸣叫声音的动听。联系作者感情可知,表现了作者对黄鹂的喜爱之情。
17.本题考查语段作用,需从内容和结构两个角度分析。
从内容上,末段是一个反问句,表达的意思是只要人心存一份坦然与善意,人与鸟之间就会传情达意,共同创造一个和谐美好的世界。所谓“心存一份坦诚和善意”,就是人类要坦诚地善待鸟儿。这句话点明了文章的主旨。
从结构上,末段用议论的表达方式点明了主旨,总结了前文的叙事。“人鸟之间何尝不可以传情达爱呢”照应了标题“人鸟相亲”,首尾呼应。
18.(本题8分)细读名著《朝花夕拾》,完成表格。
【答案】 宽容开明 衍太太 徐锡麟事件中,反对“我”发电报痛斥清政府的主张
【详解】本题考查名著内容及人物分析。
第①空:根据相关事件“对学生的玩耍游戏,并不严厉呵斥;他有戒尺,却不常用”可知,寿镜吾先生虽然身为教师,但对学生充满关爱,不轻易责罚,展现了他宽容开明的一面;
第②空:根据相关事件“怂恿孩子们冬天吃冰;鼓励孩子们打旋子,孩子摔倒又推卸责任;在父亲弥留之际,让‘我’大声喊父亲”可知,此处描述的人物是衍太太。衍太太是一个表面和善,实则虚伪自私、搬弄是非的人。她鼓励孩子们做危险的事,却推卸责任;在父亲病重时,还教唆“我”大声呼唤父亲,加剧其痛苦。她的行为令人不齿,是旧社会中某些妇女恶劣品性的代表。
第③空:范爱农是《朝花夕拾》中《范爱农》一文的主要人物,他是一位具有革命精神、性格耿直、爱国的知识分子。徐锡麟事件是清末一次重要的反清起义,起义失败后,徐锡麟被清政府残忍杀害。面对这一事件,许多人可能会情绪激动,主张立即采取行动或发表激烈的言论来声讨清政府。然而,范爱农却表现出了与众不同的冷静态度。他没有被愤怒冲昏头脑,而是冷静地分析形势,考虑行动的后果。当“我”(即鲁迅)提出发电报痛斥清政府的主张时,范爱农却表示反对。这并非因为他同情清政府或支持其暴行,而是因为他有着更为深刻的社会认识和更为长远的眼光。他明白,单纯的电报痛斥并不能改变清政府的暴政,反而可能激起更大的反弹和镇压。因此,他主张采取更为稳妥、更为有效的行动方式来推动社会的变革。范爱农在徐锡麟事件中的表现充分展现了他冷静、对社会有深刻认识的特点。
19.(本题40分)本学期,我们在课文里认识了许多可爱的人。其实在我们身边,也有许多可爱的人,他们的神情、话语、动作,与我们相处时流露出的真诚、善良、宽厚等美好品质,都让我们由衷地想要说一句:你真可爱!
请以“你真可爱”为题,写一篇不少于600字的文章。
要求:(1)不得透露个人相关信息。(2)不得抄袭。
【答案】例文:
你真可爱
在我们的日常生活中,总有一些人,他们的存在如同一缕阳光,温暖而耀眼。他们不一定有惊世骇俗的才华,也不一定有倾国倾城的容貌,但他们的真诚、善良和宽厚,却足以让我们深深地感到他们的可爱。今天,我想对你说:“你真可爱!”
记得那是一个风和日丽的下午,我因为一点小事而心情低落。正当我漫无目的地在公园里闲逛时,你的身影映入了我的眼帘。你正在帮助一位老人捡起被风吹散的报纸。你的动作那么自然,那么认真,仿佛在做一件非常重要的事情。那一刻,我深深地被你的善良和热心所打动。
你,一个普通的青年,有着一张平凡的脸庞,但你的眼睛里却闪烁着不平凡的光芒。你总是那么乐于助人,无论是对待熟悉的人还是陌生人,你总是那么热情而真诚。你的话语总是那么温暖,像春风拂面,让人的心灵得到慰藉。
那一天,你帮助老人的举动让我看到了你的善良。你不仅帮老人捡起了报纸,还耐心地询问他是否需要帮助。当老人感激地向你道谢时,你只是淡淡地笑了笑,然后说:“没什么,这是应该做的。”那一刻,我深深地感受到了你的宽厚和谦逊。
在与你的相处中,我逐渐发现了你的更多美好品质。你的真诚让我感到亲切,你的善良让我感到温暖,你的宽厚让我感到安心。你就像是一个温暖的港湾,让我在这个复杂多变的世界里找到了一片宁静的天地。
此刻,我想对你说:“你真可爱!”你的可爱不仅在于你的外表,更在于你的内心。你的善良、真诚和宽厚让你成了一个真正可爱的人。我希望在未来的日子里,你能够继续保持这些美好的品质,让更多的人感受到你的可爱和温暖。
【详解】本题考查全命题作文。
第一,审题立意。“你真可爱”这个题目蕴含着深厚的情感和丰富的内涵。首先,“你”是一个明确的指向,要求作者在文章中具体指向某个人物,而非泛泛而谈。其次,根据材料“他们的神情、话语、动作,与我们相处时流露出的真诚、善良、宽厚等美好品质”可知,“可爱”一词,不仅仅指外表的可爱,更重要的是指人物所展现出来的美好品质,如真诚、善良、宽厚等。因此,这个题目要求作者从生活中的实际出发,选取一个具有这些品质的人物,通过具体的事例来展现他的可爱之处。立意上,文章也应该通过人物的可爱之处,传递出积极向上、向善向美的价值观,引导读者去关注身边的美好,去发现和欣赏生活中的可爱之人。
第二,选材构思。本文适合写作记叙文。选择一些发生在日常生活中的小事,通过人物的言行举止来展现其可爱之处。以医护人员为例,可以选择他们在疫情期间的坚守和付出作为事例。文章可以从医护人员的日常工作入手,描写他们穿着厚重的防护服、长时间工作的艰辛,以及他们面对患者时的耐心和关怀。通过这些描写,展现出医护人员的勇敢、无私和善良,让读者深刻感受到他们的可爱之处。在叙述事例的过程中,适当穿插作者的情感抒发,表达对人物的喜爱和敬佩之情。
评卷人
得分
一、名句名篇默写(共6分)
评卷人
得分
二、诗歌鉴赏(共7分)
【甲】
江南逢李龟年
杜甫
岐王宅里寻常见,崔九堂前几度闻。
正是江南好风景,落花时节又逢君。
【乙】
闻王昌龄左迁龙标遥有此寄
李白
杨花落尽子规啼,闻道龙标过五溪。
我寄愁心与明月,随君直到夜郎西。
评卷人
得分
三、文言文阅读(共16分)
评卷人
得分
四、现代文阅读(共23分)
评卷人
得分
五、名著阅读(共8分)
人物
相关事件
人物形象
寿镜吾
对学生的玩耍游戏,并不严厉呵斥;他有戒尺,却不常用
①
②
怂恿孩子们冬天吃冰;鼓励孩子们打旋子,孩子摔倒又推卸责任;在父亲弥留之际,让“我”大声喊父亲
表里不一,自私自利;搬弄是非,心术不正;迷信多事
范爱农
③
冷静,对社会有深刻的认识
评卷人
得分
六、作文(共40分)
相关试卷
这是一份九年级语文期中模拟卷(考试版A3)【测试范围:上册第1~6单元】(南京专用),共4页。试卷主要包含了测试范围,考生必须保持答题卡的整洁,丁桂香其事等内容,欢迎下载使用。
这是一份七年级语文期中模拟卷(考试版A4)【测试范围:上册第1-3单元】(深圳专用),共8页。试卷主要包含了测试范围,考生必须保持答题卡的整洁,请在横线处填写相应的古诗文名句,解释加点的字,用现代汉语翻译下面句子等内容,欢迎下载使用。
这是一份七年级语文期中模拟卷02(统编版2024全国通用,上册1~3单元)2024-2025学年初中上学期期中模拟考试,文件包含七年级语文期中模拟卷02全解全析统编版docx、七年级语文期中模拟卷02考试版A4测试范围上册第13单元统编版docx、七年级语文期中模拟卷02考试版A3测试范围上册第13单元统编版docx、七年级语文期中模拟卷02参考答案统编版docx、七年级语文期中模拟卷02答题卡统编版docx、七年级语文期中模拟卷02答题卡统编版pdf等6份试卷配套教学资源,其中试卷共33页, 欢迎下载使用。

