第26讲 等比数列及其前n项和(原卷版)-备战2025年高考数学一轮复习考点帮(天津专用)
展开
这是一份第26讲 等比数列及其前n项和(原卷版)-备战2025年高考数学一轮复习考点帮(天津专用),共12页。试卷主要包含了 命题规律及备考策略,理解、掌握等比数列的概念等内容,欢迎下载使用。
5年真题考点分布
2. 命题规律及备考策略
【命题规律】本节内容是天津高考卷的必考内容,设题稳定,难度较高,分值为15分
【备考策略】1.理解、掌握等比数列的概念
2.能掌握等比数的通项公式与前n项和公式
3.具备类比的思想,会借助函数的图像与特征求解数列的最值与单调性问题
4.会解等比数的通项公式与前n项和问题
【命题预测】本节内容是天津高考卷的必考内容,一般给出数列的递推关系式,求解数列的通项公式与前n项和公式。
知识讲解
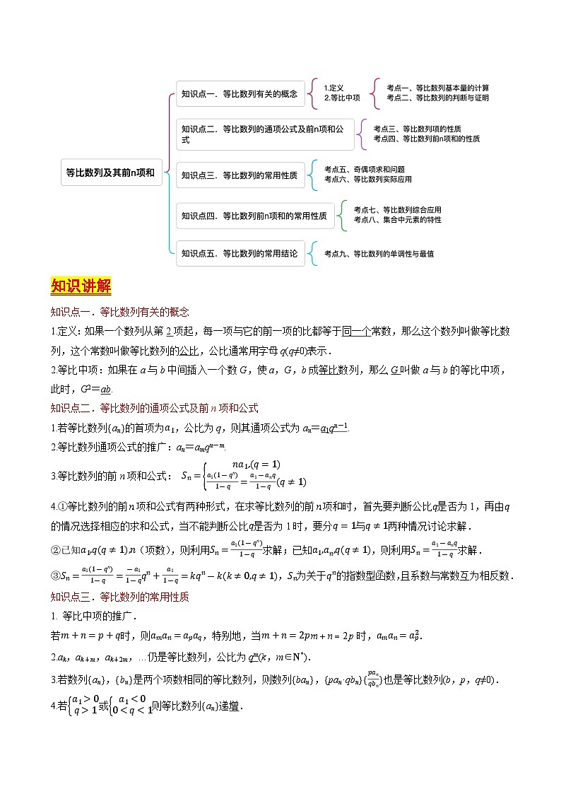
知识点一.等比数列有关的概念
1.定义:如果一个数列从第2项起,每一项与它的前一项的比都等于同一个常数,那么这个数列叫做等比数列,这个常数叫做等比数列的公比,公比通常用字母q(q≠0)表示.
2.等比中项:如果在a与b中间插入一个数G,使a,G,b成等比数列,那么G叫做a与b的等比中项,此时,G2=ab.
知识点二.等比数列的通项公式及前n项和公式
1.若等比数列{an}的首项为a1,公比为q,则其通项公式为an=a1qn-1.
2.等比数列通项公式的推广:an=amqn-m.
3.等比数列的前n项和公式: Sn=na1,(q=1)a1(1-qn)1-q=a1-anq1-q(q≠1)
4.①等比数列的前项和公式有两种形式,在求等比数列的前项和时,首先要判断公比q是否为1,再由q的情况选择相应的求和公式,当不能判断公比q是否为1时,要分q=1与q≠1两种情况讨论求解.
②已知a1,q(q≠1),n(项数),则利用Sn=a1(1-qn)1-q求解;已知a1,an,q(q≠1),则利用Sn=a1-anq1-q求解.
③Sn=a1(1-qn)1-q=-a11-qqn+a11-q=kqn-k(k≠0,q≠1),Sn为关于qn的指数型函数,且系数与常数互为相反数.
知识点三.等比数列的常用性质
1. 等比中项的推广.
若m+n=p+q时,则aman=apaq,特别地,当m+n=2p时,aman=ap2.
2.ak,ak+m,ak+2m,…仍是等比数列,公比为qm(k,m∈N*).
3.若数列{an},{bn}是两个项数相同的等比数列,则数列{ban},{pan·qbn}{panqbn}也是等比数列(b,p,q≠0).
4.若a1>0q>1或a10),乙植物生长了一天,长度为16a.从第二天起,甲每天的生长速度是前一天的32倍,乙每天的生长速度是前一天的23,则甲的长度第一次超过乙的长度的时期是( )(参考数据:取lg2=0.3,lg3=0.48)
A.第6天B.第7天C.第8天D.第9天
考点七、等比数列综合应用
1.(2024·山西太原·二模)已知an,bn分别是等差数列和等比数列,其前n项和分别是Sn和Tn,且a1=b1=1,a2+b2=4,T3=3,则S3=( )
A.9B.9或18C.13D.13或37
2.(2024·湖北·模拟预测)已知数列an为等差数列,bn为等比数列,a4=b4=3,则( )
A.b1b7≥a1a7B.b1+b7≥a1+a7
C.b1b7≤a1a7D.b1+b7≤a1+a7
1.(2024·陕西宝鸡·三模)已知数列an是公差不为0的等差数列,a4=5,且a1,a3,a7成等比数列.
(1)求数列an的通项公式;
(2)设bn=ancsπan2,求数列bn的前2024项和.
2.(2024·全国·模拟预测)已知数列an满足2nan是等差数列,ann是等比数列.
(1)证明:a1=a2;
(2)记an的前n项和为Sn,若对于任意n∈N*,Sn∈1,6,求a1的取值范围.
3.(2024·四川达州·二模)等差数列an的前n项和为Sn,a1=8,当n=4和5时,Sn取得最大值.
(1)求Sn;
(2)若bn为等比数列,b1=S45,b2=-a6,求bn通项公式.
4.(2024·四川内江·三模)已知等差数列an的公差为4,且a2+2,a3,a5-2成等比数列,数列bn的前n项和为Sn,b1=2且Sn=2Sn-1+2n≥2.
(1)求数列an、bn的通项公式;
(2)设cn=anbnn∈N*,求数列cn的前n项和Tn.
考点八、集合中元素的特性
1.(2023·全国·模拟预测)已知正项等比数列an中,a1a2a3=8,a5a7=64,数列bn满足bn=lg2an,则使得不等式1b1b2+1b2b3+1b3b4+⋅⋅⋅+1bnbn+1≥20242025成立的n的最小值为( )
A.2023B.2024C.2025D.2026
2.(2024·陕西商洛·模拟预测)已知正项等比数列an中,a1=4,a3=1,则满足a1a2+a2a3+⋯+anan+1≤212成立的最大正整数n的值为 .
1.(24-25高三上·云南·阶段练习)已知在数列an中,a1=2,且对任意的m,n∈N+,都有am+n=aman,设fx=a1x+a2x2+a3x3+⋯+anxn,记函数fx在x=1处的导数为f'1,则使得f'1>2025成立的n的最小值为 .
2.(2024·河北·一模)已知等差数列an的公差与等比数列bn的公比相等,且b1-a1=1,b2-a2=1,b3-a4=1,则bn= ;若数列an和bn的所有项合在一起,从小到大依次排列构成一个数列cn,数列cn的前n项和为Sn,则使得Sncn+1>12成立的n的最小值为 .
3.(2024高三·江苏·专题练习)已知正项数列an满足a1=1;且对任意的正整数n都有Sn=t22an2+an-1成立,其中Sn是数列an的前n项和,t为常数.
(1)求数列an的通项公式;
(2)若cn=an2n,证明:数列cn的前n项和Tnb5的概率为( )
A.14B.13C.23D.34
2.(23-24高三下·湖北·开学考试)已知数列an是等比数列,则“存在正整数k,对于∀t∈N*,at>at+k恒成立”是:“an为递减数列”的( )
A.充分不必要条件B.必要不充分条件
C.充分必要条件D.既不充分也不必要条件
1.(2024高三·全国·专题练习)在等比数列an中,公比为q,已知a1=1,则00且0
相关试卷
这是一份高考数学一轮复习讲练测(新教材新高考)第03讲等比数列及其前n项和(练习)(原卷版+解析),共23页。
这是一份高考数学一轮复习考点探究与题型突破第36讲等比数列及其前n项和(原卷版+解析),共22页。试卷主要包含了等比数列的概念,等比数列的性质等内容,欢迎下载使用。
这是一份专题7.3 等比数列及其前n项和(讲+练)-备战高考数学大一轮复习核心考点精讲精练(新高考专用),文件包含专题73等比数列及其前n项和原卷版docx、专题73等比数列及其前n项和解析版docx等2份试卷配套教学资源,其中试卷共47页, 欢迎下载使用。

