还剩18页未读,
继续阅读
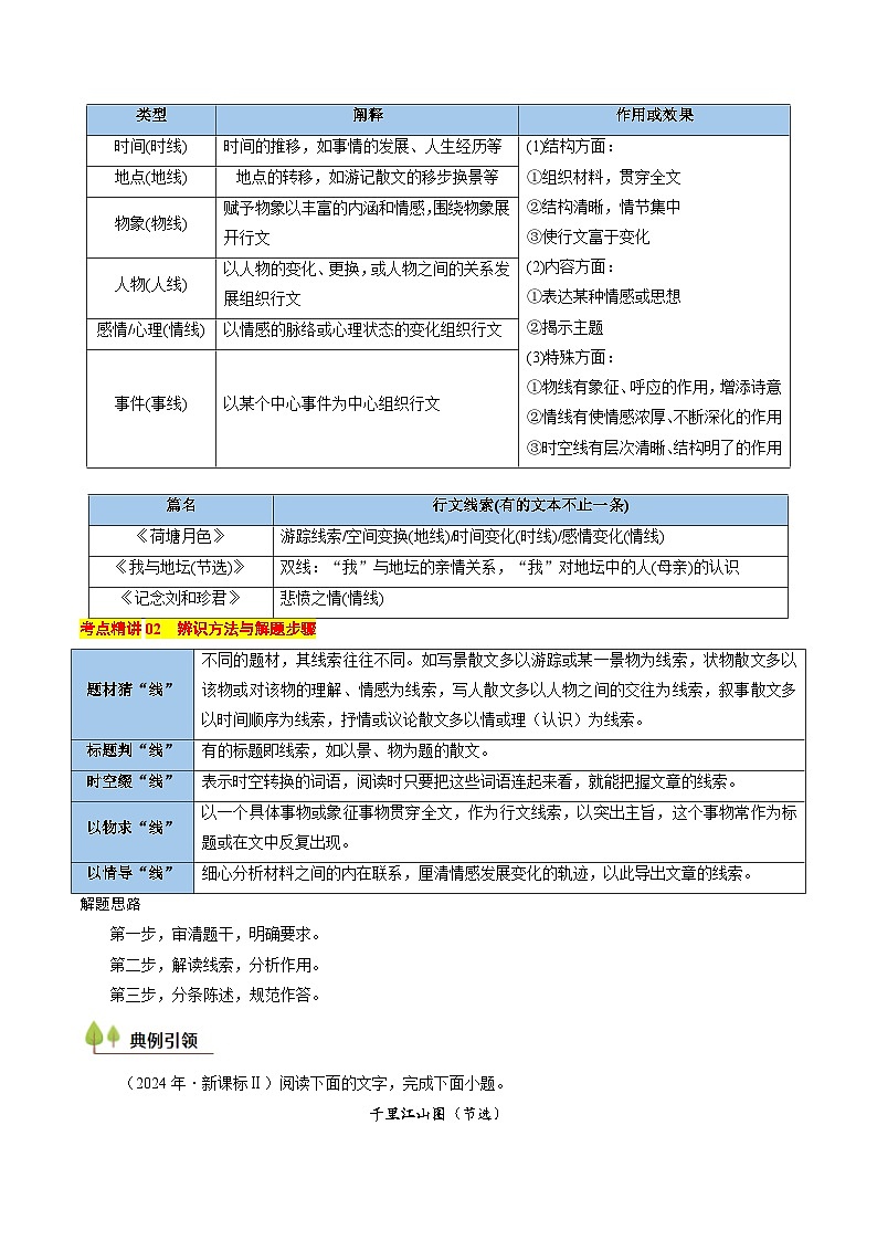
考点09 线索探究(原卷版)-备战2025年高考语文一轮复习考点帮(新高考通用)
展开
这是一份考点09 线索探究(原卷版)-备战2025年高考语文一轮复习考点帮(新高考通用),共21页。试卷主要包含了考情探究,考点精讲,好题冲关1等内容,欢迎下载使用。
相关试卷
考点02 理解与推断(原卷版)-备战2025年高考语文一轮复习考点帮(新高考通用):
这是一份考点02 理解与推断(原卷版)-备战2025年高考语文一轮复习考点帮(新高考通用),共19页。试卷主要包含了考情探究,考点梳理,好题冲关等内容,欢迎下载使用。
考点15 情节(原卷版)-备战2025年高考语文一轮复习考点帮(新高考通用):
这是一份考点15 情节(原卷版)-备战2025年高考语文一轮复习考点帮(新高考通用),共24页。试卷主要包含了考情探究,考点精讲,好题冲关1等内容,欢迎下载使用。
考点15 情节(原卷版)-备战2025年高考语文一轮复习考点帮(新高考通用):
这是一份考点15 情节(原卷版)-备战2025年高考语文一轮复习考点帮(新高考通用),共24页。试卷主要包含了考情探究,考点精讲,好题冲关1等内容,欢迎下载使用。

