山东省无棣县联考2024-2025学年数学九年级第一学期开学综合测试模拟试题【含答案】
展开一、选择题(本大题共8个小题,每小题4分,共32分,每小题均有四个选项,其中只有一项符合题目要求)
1、(4分)正方形有而矩形不一定有的性质是( )
A.四个角都是直角B.对角线相等
C.对角线互相平分D.对角线互相垂直
2、(4分)如图,一次函数y=kx+b的图象经过点(﹣1,0)与(0,2),则关于x的不等式kx+b>0的解集是( )
A.x>﹣1B.x<﹣1C.x>2D.x<2
3、(4分)如图,以正方形的顶点为直角顶点,作等腰直角三角形,连接、,当、、三点在--条直线上时,若,,则正方形的面积是( )
A.B.C.D.
4、(4分)用三角板作△ABC的边BC上的高,下列三角板的摆放位置正确的是( )
A.B.
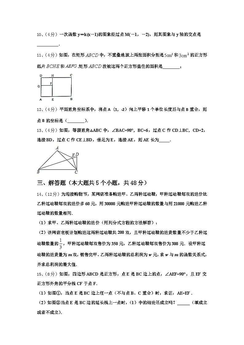
C.D.
5、(4分)若分式有意义,则的取值范围是( )
A.B.C.D.
6、(4分)下列方程中,没有实数根的是( )
A.3x+2=0B.2x+3y=5C.x2+x﹣1=0D.x2+x+1=0
7、(4分)如图,直线表示三条相互交叉的公路,现要建一个货物中转站,要求它到三条公路的距离相等,则可供选择的地址有( )
A.一处B.二处C.三处D.四处
8、(4分)如图,正方形OABC的兩辺OA、OC分別在x轴、y轴上,点D(5,3)在边AB上,以C为中心,把△CDB旋转90°,则旋转后点D的对应点D′的坐标是( )
A.(1,10)B.(-2,0)C.(2,10)或(-2,0)D.(10,2)或(-2,0)
二、填空题(本大题共5个小题,每小题4分,共20分)
9、(4分)化简:=_________.
10、(4分)一次函数y=k(x-1)的图象经过点M(-1,-2),则其图象与y轴的交点是__________.
11、(4分)如图,在矩形中,不重叠地放上两张面积分别是和的正方形纸片和.矩形没被这两个正方形盖住的面积是________;
12、(4分)平面直角坐标系中,将点A(1,﹣2)向上平移1个单位长度后与点B重合,则点B的坐标是(________).
13、(4分)如图,等腰直角△ABC中,∠BAC=90°,BC=6,过点C作CD⊥BC,CD=2,连接BD,过点C作CE⊥BD,垂足为E,连接AE,则AE长为_____.
三、解答题(本大题共5个小题,共48分)
14、(12分)为迎接购物节,某网店准备购进甲、乙两种运动鞋,甲种运动鞋每双的进价比乙种运动鞋每双的进价多60元,用30000元购进甲种运动鞋的数量与用21000元购进乙种运动鞋的数量相同.
(1)求甲、乙两种运动鞋的进价(用列分式方程的方法解答):
(2)该网店老板计划购进这两种运动鞋共200双,且甲种运动鞋的进货数量不少于乙种运动鞋数量的,甲种运动鞋每双售价为350元,乙种运动鞋每双售价为300元.设甲种运动鞋的进货量为m双,销售完甲、乙两种运动鞋的总利润为w元,求w与m的函数关系式,并求总利润的最大值.
15、(8分)如图,四边形ABCD是正方形,点E是BC边上的点,∠AEF=90°,且EF交正方形外角的平分线CF于点F.
(1)如图①,当点E是BC边上任一点(不与点B、C重合)时,求证:AE=EF.
(2)如图②当点E是BC边的延长线上一点时,(1)中的结论还成立吗? (填成立或者不成立).
(3)当点E是BC边上任一点(不与点B、C重合)时,若已知AE=EF,那么∠AEF的度数是否发生变化?证明你的结论.
16、(8分)如图,四边形ABCD是矩形,点E在BC边上,点F在BC延长线上,且∠CDF=∠BAE,求证:四边形AEFD是平行四边形.
17、(10分)如图,AD是△ABC的高,BE平分∠ABC交AD于点E,∠C=70º,∠BED=64º,求∠BAC的度数.
18、(10分)如图1,在直角坐标系中,一次函数的图象l与y轴交于点A(0 , 2),与一次函数y=x﹣3的图象l交于点E(m ,﹣5).
(1)m=__________;
(2)直线l与x轴交于点B,直线l与y轴交于点C,求四边形OBEC的面积;
(3)如图2,已知矩形MNPQ,PQ=2,NP=1,M(a,1),矩形MNPQ的边PQ在x轴上平移,若矩形MNPQ与直线l或l有交点,直接写出a的取值范围_____________________________
B卷(50分)
一、填空题(本大题共5个小题,每小题4分,共20分)
19、(4分)一组数据:1,2,1,0,2,a,若它们的众数为1,则这组数据的平均数为_______.
20、(4分)如图,在矩形ABCD中,对角线AC、BD相交于点O,点E. F分别是AO、AD的中点,若AC=8,则EF=___.
21、(4分)若3,4,a和5,b,13是两组勾股数,则a+b的值是________.
22、(4分)直线与轴、轴的交点分别为、则这条直线的解析式为__________.
23、(4分)数据﹣2、﹣1、0、1、2的方差是_____.
二、解答题(本大题共3个小题,共30分)
24、(8分)在平面直角坐标系中,过点C(1,3)、D(3,1)分别作x轴的垂线,垂足分别为A、B.
(1)求直线CD和直线OD的解析式;
(2)点M为直线OD上的一个动点,过M作x轴的垂线交直线CD于点N,是否存在这样的点M,使得以A、C、M、N为顶点的四边形为平行四边形?若存在,求此时点M的横坐标;若不存在,请说明理由;
(3)若△AOC沿CD方向平移(点C在线段CD上,且不与点D重合),在平移的过程中,设平移距离为t,△AOC与△OBD重叠部分的面积记为s,试求s与t的函数关系式.
25、(10分)如图,在平行四边形ABCD中,∠BAD的平分线与BC的延长线交于点E,与DC交于点F.
(1)求证:CD=BE;
(2)若AB=4,点F为DC的中点,DG⊥AE,垂足为G,且DG=1,求AE的长.
26、(12分)解方程:.
参考答案与详细解析
一、选择题(本大题共8个小题,每小题4分,共32分,每小题均有四个选项,其中只有一项符合题目要求)
1、D
【解析】
根据正方形与矩形的性质对各选项分析判断后利用排除法求解.
【详解】
解:A、正方形和矩形的四个角都是直角,故本选项错误;
B、正方形和矩形的对角线相等,故本选项错误;
C、正方形和矩形的对角线互相平分,故本选项错误;
D、正方形的对角线互相垂直平分,矩形的对角线互相平分但不一定垂直,故本选项正确.
故选D.
本题考查了正方形和矩形的性质,熟记性质并正确区分是解题的关键.
2、A
【解析】
根据一次函数y=kx+b的图象经过点(-1,0),且y随x的增大而增大,得出当x>-1时,y>0,即可得到关于x的不等式kx+b>0的解集是x>-1.
【详解】
由题意可得:一次函数y=kx+b中,y>0时,图象在x轴上方,x>-1,
则关于x的不等式kx+b>0的解集是x>﹣1,
故选A.
此题主要考查了一次函数与一元一次不等式,关键是掌握数形结合思想.认真体会一次函数与一元一次不等式之间的内在联系.
3、C
【解析】
由“ASA”可证△ABF≌△CBE,可得AF=CE=3,由等腰直角三角形的性质可得BH=FH=1,由勾股定理可求BC2=5,即可求正方形ABCD的面积
【详解】
解:∵四边形ABCD是正方形,△BEF是等腰直角三角形
∴AB=BC,BE=BF,∠ABC=∠EBF=90°,
∴∠ABF=∠EBC,且AB=BC,BE=BF
∴△ABF≌△CBE(SAS)
∴AF=CE=3
如图,过点BH⊥EC于H,
∵BE=BF=,BH⊥EC
∴BH=FH=1
∴CH=EC-EH=2
∵BC2=BH2+CH2=5,
∴正方形ABCD的面积=5.
故选择:C.
本题考查了正方形的性质,全等三角形的判定和性质,勾股定理,证明△ABF≌△CBE是本题的关键.
4、A
【解析】
根据高线的定义即可得出结论.
【详解】
解:B,C,D都不是△ABC的边BC上的高,
故选:A.
本题考查的是作图−基本作图,熟知三角形高线的定义是解答此题的关键.
5、A
【解析】
根据分式有意义的条件,得到关于x的不等式,进而即可求解.
【详解】
∵分式有意义,
∴,即:,
故选A.
本题主要考查分式有意义的条件,掌握分式的分母不等于零,是解题的关键.
6、D
【解析】
试题解析: A.一元一次方程,有实数根.
B.二元一次方程有实数根.
C.一元二次方程,方程有两个不相等的实数根.
D.一元二次方程,方程有没有实数根.
故选D.
点睛:一元二次方程根的判别式:
时,方程有两个不相等的实数根.
时,方程有两个相等的实数根.
时,方程没有实数根.
7、D
【解析】
由三角形内角平分线的交点到三角形三边的距离相等,可得三角形内角平分线的交点满足条件;然后利用角平分线的性质,可证得三角形两条外角平分线的交点到其三边的距离也相等,这样的点有3个,可得可供选择的地址有4个.
【详解】
解:∵△ABC内角平分线的交点到三角形三边的距离相等,
∴△ABC内角平分线的交点满足条件;
如图:点P是△ABC两条外角平分线的交点,
过点P作PE⊥AB,PD⊥BC,PF⊥AC,
∴PE=PF,PF=PD,
∴PE=PF=PD,
∴点P到△ABC的三边的距离相等,
∴△ABC两条外角平分线的交点到其三边的距离也相等,满足这条件的点有3个;
综上,到三条公路的距离相等的点有4处,
∴可供选择的地址有4处.
故选:D
考查了角平分线的性质.注意掌握角平分线上的点到角两边的距离相等,注意数形结合思想的应用,小心别漏解.
8、C
【解析】
根据题意,分顺时针旋转和逆时针旋转两种情况,求出点D′到x轴、y轴的距离,即可判断出旋转后点D的对应点D′的坐标是多少即可.
【详解】
解:因为点D(5,3)在边AB上,
所以AB=BC=5,BD=5-3=2;
(1)若把△CDB顺时针旋转90°,
则点D′在x轴上,OD′=2,
所以D′(-2,0);
(2)若把△CDB逆时针旋转90°,
则点D′到x轴的距离为10,到y轴的距离为2,
所以D′(2,10),
综上,旋转后点D的对应点D′的坐标为(-2,0)或(2,10).
故选C.
本题考查坐标与图形变化-旋转,考查了分类讨论思想的应用,解答此题的关键是要注意分顺时针旋转和逆时针旋转两种情况.
二、填空题(本大题共5个小题,每小题4分,共20分)
9、
【解析】
根据三角形法则计算即可解决问题.
【详解】
解:原式=,
= ,
= ,
=.
故答案为.
本题考查平面向量、三角形法则等知识,解题的关键是灵活运用三角形法则解决问题,属于中考基础题.
10、 (0,-1)
【解析】
由图象经过点M,故将M(-1,-2)代入即可得出k的值.
【详解】
解:∵一次函数y=k(x-1)的图象经过点M(-1,-2),
则有k(-1-1)=-2,解得k=1,
所以函数解析式为y=x-1,
令x=0代入得y=-1,
故其图象与y轴的交点是(0,-1).
故答案为(0,-1).
本题考查待定系数法求函数解析式,难度不大,直接代入即可.
11、
【解析】
先根据正方形的面积求出正方形纸片和的边长,求出长方形的面积,然后用长方形的面积减去两个正方形纸片的面积即可.
【详解】
∵正方形纸片和的面积分别为和,
∴BC=cm,AE=cm,
.
故答案为:.
本题考查了二次根式混合运算的应用,根据题意求出矩形的面积是解题关键.
12、1 -1
【解析】
让横坐标不变,纵坐标加1可得到所求点的坐标.
【详解】
∵﹣2+1=﹣1,
∴点B的坐标是(1,﹣1),
故答案为1,﹣1.
本题考查了坐标与图形变化﹣平移:在平面直角坐标系内,把一个图形各个点的横坐标都加上(或减去)一个整数a,相应的新图形就是把原图形向右(或向左)平移a个单位长度;如果把它各个点的纵坐标都加(或减去)一个整数a,相应的新图形就是把原图形向上(或向下)平移a个单位长度.(即:横坐标,右移加,左移减;纵坐标,上移加,下移减.
13、
【解析】
分析:根据旋转的性质得到△ABF≌△ACE,进而得出△AEF为等腰直角三角形,根据两角对应相等的两三角形相似的判定可得△BCD∽△BEC,然后根据对应边成比例可得,然后根据勾股定理即可求解.
详解:把AE逆时针旋转90°,使AE=AF交BD于F,
根据旋转的性质可得△ABF≌△ACE,
即BF=CE,
∴△AEF是等腰直角三角形
∵CD⊥BC,CE⊥BD
∴∠BCD=∠CEB=90°
∵∠DBC=∠CBD,
∴△BCD∽△BEC
∴
∵BC=6,CD=2
∴BD==
即CE=
∴DE=
即BE=
∴EF=——=
∴AE=AF=
故答案为:.
点睛:此题主要考查了旋转变化的性质,等腰三角形的性质,相似三角形的判定与性质,勾股定理等知识,此题综合性较强,难度较大,解题的关键是准确作出辅助线,注意掌握数形结合思想与方程思想的应用.
三、解答题(本大题共5个小题,共48分)
14、(1)甲、乙两种运动鞋的进价分别为200元/双、140元/双;(2)w与m的函数关系式是w=﹣10m+32000,总利润的最大值是31500元.
【解析】
(1)根据用30000元购进甲种运动鞋的数量与用21000元购进乙种运动鞋的数量相同,可以得到相应的分式方程,从而可以解答本题;
(2)根据题意,可以得到w与m的函数关系式,再根据甲种运动鞋的进货数量不少于乙种运动鞋数量的,可以得到m的取值范围,最后根据一次函数的性质即可得到w的最大值.
【详解】
解:(1)设甲种运动鞋的价格是每双x元,则乙种运动鞋每双价格是(x﹣60)元,
,
解得,x=200,
经检验,x=200是原分式方程的解,
∴x﹣60=140,
答:甲、乙两种运动鞋的进价分别为200元/双、140元/双;
(2)由题意可得,
w=(350﹣200)m+(300﹣140)×(200﹣m)=﹣10m+32000,
∵甲种运动鞋的进货数量不少于乙种运动鞋数量的,
∴m≥(200﹣m),
解得,m≥50,
∴当m=50时,w取得最大值,此时w=31500,
答:w与m的函数关系式是w=﹣10m+32000,总利润的最大值是31500元.
本题考查一次函数的应用、分式方程的应用、一元一次不等式的应用,解答本题的关键是明确题意,利用不等式的性质和一次函数的性质解答,注意分式方程要检验.
15、(1)见解析;(2)成立,理由见解析;(3)∠AEF=90°不发生变化.理由见解析.
【解析】
(1)在AB上取点G,使得BG=BE,连接EG,根据已知条件利用ASA判定△AGE≌△ECF,因为全等三角形的对应边相等,所以AE=EF;
(2)在BA的延长线上取一点G,使AG=CE,连接EG,根据已知利用ASA判定△AGE≌△ECF,因为全等三角形的对应边相等,所以AE=EF;
(3)在BA边取一点G,使BG=BE,连接EG.作AP⊥EG,EQ⊥FC,先证AGP≌△ECQ得AP=EQ,再证Rt△AEP≌Rt△EFQ得∠AEP=∠EFQ,∠BAE=∠CEF,结合∠AEB+∠BAE=90°知∠AEB+∠CEF=90°,从而得出答案.
【详解】
(1)证明:在BA边取一点G,使BG=BE,连接EG,
∵四边形ABCD是正方形,
∴∠B=90°,BA=BC,∠DCM═90°,
∴BA-BG=BC-BE,
即 AG=CE.
∵∠AEF=90°,∠B=90°,
∴∠AEB+∠CEF=90°,∠AEB+∠BAE=90°,
∴∠CEF=∠BAE.
∵BG=BE,CF平分∠DCM,
∴∠BGE=∠FCM=45°,
∴∠AGE=∠ECF=135°,
∴△AGE≌△ECF(ASA),
∴AE=EF.
(2)成立,
理由:在BA的延长线上取点G,使得AG=CE,连接EG.
∵四边形ABCD为正方形,AG=CE,
∴∠B=90°,BG=BE,
∴△BEG为等腰直角三角形,
∴∠G=45°,
又∵CF为正方形的外角平分线,
∴∠ECF=45°,
∴∠G=∠ECF=45°,
∵∠AEF=90°,
∴∠FEM=90°-∠AEB,
又∵∠BAE=90°-∠AEB,
∴∠FEM=∠BAE,
∴∠GAE=∠CEF,
在△AGE和△ECF中,
∵,
∴△AGE≌△ECF(ASA),
∴AE=EF.
故答案为:成立.
(3)∠AEF=90°不发生变化.
理由如下:在BA边取一点G,使BG=BE,连接EG.分别过点A、E作AP⊥EG,EQ⊥FC,垂足分别为点P、Q,
∴∠APG=∠EQC=90°,
由(1)中知,AG=CE,∠AGE=∠ECF=135°,
∴∠AGP=∠ECQ=45°,
∴△AGP≌△ECQ(AAS),
∴AP=EQ,
∴Rt△AEP≌Rt△EFQ(HL),
∴∠AEP=∠EFQ,
∴∠BAE=∠CEF,
又∵∠AEB+∠BAE=90°,
∴∠AEB+∠CEF=90°,
∴∠AEF=90°.
此题是四边形综合题,主要考查的是正方形的性质、全等三角形的判定和性质,正确作出辅助线、灵活运用全等三角形的判定定理和性质定理是解题的关键,解答时,注意类比思想的正确运用.
16、详见解析.
【解析】
直接利用矩形的性质结合全等三角形的判定与性质得出BE=CF,进而得出答案.
【详解】
证明 ∵四边形ABCD是矩形,
∴AB=DC,∠B=∠DCF=90°,
∵∠BAE=∠CDF,
在△ABE和△DCF中,
∴△ABE≌△DCF(ASA),
∴BE=CF,
∴BC=EF,
∵BC=AD,
∴EF=AD,
又∵EF∥AD,
∴四边形AEFD是平行四边形.
本题考查的是矩形和全等三角形,熟练掌握矩形和全等三角形的性质是解题的关键.
17、58°.
【解析】
由已知条件,首先得出∠DAC=20°,再利用∠ABE=∠EBD,进而得出∠ABE+∠BAE=64°,求出∠EBD=26°,进而得出答案.
【详解】
∵AD是△ABC的高,∠C=70°,
∴∠DAC=20°,
∵BE平分∠ABC交AD于E,
∴∠ABE=∠EBD,
∵∠BED=64°,
∴∠ABE+∠BAE=64°,
∴∠EBD+64°=90°,
∴∠EBD=26°,
∴∠BAE=38°,
∴∠BAC=∠BAE+∠CAD=38°+20°=58°.
此题主要考查了三角形的外角与三角形内角和定理等知识,题目综合性较强,注意从已知条件得出所有结论是解决问题的关键.
18、(1)-2;(2);(3)≤a≤或3≤a≤6.
【解析】
(1)根据点E在一次函数图象上,可求出m的值;
(2)利用待定系数法即可求出直线l1的函数解析式,得出点B、C的坐标,利用S四边形OBEC=S△OBE+S△OCE即可得解;
(3)分别求出矩形MNPQ在平移过程中,当点Q在l1上、点N在l1上、点Q在l2上、点N在l2上时a的值,即可得解.
【详解】
解:(1)∵点E(m,−5)在一次函数y=x−3图象上,
∴m−3=−5,
∴m=−2;
(2)设直线l1的表达式为y=kx+b(k≠0),
∵直线l1过点A(0,2)和E(−2,−5),
∴ ,解得,
∴直线l1的表达式为y=x+2,
当y=x+2=0时,x=
∴B点坐标为(,0),C点坐标为(0,−3),
∴S四边形OBEC=S△OBE+S△OCE=××5+×2×3=;
(3)当矩形MNPQ的顶点Q在l1上时,a的值为;
矩形MNPQ向右平移,当点N在l1上时,x+2=1,解得x=,即点N(,1),
∴a的值为+2=;
矩形MNPQ继续向右平移,当点Q在l2上时,a的值为3,
矩形MNPQ继续向右平移,当点N在l2上时,x−3=1,解得x=4,即点N(4,1),
∴a的值为4+2=6,
综上所述,当≤a≤或3≤a≤6时,矩形MNPQ与直线l1或l2有交点.
本题主要考查求一次函数解析式,两条直线相交、图形的平移等知识的综合应用,在解决第(3)小题时,只要求出各临界点时a的值,就可以得到a的取值范围.
一、填空题(本大题共5个小题,每小题4分,共20分)
19、.
【解析】
根据众数为1,求出a的值,然后根据平均数的概念求解:
∵众数为1,∴a=1.
∴平均数为:.
考点:1.众数;2.平均数.
20、2
【解析】
由矩形的性质可知:矩形的两条对角线相等,可得BD=AC=8,即可得OD=4,在△AOD中,EF为△AOD的中位线,由此可求的EF的长.
【详解】
∵四边形ABCD为矩形,
∴BD=AC=8,
又∵矩形对角线的交点等分对角线,
∴OD=4,
又∵在△AOD中,EF为△AOD的中位线,
∴EF=2.
故答案为2.
此题考查三角形中位线定理,解题关键在于利用矩形的性质得到BD=AC=8
21、1
【解析】解:∵3,4,a和5,b,13是两组勾股数,∴a=5,b=12,∴a+b=1.故答案为:1.
22、y=1x+1.
【解析】
把(-1,0)、(0,1)代入y=kx+b得到 ,然后解方程组可.
【详解】
解:根据题意得
,
解得,
所以直线的解析式为y=1x+1.
故答案为y=1x+1.
本题考查了待定系数法求一次函数的解析式:设一次函数的解析式为y=kx+b(k、b为常数,k≠0),然后把函数图象上两个点的坐标代入得到关于k、b的方程组,然后解方程组求出k、b,从而得到一次函数的解析式.
23、2
【解析】
根据题目中的数据可以求得这组数据的平均数,然后根据方差的计算方法可以求得这组数据的方差.
【详解】
由题意可得,
这组数据的平均数是:x= =0,
∴这组数据的方差是: ,
故答案为:2.
此题考查方差,解题关键在于掌握运算法则
二、解答题(本大题共3个小题,共30分)
24、(1)直线OD的解析式为y=x;(2)存在.满足条件的点M的横坐标或,理由见解析;(3)S=﹣(t﹣1)2+.
【解析】
(1)理由待定系数法即可解决问题;
(2)如图,设M(m,m),则N(m,-m+1).当AC=MN时,A、C、M、N为顶点的四边形为平行四边形,可得|-m+1-m|=3,解方程即可;
(3)如图,设平移中的三角形为△A′O′C′,点C′在线段CD上.设O′C′与x轴交于点E,与直线OD交于点P;设A′C′与x轴交于点F,与直线OD交于点Q.根据S=S△OFQ-S△OEP=OF•FQ-OE•PG计算即可;
【详解】
(1)设直线CD的解析式为y=kx+b,则有,解得,
∴直线CD的解析式为y=﹣x+1.
设直线OD的解析式为y=mx,则有3m=1,m=,
∴直线OD的解析式为y=x.
(2)存在.
理由:如图,设M(m, m),则N(m,﹣m+1).
当AC=MN时,A、C、M、N为顶点的四边形为平行四边形,
∴|﹣m+1﹣m|=3,
解得m=或,
∴满足条件的点M的横坐标或.
(3)如图,设平移中的三角形为△A′O′C′,点C′在线段CD上.
设O′C′与x轴交于点E,与直线OD交于点P;
设A′C′与x轴交于点F,与直线OD交于点Q.
因为平移距离为t,所以水平方向的平移距离为t(0≤t<2),
则图中AF=t,F(1+t,0),Q(1+t, +t),C′(1+t,3﹣t).
设直线O′C′的解析式为y=3x+b,
将C′(1+t,3﹣t)代入得:b=﹣1t,
∴直线O′C′的解析式为y=3x﹣1t.
∴E(t,0).
联立y=3x﹣1t与y=x,解得x=t,
∴P(t, t).
过点P作PG⊥x轴于点G,则PG=t.
∴S=S△OFQ﹣S△OEP=OF•FQ﹣OE•PG
=(1+t)(+t)﹣•t•t
=﹣(t﹣1)2+.
本题考查一次函数综合题、待定系数法、函数图象上点的坐标特征、平行四边形、平移变换、图形面积计算等知识点,有一定的难度.第(2)问中,解题关键是根据平行四边形定义,得到MN=AC=3,由此列出方程求解;第(3)问中,解题关键是求出S的表达式,注意图形面积的计算方法.
25、(1)详见解析;(2).
【解析】
(1)根据AD//BE可得∠DAE=∠E,由AE平分∠BAD可得∠DAE=∠EAB进而可得∠EAB=∠E,即可证明CD=BE.(2)根据平行四边形的性质可知AD=DF,由DF=CF,∠DAF=∠E,∠ADF=∠FCE可证明△ADF≌△ECF,得AF=EF,由DG是等腰三角形ADF的高可知AG=GF,根据勾股定理可求出AG的长,由AE=2AF求出AE的长即可.
【详解】
(1)∵四边形ABCD是平行四边形,
∴CD//AB,
∴∠DAE=∠E,
∵AE平分∠BAD,
∴∠DAE=∠EAB,
∴∠EAB=∠E,
∴CD=BE.
(2)∵CD//AB.
∴∠BAF=∠DFA.
∵AE平分∠BAD,
∴∠DAE=∠EAB,
∴∠DAF=∠DFA.
∴DA=DF.
∵F为DC中点,AB=4,
∴DF=CF=AD=2,
∵DG⊥AE,DG=1,
∴AG=GF=,AF=2AG=2,
∵∠DAF=∠E,∠ADF=∠FCE,DF=CF.
∴△ADF≌△ECF.
∴AF=EF.
∴AE=2AF=4.
本题考查平行四边形的性质,勾股定理及全等三角形的判定等,熟练掌握相关知识是解题关键.
26、
【解析】
先移项,再两边平方,即可得出一个一元二次方程,求出方程的解,最后进行检验即可.
【详解】
解:移项得:,
两边平方得:,
整理得:,
解得:,,
经检验不是原方程的解,舍去,
∴是原方程的解.
本题考查了解无理方程的应用,解此题的关键是能把无理方程转化成有理方程,注意:解无理方程一定要进行检验.
题号
一
二
三
四
五
总分
得分
山东省青岛开发区育才中学2024-2025学年九年级数学第一学期开学综合测试模拟试题【含答案】: 这是一份山东省青岛开发区育才中学2024-2025学年九年级数学第一学期开学综合测试模拟试题【含答案】,共22页。试卷主要包含了选择题,填空题,解答题等内容,欢迎下载使用。
2024年山东省滨州无棣县联考九年级数学第一学期开学考试模拟试题【含答案】: 这是一份2024年山东省滨州无棣县联考九年级数学第一学期开学考试模拟试题【含答案】,共20页。试卷主要包含了选择题,填空题,解答题等内容,欢迎下载使用。
2024-2025学年山东省垦利区四校联考九上数学开学综合测试模拟试题【含答案】: 这是一份2024-2025学年山东省垦利区四校联考九上数学开学综合测试模拟试题【含答案】,共21页。试卷主要包含了选择题,四象限D.两支图象关于原点对称,解答题等内容,欢迎下载使用。

