还剩3页未读,
继续阅读
沪科版物理九年级全一册第十六章 第三节 电功率教案
展开
这是一份沪科版物理九年级全一册第十六章 第三节 电功率教案,共5页。
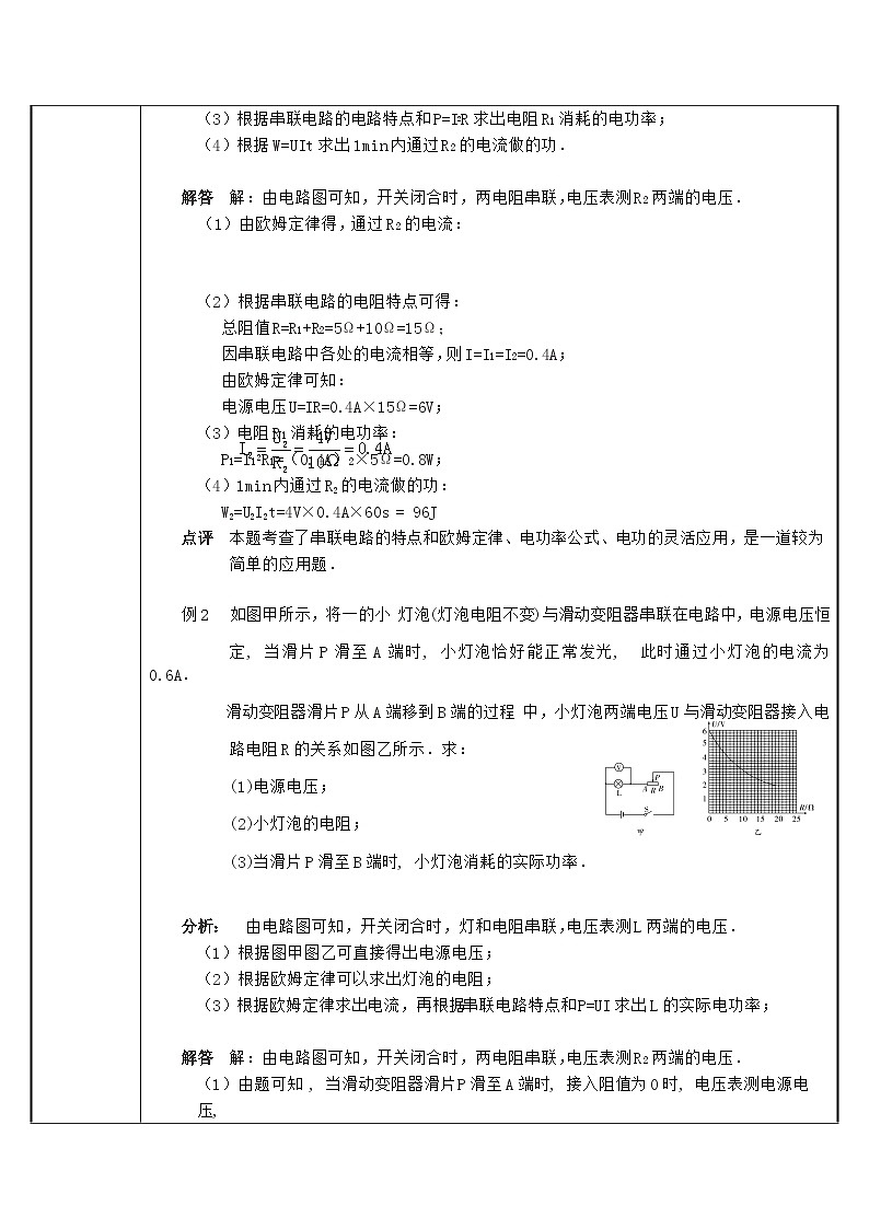
学科物理年级/册九年级全册教材版本人教版课题名称第十八章 第二节 电功率难点名称串联电路的电功率计算难点分析从知识角度分析为什么难电路分析是电学中的一个难点,动态电路的分析更是难中之难,前后物理量环环相扣联系紧密不容出错。从学生角度分析为什么难学生分析、理解能力较弱,面对这种复杂的一步套一步的计算容易出错。难点教学方法1.通过电学基础、串联电路特点的复习,加深学生对串联电路、电功率、欧姆定律的理解;2.通过例题、练习题的分析、讲解培养学生分析问题的思维方式、方向,提升解决问题的能力。教学环节教学过程导入复习回顾 1.串联电路特点(1)电流:I = I1 = I2 (2)电压:U = U1 + U2 (3)电阻:R = R1 + R22.基础知识(1)欧姆定律: (2)电功:W = U I t (3)电功率:知识讲解(难点突破)串联电路的电功率计算例1 如图电路,已知R1=5Ω,R2=10Ω.闭合开关S,电压表的示数为4V.求:通过R2的电流;(2)电阻R1消耗的电功率;(3)1min内通过R2的电流做的功.分析: 由电路图可知,开关闭合时,两电阻串联,电压表测R2两端的电压.(1)根据欧姆定律求出通过R2的电流;(2)根据串联电路的电路特点和欧姆定律求出电源电压;(3)根据串联电路的电路特点和P=I2R求出电阻R1消耗的电功率;(4)根据W=UIt求出1min内通过R2的电流做的功.解答 解:由电路图可知,开关闭合时,两电阻串联,电压表测R2两端的电压.(1)由欧姆定律得,通过R2的电流:(2)根据串联电路的电阻特点可得: 总阻值R=R1+R2=5Ω+10Ω=15Ω; 因串联电路中各处的电流相等,则I=I1=I2=0.4A; 由欧姆定律可知: 电源电压U=IR=0.4A×15Ω=6V;(3)电阻R1消耗的电功率: P1=I12R1=(0.4A)2×5Ω=0.8W;(4)1min内通过R2的电流做的功: W2=U2I2t=4V×0.4A×60s = 96J点评 本题考查了串联电路的特点和欧姆定律、电功率公式、电功的灵活应用,是一道较为简单的应用题.例2 如图甲所示,将一的小 灯泡(灯泡电阻不变)与滑动变阻器串联在电路中,电源电压恒定, 当滑片P滑至A端时, 小灯泡恰好能正常发光, 此时通过小灯泡的电流为 0.6A.滑动变阻器滑片P从A端移到B端的过程 中,小灯泡两端电压U与滑动变阻器接入电路电阻R的关系如图乙所示.求:(1)电源电压;(2)小灯泡的电阻;(3)当滑片P滑至B端时, 小灯泡消耗的实际功率.分析: 由电路图可知,开关闭合时,灯和电阻串联,电压表测L两端的电压.(1)根据图甲图乙可直接得出电源电压;(2)根据欧姆定律可以求出灯泡的电阻;(3)根据欧姆定律求出电流,再根据串联电路特点和P=UI求出L的实际电功率;解答 解:由电路图可知,开关闭合时,两电阻串联,电压表测R2两端的电压.(1)由题可知 , 当滑动变阻器滑片P滑至A端时, 接入阻值为0时, 电压表测电源电压, 示数为 6 V, 所以电源电压U=6V (2)根据欧姆定律可以求出灯泡的电阻: (3)根据欧姆定律可以求出通过灯泡的电流: 再根据串联电路特点可知:IPb=I’=0.2A再根据P=UI求出L的实际电功率:P’=U’I’=2V×0.2A=0.4W 点评 本题考查了串联电路的特点和欧姆定律、电功率公式的灵活应用,是一道动态电路的应用题. 课堂练习(难点巩固)如图所示,一灯泡L标有“6 V 6 W”字样,接入电路中,电源电压保持不变,灯泡灯丝电阻不随温度而改变,闭合开关S,当滑动变阻器滑片P移到b端时,电压表示数为6 V;当滑动变阻器滑片P移到ab的中点时,灯泡正常发光电压表示数为3 V,求:(1)电源电压是多少?(2)当滑动变阻器滑片P移到b端时滑动变阻器的功率?分析: 由电路图可知,开关闭合时,灯和滑动变阻器串联,电压表测滑动变阻器两端电压.(1)根据串联电路特点可以得出电源电压;(2)根据串联电路特点可以得出灯泡两端电压,根据欧姆定律可以求出灯泡的电阻,再计 算出电路中电流,再根据P=UI求出滑动变阻器的电功率;解答 解:由电路图可知,开关闭合,灯和滑动变阻器串联,电压表测滑动变阻器两端电压.根据串联电路特点可以得出电源电压:U = UL额 + UP中 = 6V + 3V = 9V(2)根据欧姆定律可以求出灯泡的电阻:UL = U - UPb = 9V - 6V = 3V 根据欧姆定律可以求出灯泡的电阻,再计算出电路中电流:PPb = UPb×IP = 6V×0.5A = 3W小结 本节课通过复习、例题讲解、练习学习了串联电路的电功率相关计算,以电功率的计算公式 为核心展开,结合欧姆定律、串联电路的特点进行计算,其中动态电路的分析相对较难,前后物理量环环相扣联系紧密不容出错,各位同学后期学习中需要多加练习。
学科物理年级/册九年级全册教材版本人教版课题名称第十八章 第二节 电功率难点名称串联电路的电功率计算难点分析从知识角度分析为什么难电路分析是电学中的一个难点,动态电路的分析更是难中之难,前后物理量环环相扣联系紧密不容出错。从学生角度分析为什么难学生分析、理解能力较弱,面对这种复杂的一步套一步的计算容易出错。难点教学方法1.通过电学基础、串联电路特点的复习,加深学生对串联电路、电功率、欧姆定律的理解;2.通过例题、练习题的分析、讲解培养学生分析问题的思维方式、方向,提升解决问题的能力。教学环节教学过程导入复习回顾 1.串联电路特点(1)电流:I = I1 = I2 (2)电压:U = U1 + U2 (3)电阻:R = R1 + R22.基础知识(1)欧姆定律: (2)电功:W = U I t (3)电功率:知识讲解(难点突破)串联电路的电功率计算例1 如图电路,已知R1=5Ω,R2=10Ω.闭合开关S,电压表的示数为4V.求:通过R2的电流;(2)电阻R1消耗的电功率;(3)1min内通过R2的电流做的功.分析: 由电路图可知,开关闭合时,两电阻串联,电压表测R2两端的电压.(1)根据欧姆定律求出通过R2的电流;(2)根据串联电路的电路特点和欧姆定律求出电源电压;(3)根据串联电路的电路特点和P=I2R求出电阻R1消耗的电功率;(4)根据W=UIt求出1min内通过R2的电流做的功.解答 解:由电路图可知,开关闭合时,两电阻串联,电压表测R2两端的电压.(1)由欧姆定律得,通过R2的电流:(2)根据串联电路的电阻特点可得: 总阻值R=R1+R2=5Ω+10Ω=15Ω; 因串联电路中各处的电流相等,则I=I1=I2=0.4A; 由欧姆定律可知: 电源电压U=IR=0.4A×15Ω=6V;(3)电阻R1消耗的电功率: P1=I12R1=(0.4A)2×5Ω=0.8W;(4)1min内通过R2的电流做的功: W2=U2I2t=4V×0.4A×60s = 96J点评 本题考查了串联电路的特点和欧姆定律、电功率公式、电功的灵活应用,是一道较为简单的应用题.例2 如图甲所示,将一的小 灯泡(灯泡电阻不变)与滑动变阻器串联在电路中,电源电压恒定, 当滑片P滑至A端时, 小灯泡恰好能正常发光, 此时通过小灯泡的电流为 0.6A.滑动变阻器滑片P从A端移到B端的过程 中,小灯泡两端电压U与滑动变阻器接入电路电阻R的关系如图乙所示.求:(1)电源电压;(2)小灯泡的电阻;(3)当滑片P滑至B端时, 小灯泡消耗的实际功率.分析: 由电路图可知,开关闭合时,灯和电阻串联,电压表测L两端的电压.(1)根据图甲图乙可直接得出电源电压;(2)根据欧姆定律可以求出灯泡的电阻;(3)根据欧姆定律求出电流,再根据串联电路特点和P=UI求出L的实际电功率;解答 解:由电路图可知,开关闭合时,两电阻串联,电压表测R2两端的电压.(1)由题可知 , 当滑动变阻器滑片P滑至A端时, 接入阻值为0时, 电压表测电源电压, 示数为 6 V, 所以电源电压U=6V (2)根据欧姆定律可以求出灯泡的电阻: (3)根据欧姆定律可以求出通过灯泡的电流: 再根据串联电路特点可知:IPb=I’=0.2A再根据P=UI求出L的实际电功率:P’=U’I’=2V×0.2A=0.4W 点评 本题考查了串联电路的特点和欧姆定律、电功率公式的灵活应用,是一道动态电路的应用题. 课堂练习(难点巩固)如图所示,一灯泡L标有“6 V 6 W”字样,接入电路中,电源电压保持不变,灯泡灯丝电阻不随温度而改变,闭合开关S,当滑动变阻器滑片P移到b端时,电压表示数为6 V;当滑动变阻器滑片P移到ab的中点时,灯泡正常发光电压表示数为3 V,求:(1)电源电压是多少?(2)当滑动变阻器滑片P移到b端时滑动变阻器的功率?分析: 由电路图可知,开关闭合时,灯和滑动变阻器串联,电压表测滑动变阻器两端电压.(1)根据串联电路特点可以得出电源电压;(2)根据串联电路特点可以得出灯泡两端电压,根据欧姆定律可以求出灯泡的电阻,再计 算出电路中电流,再根据P=UI求出滑动变阻器的电功率;解答 解:由电路图可知,开关闭合,灯和滑动变阻器串联,电压表测滑动变阻器两端电压.根据串联电路特点可以得出电源电压:U = UL额 + UP中 = 6V + 3V = 9V(2)根据欧姆定律可以求出灯泡的电阻:UL = U - UPb = 9V - 6V = 3V 根据欧姆定律可以求出灯泡的电阻,再计算出电路中电流:PPb = UPb×IP = 6V×0.5A = 3W小结 本节课通过复习、例题讲解、练习学习了串联电路的电功率相关计算,以电功率的计算公式 为核心展开,结合欧姆定律、串联电路的特点进行计算,其中动态电路的分析相对较难,前后物理量环环相扣联系紧密不容出错,各位同学后期学习中需要多加练习。
相关资料
更多

