吉林省长春外国语学校2024-2025学年高二上学期9月月考化学试题 (解析版)
展开本试卷分第Ⅰ卷(选择题)和第Ⅱ卷(非选择题)两部分,共4页。考试结束后,将答题卡交回。
注意事项:
1.答题前,考生先将自己的姓名、准考证号填写清楚,将条形码准确粘贴在考生信息条形码粘贴区。
2.选择题必须使用2B铅笔填涂;非选择题必须使用0.5毫米黑色字迹的签字笔书写,字体工整、笔迹清楚。
3.请按照题号顺序在各题目的答题区域内作答,超出答题区域书写的答案无效;在草稿纸、试题卷上答题无效。
4.作图可先使用铅笔画出,确定后必须用黑色字迹的签字笔描黑。
5.保持卡面清洁,不要折叠,不要弄破、弄皱,不准使用涂改液、修正带、刮纸刀。
可能用到的相对原子质量:H:1 C:12 O:16
第Ⅰ卷
一、选择题:本题共15小题,每小题3分。在每小题给出的四个选项中,只有一项是符合题目要求的。
1. 下列有关化学反应速率的认识错误的是
①可以测定某一反应的瞬时速率
②只能用单位时间内物质的量浓度变化值表示
③任何化学反应都可以通过反应现象判断化学反应的快慢
④溶液中发生的反应,速率的快慢主要由温度、浓度决定
A. 只有①B. 只有①②C. 只有③④D. 均错误
2. 反应3Fe(s)+4H2O(g) Fe3O4(s)+4H2(g)在一容积可变的密闭容器中进行,下列条件的改变能使反应速率加快的是
①增加铁的量 ②将容器的体积缩小一半 ③保持体积不变,充入N2使体系压强增大 ④保持体积不变,充入水蒸气使体系压强增大
A. ①④B. ②③C. ③④D. ②④
3. 催化剂Ⅰ和Ⅱ均能催化反应。反应历程(下图)中,M为中间产物。其它条件相同时,下列说法不正确的是
A. 使用Ⅰ和Ⅱ,反应历程都分4步进行B. 反应达平衡时,升高温度,R的浓度增大
C. 使用Ⅱ时,反应体系更快达到平衡D. 使用Ⅰ时,反应过程中M所能达到的最高浓度更大
4. 在某恒压密闭容器中充入1mlCO和2mlH2,发生反应:CO(g)+2H2(g)CH3OH(g),下列说法中能够判断该反应一定处于平衡状态的是
A. 单位时间内生成1mlCH3OH的同时消耗2mlH2
B. 容器中CO与H2的体积之比恒定不变
C. 容器中CO与CH3OH物质的量之比为1:1
D. 容器中混合气体的密度不随时间变化
5. 研究发现,液态苯是优质储氢材料:C6H6(l)+3H2(g) C6H12(l)。一定温度下,在密闭容器中充入一定量液态苯(足量)和适量氢气,经反应达到平衡后,测得c(H2)=2 ml·L-1。保持温度不变,将体积压缩至原来的一半,达到新平衡时c(H2)为
A. 1 ml·L-1B. 2 ml·L-1C. 3 ml·L-1D. 4 ml·L-1
6. 对于气相反应,用某组分(B)的平衡压强p(B)代替物质的量浓度c(B)也可表示平衡常数(记作Kp)。已知反应CH4(g)+2H2O(g)CO2(g)+4H2(g),在t℃时的平衡常数Kp=a,则下列说法正确的是( )
A. Kp=
B. 升高温度,若Kp增大,则该反应为放热反应
C. 该反应达到平衡状态后,增大压强,平衡向左移动,Kp不变
D. t℃时,反应CH4(g)+H2O(g)CO2(g)+2H2(g)的平衡常数Kp=a
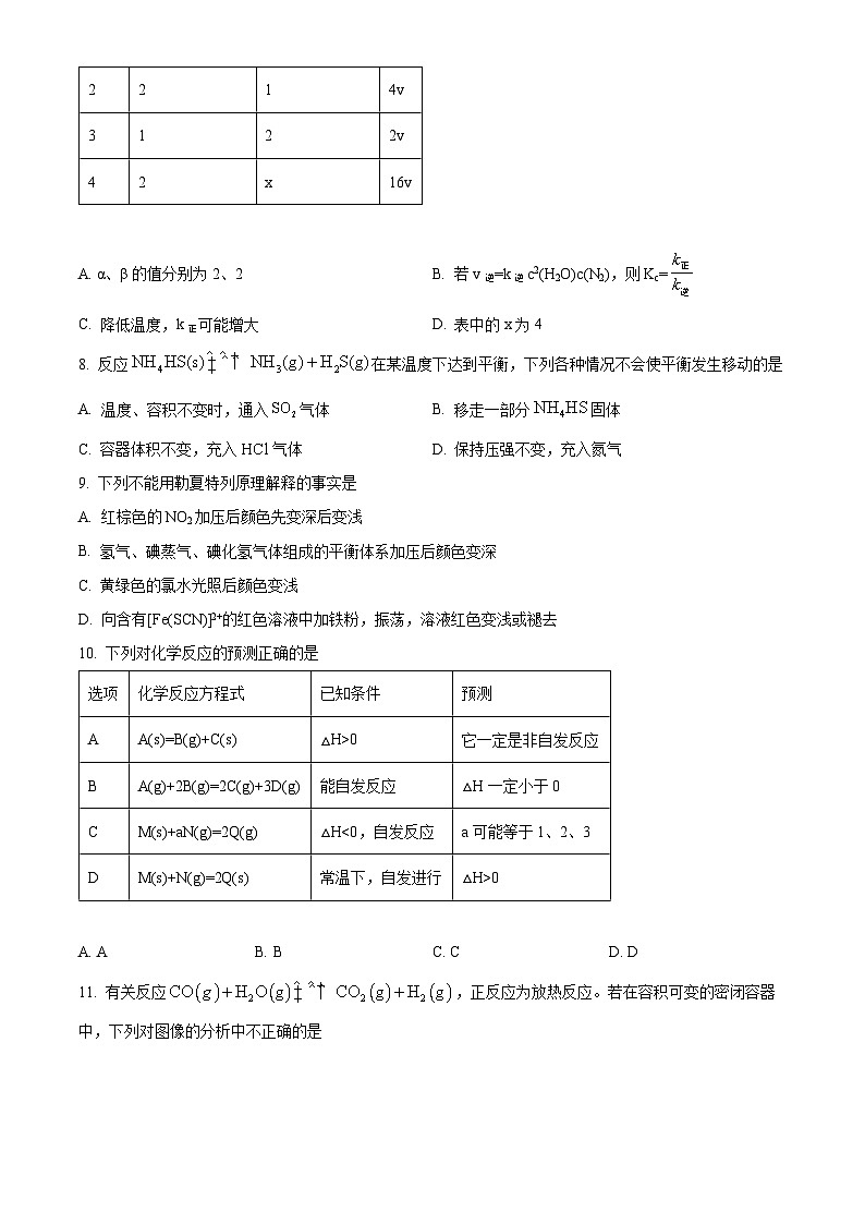
7. 已知2NO+2H2=2H2O+N2的速率方程为v正=k正cα(NO)cβ(H2),在800℃下测定了不同初始浓度及正反应速率的关系,数据如表,则下列说法中正确的是
A. α、β的值分别为2、2B. 若v逆=k逆c2(H2O)c(N2),则Kc=
C. 降低温度,k正可能增大D. 表中的x为4
8. 反应在某温度下达到平衡,下列各种情况不会使平衡发生移动的是
A. 温度、容积不变时,通入气体B. 移走一部分固体
C. 容器体积不变,充入气体D. 保持压强不变,充入氮气
9. 下列不能用勒夏特列原理解释的事实是
A. 红棕色的NO2加压后颜色先变深后变浅
B. 氢气、碘蒸气、碘化氢气体组成的平衡体系加压后颜色变深
C. 黄绿色的氯水光照后颜色变浅
D. 向含有[Fe(SCN)]2+的红色溶液中加铁粉,振荡,溶液红色变浅或褪去
10. 下列对化学反应的预测正确的是
A. AB. BC. CD. D
11. 有关反应,正反应为放热反应。若在容积可变的密闭容器中,下列对图像的分析中不正确的是
A. 图Ⅰ研究的是t0时升高温度对反应速率的影响
B. 图Ⅱ研究的是t0时增大压强(缩小体积)或使用催化剂对反应速率的影响
C. 图Ⅲ研究是温度对化学平衡的影响,且乙的温度较高
D. 图Ⅲ研究的是催化剂对化学平衡的影响,且乙使用了催化剂
12. 在相同条件下研究催化剂Ⅰ、Ⅱ对反应的影响,各物质浓度c随反应时间t的变化的部分曲线如图,下列说法正确的是
A. 对于不能自发发生的反应,可寻找高效催化剂使其发生
B. 与催化剂Ⅰ相比,Ⅱ使反应活化能更低
C. a曲线表示使用催化剂Ⅰ时X的浓度随t的变化
D. 使用催化剂时,能提高产物的产率
13. 氨对发展农业有着重要意义,也是重要的化工原料。合成氨的生产流程示意如下。
下列说法不正确的是
A. 原料气须经过净化处理,以防止催化剂中毒和安全事故发生
B. 合成氨一般选择400~500℃进行,主要是让铁触媒的活性最大,平衡转化率高
C. 热交换的目的是预热原料气,同时对合成的氨气进行降温利于液化分离
D. 新型锰系催化剂将合成氨的温度、压强分别降到了350℃、1MPa,显著降低合成氨的能耗
14. 和,和分别为两个恒容容器中平衡体系和的反应转化率及反应物的平衡浓度,在温度不变的情况下,均增加反应物的物质的量,下列判断正确的是
A. 、均减小,、均增大
B. 、均增大,、均减小
C. 减小、增大,、均增大
D. 减小、增大,增大、减小
15. 在容积为2L的刚性密闭容器中加入1mlCO2和3mlH2,发生反应:CO2(g)+3H2(g)CH3OH(g)+H2O(g)。在其他条件不变的情况下,温度对反应的影响如图所示(注:T1、T2均大于300℃)。下列说法正确的是
A. 该反应在T1时的平衡常数比在T2时的小
B. 处于A点的反应体系从T1变到T2,达到平衡时减小
C. T2时,反应达到平衡时生成甲醇的反应速率v(CH3OH)=ml·L-1·min-1
D. T1时,若反应达到平衡后CO2的转化率为x,则容器内的压强与起始压强之比为(2-x)∶2
第Ⅱ卷
二、非选择题:本题共4小题,共55分。
16. 对于一定条件下的可逆反应:甲:A(g)+B(g)⇌C(g);ΔH<0 乙:A(s)+B(g)⇌C(g);ΔH<0 丙:A(g)+B(g) ⇌2C(g);ΔH>0.达到化学平衡后,改变条件,请回答下列问题:
(1)升高体系温度:
①平衡的移动方向分别为:甲___________;乙___________;丙___________(填“向左”、“向右”或“不移动”)
②混合气体平均相对分子质量变化分别为:甲___________;乙___________;丙___________(填“增大”、“减小”或“不变”)
(2)加压,使体系体积缩小为原来的一半:
①平衡移动方向:甲___________;乙___________;丙___________(填“向左”、“向右”或“不移动”)
②设压缩之前压强分别为p(甲)、p(乙)、p(丙),压缩后压强分别为pˊ(甲)、pˊ(乙)、pˊ(丙),则p(甲)与pˊ(甲)、p(乙)与pˊ(乙)、p(丙)与pˊ(丙)的关系分别为:甲___________;乙___________;丙___________
17. “科学态度”是科学研究的基本要求,“社会责任”是化学人人生观和价值观的基本体现,“科学态度与社会责任”是化学的核心素养。
Ⅰ.Fentn法常用于处理含难降解有机物的工业废水,在加入Fe2+并调好pH后再加入H2O2,所产生的羟基自由基(·OH)能氧化降解污染物。现运用该法降解某有机污染物(p-CP),探究有关因素对该降解反应速率的影响。
实验数据:(表中时间,是p-CP浓度降低1.50ml/L所需时间)
请回答:
(1)V1_________mL,V2_________mL。
(2)实验①条件下,p-CP的降解速率为:_________。
(3)设置实验①②的目的是:__________________。设置实验①③的目的是:__________________。由实验①④可得到的结论是:__________________。
(4)实验⑤在200s时没有检测到p-CP浓度的变化。其原因可能是:__________________。
Ⅱ.
(5)在NO催化下,丙烷与氧气反应制备丙烯的部分反应机理如图所示。下列说法错误的是_______。
A.如图所示反应机理中共有4种自由基
B.由NO生成HONO反应历程有2种
C.改变NO的浓度,总反应的反应热不变
D.当主要发生包含②的历程时,最终生成的水减少
E.含N分子参与的反应一定有电子转移
18. 航天员呼吸产生的CO2用下列反应处理,可实现空间站中O2的循环利用。
Sabatier反应:CO2(g)+4H2(g)CH4(g)+2H2O(g)
水电解反应:2H2O(g)=2H2(g)+O2(g)
一种新的循环利用方案是用Bsch反应CO2(g)+2H2(g)C(s)+2H2O(g) ΔH<0代替Sabatier反应,再电解水实现O2的循环利用。
回答下列问题:
(1)有关上述反应,下列说法正确的是_____(填标号)。
A.室温下,2H2O(g)⇌2H2(g)+O2(g)不能自发进行的原因为ΔS<0
B.可逆反应都有一定的限度,限度越大反应物的转化率一定越高
C.可逆反应中,若反应物的总能量>生成物的总能量,则ΔH<0
(2)在Sabatier反应[反应Ⅰ:CO2(g)+4H2(g) CH4(g)+2H2O(g) KⅠ]体系中,还会发生副反应(反应Ⅱ):CO2(g)+H2(g) CO(g)+H2O(g) KⅡ;一定压强下,向某容积可变的密闭容器中通入CO2和H2的混合气体(其中CO2和H2的物质的量之比为1∶4),在某催化剂的作用下同时发生反应Ⅰ和反应Ⅱ,测得CO2的转化率、CH4的选择性、CO的选择性随反应温度的变化情况如图所示。
已知:CH4或CO的选择性指反应生成CH4或CO时所消耗的CO2的物质的量占参与反应的CO2总物质的量的百分比。相同温度下,反应2CO(g)+2H2(g)⇌CO2(g)+CH4(g)的平衡常数为_____(用含KⅠ、KⅡ的式子表示);提高CH4的选择性的措施有_____、_____。
(3)对于Bsch反应CO2(g)+2H2(g)⇌C(s)+2H2O(g) ΔH<0,下列关于各图像的解释或得出的结论正确的是_____(填标号)。
A. 由甲图可知,反应在t1min时可能改变了压强或使用了催化剂
B. 由乙图可知,反应在m点可能达到了平衡状态
C. 由丙图可知,反应过程中v正>v逆的点是C点
D. 由丁图可知,交点A表示的反应一定处于平衡状态
(4)室温下,向体积为2L恒容密闭容器中通入4mlH2和1mlCO2发生Sabatier反应:CO2(g)+4H2(g) CH4(g)+2H2O(g)(不考虑副反应);若反应时保持温度恒定,测得反应过程中压强随时间的变化如下表所示:
①0~10min内,v(CO2)=_____ml·L-1·min-1,该温度下Sabatier反应的Kp=_____(Kp为用气体的分压表示的平衡常数,分压=气体的体积分数×体系总压)。
②Sabatier反应的速率方程:v正=k正c(CO2)c4(H2),v逆=k逆c(CH4)c2(H2O)(k是速率常数,只与温度有关)。20min时,_____;反应达平衡时,升高温度,k正增大的倍数_____k逆增大的倍数。(填“>”“<”或“=”)
19. 硫酸工业在国民经济中占有重要地位。
(1)我国古籍记载了硫酸的制备方法——“炼石胆(CuSO4·5H2O)取精华法”。借助现代仪器分析,该制备过程中CuSO4·5H2O分解的TG曲线(热重)及DSC曲线(反映体系热量变化情况,数值已省略)如下图所示。700℃左右有两个吸热峰,则此时分解生成的氧化物有SO2、_______和_______(填化学式)。
(2)铅室法使用了大容积铅室制备硫酸(76%以下),副产物为亚硝基硫酸,主要反应如下:
NO2+SO2+H2O=NO+H2SO4
2NO+O2=2NO2
(ⅰ)上述过程中NO2的作用为_______。
(ⅱ)为了适应化工生产的需求,铅室法最终被接触法所代替,其主要原因是_______(答出两点即可)。
(3)接触法制硫酸的关键反应为SO2的催化氧化:
SO2(g)+O2(g)SO3(g) ΔH=-98.9kJ·ml-1
(ⅰ)为寻求固定投料比下不同反应阶段的最佳生产温度,绘制相应转化率(α)下反应速率(数值已略去)与温度的关系如下图所示,下列说法正确的是_______。
a.温度越高,反应速率越大
b.α=0.88的曲线代表平衡转化率
c.α越大,反应速率最大值对应温度越低
d.可根据不同下的最大速率,选择最佳生产温度
(ⅱ)为提高钒催化剂的综合性能,我国科学家对其进行了改良。不同催化剂下,温度和转化率关系如下图所示,催化性能最佳的是_______(填标号)。
(ⅲ)设O2的平衡分压为p,SO2的平衡转化率为αe,用含p和αe的代数式表示上述催化氧化反应的Kp=_______(用平衡分压代替平衡浓度计算)。实验
c0(NO)/(ml·L-l)
c0(H2)/(ml·L-l)
v正
1
1
1
v
2
2
1
4v
3
1
2
2v
4
2
x
16v
选项
化学反应方程式
已知条件
预测
A
A(s)=B(g)+C(s)
△H>0
它一定是非自发反应
B
A(g)+2B(g)=2C(g)+3D(g)
能自发反应
△H一定小于0
C
M(s)+aN(g)=2Q(g)
△H<0,自发反应
a可能等于1、2、3
D
M(s)+N(g)=2Q(s)
常温下,自发进行
△H>0
实验
编号
H2O2溶液
Fe2+溶液
蒸馏水
pH
温度
时间
cml·L-1
V/mL
cml·L-1
V/mL
V/mL
T/K
t/s
①
6.0×10-3
1.50
3.0×10-2
3.50
10.00
3
298
200
②
6.0×10-3
1.50
3.0×10-2
3.50
10.00
3
313
60
③
6.0×10-3
3.50
3.0×10-2
3.50
V1
3
298
140
④
6.0×10-3
150
3.0×10-2
450
9.00
3
298
170
⑤
6.0×10-3
1.50
3.0×10-2
3.50
V2
12
298
0
时间/min
0
10
20
30
40
50
60
压强
5.00p
4.60p
4.30p
4.15p
4.06p
4.00p
4.00p
吉林省长春外国语学校2024-2025学年高二上学期开学考试化学试题(Word版附答案): 这是一份吉林省长春外国语学校2024-2025学年高二上学期开学考试化学试题(Word版附答案),共4页。试卷主要包含了8 g苯所含碳碳双键数目为0,1ml CH4与0,45kJ等内容,欢迎下载使用。
吉林省长春外国语学校2023-2024学年高一下学期4月月考化学试题(Word版附解析): 这是一份吉林省长春外国语学校2023-2024学年高一下学期4月月考化学试题(Word版附解析),共10页。试卷主要包含了5毫米黑色字迹的签字笔书等内容,欢迎下载使用。
吉林省长春外国语学校2021-2022学年高二上学期期末考试化学试题(含答案解析): 这是一份吉林省长春外国语学校2021-2022学年高二上学期期末考试化学试题(含答案解析),文件包含精品解析吉林省长春外国语学校2021-2022学年高二上学期期末考试化学试题原卷版docx、精品解析吉林省长春外国语学校2021-2022学年高二上学期期末考试化学试题解析版docx等2份试卷配套教学资源,其中试卷共28页, 欢迎下载使用。

