语文七年级上册(2024)11* 再塑生命的人/海伦·凯勒说课ppt课件
展开《再塑生命的人》是一篇自读课文,教师要引导学生学会借助课文的旁批和课后的阅读提示来理解文本。教学过程中,要引导学生采用默读课文的方法,围绕“最重要的日子”来梳理课文结构,厘清时间线;以问题驱动的方式引导学生从作者和莎莉文老师两个角度出发,跳读文本,筛选关键句,把握人物的性格特点,感知人物形象;最后抓住人物转变的关键转折点“水井房经历”来细致分析作者再塑生命的表现,从而体会作者对老师的深厚情意,学习作者坚忍不拔、热爱生活的精神品质。
1.继续学习默读课文,整体把握课文内容,理厘清课文思路。2.感悟莎莉文老师这一形象,理解作者对莎莉文老师的敬爱和感激。3.品味、揣摩关键语句,体会作为盲聋哑人的作者对生活的独特感悟。
1.整体把握课文内容,感知莎莉文老师和海伦的人物形象。2.品味揣摩关键语句,体会作为盲聋哑人的作者对生活的独特感悟。
美国作家马克•吐温说:“19世纪有两个了不起的人物,一个是拿破仑,一个是海伦•凯勒。”海伦•凯勒具有非同寻常的意志力。究竟是谁影响了这样一位传奇的人物?或许《再塑生命的人》会给我们一个答案。
覆( )盖 绽( )放 攫( )住 吞噬( ) 搁置( ) 掠( )过 沁( )凉 模糊( ) 阐( )释
考虑;斟酌:吞食:停止做某件事:透出凉意:心中迷惑,不知怎么办才好:没完没了:
海伦•凯勒(1880—1968),美国盲聋作家,教育家。主要作品有《假如给我三天光明》《我的生活》《我的老师》等。
此文选自《假如给我三天光明》(人民文学出版社2021年版)。刘春芳译。略有改动。题目是编者加的。海伦•凯勒好像注定要为人类创造奇迹,或是想昭示残疾人的尊严和伟大。她出生后19个月被重病夺去了视力和听力,最后嘴巴也不会说话了。从此,她坠入了一个黑暗而沉寂的世界,陷入了痛苦的深渊。海伦•凯勒能够走出黑暗,并且取得巨大的成就,除了靠她自己的顽强毅力之外,与她的老师莎莉文的教导也是分不开的。她为了表达对老师的感恩和怀念之情,写下了此文。
1.解读标题“再塑生命的人”的含义。
题目字面意思是“重新塑造生命,重新获得生命”。文中语境意为“我”在莎莉文老师的教育指导下,灵魂获得唤醒,感受到了光明、希望、快乐和自由,莎莉文老师是为“我”再塑生命的人。
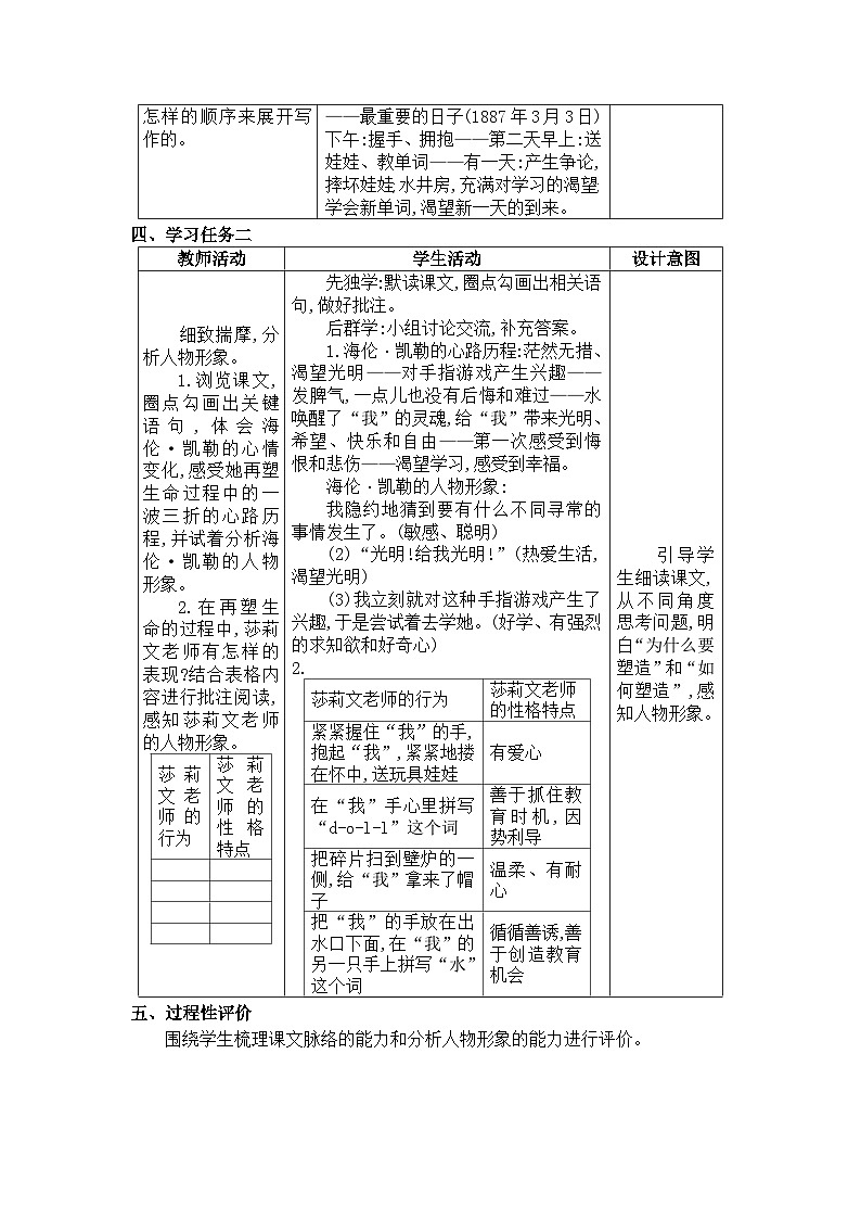
2.默读全文,整体感知文章内容。概括出课文大意,并梳理课文脉络。默读要求:(1)眼到——认真用眼看不出声、不动唇、不指读、不回看。(2)心到——边读边思考,能够用一句话概括全文内容。(3)手到——边读边勾画,圈画出“回忆”的时间,看看作者是按怎样的顺序来展开写作的。
(1)概括全文:莎莉文老师教“我”认识具体的事物,为“我” 开启了知识的大门,让“我”有了求知的欲望,心中充满喜悦。(2)按照时间顺序,梳理课文脉络。之前:愤怒、痛苦、消沉、无助——最重要的日子(1887年3月3日)下午:握手、拥抱——第二天早上:送娃娃、教单词——有一天:产生争论,摔掉娃娃;水井房,充满渴望;学会新单词,渴望新一天的到来。
1.浏览课文,圈画关键语句,触摸海伦·凯勒的心情变化,感受她再塑生命过程中的“一波三折”,并试着分析海伦的人物形象。
(1)海伦的心路历程:茫然无措、渴望光明——对手指游戏产生兴趣——发脾气,一点也没有后悔和难过——水唤醒了我的灵魂,给我带来光明、希望、快乐和自由。——第一次感受悔恨和悲伤——渴望学习,感受到幸福。
(2)海伦的人物形象:
(1)我隐约地猜到要有什么不同寻常的事情发生了。 (敏感聪明)(2)“光明!快给我光明!” (热爱生活,渴望光明)(3)我立刻就对这种手指游戏产生了兴趣,于是尝试着去学她。 (好学、有强烈的求知欲和好奇心)
2.再塑生命的过程中,莎莉文老师又有怎样的表现,结合表格内容进行批注阅读,感知莎莉文老师的人物形象。
紧紧握住我的手,抱起来,紧紧地搂在怀中,送布娃娃。
在我手心里拼写“娃娃”这个词。
把碎片扫到壁炉的一侧,给我拿来了帽子。
把我的手放在出水口下面,在我的另一只手上拼写“水”这个词。
善于抓住教育时机,因势利导。
循循善诱,善于创造教育机会。
这节课,我们认识了好学、聪明、坚毅的海伦•凯勒,认识了充满爱心、讲究教育艺术的莎莉文老师,也感受到了海伦•凯勒对莎莉文老师由衷的赞美和感激之情。
1.基础型作业:无论是海伦·凯勒还是莎莉文老师,都教会了我们许多优秀的品质,请以“ ,谢谢你让我学会了 ”的句式写一段话,表达对她们的感激之情。 2.发展型作业:①阅读《假如给我三天光明》,了解更多关于海伦·凯勒的故事;②完成课后练习题。
海伦·凯勒 莎莉文老师
情感丰富 感激、赞美 爱心耐心
聪明好学 循循善诱
强烈的求知欲 高超的教育艺术
上节课,我们初步了解了课文内容,分析了莎莉文老师和海伦•凯勒的形象特点。今天,让我们再次走进课文,归纳概括出海伦•凯勒成功再塑生命的原因及她对莎莉文老师的感情。
跳读课文,关注文章的旁批,找准答题区域,勾画关键句进行思考,理解作者对莎莉文老师的敬爱和感激的情意。1.“水”本身真的有这么大魔力吗?2.为什么“我”想把碎片拼起来却只是徒劳时会感到悔恨和悲伤?3.有的译本将本文的标题译为“生命中最重要的日子”,与“再塑生命的人”相比较,你认为哪个标题更合适?请简要说明理由。
跳读课文,关注文章的旁批,找准答题区域,勾画关键句进行思考,理解作者对莎莉文老师的敬爱和感激的情意。1.“水”本身真的有这么大魔力吗?
“水”这个词本身没有这么大的魔力。水唤醒了“我”的灵魂,并给予“我”光明、希望、快乐和自由。正是对“水”的理解启发了“我”,使“我”认识到世间万物都各有名称,使“我”有了求知的欲望,一切都豁然开朗起来。我认为,其实莎莉文老师自己就是水,是她用自己高超的教育艺术让海伦•凯勒有了全新的灵魂,这就是再塑生命。
2.为什么“我”想把碎片拼起来却只是徒劳时会感到悔恨和悲伤?
因为此时在莎莉文老师的耐心指导下,“我”的学习迎来了质变,“我”终于在文字和事物名称之间建立了联系,学会了用新的奇异的眼光去看待一切,认为每一样物体都拥有活力。此时的悔恨和悲伤与之前的“我发了脾气之后一点儿也没有后悔和难过的感觉”形成强烈的对比,这是莎莉文老师对“我”的成功“再塑”的一次表现。
3.有的译本将本文的标题译为“生命中最重要的日子”,与“再塑生命的人”相比较,你认为哪个标题更合适?请简要说明理由。
《再塑生命的人》更合适。“生命中最重要的日子”虽然能概括这篇课文的基本内容,但不如“再塑生命的人”那样贴近主旨。作者不仅是在回忆那一天,更是在回忆莎莉文老师是如何用绵绵不绝的爱和理智的教育方式在教育自己,我觉得这个标题更加深刻和感人。
归纳提升,读懂生命。1.结合课文内容,分析作者成功再塑生命的因素有哪些。点拨:结合海伦的生平经历和人物品质进行全面分析。
毅力:海伦没有放弃认识文字。灵感:海伦通过水受到了启发。求知欲:海伦对新事物拥有极大的热情。好老师:了解儿童心理;讲究教育方式;教学循序渐进;善于启发引导;热爱教育对象。
2.作者是怎样表达自己对莎莉文老师的感情的?教师点拨:品读关键语句,体会作者自然流露的情感。
分析文中语句:(1)在我全部的生命中,我所记得的最重要的日子,是我的老师安妮·曼斯菲尔德·莎莉文来到我身边的那一天。(2)“光明!给我光明!”这是我灵魂深处无声的呼唤。就是在那个时刻,爱的光亮照射到了我身上。(3)她是来爱我的人。作者运用细致的心理感受描写,表达出对莎莉文老师的感激、崇敬之情。
3.通过学习本课,大家获得哪些启示?教师点拨:发散思维,联系生活实际及自身经历,多角度答题。
(1)生命是如此脆弱,又是如此坚强;生命是如此平凡,又是如此伟大。一个自幼因病致盲聋的人,在爱她的人的悉心指导下,自强不息,克服了许多常人难以想象的困难,重新塑造了自己的生命,到达了成功的彼岸。(2)海伦·凯勒是残疾人,却创造了生命的奇迹,真让我感动。我作为一个生活在幸福、快乐、光明、健康之中的人,有什么理由不好好学习呢?我们要学习海伦·凯勒那种顽强的精神,同时也要努力学习,成为更好的人。
学习这篇课文,我们有幸结识了海伦·凯勒和莎莉文老师,学习了主人公好学敏思、坚韧不拔、热爱生活的精神,也读懂了她对莎莉文老师敬爱和感激的情意,更收获了属于自己的成长感悟。希望同学们都能拥有坚毅的品格,能为自己的理想而奋斗!
在我们的成长过程中,有很多人用爱和责任为我们付出,对我们的成长产生影响,请你以“成长路上的那个人”为话题,写一段不少于300字的话。
初中语文人教部编版(2024)七年级上册(2024)10* 往事依依/于漪说课ppt课件: 这是一份初中语文人教部编版(2024)七年级上册(2024)<a href="/yw/tb_c4050791_t3/?tag_id=26" target="_blank">10* 往事依依/于漪说课ppt课件</a>,文件包含10往事依依pptx、10往事依依docx、往事依依docx等3份课件配套教学资源,其中PPT共30页, 欢迎下载使用。
人教部编版(2024)七年级上册(2024)11* 再塑生命的人/海伦·凯勒评课ppt课件: 这是一份人教部编版(2024)七年级上册(2024)<a href="/yw/tb_c4050792_t3/?tag_id=26" target="_blank">11* 再塑生命的人/海伦·凯勒评课ppt课件</a>,文件包含11再塑生命的人pptx、再塑生命的人类文阅读pdf等2份课件配套教学资源,其中PPT共40页, 欢迎下载使用。
人教部编版(2024)七年级上册(2024)第三单元11* 再塑生命的人/海伦·凯勒教学课件ppt: 这是一份人教部编版(2024)七年级上册(2024)<a href="/yw/tb_c4050792_t3/?tag_id=26" target="_blank">第三单元11* 再塑生命的人/海伦·凯勒教学课件ppt</a>,共27页。PPT课件主要包含了学情回顾,走近莎莉文老师,必备知识,莎莉文老师的临终遗言,精读课文,动作描写,课堂小结,喜悦幸福,再塑生命的人,高超的教育艺术等内容,欢迎下载使用。

