所属成套资源:2025年高考地理一轮复习讲练测(新教材新高考)
第08讲 常见天气系统(讲义)(含答案) 2025年高考地理一轮复习讲练测(新教材新高考)
展开
这是一份第08讲 常见天气系统(讲义)(含答案) 2025年高考地理一轮复习讲练测(新教材新高考),文件包含第08讲常见天气系统讲义教师版2025年高考地理一轮复习讲练测新教材新高考docx、第08讲常见天气系统讲义学生版2025年高考地理一轮复习讲练测新教材新高考docx等2份试卷配套教学资源,其中试卷共80页, 欢迎下载使用。
02 知识导图·思维引航 \l "_Tc4638" PAGEREF _Tc4638 \h 3
03 考点突破·考法探究 \l "_Tc11548" PAGEREF _Tc11548 \h 3
\l "_Tc25666" 考点一 锋与天气 PAGEREF _Tc25666 \h 3
知识梳理 \l "_Tc29919" PAGEREF _Tc29919 \h 3
\l "_Tc30095" 知识点1 冷锋与天气 PAGEREF _Tc30095 \h 3
\l "_Tc7639" 知识点2 暖锋与天气 PAGEREF _Tc7639 \h 7
\l "_Tc8229" 知识点2 大气的垂直分层 PAGEREF _Tc8229 \h 8
核心突破 \l "_Tc31035" PAGEREF _Tc31035 \h 10
\l "_Tc6571" 考点1 冷锋与暖锋的判别 PAGEREF _Tc6571 \h 10
\l "_Tc4658" 考点2 我国东部锋面雨带的推移规律 PAGEREF _Tc4658 \h 13
\l "_Tc17477" 题型01 冷锋 PAGEREF _Tc17477 \h 15
\l "_Tc8074" 题型02 准静止锋 PAGEREF _Tc8074 \h 16
\l "_Tc11251" 考点二 气压系统与天气 PAGEREF _Tc11251 \h 18
知识梳理 \l "_Tc5116" PAGEREF _Tc5116 \h 18
\l "_Tc15428" 知识点1 低压(气旋)与天气 PAGEREF _Tc15428 \h 18
\l "_Tc18867" 知识点2 高压(反气旋)与天气 PAGEREF _Tc18867 \h 20
核心突破 \l "_Tc22592" PAGEREF _Tc22592 \h 22
\l "_Tc27382" 考点1 气旋、反气旋不同方位风向的判断 PAGEREF _Tc27382 \h 22
\l "_Tc3826" 考点2 锋面气旋与天气 PAGEREF _Tc3826 \h 23
\l "_Tc2330" 考点3 天气形势图的判读 PAGEREF _Tc2330 \h 28
\l "_Tc14589" 题型01 气旋与反气旋 PAGEREF _Tc14589 \h 30
\l "_Tc7220" 题型02 锋面气旋 PAGEREF _Tc7220 \h 31
\l "_Tc28702" 题型03 等压线图判读 PAGEREF _Tc28702 \h 32
\l "_Tc14623" 热点应用 PAGEREF _Tc14623 \h 33
\l "_Tc6034" 01 锢囚锋 PAGEREF _Tc6034 \h 33
\l "_Tc30918" 02 倒暖锋 PAGEREF _Tc30918 \h 37
\l "_Tc9388" 03 露点锋 PAGEREF _Tc9388 \h 39
\l "_Tc8935" 04 大湖效应 PAGEREF _Tc8935 \h 41
考点一 锋与天气
知识点1 冷锋与天气
(1)天气
①概念:是指一个地方近地面大气在短时间内的物理状况,及其变化的总称。
②特点:
反映一个地方短时间里的大气状况,它是经常变化的。
同一时刻,不同地方的天气可能差别很大。
思考:可以从哪些方面去描述一地某时的天气特征?
气温高低、气压高低、干湿状况、风(大小、风向)、阴晴等方面分析,注意静态特征和动态变化过程。
天气变化都与天气系统的活动有密切关系,常见天气系统有气团、锋面、高(低)气压系统。
(2)气团
①概念:指水平方向上温度、湿度等物理性质分布比较均一的大范围空气。
气团的水平范围在几百千米到数千千米,厚度在几千米到十几千米;受同一气团控制的地区,天气现象也大致一样。
②分类:
a.根据气团温度与它到达地区气温的对比(热力性质分类)
——暖气团:气团温度比移经的下垫面气温高。
——冷气团:气团温度比移经的下垫面气温低。
注意:冷暖气团是相对而言的,是根据他们所移经的下垫面温度判断。
b.根据气团的源地可分为:大陆气团、海洋气团等。
——海洋性气团:产生于海洋上空,湿度较大,温度冬夏差异较小;
——大陆性气团:产生于内陆环境,空气干燥,温度冬夏差异很大。
单一冷气团或暖气团控制的区域,天气现象单一,多晴朗天气。
思考:冷暖气团相遇时是哪种情况呢?
冷气团因为收缩较重,始终沉在下方。暖气团较轻被抬升。
(3)锋面系统
锋的概念:冷暖气团在移动过程中相遇时出现的交界面叫锋面,锋面与地面相交的线叫锋线。锋面和锋线组成锋。
思考:锋面系统一定会带来降水么?
锋面处冷暖气团交汇,暖气团上升而容易产生降水,但不一定所有的锋面处都产生降水,主要看暖气团的水汽含量。如北方春季沙尘暴天气就属于冷锋天气,但因暖气团水汽含量少而没有形成降水。
锋是冷气团和暖气团相遇而形成的,多形成于中纬度地区。
根据冷暖气团主动性分三个类型:
冷锋:冷气团主动向暖气团方向移动的锋
暖锋:暖气团主动向冷气团方向移动的锋
准静止锋:冷暖气团势力相当、移动缓慢的锋
(4)冷锋概念
冷锋是冷气团主动向暖气团移动的锋。
冷气团的前缘插入暖气团下面,使暖气团被迫抬升,暖气团在抬升过程中冷却,其中水汽容易凝结成云和雨。
(6)冷锋天气实例
冷锋在我国一年四季都有,尤其在冬半年更常见。
冷锋天气实例:冬季寒潮、北方夏季暴雨、一场秋雨一场寒、北方冬春季大风或沙尘暴
【知识拓展】锋前增温
我们经常会遇到气象台预报接下来将会有一股冷空气来临,但实际冷空气到来之前却往往会出现反常先增温的现象,我们这种现象称为锋前增温。
出现锋前增温一方面是冷空气到来之前,当地受暖气团控制,本身气温相对偏高,同时多盛行偏南风,有利于气温回升变暖。另一方面是冷空气在南下过程中,把原本占主导地位的暖气团迅速挤压到狭窄区域,导致聚集增温。
锋前增温的幅度大小取决于冷空气势力强弱、速度快慢、暖气团一侧原本的气温高低及偏南风的强弱。
冷空气势力越强,速度越快,对暖气团的压缩作用越强,锋前增温现象越是明显;原本暖气团气温偏高,压缩增温作用更明显;在冷空气到达前的偏南风越强,增温越明显。
在冷锋过境之后,由于受单一气团控制,天气转晴,气温逐渐回升。
(7)冷锋与自然灾害
冷锋活动带来的气象灾害有大风、寒潮、冻雨、雪灾、沙尘暴、暴雨等;诱发的地质灾害有滑坡、泥石流等,诱发的水文灾害有洪涝、风暴潮等。
寒潮:寒潮是自极地或寒带向较低纬度带侵袭的强烈冷空气活动。我国规定寒潮降温标准为:受冷空气侵袭, 24小时内降温10℃以上(或48小时内降温12℃以上),同时最低气温降至5℃以下。
寒潮的本质:快行冷锋
天气特征:降温,大风、暴风雨雪
入侵中国的寒潮主要有以下路径:
(1)西路:从西伯利亚西部进入中国新疆,经河西走廊向东南推进;
(2)中路:从西伯利亚中部和蒙古进入中国后,经河套地区和华中南下;
(3)东路:从西伯利亚东部或蒙古东部进入中国东北地区,经华北地区南下。
寒潮的危害:
①大风:造成海上翻船事故;
②大雪、冰冻:道路结冰,使交通堵塞,电信、电力中断;
③急剧降温:造成霜冻、冰冻等冻害,危害农作物;
尤其是春季和秋季的寒潮危害大
寒潮的益处:①有助于地球表面热量交换;②能带来雨雪天气,是风调雨顺的保证;③低温是“天然的杀虫剂”;④带来风力资源。
【补充:寒潮积雪的好处】
积雪的好处:雪水氮化物含量高,使土壤中氮素大幅度提高;雪水加速土壤有机物质分解,增加土壤有机肥料;大雪覆盖在越冬农作物上,起到抗寒保温作用;减少病虫害、病菌。
沙尘暴:是指强风将地面上的沙尘吹起漂浮于空气中,让空气变得异常浑浊,水平能见度小于1千米的天气现象。沙尘暴是一个快行冷锋系统,当强沙尘暴经过时,冷气团迅速代替暖气团,气温迅速降低,气压迅速升高,是气温和气压变化最剧烈的时段。
沙尘暴产生的自然原因:
沙源:气温回升导致表土解冻、蒸发加强、地表干燥。植被稀少,土壤裸露沙源丰富;
对流:冷锋锋前暖气团干燥、难以形成降水,气旋势力强,气流上升,形成扬沙;
大风:风力强劲,形成大范围沙尘暴。
知识点2 暖锋与天气
暖锋是暖气团主动向冷气团移动的锋。
暖气团沿冷气团徐徐爬升,冷却凝结产生云、雨。
明显的暖锋在我国出现得较少,大多伴随着气旋出现。冬、秋季一般出现在江淮流域和东北地区,夏季多出现在黄河流域。因此,我国东北地区和长江中下游地区暖锋活动较为频繁。
我国典型天气实例:一场春雨一场暖
知识点2 大气的垂直分层
(1)准静止锋概念
冷、暖气团势均力敌,或遇地形阻挡,移动缓慢或很少移动的锋。出现阴雨连绵的天气(持续性的降水与雾)。
考点1 冷锋与暖锋的判别
①看符号
②看冷气团运动方向
若冷气团的运动只有向暖气团一个方向,说明冷气团势力强,应为冷锋;若冷气团遇到暖气团时有回转运动,则说明暖气团势力强,为暖锋。
③看锋面坡度
冷气团运动速度快,冷气团势力强大时,形成的冷锋锋面坡度较大;而暖气团运动速度慢,暖气团势力强大时,形成的暖锋锋面坡度较小。
④看雨区范围及位置
不论是冷锋还是暖锋,降水都主要在冷气团控制范围内,“锋前”“锋后”是根据锋面移动方向,即主动前进气团的移动方向确定的;以锋线为界,在锋面移动方向上,锋线前方为锋前,锋线后方为锋后。
⑤看过境前及过境后的天气变化(看过境前后的气温、气压变化)
⑥根据对我国天气的影响差异判断
冷锋对我国天气的影响较大,我国北方夏季的暴雨、冬季的寒潮、冬春季节的沙尘暴,都主要是冷锋过境造成的,而暖锋对我国的影响比较小。
【易错提醒】
1.锋面经过时都会带来降水。
这种说法是错误的。锋面经过时一定会带来天气变化,但不一定产生降水。当锋面上的暖气团比较干燥时,就不能形成降水。如我国北方冬、春季节的沙尘暴天气。
2.冷气团气温一定在0 ℃以下,夏季因气温高没有冷锋活动。
这个说法也是错误的。实质上,冷气团与暖气团是两个气团比较而言的,气温高的为暖气团,因而,夏季有许多气温在0 ℃以上的冷气团,冬季也有气温在0 ℃以下的暖气团。例如,我国北方夏季的暴雨,多是由冷锋活动引起的锋面雨。
(2023·广东卷)露点温度是指气压不变、水汽无增减情况下,未饱和空气因冷却而达到饱和时的温度。图所示的是2020年11月18—19日吉林省某气象站记录的一次较强降水过程相关信息。据此完成下面小题。
1.此次降水过程呈现的天气变化依次是( )
A.风雨交加、冻雨夹雪、雪花纷飞B.疾风骤雨、雪花纷飞、冻雨夹雪
C.雪花纷飞、风雨交加、冻雨夹雪D.风和日丽、冻雨夹雪、和风细雨
2.此次天气过程形成的主要原因是( )
A.对流旺盛B.逆温增强C.暖锋经过D.冷锋过境
【解析】1.
2.
从图中标注信息可以看出,此次天气过程气温明显降低,且出现雨雪、大风天气,符合冷锋过境的特点,故选D。
【答案】1.A 2.D
考点2 我国东部锋面雨带的推移规律
西太平洋副热带高压西部的暖湿偏南气流与北方南下的冷空气相遇形成锋面雨带。
锋面雨带通常位于西太平洋副热带高压脊线以北约5—8个纬度,并随着西太平洋副热带高压位置的季节变化而发生相应的变化。
受锋面雨带影响的地区,常形成大范围的阴雨天气。该雨带对我国东部地区的降水及其季节变化产生显著影响。
我国锋面雨带推移规律:
(1)4月至5月,雨带徘徊在南岭一带;虽然在这段时间里有暖锋雨现象,但其主要的降雨类型是冷锋雨,而且在这段时间里影响华南的最主要天气系统是冷锋。
(2)6月,雨带移到长江流域以后,在江淮之间摆动一个月左右(梅雨)。来自南方的暖湿气团和来自北方的冷气团在江淮地区势力相当,形成准静止锋,锋面停留可长达一个月之久,形成阴雨连绵天气。
(3)7月上旬,雨带开始向北、向西推移,7、8月份到达华北、东北等地。这时长江中下游地区受副热带高气压北移影响出现伏旱天气,6、7、8月西南、两广地区还受西南季风影响。在此期间北方地区的降雨仍以冷锋雨为主。虽然此时冷气团势力在后退,但是暖湿气团绝大部分时间也只是起到跟进作用,而且冷气团时而表现出强势的一面,这使得冷锋得以再次出现。我国北方夏季的暴雨、冬春季节的沙尘暴多是快行冷锋作用的结果。
(4)9月份雨带南移,10月份雨季结束。9月至10月随着冷气团的迅速南下,暖湿气团不断后退,在锋面影响地区出现阴天、刮风、降雨,并且持续降温,这些都是冷锋天气的主要特征。
我国的旱涝与锋面雨带的关系:
①副热带高压带强→北上的速度快→锋面雨带移动速度快→我国南旱北涝;
②副热带高压带弱→北上的速度慢→锋面雨带移动速度慢→我国南涝北旱;
③正常情况→风调雨顺。
(2021·全国乙卷)相对湿度是空气中实际水汽压与同温度条件下饱和水汽压的比值,用百分数表示。下图示意我国某大城市1975~2015年城区和郊区各月平均相对湿度。据此完成下面小题。
3.造成城区与郊区相对湿度差异的主要原因是城区较郊区( )
A.气温高B.蒸发(腾)强C.降水量大D.绿地面积大
4.该城市可能是( )
A.乌鲁木齐B.北京C.上海D.广州
【答案】3.A 4.B
【解析】3.由材料可知,该城区为大城市,大城市热岛效应明显,气温高于郊区,气温越高,越不易达到饱和水汽压,相对湿度越小,A正确;郊区绿地面积更大,蒸腾更强,BD错误;若降水量大,则导致相对湿度大,而城区相对湿度小于郊区,C错误。故选A。
4.由图可知,该城区与郊区7-8月相对湿度大,可推测该地7-8月降水多,北京地处温带季风气候区,7-8月降水多,B正确;乌鲁木齐地处西北内陆,全年降水稀少,A错误;上海、广州,地处我国南方,雨季开始早,7-8月上海容易出现伏旱天气,CD错误。故选B。
题型01 冷锋
受某天气系统影响,我国某地某年3月7日~11日前后气象条件发生显著变化。下图为该地3月7日02:00~11日23:00期间“地面温度、PM2.5浓度变化趋势图”。据此完成下面小题。
1.该地该时段最大风速出现在( )
A.3月7日20:00B.3月8日20:00C.3月10日20:00D.3月11日20:00
2.该天气系统过境后,该地( )
A.近地面气压降低,天气转晴B.近地面气温降低,湿度下降
C.近地面风速变小,污染降低D.近地面能见度高,风速变小
【答案】1.B 2.B
【解析】1.此时为3月份,为北半球冬半年,受冬季风影响较大,根据图示信息可知,3月8日20:00附近降温幅度最大、降温速度较快,且PM2.5浓度大幅度降低,说明出现最大风速,B正确;3月7日20:00、3月10日20:00、3月11日20:00降温幅度小于3月8日20:00,风速相对较小,ACD错误。故选B。
2.根据图示信息可知,该天气系统过境时,出现降温现象,推断应为冷锋过境。近地面气温降低,大气容纳水汽能力下降,湿度下降,B正确;冷锋过境之后,被单一冷气团控制,气温降低,气压升高,天气转晴朗,A错误;冷锋过境只是利于大气污染物扩散,对于其它污染影响不大,污染降低不一定会降低,C错误;冷锋过境之后与地面能见度高没有必然联系,D错误。故选B。
题型02 准静止锋
昆明准静止锋是影响贵州地区最主要的天气系统之一,其位置的来回摆动、强度的不断变化对贵州的天气影响极大。昆明准静止锋有明显的季节差异,主要存在于冬半年,其中冬季有41.6%为准静止锋天气影响。图左示意2007—2020年冬季昆明准静止锋日数逐旬分布,其中2011年准静止锋日数最多。图右示意冬季昆明准静止锋不同锋向型的时空分布特征。完成下面小题。
3.2011年准静止锋日数最多,主要原因为( )
A.冷空气活动频繁B.冷空气势力较弱
C.暖空气势力较强D.暖空气势力较弱
4.冷空气越强,准静止锋的锋线走向越接近( )
A.东西走向B.西北—东南走向
C.南北走向D.东北—西南走向
【答案】3.A 4.C
【解析】3.结合冬季准静止锋逐旬分布图可以发现,1月准静止锋发生日数最多,1月气温最低,冷空气活动频繁,最容易受冷空气影响,同理冷空气活动频繁也是影响2011年准静止锋日数最多的原因。A正确;1月份冷空气活动频繁,势力强,B错误;1月份暖空气不强,C错误;1月份主要是与冷空气有关,暖空气影响不大,D错误;故选A。
4.昆明准静止锋由极地气团和西南气流受云贵高原地形阻碍形成。昆明准静止锋一般是西北-东南走向。冷空气比暖空气重,冷空气从西北部过来,势力强,会导致锋面南侧,更向南倾斜。昆明准静止锋会由西北-东南走向,逐渐演变成南北走向,C正确;故选C。
考点二 气压系统与天气
知识点1 低压(气旋)与天气
低气压或气旋,高气压或反气旋,分别是对同一个天气系统的不同描述
低气压与高气压——描述的是气压分布状况
气旋与反气旋——描述的是气流运动状况
低压:在等压线分布图上,凡等压线闭合,中心气压低于四周气压的区域,叫作低气压,简称低压。
气旋:在水平气压梯度力的作用下,低压的气流由四周向中心流动,受地转偏向力影响,低压的气流在北半球向右偏转,按逆时针方向辐合(南半球相反),大气的这种流动叫气旋。
低压中心形成上升气流,空气辐合上升(北逆南顺),温度降低,易出现阴雨天气
过境前后气压变化曲线
低压(气旋)的天气实例——西北太平洋上的热带气旋
台风是西北太平洋上,中心附近最大风力在12级以上的热带气旋。台风常常形成于洋面温度超过26°C的热带海洋上。
西北太平洋水温较高,是影响我国台风的主要源地。
洋面水温高,加热大气,大气膨胀上升,洋面气压降低,形成热带低压。
台风的好处:
①台风带来了丰沛的淡水;②使地球保持着热平衡;③台风还能增加捕鱼产量;④缓解伏旱。
台风的危害:①狂风;②暴雨;③风暴潮
知识点2 高压(反气旋)与天气
高压:在等压线分布图上,凡等压线闭合,中心气压高于四周气压的区域,叫作高气压(高压)。
反气旋:在水平气压梯度力的作用下,高压气流由中心向四周流动,在北半球呈顺时针辐散,在南半球呈逆时针辐散;由于环流系统与气旋正好相反,称反气旋。
高压中心形成下沉气流,空气辐散下沉(北顺南逆),温度升高,水汽不易凝结,天气晴朗
过境前后气压变化曲线
高气压(反气旋)天气实例:
常见天气实例:夏季长江流域的伏旱天气、秋季我国北方秋高气爽、冬季我国北方寒潮天气
考点1 气旋、反气旋不同方位风向的判断
(1)用水平气压梯度力和地转偏向力判断
如图所示为北半球的气旋,先画出水平气压梯度力(图中虚线),再向右偏转30°-45°,即为风向(图中实线)。东侧为东南风,西侧为西北风,南侧为西南风,北侧为东北风。
(2)左右手定则判断
(2022·海南卷)下图为2022年4月20日20时亚洲部分地区海平面等压线分布图(单位:百帕)。据此完成下面小题。
1.据图,此时( )
A.甲地大风降温B.乙地北风劲吹C.丙地阴雨连绵D.丁地风大浪高
2.4月21日上午,北京地面能见度较高,高空出现浮尘。浮尘升空的动力来源是( )
A.冷锋B.反气旋C.低压D.西北风
【答案】1.A 2.C
【解析】1.由等压线图可以看出甲地等压线密集,风力大,结合气压分布,可知甲地吹偏北风,为冷气团,且位于冷锋锋后附近,所以有大风降温天气,故A正确;结合等压线分布可知乙处吹偏南风,故B错误;丙地位于高压附近,盛行下沉气流,多晴朗天气,故C错误;丁地等压线稀疏,风浪小,故D错误。故答案选A。
2.4月21日上午,北京地面能见度较高,高空出现浮尘,说明4月21日北京气流以上升为主。而冷锋天气是由偏北风形成的,以大气水平运动为主,故AD错误;反气旋控制时气流以下沉为主,故B错误;低压控制时,气流以上升为主,故C正确。故答案选C。
考点2 锋面气旋与天气
在等压线分布图上
低压槽:从低压延伸出来的狭长区域,叫低压槽,好比地形上的山谷
高压脊:从高压伸展出来的狭长区域,叫高压脊,好比地形上的山脊
锋面气旋:近地面气旋一般与锋面联系在一起,形成锋面气旋。它主要活动在中高纬度,更多见于温带地区,因而也称温带气旋。
南北半球锋面气旋形成原理:
锋面气旋分布规律:无论是南半球还是北半球,低压中心左侧(以西)是冷锋,低压中心右侧(以东)是暖锋。(左冷右暖)
南北半球锋面气旋雨区示意:
锋面气旋雨区分布规律:冷气团一侧降水(北半球锋面北侧,南半球锋面南侧);暖气团一侧晴朗(北半球锋面南侧,南半球锋面北侧)
锋面气旋图的判读
(1)判断锋面的位置
锋面总是出现在低压槽中,锋线往往与低压槽线重合,如图中的M、N线。
(2)判断锋面的类型与移动
①锋面类型
无论是北半球还是南半球,其冷锋的位置总是在气旋(低压)中心的西侧和西南侧,如上图中M;暖锋的位置总是在气旋(低压)中心的东侧、东北侧和东南侧,如上图中N。
②锋面移动
南半球锋面气旋的冷锋和暖锋的位置和北半球相同,但其移动方向和北半球相反。(如右图所示)
(3)判断锋面附近的风向与气流性质
根据北半球风向的画法,可确定锋面附近的风向,如图中①处为偏北风,②处为偏南风,③处为偏南风。
(4)判断锋面气旋的天气特点
暖锋N锋前③处附近出现宽阔的暖锋云系及相伴随的连续性降水天气;冷锋M锋后①处附近出现比较狭窄的冷锋云系和降水天气。
(2023·江苏卷)蒙古气旋是发源于蒙古国的温带气旋。下图为“某年4月9日某时刻亚洲局部地区海平面天气图”。据此完成下面小题。
3.图中蒙古气旋总体上( )
A.气压梯度小,冷锋活动弱B.气压梯度大,冷锋活动强
C.气压梯度小,暖锋活动弱D.气压梯度大,暖锋活动强
4.此刻影响西乌尔特地区的气团性质是( )
A.冷干B.冷湿C.暖干D.暖湿
5.未来我国受该气旋过境影响最大的地区是( )
A.华中地区B.华北地区C.东北地区D.西北地区
【解析】
3.
4.
5.
读图发现,西、北、南均为高压控制范围,蒙古气旋未来只能向东移动,过境至我国东北地区,对东北地区影响较大
【答案】3.B 4.C 5.C
考点3 天气形势图的判读
1.判断是近地面还是高空
根据图名和等压线值判断天气图为地面天气图还是高空天气图,如上图为地面天气图。
2.判读时间
看图名、材料判断月份、季节,如上图为11月份天气图;如无提示,可根据海陆热力性质差异,陆地
升温快,降温快,夏季(北半球7月,南半球1月)陆地会形成低压中心,海洋形成高压中心;反之陆地形
成高压中心,海洋形成低压中心则为冬季(北半球1月,南半球7月)。
3.判读天气系统
看符号:天气图中“ ”为冷锋,“”为暖锋,“”为准静止锋等,如上图内蒙古高原即将受冷锋影响;看等压线分布:等压线闭合,中心气压高于四周气压的区域为高压中心(反气旋);等压线闭合,中心气压低于四周气压的区域为低压中心(气旋),如上图我国东北地区西部,内蒙古高原北部等受低压控制,我国西北大部、华北、东北东部、西南等地区受高压控制。
4.判读风向
风向指风的来向,风向的判定:①明确气压高低变化;②画水平气压梯度力,由高压指向低压,且与
等压线垂直;③根据“北半球右偏,南半球左偏”规律,画出与水平气压梯度力成30°—45°夹角的风向。
5.判读风力大小(风速)
等压线密集,水平气压梯度力大,风力大;反之,风力小。如上图,图中我国东北部、南海北部有大风。
6.判读天气状况
高压中心(反气旋)处,中心气流下沉为晴朗天气;高压脊处气流下沉辐散,天气晴朗干燥;低压中心
(气旋)处,中心气流上升多阴雨天气;低压槽处冷暖空气相遇为锋面系统多阴雨天气;冷锋、暖锋、
准静止锋降水主要在冷气团一侧,锋面过境前后一般为晴朗天气;从陆地吹向海洋的气团较干燥,
从海洋吹向陆地的气团较湿润。如上图我国西北大部、华北、西南、中部等地区多晴朗天气。
7.判读气温
天气图中有数字(图中个位数和两位数的正负数字)则代表气温,无数字可根据等压线判断出天气系统后进一步判断气温;从高纬流向低纬的气团为冷气团,反之则为暖气团,暖气团控制下气温较高。
(2021·天津卷)2021年3月中旬我国北方地区发生了一次大规模沙尘暴天气。据气象专家分析,此次沙尘暴源于蒙古国。左图是此次沙尘暴在我国过境时某时刻的天气形势图,右图表示此次沙尘暴移动过程中四个时刻沙尘天气的分布状况。读图文材料,完成下面小题。
6.右图四幅图片中,沙尘天气的分布与左图天气形势相吻合的是( )
A.甲B.乙C.丙D.丁
7.根据此次沙尘暴的移动路径,判断推动此次沙尘暴快速移动的主要原因是( )
A.气旋西移B.反气旋东进C.冷锋南下D.暖锋北上
【分析】
6.
7.
由上一问分析可知本次沙尘暴由冷锋天气引
【答案】6.B 7.C
题型01 气旋与反气旋
西太平洋副热带高压(简称“副高”),是一个在太平洋上的永久性高压环流系统,对我国的天气、气候产生重要的影响。图为某时副高位置及西太平洋台风主要路径示意图。据此完成下面小题。
1.当副高处于图中位置时,我国最可能出现的天气是( )
A.江南春雨B.东北夏雨C.华西秋雨D.贵阳冬雨
2.下列因素中,对台风移动路径影响最小的是( )
A.纬度位置高低B.中纬度西风带
C.大陆轮廓特点D.副高气流引导
【答案】1.C 2.C
【解析】1.图示副高控制我国长江以南地区,时间应为春末夏初或夏末秋初,D错误;江南地区受副高的影响看,降水较少,A错误。东北夏雨主要在7、8月份,B错误;此时副高西侧的西南气流将南海和印度洋上的暖湿空气源源不断地输送到华西地区,水汽条件水汽较足。同时随着冷空气不断从高原北侧东移或从我国东部地区向华西地区倒灌,冷暖空气在我国四川盆地和川西南山地及贵州的西部和北部地区频频交汇,形成华西秋雨,C正确。故选C。
根据图示信息可知,纬度不同,台风移动路径明显不同,台风移动路径受纬度因素影响。中纬度西风带对台风移动会造成干扰;副高气流引导也会影响台风移动的路径,ABD不符合题意。唯独大陆轮廓特点对台风路径影响不大,C符合题意。故选C。
题型02 锋面气旋
中纬度天气系统的移动方向会受高空西风环流的影响。下图示意亚洲局部地区某年11月7日20时至8日20时期间不同时刻的海平面等压线分布(单位:hPa)。据此完成下面小题。
3.按图示天气系统出现的先后顺序排,依次是( )
A.甲乙丙B.丙乙甲C.乙甲丙D.丙甲乙
4.丙图中锋面( )
A.①为暖锋,②为冷锋B.①为冷锋,②为暖锋
C.①②均为暖锋D.①②均为冷锋
【答案】3.C 4.D
【解析】3.根据材料信息可知,该天气系统的移动受高空西风环流的影响,该天气系统应逐渐向东移动,根据图示信息可知,低压中心的位置由西至东依次为乙、甲、丙,所以天气系统出现的先后顺序为乙甲丙,C正确,ABD错误。所以选C。
根据图示信息可知,该地位于北半球,①②受高空西风环流影响,且结合图中锋线和等压线可知,②处气流表现为西北冷气团吹向东南暖气团,为冷锋,D正确,ABC错误。所以选D。
题型03 等压线图判读
下图为2023年3月某日某时我国海平面等压线图。读图,完成下面小题。
5.下列表述正确的是( )
A.甲地为西北风B.乙地为西北风C.甲地为暖气团D.乙地为暖气团
6.此时,最有可能的是( )
A.M地黄沙漫天B.N地晴空万里C.Q地雷电交加D.P地狂风暴雨
【答案】5.C 6.A
【解析】5.读图并根据所学风向(高压指向低压,北半球近地面右偏)的判定可知,甲地吹西南风,A错误;乙地吹东北风,B错误;甲地位于冷锋过境前,受暖气团控制,C正确;乙地位于暖锋的锋前,为冷气团,D错误。故选C。
6.M地位于冷锋过境后,附近等压线密集,风力大,最可能黄沙漫天,A正确;N地受低气压影响,可能阴雨连绵,B错误;Q地在冷锋过境前,受暖气团控制,晴天,C错误;P地等压线稀疏,风力小,D错误。故选A。
热点应用
01 锢囚锋
锢囚锋是由冷锋追上暖锋或由两支冷锋迎面相遇,将锋前的暖气团抬离地面,近地面由原来的两个锋面合并后形成的新锋面,叫锢囚锋。下图示意甲地附近某次锢囚锋形成过程及当时该地区海平面气压分布。完成下面小题。
1.根据气流运动判断,该锢囚锋形成按时间排序正确的是( )
A.Ⅰ、Ⅱ、ⅢB.Ⅲ、Ⅰ、ⅡC.Ⅱ、Ⅲ、ⅠD.Ⅰ、Ⅲ、Ⅱ
2.下列叙述最能说明甲处该时段天气特点的是( )
A.阴雨连绵无晴天B.风和日丽冰雪寒
C.狂风暴雨秋意浓D.晴空艳阳春风暖
【答案】1.B 2.A
【解析】1.根据材料“锢囚锋是由冷锋追上暖锋或由两支冷锋迎面相遇,将锋前的暖气团抬离地面,近地面由原来的两个锋面合并后形成的新锋面”可知,。暖气团、较冷气团和更冷气团相遇时先构成两个锋面(图Ⅲ时刻),然后其中一个锋面追上另一个锋面,图Ⅱ时刻为锢囚锋。因此该锢囚锋形成按时间排序正确的是Ⅲ、Ⅰ、Ⅱ,B正确,ACD错误,故选B。
2.锢囚锋锋线两侧都为冷气团,分别是原先冷锋后面的冷气团和暖锋前面冷气团,暖气团被抬离地面,锢囚在高空,近地面冷气团的上方。锢囚锋具有冷暖锋的特点,锋面过境时,两侧均为降水区,先是暖锋云系和连续性降水,而后转为冷锋云系和阵性降水。因此甲处此时以降雨天气为主,BD错误。秋季气温较高,冷气团势力弱,不易形成锢囚锋,因此C选项错误,故选A。
知识点拨:
(1)概念
在锋面气旋中,由于冷气团移动较快,暖气团移动较慢,所以锋面气旋中的冷锋终将追上暖锋,最后冷锋与暖锋相叠,将地面的暖空气全部举升至空中,便形成锢囚锋。所谓锢囚,是指暖气团被锢囚在高空。
(2)锋面气旋(温带气旋) 形成锢囚锋的过程
在我国,温带气旋(锋面气旋)中冷锋追上暖锋而形成锢囚锋的现象十分常见。下图代表了锋面气旋从产生到最终消亡的全过程,D过程开始出现锢囚锋,当暖空气完全被囚锢到高空之后,由于地面气温差异减小,气压差异减小,气团驱动力逐渐消失,锋面气旋也最终消亡。
(3)锢囚锋的分类
(4)锢囚锋形成的三种情况
①温带气旋中冷锋追上暖锋
左侧的冷锋移动较快,追上了前面的暖锋,冷锋前的暖空气都被抬离地面,锢囚到高空。冷锋后面的冷气团和暖锋前面冷气团的交界面称为锢囚锋。
②锋面受山脉阻挡形成的地形锢囚锋
华南锢囚锋:每年的4-6月份,我国冷锋南下经过南岭(两广丘陵)受地形阻挡,风速减慢,到达华南沿海地区时,冷气团逐渐变性,锋面稳定少动,当第二条冷锋南下,两者相遇形成华南锢囚锋。如右图:
③两条冷锋迎面相遇
青藏湖锢囚锋:冬季时,冷空气受祁连山脉的影响分为东西两股,一股是经南疆盆地后,逐渐溢入青藏高原西侧阿尔金山山口进入青海西北部的“西路冷空气”;另一股是经河西走廊南下,在青藏高原东北部河谷地区向西回流倒灌的“东路冷空气”。这两股冷空气在青海湖附近迎面相遇,形成青海湖锢囚锋。冷锋前的暖空气都被抬离地面,锢囚到高空。冷锋后面的冷气团和暖锋前面冷气团的交界面称为锢囚锋。如下图:
云贵高原锢囚低涡:当较强的偏北风遇到秦岭阻挡分支南下,一支绕流四川盆地,一支绕流江汉平原,两支气流在贵州北部辐合而形成“锢囚低涡",冷锋前的暖空气都被抬离地面,锢囚到高空,其强度较小,但带来的降水量较大。
(5)锢囚锋的天气现象
锢囚锋是由原来两个锋面合并形成的新锋面,所以它带来的天气保留着原来两个锋面天气的特征,两侧均为降水区。而且由于锢囚作用,暖空气被抬升得更高,因此云层增厚、降水增加、雨区扩大,风力界于冷锋和暖锋之间。
02 倒暖锋
我国东北地区有种特有的天气过程叫倒暖锋,它具备暖锋特征,却由北向南逆行。在该天气形成之前的两天寒潮袭击使东北地区普遍低温,随后在低气压影响下海洋暖湿气团南下遇上东北的冷气团形成锋面。下图为某次倒暖锋过境时近地面气压形势图。读图完成下面小题。
3.我国东北地区发生倒暖锋概率最高的季节是( )
A.春季B.夏季C.秋季D.冬季
4.倒暖锋的海洋暖湿气团来自( )
A.黄海B.日本海C.太平洋中心D.鄂霍次克海
【答案】3.D 4.D
【解析】3.根据题干信息可得,在倒暖锋形成之前受到了的两天寒潮袭击,因此可以推断倒暖锋在我国主要出现在东北地区,一般出现在寒潮过境之后的两三天之内,因此寒潮主要过境季节为冬季,故D正确,因此排除A、B、C,选择D。
4.倒暖锋形成之前,东北地区寒潮过境,陆地气温低;冬季由于海陆热力性质差异,鄂霍次克海气温比陆地高;来自鄂霍次克海的暖湿空气南下与南方冷空气相遇形成倒暖锋。因此水汽来源于鄂霍次克海,故D正确,因此排除A、B、C,选择D。
知识点拨:
东北倒暖锋的形成
冬季在陆地上的蒙古西伯利亚高压发力,会驱动强冷空气入侵并控制我国东北,如果24小时内,连续降温10℃以上且当天最低温在5℃以下,就会形成寒潮。
而此时,如果千岛群岛附近的海域气温较高,出现了强大的低压中心(注意哦,这个低压中心是在海上的),在海陆热力性质差异的影响下,相对冬季的陆地来说,海洋的气温较高,它是一个“暖中心”。
北半球的低压系统在水平方向上是逆时针旋转,在鄂霍茨克海和我国东北之间,形成东北风(如图中红色箭头),这股从海而来(相对暖湿)的气流进入我国东北,与盘踞在此的冷空气相遇,形成锋面,暖气团主动推着锋面向南移动,这就是倒暖锋。
倒暖锋一般发生在寒潮之后的2-3天,本质就是鄂霍次克海的海洋暖气团取代了东北的大陆冷气团。
倒暖锋的出现,首先调节了东北地区的气温,使得寒潮过后的低温期缩短,加快东北地区升温。此外,倒暖锋携带海洋的暖湿气流,带来降水,使气候变得湿润。虽然倒暖锋一般只能持续2—3天,但却对东北地区的气候有着重要的影响。
03 露点锋
5.(2020·山东卷)阅读图文资料,完成下列要求。
露点是空气因冷却而达到饱和时的温度,其数值越大,反映空气中水汽含量越大。一般情况下,温度相同时湿空气要比干空气密度小。两个温度相近的干、湿气团相遇所形成的锋,称为干线。下图为北美洲部分地区某时刻主要气象要素分布形势示意图,来自极地、太平洋和墨西哥湾的三种性质不同的气团,在落基山以东平原地区交绥形成三个锋:冷锋、暖锋和干线。
(1)分析图中干线附近产生降水的原因。
(2)说明图示区域地形对干线形成的影响。
【解析】
(1)
依据干线的概念:两个温度相近的干、湿气团相遇所形成的锋,称为干线。读图:可看出,干线大致南北延伸,东西两侧气团的温度接近;东侧气流来自海洋,湿度较大,西侧气流来自内陆,湿度较小;西侧的干空气向东侧的湿空气移动,密度小的湿空气被迫抬升,抬升过程中,随高度增加,气温降低(达到露点后),形成降水。
材料指出“在落基山以东平原地区交绥”,该区域位于落基山以东平原地区,来自太平洋的气团,在山地西侧的迎风坡形成降水后,湿度减小,越过高大山地在背风坡下沉增温;面积广大的平原,地势平坦,下垫面性质均一,利于东侧墨西哥湾湿热气团的快速深入,气团性质变化小,温度相近的两个干湿气团交绥形成干线。
(2)
【答案】
(1)干线东、西两侧温度相近的干、湿气团相遇,东侧的湿气团密度小,位于干气团之上,湿气团被迫抬升;抬升过程中,随高度增加,气温降低(达到露点后),形成降水。
(2)本区西部分布有南北向高大山地,来自太平洋的气团,在山地西侧的迎风坡降水后,湿度减小,越过高大山地在背风坡下沉增温;本区中部为面积广大的平原,地势平坦,下垫面性质均一,利于东侧墨西哥湾湿热气团的快速深入,气团性质变化小。(温度相近的两个干湿气团交绥形成干线。)
知识点拨:
04 大湖效应
冷流降雪指强冷空气经过暖湿海面,到达海域迎风岸后遇冷形成的降雪。2023年12月环渤海区域发生了多次强冷流降雪。图示意环渤海区域位置。完成下面小题。
6.与冷流降雪原理类似的天气系统是( )
A.冷锋B.暖锋C.气旋D.反气旋
7.下列地区中,全年冷流降雪量最大的可能是( )
A.甲B.乙C.丙D.丁
8.2023年12月发生强冷流降雪时,戊海域( )
A.气温上升,表层水温上升,海气温差增大
B.气温上升,表层水温上升,海气温差减小
C.气温下降,表层水温下降,海气温差增大
D.气温下降,表层水温下降,海气温差减小
【答案】6.B 7.D 8.C
【解析】6.根据材料和所学知识可知,冷流降雪是到达海面的冷空气在海---气交互作用的影响下增温,并将海上的暖湿气流带到海域迎风岸,遇冷在迎风岸形成降雪,所以冷流降雪类似于暖锋,暖气团遇冷形成降水,B正确;冷锋是冷气团主动靠近暖气团,与冷流降雪原理不符,A错误;气旋中心是低压,暖气团上升易形成阴雨天气,反气旋中心是高压,多晴朗天气;CD错误。故选B。
7.降雪时间出现在冬季,图中地区冬季多西北风,冷空气经过渤海向南吹向丁地,将渤海的暖湿气流带到丁地的迎风岸,所以丁地的降雪量最大,D正确;甲乙丙是冬季风的离风岸,ABC错误;故选D。
8.强冷流降雪时,强冷空气经过戊海域,戊海域气温下降,AB错误;强冷空气经过时,由于表层海水温度相对较高,会通过潜热输送的方式将热量输送到大气,致使表层水温下降,但气温下降更明显,海气温差增大,D错误,C正确。故选C。
知识点拨:
大湖效应:指的是冷空气遇到大面积未结冰的水面(通常是湖泊)从中得到水蒸汽和热能,然后在向风的湖岸形成降水、降雪、雾气等现象,通常是以雪的形式出现。
全球各地均会出现不同程度的“大湖效应”,但就世界范围来看,有三个地方最为典型:北美五大湖地区、哈德逊湾东岸、日本本州岛和北海道的西海岸。在我国山东半岛北部也会有“大湖效应”降雪,但是比以上三个地区都要弱。冬季,来自西伯利亚的冷空气经过相对温暖潮湿的海面抵达山东半岛北部,在山东半岛丘陵地形抬升的作用下,使其北部沿海降雪加强,引发暴风雪,山东半岛北部素有“雪窝子”的称呼。
在大湖效应的形成过程中,需要同时满足三个条件:
①来自于高纬的冷空气。这种冷空气含有的水汽较少,一般不能造成大范围的降水;
②未结冰的水面,可以为冷空气提供充足的水汽和热能,使原先的冷空气“变性”—形成较为暖湿的气流;
③在向风岸遇冷气团或地形的抬升,这样方便暖湿气流在此凝结并形成降水。
大湖效应的影响因素:
a.水气温差越大,降雪量越大。
b.掠过的水面越广,降雪量越大。
c.略过水面后抬升幅度越大,降雪量越大。
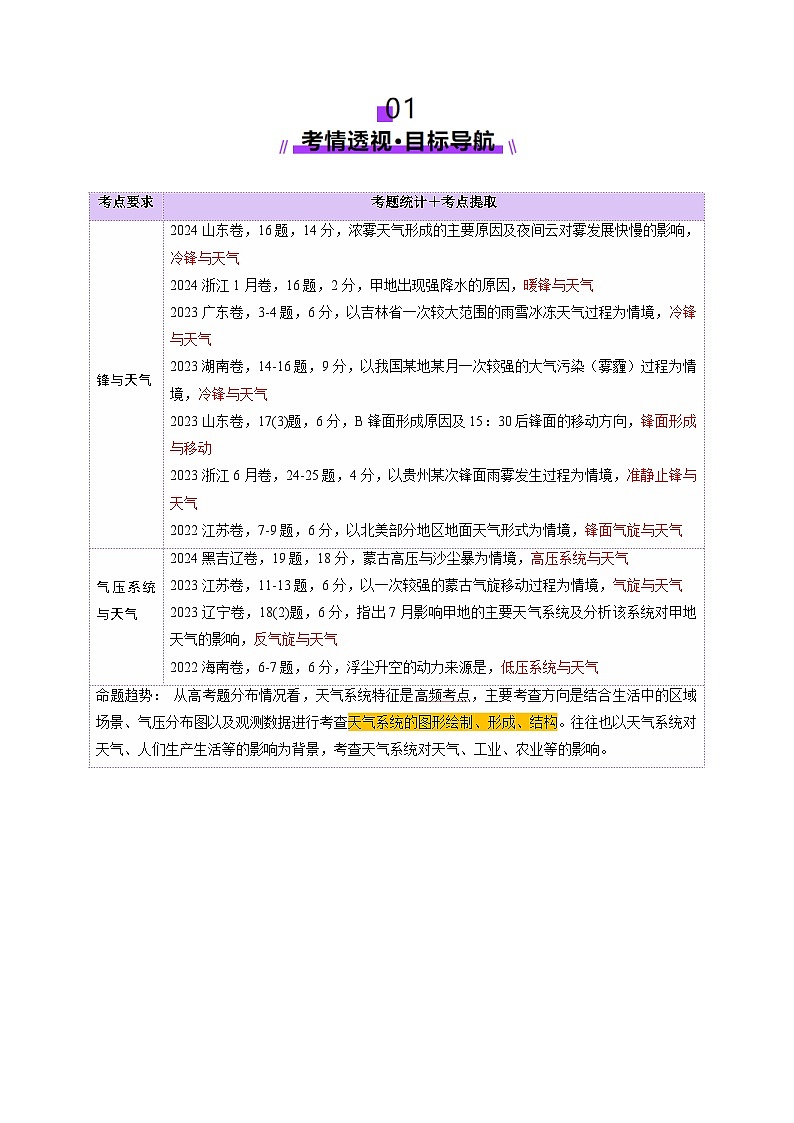
考点要求
考题统计+考点提取
锋与天气
2024山东卷,16题,14分,浓雾天气形成的主要原因及夜间云对雾发展快慢的影响,冷锋与天气
2024浙江1月卷,16题,2分,甲地出现强降水的原因,暖锋与天气
2023广东卷,3-4题,6分,以吉林省一次较大范围的雨雪冰冻天气过程为情境,冷锋与天气
2023湖南卷,14-16题,9分,以我国某地某月一次较强的大气污染(雾霾)过程为情境,冷锋与天气
2023山东卷,17(3)题,6分,B锋面形成原因及15:30后锋面的移动方向,锋面形成与移动
2023浙江6月卷,24-25题,4分,以贵州某次锋面雨雾发生过程为情境,准静止锋与天气
2022江苏卷,7-9题,6分,以北美部分地区地面天气形式为情境,锋面气旋与天气
气压系统与天气
2024黑吉辽卷,19题,18分,蒙古高压与沙尘暴为情境,高压系统与天气
2023江苏卷,11-13题,6分,以一次较强的蒙古气旋移动过程为情境,气旋与天气
2023辽宁卷,18(2)题,6分,指出7月影响甲地的主要天气系统及分析该系统对甲地天气的影响,反气旋与天气
2022海南卷,6-7题,6分,浮尘升空的动力来源是,低压系统与天气
命题趋势: 从高考题分布情况看,天气系统特征是高频考点,主要考查方向是结合生活中的区域场景、气压分布图以及观测数据进行考查天气系统的图形绘制、形成、结构。往往也以天气系统对天气、人们生产生活等的影响为背景,考查天气系统对天气、工业、农业等的影响。
市区
过境前
过境时
过境后
天气
情况
单一暖气团控制,气温高,气压低,天气晴朗
常出现较大的风,云层增厚,并出现雨、雪天气
单一冷气团控制,气温下降,气压上升,天气转晴
市区
过境前
过境时
过境后
天气
情况
单一冷气团控制,气温低,气压高,天气晴朗
云层加厚,多形成连续性降水
单一暖气团控制,气温升高,气压降低,天气转晴
类型
成因
出现时间及典型现象
华南(南岭)
准静止锋
南下冷空气势力减弱及被南岭阻滞,徘徊不前,冬半年,锋区位置偏南;夏半年,锋区位置偏北
一年四季均可出现,多出现在冬春两季,冬季降水不强,春夏季可发生暴雨,持续数天
江淮
准静止锋
来自海洋上的暖湿气流与大陆上南下冷空气在江淮流域对峙
六月,在江淮流域形成“梅雨”或“霉雨”
昆明(云贵)
准静止锋
南下冷空气被云贵高原阻挡而停滞,与西南暖湿气流相遇,暖湿空气抬升
冬半年,贵州,“冬无三日晴”“冻雨”;昆明,天气晴朗且气温较高
天山
准静止锋
来自大西洋和北冰洋的不太强的冷锋被天山山脉地形阻挡,徘徊不前
冬春季节,北疆降水较多,多阴雾与微雪
阶段
气象特征
降水类型
第一阶段
18日14时至20时,气温大于0℃且达到露点,所以有降水且类型为雨;风速明显增大,故天气为风雨交加
雨
第二阶段
18日20时至19日凌晨,气温达到露点,开始低于0℃,但不是很低,此时降水变为冻雨或雨夹雪
冻雨或者雨夹雪
第三阶段
19日上午及以后,气温明显低于0℃,降水类型全面转为雪,风速降低,雪花纷飞
雪
气旋(低压系统)
反气旋(高压系统)
气压分布
气压中心低,四周高
气压中心高,四周低
水平气流与风向
气流形成
(北半球)
风
向
北
半
球
逆时针流向中心
顺时针流向四周
东部:偏南风
西部:偏北风
东部:偏北风
西部:偏南风
南
半
球
顺时针流向中心
逆时针流向四周
东部:偏北风
西部:偏南风
东部:偏南风
西部:偏北风
垂直气流与天气
气流
形成
天气状况
多阴雨天气
多晴朗天气
过境前后气压变化曲线
我国天气典型实例
夏秋之交我国东南沿海的台风
夏季:长江流域的伏旱天气
秋季:我国北方秋高气爽的天气
冬季:我国北方干冷的天气
相关试卷
这是一份第08讲 常见天气系统(练习)(含答案) 2025年高考地理一轮复习讲练测(新教材新高考),文件包含第08讲常见天气系统练习教师版2025年高考地理一轮复习讲练测新教材新高考docx、第08讲常见天气系统练习学生版2025年高考地理一轮复习讲练测新教材新高考docx等2份试卷配套教学资源,其中试卷共39页, 欢迎下载使用。
这是一份第05讲 地球公转及其地理意义(讲义)(含答案) 2025年高考地理一轮复习讲练测(新教材新高考),文件包含第05讲地球公转及其地理意义讲义教师版2025年高考地理一轮复习讲练测新教材新高考docx、第05讲地球公转及其地理意义讲义学生版2025年高考地理一轮复习讲练测新教材新高考docx等2份试卷配套教学资源,其中试卷共97页, 欢迎下载使用。
这是一份第04讲 地球的自转及其地理意义(讲义)(含答案) 2025年高考地理一轮复习讲练测(新教材新高考),文件包含第04讲地球的自转及其地理意义讲义教师版2025年高考地理一轮复习讲练测新教材新高考docx、第04讲地球的自转及其地理意义讲义学生版2025年高考地理一轮复习讲练测新教材新高考docx等2份试卷配套教学资源,其中试卷共58页, 欢迎下载使用。

