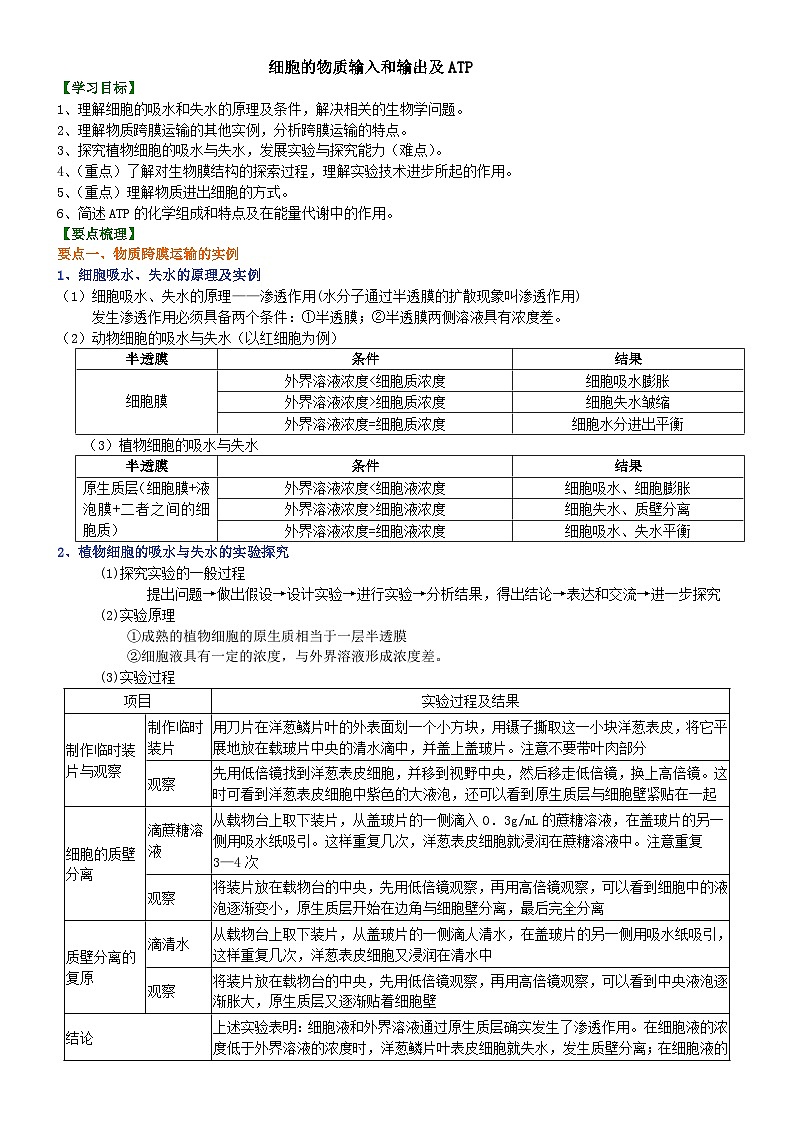
人教版 (新课标)必修1《分子与细胞》第2节 细胞的能量“通货”──ATP学案设计
展开1、理解细胞的吸水和失水的原理及条件,解决相关的生物学问题。
2、理解物质跨膜运输的其他实例,分析跨膜运输的特点。
3、探究植物细胞的吸水与失水,发展实验与探究能力(难点)。
4、(重点)了解对生物膜结构的探索过程,理解实验技术进步所起的作用。
5、(重点)理解物质进出细胞的方式。
6、简述ATP的化学组成和特点及在能量代谢中的作用。
【要点梳理】
要点一、物质跨膜运输的实例
1、细胞吸水、失水的原理及实例
(1)细胞吸水、失水的原理——渗透作用(水分子通过半透膜的扩散现象叫渗透作用)
发生渗透作用必须具备两个条件:①半透膜;②半透膜两侧溶液具有浓度差。
(2)动物细胞的吸水与失水(以红细胞为例)
(3)植物细胞的吸水与失水
2、植物细胞的吸水与失水的实验探究
(1)探究实验的一般过程
提出问题→做出假设→设计实验→进行实验→分析结果,得出结论→表达和交流→进一步探究
(2)实验原理
①成熟的植物细胞的原生质相当于一层半透膜
②细胞液具有一定的浓度,与外界溶液形成浓度差。
(3)实验过程
(4)质壁分离的原因分析
内因:原生质层有半透性→细胞渗透失水→细胞壁伸缩性小,原生质层伸缩性大
外因:外界溶液浓度大于细胞液浓度
原因
(5)实验结论
3、物质跨膜运输的其他实例
(1)实例:①细胞对无机盐吸收的实例:不同植物对不同离子的吸收表现出较大差异。
②人体甲状腺滤泡上皮细胞中碘的含量明显高于血液中碘的含量。
③不同微生物对不同矿物质的吸收表现出很大差异。
(2)物质跨膜运输的特点:
①物质跨膜运输并不都是顺浓度梯度的:
②细胞对物质的输入和输出具有选择性。
③细胞膜和其他生物膜都是选择透过性膜
要点二、生物膜的流动镶嵌模型
1、对生物膜结构的探索历程
2、细胞膜的成分和功能
细胞膜的主要成分是脂质和蛋白质,还有少量糖类。
(1)脂质:构成细胞膜的主要成分是磷脂,磷脂双分子层构成膜的基本支架。另外,脂质、脂溶性物质更易通过膜。
(2)蛋白质:膜的功能主要由蛋白质承担,功能复杂的细胞膜,其蛋白质的含量越高,种类越多。
(3)糖类:有的与蛋白质结合成糖被,有的与脂质结合成糖脂。
3、生物膜的结构特性与功能特性
(1)生物膜的结构特性:镶嵌性、流动性、不对称性。
(2)生物膜的功能特性:选择透过性。
要点三、物质跨膜运输的方式
1、被动运输
分子从高浓度向低浓度运动的一种现象叫扩散
(1)自由扩散:物质通过简单的扩散进出细胞,例如:H2O、O2、CO2、甘油、脂肪酸等脂溶性小分子
(2)协助扩散(易化扩散):物质从浓度高的一侧转运到浓度低的一侧,需要载体蛋白协助的扩散
2、主动运输(主动转运)
物质从低浓度一侧向高浓度一侧转运,需要载体蛋白的协助,同时要消耗能量。是物质进出细胞的最重要方式,体现主动选择性
3、胞吞和胞吐
依赖于生物膜的流动性,需要消耗能量
4、几种跨膜方式的比较:
要点四、能量与细胞代谢
动物细胞有机物中稳定的化学能
植物体有机物中稳定的化学能
光合作用
H2O
CO2
ATP
ATP
植物各项生命活动
细胞 呼吸
ATP是细胞内吸能反应和放能反应的纽带
ATP是细胞中的能量通货
光能
捕食
动物各项生命活动
ATP
细胞 呼吸
ATP是直接能源物质
1、ATP的结构
(1)ATP的结构简式A-P~P~P
①代表意义:A代表腺苷,T表示3,P代表磷酸基团,~代表高能磷酸键,-代表普通化学键
②能量储存:ATP 分子中的大量能量储存在高能磷酸键中
(2)ATP的分子组成
要点诠释:腺苷是腺嘌呤和核糖结合而成的,故一磷酸腺苷就是腺嘌呤核糖核苷酸,为RNA的组成单位之一。
2、ATP与ADP之间的相互转化
(1)过程:
(2)ATP与ADP之间的相互转化是一个不可逆的过程
3、ATP的主要生成途径
(1)植物细胞形成ATP的途径;光合作用、呼吸作用
(2)动细胞形成ATP的途径;呼吸作用
4、ATP的生理作用
(1)保证了细胞内有一个相对稳定的能量供应库
(2)生命活动的直接能源物质(能量通货)
【典型例题】
类型一:细胞的失水和吸水
例1、(2015海南高考)取生理状态相同的某种植物新鲜叶片若干,去除主脉后剪成大小相同的小块,随机分成三等份,之后分别放入三种浓度的蔗糖溶液(甲、乙、丙)中,一定时间后测得甲的浓度变小,乙的浓度不变,丙的浓度变大。假设蔗糖分子不进出细胞,则关于这一实验结果,下列说法正确的是( )
A.实验前,丙的浓度>乙的浓度>甲的浓度
B.乙的浓度不变是因为细胞内蔗糖浓度与乙的浓度相等
C.实验中,细胞与蔗糖溶液间的水分移动属于协助扩散
D.甲、丙的浓度变化是由水分在细胞与蔗糖溶液间移动引起的
【答案】D
【解析】根据题干信息可推断一定时间后甲的浓度变小是凶为叶片失水,“乙浓度不变”说明乙的浓度与叶片细胞的细胞液浓度相等,“丙浓度变大”是因为细胞吸水,由此推断,实验前,丙的浓度<乙的浓度<甲的浓度,A、B错误,D正确;实验中,细胞与蔗糖溶液间的水分移动属于自由扩散,C错误。
【点评】本题主要考查渗透作用的知识。
【举一反三】:
【变式一】
将人的红细胞放入4℃蒸馏水中,一段时间后红细胞破裂,主要原因是 ( )
A.红细胞具有水溶性 B.红细胞的液泡体积增大
C.蒸馏水大量进入红细胞 D.低温时红细胞膜流动性增大
【答案】C
【解析】红细胞无细胞核,无细胞器,放在蒸馏水中,由于外界浓度低于细胞内浓度,导致吸水涨破。
【点评】本题考查细胞的失水和吸水,外界溶液浓度<细胞质浓度时,细胞吸水,最终破裂。
类型二:生物膜的特性
例2、(2016年珠海市月考)下列有关细胞膜的叙述,不正确的是( )
A.细胞膜主要由脂质和蛋白质组成
B.不同细胞,其细胞膜蛋白质的种类和数量基本相同
C.组成细胞膜的脂质中,磷脂最丰富
D.癌细胞的恶性增殖和转移与癌细胞膜成分的改变有关
【答案】B
【解析】细胞膜主要由磷脂和蛋白质组成,A正确;不同细胞,细胞膜上蛋白质的种类和数量不同,B错误;磷脂双分子层是细胞膜的基本骨架,组成细胞膜的脂质中,磷脂最丰富,C正确;癌变细胞,其膜上的糖蛋白减少,导致癌细胞容易恶性增殖和转移,D正确。故选B。
【点评】本题主要考查细胞膜的功能及特性。
【举一反三】:
【变式一】
研究发现,胆固醇、小分子脂肪酸、维生素D等物质较容易优先通过细胞膜,这是因为( )
A.细胞膜具有一定的流动性
B.细胞膜是选择透过性膜
C.细胞膜的结构是以磷脂双分子层为基本支架
D.细胞膜上镶嵌有各种蛋白质分子
【答案】C
类型三:物质跨膜运输的方式
例3、(2015课标Ⅱ高考)将三组生理状态相同的某植物幼根分别培养在含有相同培养液的密闭培养瓶中,一段时间后,测定根吸收某一矿质元素离子的量。培养条件及实验结果见下表:
下列分析正确的是( )
A.有氧条件有利于该植物幼根对该离子的吸收
B.该植物幼根对该离子的吸收与温度的变化无关
C.氮气环境中该植物幼根细胞吸收该离子不消耗ATP
D.与空气相比,氮气环境有利于该植物幼根对该离子的吸收
【答案】A
【解析】由培养条件为空气和氮气且温度为17℃的两组实验可知,有氧条件有利于幼根对该矿质元素离子的吸收,氮气环境不利于吸收,A项正确,D项错误;由培养条件为17℃和3℃且培养瓶中气体都为空气的两组实验可知,幼根对该矿质元素离子的吸收与温度有关,B项错误;氮气环境中幼根细胞需消耗无氧呼吸产生的ATP来吸收该矿质元素离子,C项错误。
【点评】本题考查物质进出细胞的方式。
【举一反三】:
【变式一】
新生儿小肠上皮细胞通过消耗ATP,可以直接吸收母乳中免疫球蛋白和半乳糖。这两种物质分别被吸收到血液中的方式是( )
A.主动运输、主动运输 B.内吞、主动运输
C.主动运输、内吞 D.被动运输、主动运输
【答案】B
【解析】水分子、脂质分子、不带电荷的小分子、带电荷的小分子和离子都可以通过跨膜运输方式进入细胞,只有大分子或颗粒性物质不能跨膜运输,只能通过胞吞作用进入细胞。母乳中免疫球蛋白是大分子,必须经过内吞作用才能吸收,半乳糖是单糖,其运输方式也是主动运输,需要消耗能量。
【变式二】
红细胞吸收无机盐和葡萄糖的共同点是( )
A.都可以从低浓度一边到高浓度一边
B.都需要供给ATP
C.都需要载体协助
D.既需要载体协助又需要消耗能量
【答案】C
类型四:ATP的结构与特性
例4、高等植物体内产生ATP的生理过程有( )
A.呼吸作用、渗透作用 B.呼吸作用、蒸腾作用
C.光合作用、主动运输 D.光合作用、呼吸作用
【答案】D
【解析】在高等植物体内,光合作用的光反应阶段和呼吸作用均可以产生ATP。
【点评】本题考查ATP的形成途径。
【举一反三】:
【变式一】
下列关于人体细胞的 ATP 的叙述中,正确的是( )
A. ATP 虽在人体细胞中普遍存在,但含量不多
B. ATP 在人体细胞中普遍存在,含量很高
C. 它含有三个高能磷酸键
D. 当它过分减少时,可由 ADP 在不依赖其他物质的条件下直接形成
【答案】A
【解析】ATP 化学性质不稳定,虽然在人体细胞中普遍存在,但很容易转化成 ADP。 ADP 在形成 ATP 时,必须与游离的磷酸基结合。
【变式二】
在ATPADP+Pi(磷酸)+能量反应式中,下列说法正确的是( )
A.物质和能量都是可逆的,酶相同
B.物质和能量都是不可逆的,酶不相同
C.物质是可逆的,能量是不可逆的,酶不相同
D.能量是不可逆的,物质是不可逆的,酶相同
【答案】C
【解析】考查ATP与ADP相互转化过程中涉及的问题。(1)从反应条件上看,ATP的水解是一种水解反应,催化该反应的酶属水解酶。而ATP合成是一种合成反应,催化该反应的酶属合成酶。酶具有专一性,故酶不相同。 (2)从能量上看,ATP水解释放的能量是储存在高能磷酸键内的化学能,而合成ATP的能量主要有化学能和太阳能,因此,能量来源不同,不可逆。 (3)从物质上看,物质是可逆的。半透膜
条件
结果
细胞膜
外界溶液浓度<细胞质浓度
细胞吸水膨胀
外界溶液浓度>细胞质浓度
细胞失水皱缩
外界溶液浓度=细胞质浓度
细胞水分进出平衡
半透膜
条件
结果
原生质层(细胞膜+液泡膜+二者之间的细胞质)
外界溶液浓度<细胞液浓度
细胞吸水、细胞膨胀
外界溶液浓度>细胞液浓度
细胞失水、质壁分离
外界溶液浓度=细胞液浓度
细胞吸水、失水平衡
项目
实验过程及结果
制作临时装片与观察
制作临时装片
用刀片在洋葱鳞片叶的外表面划一个小方块,用镊子撕取这一小块洋葱表皮,将它平展地放在载玻片中央的清水滴中,并盖上盖玻片。注意不要带叶肉部分
观察
先用低倍镜找到洋葱表皮细胞,并移到视野中央,然后移走低倍镜,换上高倍镜。这时可看到洋葱表皮细胞中紫色的大液泡,还可以看到原生质层与细胞壁紧贴在一起
细胞的质壁分离
滴蔗糖溶液
从载物台上取下装片,从盖玻片的一侧滴入0.3g/mL的蔗糖溶液,在盖玻片的另一侧用吸水纸吸引。这样重复几次,洋葱表皮细胞就浸润在蔗糖溶液中。注意重复3—4次
观察
将装片放在载物台的中央,先用低倍镜观察,再用高倍镜观察,可以看到细胞中的液泡逐渐变小,原生质层开始在边角与细胞壁分离,最后完全分离
质壁分离的复原
滴清水
从载物台上取下装片,从盖玻片的一侧滴人清水,在盖玻片的另一侧用吸水纸吸引,这样重复几次,洋葱表皮细胞又浸润在清水中
观察
将装片放在载物台的中央,先用低倍镜观察,再用高倍镜观察,可以看到中央液泡逐渐胀大,原生质层又逐渐贴着细胞壁
结论
上述实验表明:细胞液和外界溶液通过原生质层确实发生了渗透作用。在细胞液的浓度低于外界溶液的浓度时,洋葱鳞片叶表皮细胞就失水,发生质壁分离;在细胞液的浓度高于外界溶液的浓度时,细胞就吸水,已出现质壁分离的细胞,发生质壁分离复原。细胞能否从外界吸收水分子取决于细胞液的浓度和外界溶液浓度的高低。当细胞液的浓度高于外界溶液的浓度时,细胞就吸水,否则就失水
成熟植物细胞与外界溶液发生渗透作用
1
外界溶液浓度>细胞液浓度
细胞失水
2
外界溶液浓度<细胞液浓度
细胞吸水
年代
科学家
科学实验
结论
19世纪末
欧文顿
用500多种物质对植物细胞进行的通透性实验,发现脂质更容易通过细胞膜
膜是由脂质组成的
1925年
两位荷兰科学家
从细胞膜中提取的脂质铺成的单层分子面积是细胞膜的2倍
细胞膜中脂质为连续两层
1959年
罗伯特森
在电镜下看到细胞膜由蛋白质—脂质—蛋白质三层结构构成
生物膜为三层静态统一结构
1970年
弗雷和埃迪登
分别用绿色和红色荧光染料标记两种细胞的蛋白质,并将两细胞融合,发现荧光均匀
细胞膜具有流动性
1972年
桑格和尼克森
在新的观察和实验证据基础上
提出流动镶嵌模型
方式
运转方向
是否需要载体
是否耗能
跨膜运输
被动转运
自由扩散
顺浓度梯度
不需要
不耗能
协助扩散
顺浓度梯度
需要
不耗能
主动转运
逆浓度梯度
需要
耗能
膜泡运输
胞吞(内吞)
耗能
胞吐(外排)
耗能
比较项目
ATP的水解
ATP的合成
反应式
ATP ADP+Pi+能量
ADP+Pi+能量ATP
条件
水解酶
合成酶
场所
细胞膜、叶绿体基质、细胞核等
细胞质基质、线粒体、叶绿体
能量转化
放能
储能
能量来源和去路
释放的能量是储存在高能磷酸键中的化学能
合成ATP所需的能量主要有化学能和太阳能
结论
1、从物质方向看是可逆的
2、从酶、进行场所、能量等方面看是不可逆的
3、从整体看二者的反应不可逆,而是细胞内ATP与ADP的循环过程
培养瓶中气体
温度(℃)
离子相对吸收量(%)
空气
17
100
氮气
17
10
空气
3
28
人教版 (2019)必修1《分子与细胞》第2节 细胞的能量“货币”ATP学案及答案: 这是一份人教版 (2019)必修1《分子与细胞》第2节 细胞的能量“货币”ATP学案及答案,共4页。学案主要包含了预习目标,预习内容,提出疑惑,当堂检测等内容,欢迎下载使用。
高中生物人教版 (2019)必修1《分子与细胞》第2节 细胞的能量“货币”ATP学案设计: 这是一份高中生物人教版 (2019)必修1《分子与细胞》第2节 细胞的能量“货币”ATP学案设计,共5页。学案主要包含了教学目标,ATP与ADP可以相互转化,ATP的利用等内容,欢迎下载使用。
人教版 (2019)必修1《分子与细胞》第2节 细胞的能量“货币”ATP导学案: 这是一份人教版 (2019)必修1《分子与细胞》第2节 细胞的能量“货币”ATP导学案,共5页。学案主要包含了学习目标,知识构建等内容,欢迎下载使用。

