四川省南充市2022_2023学年高一生物上学期期末试卷含解析
展开C.细胞中的蛋白质分子D.个体
2.(1分)19世纪建立细胞学说的主要科学家是( )
A.列文虎克B.虎克
C.施旺和施莱登D.魏尔肖
3.(1分)在将显微镜的低倍镜转换成高倍镜并寻找物像的过程中,不应出现的操作过程( )
A.转动细准焦螺旋B.转动粗准焦螺旋
C.转动转换器D.调节反光镜和光圈
4.(1分)原核细胞与真核细胞共有的结构是( )
A.核糖体B.染色体C.核仁D.线粒体
5.(1分)在视野内所看到的蚕豆叶下表皮细胞数目最多的镜头的组合( )
A.目镜5×、物镜10×B.目镜10×、物镜10×
C.目镜10×、物镜40×D.目镜16×、物镜40×
6.(1分)下列元素中属于大量元素的是( )
A.SeB.CC.KD.M
7.(1分)生活在沙漠地带的仙人掌叶肉细胞中,占干重和鲜重最多的化合物分别是( )
A.蛋白质、核酸B.蛋白质、脂质
C.蛋白质、水D.核酸、水
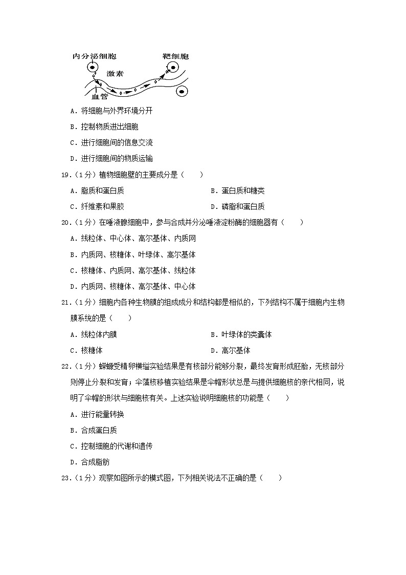
8.(1分)水在细胞中存在的形式有( )
A.自由水和结合水B.液态水和气态水
C.自来水和结合水D.自由水和蒸馏水
9.(1分)细胞内无机盐的作用不包括( )
A.维持细胞的渗透压
B.维持酸碱平衡
C.组成某些复杂化合物
D.提供细胞代谢所需的能量
10.(1分)下列化合物中,属于多糖的是( )
A.淀粉B.葡萄糖C.纤维素酶D.核酸
11.(1分)脂质是组成细胞和生物体的重要有机化合物,下列物质中属于脂质的是( )
A.淀粉B.脂肪C.二肽D.核酸
12.(1分)下列分子中,与构成生物体的蛋白质的氨基酸分子式不相符的是( )
A.B.
C.D.
13.(1分)豌豆叶肉细胞中,由A、C、G、T四种碱基构成的核苷酸种类有( )
A.4种B.8种C.7种D.5种
14.(1分)生物体生命活动的主要承担者、遗传信息的携带者、主要能源物质、主要储能物质和结构和功能的基本单位依次是( )
A.核酸、蛋白质、细胞、糖类、脂肪
B.蛋白质、核酸、糖类、脂肪、细胞
C.核酸、蛋白质、细胞、脂肪、糖类
D.蛋白质、细胞、核酸、糖类、脂肪
15.(1分)下列元素中,构成生物大分子基本骨架的元素是( )
A.碳B.氢C.氧D.氮
16.(1分)组成细胞膜的主要成分是( )
A.脂质和蛋白质B.RNA和蛋白质
C.无机盐和蛋白质D.DNA和蛋白质
17.(1分)构成细胞膜结构的基本骨架是( )
A.磷脂双分子层B.蛋白质分子
C.胆固醇分子D.糖类分子
18.(1分)作为系统的边界,细胞膜在细胞的生命活动中有多种功能.图示模型表示细胞甲分泌的激素作用于细胞乙,此过程主要表明了细胞膜的何种功能( )
A.将细胞与外界环境分开
B.控制物质进出细胞
C.进行细胞间的信息交流
D.进行细胞间的物质运输
19.(1分)植物细胞壁的主要成分是( )
A.脂质和蛋白质B.蛋白质和糖类
C.纤维素和果胶D.磷脂和蛋白质
20.(1分)在唾液腺细胞中,参与合成并分泌唾液淀粉酶的细胞器有( )
A.线粒体、中心体、高尔基体、内质网
B.内质网、核糖体、叶绿体、高尔基体
C.核糖体、内质网、高尔基体、线粒体
D.内质网、核糖体、高尔基体、中心体
21.(1分)细胞内各种生物膜的组成成分和结构都是相似的,下列结构不属于细胞内生物膜系统的是( )
A.线粒体内膜B.叶绿体的类囊体
C.核糖体D.高尔基体
22.(1分)蝾螈受精卵横缢实验结果是有核部分能够分裂,最终发育形成胚胎,无核部分则停止分裂和发育;伞藻核移植实验结果是伞帽形状总是与提供细胞核的亲代相同,说明了伞帽的形状与细胞核有关。上述实验说明细胞核的功能是( )
A.进行能量转换
B.合成蛋白质
C.控制细胞的代谢和遗传
D.合成脂肪
23.(1分)观察如图所示的模式图,下列相关说法不正确的是( )
A.图中3为核仁,与核糖体的形成和某种RNA的合成有关
B.图中2为核孔,是DNA和蛋白质自由进出细胞核的通道
C.图中4为核膜,是一种双层膜
D.图中1为染色质,有时形成染色体
24.(1分)制作真核细胞的三维结构模型属于( )
A.物理模型B.概念模型C.数学模型D.生物模型
25.(1分)渗透作用需要满足的条件是( )
A.需要有半透膜
B.需要有浓度差和半透膜
C.需要有杂质
D.不需要任何条件
26.(1分)质壁分离实验中的“质”和“壁”分别是指( )
A.细胞质、细胞壁B.原生质层、细胞壁
C.细胞质基质、细胞壁D.原生质、细胞壁
27.(1分)某同学为探究膜的通透性而设计了如图所示的渗透装置,开始时烧杯内的液面和长颈漏斗内的液面相平。在长颈漏斗内液面上升的过程中( )
A.液面上升的速率先逐渐加快后逐渐减慢最终维持稳定
B.水分子只能通过半透膜从清水向蔗糖溶液扩散
C.当漏斗内液面保持不变时,水分子不再通过半透膜扩散
D.当半透膜两侧水分子进出速率相等时,长颈漏斗内液面最高
28.(1分)主动转运与被动转运是细胞中非常重要的两种物质运输方式,两者最主要的区别是( )
A.前者不需要载体,后者需要
B.前者需要消耗能量,后者不需要
C.前者从高浓度溶液到低浓度溶液,后者相反
D.前者运输的是小分子物质,后者运输的是大分子物质
29.(1分)下列关于酶的叙述正确的是( )
A.所有酶都是蛋白质
B.都能降低化学反应的活化能
C.只有内分泌细胞能合成
D.只有在细胞内才发挥催化作用
30.(1分)某同学在探究的特性实验时发现,适宜条件下,蛋白酶只能水解蛋白质( )
A.专一性B.高效性
C.可受温度影响D.可受pH影响
31.(1分)在实验中需要控制各种变量,其中人为控制的对实验对象进行处理的因素是( )
A.因变量B.无关变量C.自变量D.控制变量
32.(1分)下列有关ATP的叙述错误的是( )
A.ATP是细胞生命活动的直接能源物质
B.ATP的结构简式为A﹣P~P~P
C.ATP中的“A”代表腺嘌呤
D.正常细胞内ATP与ADP时刻不停地相互转化
33.(1分)下列关于ATP与ADP相互转化的叙述正确的是( )
A.ATP与ADP相互转化是一种可逆反应
B.正常细胞中ATP与ADP相互转化时刻发生且处于动态平衡中
C.细胞中许多吸能反应与ATP的合成相联系
D.ADP转化为ATP所需能量可以是有机物氧化分解释放的能量,也可以来自光能和热能
34.(1分)下列生理代谢过程中,发生在线粒体基质中的是( )
A.有氧呼吸第一阶段B.有氧呼吸第二阶段
C.有氧呼吸第三阶段D.无氧呼吸
35.(1分)杜绝酒驾是每个公民的义务。交警检查酒驾等违章行为时,可用于检测司机呼出的气体是否为酒精的试剂是( )
A.0.1%溴麝香草酚蓝溶液
B.斐林试剂
C.加入适量浓硫酸的重铬酸钾溶液
D.澄清的石灰水
36.(1分)关于细胞呼吸的叙述,正确的是( )
A.土壤淹水可导致根系发生无氧呼吸
B.种子风干脱水后呼吸强度增强
C.破伤风杆菌在有氧条件下能大量繁殖
D.小麦种子萌发过程中有氧呼吸逐渐减弱
37.(1分)不同细胞在不同O2浓度下,细胞呼吸的产物可能不同。下列细胞以葡萄糖为呼吸底物。细胞呼吸前后会发生气体体积变化的是( )
A.乳酸菌在无O2条件下
B.酵母菌在无O2条件下
C.水稻根细胞在O2充足条件下
D.动物肌肉细胞在O2充足条件下
38.(1分)在绿叶中色素的提取实验中,研磨绿叶时要加入无水乙醇,其目的是( )
A.防止叶绿素被破坏
B.使叶片充分研磨
C.使各种色素充分溶解在无水乙醇中
D.使叶绿素溶解在无水乙醇中
39.(1分)光合作用光反应为暗反应提供的物质有( )
A.ATP和NADPHB.O2和糖
C.ATP和CO2D.O2和CO2
40.(1分)用14C标记参加光合作用的二氧化碳,由此可以了解( )
A.暗反应不需要光
B.光合作用中能量的传递过程
C.二氧化碳是如何转化为有机物中的碳
D.光反应必须在有光条件下进行
41.(2分)如表是一组探究有机物存在与否的鉴别实验,按表中编号顺序对应下列各项中的内容,正确的是( )
A.红色、苏丹Ⅲ染液、果糖
B.红色、苏丹Ⅲ染液、蔗糖
C.紫色、苏丹Ⅲ染液、葡萄糖
D.紫色、苏丹Ⅲ染液、蔗糖
42.(2分)有关图中蛋白质的叙述正确的是( )
A.此蛋白质共有2条肽链
B.此蛋白质共有95个肽键
C.此蛋白质的R基中共含有22个氨基
D.此蛋白质形成时共减少的相对分子质量为1764
43.(2分)根据生物膜结构探索历程的科学史,下列说法错误的是( )
A.通过细胞对不同化学物质通透性的实验,可推测“细胞膜是由脂质组成的”
B.细胞膜在电镜下呈现“暗—亮—暗”,由此提出膜都是三层结构的动态模型
C.小鼠细胞和人细胞的融合实验,表明细胞膜具有流动性
D.流动镶嵌模型能合理解释细胞生长,变形虫运动等现象
44.(2分)如图表示某物质在酶、无机催化剂、无催化剂时由常态转化为活跃状态时所需的活化能(分别为a、b、c),由此图不能得到的结论是( )
A.无机催化剂能降低化学反应的活化能
B.酶能降低化学反应的活化能
C.无机催化剂降低的活化能为b﹣a
D.酶降低活化能的效果比无机催化剂更显著
45.(2分)参加2022卡塔尔世界杯的足球运动员处于平静状态和剧烈运动状态下的骨骼肌细胞,分解葡萄糖过程中产生的CO2摩尔数与消耗的O2的摩尔数的比值分别是( )
A.等于1、等于1B.等于1、大于1
C.大于1、等于1D.等于1、小于1
二、填空题(每空2分,共50分)
46.(14分)请根据所学知识,完成有关“生物体的结构”相关的概念图。
① ② ③ ④ ⑤ ⑥ ⑦
47.(12分)如图表示细胞的元素、化合物及其作用,a、b、c代表不同的小分子物质,A、B、C代表不同的大分子
(1)X所代表的元素是 。A1代表的物质是 。
(2)与B相比较,脂肪分子储能更多的原因是 。
(3)一分子c是由 、 和 组成的。
48.(12分)细胞是开放的生命系统,可通过不同运输方式与外界环境发生物质交换。回答下表中相关问题:
49.(12分)如图表示绿色植物体内光合作用和细胞呼吸的过程,请据图分析并回答:
(1)甲图所示生理过程消耗水的场所是 ,乙图所示生理过程生成水的场所是 。
(2)若突然增加CO2浓度,则短时间内物质A的含量将 (填增多、减少或不变)。
(3)乙图中的物质B是 ,过程 (填序号)伴随有ATP的合成。
(4)植物马铃薯体内可以发生乙图中的 (填序号)过程。
2022-2023学年四川省南充高级中学高一(上)期末生物试卷
参考答案与试题解析
一、单项选择题(1-40题每题1分,41-45题每题2分,共50分)
1.(1分)下列选项中不属于生命系统结构层次的是( )
A.细胞B.器官
C.细胞中的蛋白质分子D.个体
【分析】生命系统的结构层次
(1)生命系统的结构层次由小到大依次是细胞、组织、器官、系统、个体、种群、群落、生态系统和生物圈。
(2)地球上最基本的生命系统是细胞。分子、原子、化合物不属于生命系统。
(3)生命系统各层次之间层层相依,又各自有特定的组成、结构和功能。
(4)生命系统包括生态系统,所以应包括其中的无机环境。
【解答】解:A、细胞属于最基本的生命系统结构层次;
B、器官属于生命系统结构层次;
C、细胞中的蛋白质分子不属于生命系统结构层次;
D、个体属于生命系统结构层次。
故选:C。
【点评】本题综合考查生命系统的结构层次,要求考生识记生命系统的结构层次,能结合所学的知识准确判断各选项。
2.(1分)19世纪建立细胞学说的主要科学家是( )
A.列文虎克B.虎克
C.施旺和施莱登D.魏尔肖
【分析】细胞学说的建立过程:
1、显微镜下的重大发现:细胞的发现,涉及到英国的罗伯特•虎克(1665年发现死亡的植物细胞)和荷兰的范•列文胡克(1674年发现金鱼的红细胞和精子,活细胞的发现).
2、理论思维和科学实验的结合:在众多前人观察和思维的启发下,德国植物学家施莱登和动物学家施旺提出了细胞学说.
3、细胞学说在修正中前进:涉及德国的魏尔肖.魏尔肖提出“一切细胞来自细胞”,认为细胞通过分裂产生新细胞,为细胞学说作了重要补充.
【解答】解:A、列文虎克观察了许多活细胞;
B、第一个命名细胞的学者是虎克;
C、细胞学说的建立者主要是德国的施莱登,C正确;
D、魏尔肖提出“一切细胞来自细胞”,D错误。
故选:C。
【点评】本题知识点简单,考查细胞的发现、细胞学说的建立、内容和发展,要求考生识记细胞学说的建立过程,识记细胞学说的内容及意义,能运用所学的知识准确判断各选项.
3.(1分)在将显微镜的低倍镜转换成高倍镜并寻找物像的过程中,不应出现的操作过程( )
A.转动细准焦螺旋B.转动粗准焦螺旋
C.转动转换器D.调节反光镜和光圈
【分析】高倍显微镜的使用方法:低倍物镜下找到清晰的物像→移动装片,使物像移至视野中央→转动转换器,换用高倍物镜→调节反光镜和光圈,使视野亮度适宜→调节细准焦螺旋,使物像清晰。
【解答】解:由高倍显微镜的使用方法可知,换用高倍物镜不能调节粗准焦螺旋。
故选:B。
【点评】本题旨在考查学生对高倍显微镜使用方法的熟练掌握。
4.(1分)原核细胞与真核细胞共有的结构是( )
A.核糖体B.染色体C.核仁D.线粒体
【分析】真核细胞和原核细胞的比较
【解答】解:A、原核细胞和真核细胞都含有核糖体;
B、原核细胞不含染色体;
C、原核细胞不含核仁;
D、原核细胞不含线粒体。
故选:A。
【点评】本题考查原核细胞和真核细胞的异同,比较基础,只要考生识记原核细胞和真核细胞的形态和结构的异同即可正确答题,属于考纲识记层次的考查。
5.(1分)在视野内所看到的蚕豆叶下表皮细胞数目最多的镜头的组合( )
A.目镜5×、物镜10×B.目镜10×、物镜10×
C.目镜10×、物镜40×D.目镜16×、物镜40×
【分析】显微镜的放大倍数是物镜放大倍数和目镜放大倍数的乘积。显微镜的放大倍数越大,看到的细胞就越大,但数目越少;显微镜的放大倍数越小,看到的细胞就越小,但数目越多。
【解答】解:显微镜的放大倍数越小,看到的细胞就越小。显微镜的放大倍数是物镜放大倍数和目镜放大倍数的乘积、物镜10×,所以要使视野中观察蚕豆叶片下表皮细胞数目最多,物镜10×,BCD错误。
故选:A。
【点评】本题考查显微镜使用的相关知识,意在考查学生的识记能力和判断能力,运用所学知识综合分析问题的能力。
6.(1分)下列元素中属于大量元素的是( )
A.SeB.CC.KD.M
【分析】组成生物体的化学元素根据其含量不同分为大量元素和微量元素两大类:
(1)大量元素是指含量占生物总重量万分之一以上的元素,包括C、H、O、N、P、S、K、Ca、Mg等,其中C、H、O、N为基本元素,C为最基本元素,O是含量最多的元素。
(2)微量元素是指含量占生物总重量万分之一以下的元素,包括Fe、Mn、Zn、Cu、B、M等。
【解答】解:A、Se属于微量元素;
B、C属于微量元素;
C、K属于大量元素;
D、M属于微量元素。
故选:C。
【点评】本题考查组成细胞的元素,要求考生识记细胞中元素的种类和作用,属于基础题。
7.(1分)生活在沙漠地带的仙人掌叶肉细胞中,占干重和鲜重最多的化合物分别是( )
A.蛋白质、核酸B.蛋白质、脂质
C.蛋白质、水D.核酸、水
【分析】本题是对组成细胞的不同化合物含量的考查,回忆组成细胞的不同化合物及含量,然后分析题干信息进行解答。
【解答】解:在细胞中,占细胞鲜重最多的化合物是水。
故选:C。
【点评】对组成细胞的不同化合物含量的理解、记忆是本题考查的重点。
8.(1分)水在细胞中存在的形式有( )
A.自由水和结合水B.液态水和气态水
C.自来水和结合水D.自由水和蒸馏水
【分析】细胞内的水的存在形式是自由水和结合水,结合水是细胞结构的重要组成成分;自由水是良好的溶剂,是许多化学反应的介质,自由水还参与许多化学反应,自由水对于营养物质和代谢废物的运输具有重要作用;自由水与结合水不是一成不变的,可以相互转化,自由水与结合水的比值越高,细胞代谢越旺盛,抗逆性越低,反之亦然。
【解答】解:细胞内的水的存在形式是自由水和结合水。
故选:A。
【点评】本题考查水在细胞中的存在形式和作用,意在考查考生的识记能力,属于基础题。
9.(1分)细胞内无机盐的作用不包括( )
A.维持细胞的渗透压
B.维持酸碱平衡
C.组成某些复杂化合物
D.提供细胞代谢所需的能量
【分析】1、细胞中的无机盐:
(1)存在形式:细胞中大多数无机盐以离子的形式存在,叶绿素中的Mg、血红蛋白中的Fe等以化合态。
(2)无机盐的生物功能:
a、复杂化合物的组成成分:
b、维持正常的生命活动:如Ca2+可调节肌肉收缩和血液凝固,血钙过高会造成肌无力,血钙过低会引起抽搐。
c、维持酸碱平衡和渗透压平衡。
2、部分无机盐离子的具体功能分析。
【解答】解:ABC、根据试题分析;组成某些复杂化合物;
D、无机盐不能为细胞代谢提供能量。
故选:D.
【点评】对于无机盐的存在形式和功能的记忆是解题的关键。
10.(1分)下列化合物中,属于多糖的是( )
A.淀粉B.葡萄糖C.纤维素酶D.核酸
【分析】糖类分为单糖、二糖和多糖,二糖包括麦芽糖、蔗糖、乳糖,麦芽糖是由2分子葡萄糖形成的,蔗糖是由1分子葡萄糖和1分子果糖形成的,乳糖是由1分子葡萄糖和1分子半乳糖形成的;多糖包括淀粉、纤维素和糖原,淀粉是植物细胞的储能物质,糖原是动物细胞的储能物质,纤维素是植物细胞壁的组成成分。
【解答】解:A、淀粉属于多糖;
B、葡萄糖属于单糖;
C、纤维素酶是蛋白质,C错误;
D、核酸可分为DNA和RNA,D错误。
故选:A。
【点评】本题考查学生对糖类基本知识的了解,要求学生掌握糖类的划分,属于识记层次的内容,难度较易。
11.(1分)脂质是组成细胞和生物体的重要有机化合物,下列物质中属于脂质的是( )
A.淀粉B.脂肪C.二肽D.核酸
【分析】细胞中常见的脂质有:
1、脂肪:①细胞内良好的储能物质;②保温、缓冲和减压作用;
2、磷脂:构成膜(细胞膜、核膜、细胞器膜)结构的重要成分;
3、固醇:维持新陈代谢和生殖起重要调节作用,分为胆固醇、性激素、维生素D等;
(1)胆固醇:构成细胞膜的重要成分,参与血液中脂质的运输;
(2)性激素:促进生殖器官的发育和生殖细胞的形成;
(4)维生素D:促进肠道对钙和磷的吸收。
【解答】解:A、淀粉属于多糖;
B、脂肪是属于脂质;
C、二肽是由氨基酸缩合而成,C错误;
D、核酸是由核苷酸合成的大分子物质,D错误。
故选:B。
【点评】本题考查脂质的种类,要求考生识记相关知识,属于基础题。
12.(1分)下列分子中,与构成生物体的蛋白质的氨基酸分子式不相符的是( )
A.B.
C.D.
【分析】氨基酸是组成蛋白质的基本单位,其结构通式为,可见其结构特点是:每种氨基酸都至少含有一个氨基和一个羧基,并且他们都连结在同一个碳原子上。
【解答】解:A、A符合氨基酸的结构通式,A正确;
B、B符合氨基酸的结构通式3,B错误;
C、C符合氨基酸的结构通式2﹣SH,C正确;
D、D中氨基和羧基没有连接在同一个C原子上,D正确。
故选:D。
【点评】本题知识点简单,考查氨基酸的分子结构特点和通式,要求考生识记氨基酸的结构通式及特点,能根据氨基酸的结构特点判断其各选项中的分子是否属于氨基酸,属于考纲识记和理解层次的考查。
13.(1分)豌豆叶肉细胞中,由A、C、G、T四种碱基构成的核苷酸种类有( )
A.4种B.8种C.7种D.5种
【分析】具有细胞结构的生物含有DNA和RNA两种核酸,DNA的基本组成单位是脱氧核苷酸,脱氧核苷酸上的碱基是A、T、G、C四种,RNA的基本组成单位是核糖核苷酸,碱基是A、U、G、C四种。
【解答】解:豌豆是真核生物,含有DNA和RNA两种核酸,碱基C也可以参与脱氧核糖核苷酸和核糖核苷酸的形成,碱基T只存在于脱氧核苷酸中,由A、C、G。
故选:C。
【点评】本题旨在考查学生对核酸的分类、分布、基本组成单位及DNA与RNA在组成成分上的异同点的掌握和应用
14.(1分)生物体生命活动的主要承担者、遗传信息的携带者、主要能源物质、主要储能物质和结构和功能的基本单位依次是( )
A.核酸、蛋白质、细胞、糖类、脂肪
B.蛋白质、核酸、糖类、脂肪、细胞
C.核酸、蛋白质、细胞、脂肪、糖类
D.蛋白质、细胞、核酸、糖类、脂肪
【分析】蛋白质是生命活动的主要承担者,核酸是遗传信息的携带者,糖类是生物体的主要能源物质,脂肪是良好的储能物质,生物体结构和功能的基本单位是细胞。
【解答】解:A、核酸是遗传信息的携带者、细胞是生物体结构和功能的基本单位、脂肪是良好的储能物质;
B、生命活动的主要承担者是蛋白质、主要能源物质是糖类、生物体结构和功能的基本单位是细胞;
C、由B分析可知;
D、由B分析可知。
故选:B。
【点评】本题的知识点是组成细胞的不同化合物的功能,生物体结构和功能的基本单位,对于细胞内不同化合物的功能的记忆是解题的关键。
15.(1分)下列元素中,构成生物大分子基本骨架的元素是( )
A.碳B.氢C.氧D.氮
【分析】1、生物大分子的基本骨架是碳链。
2、C、H、O、N为基本元素,C为最基本元素。
【解答】解:生物大分子的基本骨架是碳链,因此构成生物大分子的基本骨架的元素是碳。
故选:A。
【点评】解答本题的关键是明确生物大分子的基本骨架是碳链。
16.(1分)组成细胞膜的主要成分是( )
A.脂质和蛋白质B.RNA和蛋白质
C.无机盐和蛋白质D.DNA和蛋白质
【分析】细胞膜的成分及其含量和作用
【解答】解:细胞膜的主要成分是脂质和蛋白质,此外还有少量的糖类。
故选:A。
【点评】本题考查细胞膜的成分,为基础题,只要考生识记细胞膜的成分即可正确答题,属于考纲识记层次的考查。
17.(1分)构成细胞膜结构的基本骨架是( )
A.磷脂双分子层B.蛋白质分子
C.胆固醇分子D.糖类分子
【分析】细胞膜的成分及其含量和作用
【解答】解:细胞膜的主要成分是脂质和蛋白质,此外还有少量的糖类,磷脂最丰富。
故选:A。
【点评】本题为基础题,考查细胞膜的成分,只要考生识记细胞膜的成分即可正确答题,属于考纲识记层次的考查。
18.(1分)作为系统的边界,细胞膜在细胞的生命活动中有多种功能.图示模型表示细胞甲分泌的激素作用于细胞乙,此过程主要表明了细胞膜的何种功能( )
A.将细胞与外界环境分开
B.控制物质进出细胞
C.进行细胞间的信息交流
D.进行细胞间的物质运输
【分析】细胞膜的功能:1、将细胞与外界环境分开;2、控制物质进出细胞;3、进行细胞间的物质交流.
细胞间信息交流的方式可归纳为三种主要方式:1.相邻细胞间直接接触,通过与细胞膜结合的信号分子影响其他细胞,即细胞←→细胞,如精子和卵细胞之间的识别和结合.2.相邻细胞间形成通道使细胞相互沟通,通过携带信息的物质来交流信息.即细胞←通道→细胞.如高等植物细胞之间通过胞间连丝相互连接,进行细胞间的信息交流.3.通过体液的作用来完成的间接交流.如内分泌细胞分泌→激素进入体液→体液运输→靶细胞受体信息→靶细胞,即激素→靶细胞.
【解答】解:据图分析,内分泌细胞分泌相关激素进入体液,与靶细胞上的受体特异性结合,即通过体液的作用间接完成信息交流。
故选:C。
【点评】本题以示意图的形式,考查细胞膜的功能的相关知识,意在考查学生的识图和理解能力,属于中档题.
19.(1分)植物细胞壁的主要成分是( )
A.脂质和蛋白质B.蛋白质和糖类
C.纤维素和果胶D.磷脂和蛋白质
【分析】细胞壁:
1、含有细胞壁的生物有:植物(细胞壁的主要成分是纤维素和果胶)、真菌(细胞壁的主要成分是几丁质)、大多数原核生物(细胞壁的主要成分是肽聚糖)。
2、细胞壁的特点:全透性。
3、细胞壁的功能:支持和保护。
【解答】解:植物细胞壁的主要成分是纤维素和果胶。
故选:C。
【点评】本题为基础题,考查植物细胞壁的相关知识,只要考生识记植物细胞壁的主要成分即可正确答题,属于考纲识记层次的考查。
20.(1分)在唾液腺细胞中,参与合成并分泌唾液淀粉酶的细胞器有( )
A.线粒体、中心体、高尔基体、内质网
B.内质网、核糖体、叶绿体、高尔基体
C.核糖体、内质网、高尔基体、线粒体
D.内质网、核糖体、高尔基体、中心体
【分析】线粒体:有氧呼吸的主要场所,能为生命活动提供能量;
核糖体:蛋白质的“装配机器”,能将氨基酸缩合成蛋白质;
内质网:是有机物的合成“车间”,蛋白质运输的通道;
高尔基体:动物细胞中与分泌物的形成有关,植物中与有丝分裂中细胞壁形成有关。
【解答】解:唾液淀粉酶属于分泌蛋白,分泌蛋白合成与分泌过程为:核糖体合成蛋白质→内质网进行粗加工→内质网“出芽”形成囊泡→高尔基体进行再加工形成成熟的蛋白质→高尔基体“出芽”形成囊泡→细胞膜。因此、内质网、线粒体。
故选:C。
【点评】本题知识点单一,考查细胞器之间的协调配合,首先要求考生明确唾液淀粉酶属于分泌蛋白;其次要求考生识记细胞中各种细胞器的功能,掌握分泌蛋白合成与分泌过程涉及的细胞器,属于考纲识记和理解层次的考查。
21.(1分)细胞内各种生物膜的组成成分和结构都是相似的,下列结构不属于细胞内生物膜系统的是( )
A.线粒体内膜B.叶绿体的类囊体
C.核糖体D.高尔基体
【分析】生物膜系统由细胞膜、细胞器膜和核膜组成,生物膜系统在组成成分和结构上相似,在结构与功能上联系。
【解答】解:生物膜系统由细胞膜、细胞器膜和核膜组成。
故选:C。
【点评】本题考查了生物膜系统的概念,意在考查考生的识记能力,属于简单题。
22.(1分)蝾螈受精卵横缢实验结果是有核部分能够分裂,最终发育形成胚胎,无核部分则停止分裂和发育;伞藻核移植实验结果是伞帽形状总是与提供细胞核的亲代相同,说明了伞帽的形状与细胞核有关。上述实验说明细胞核的功能是( )
A.进行能量转换
B.合成蛋白质
C.控制细胞的代谢和遗传
D.合成脂肪
【分析】1、蝾螈受精卵横缢实验:将蝾螈受精卵横缢形成两部分,一部分含有细胞核,另一部分不含有细胞核,含有细胞核的部分能发育成胚胎,不含细胞核的部分发育一段时间后会停止,这说明细胞核控制着细胞代谢。
2、伞藻核移植实验,将伞帽是菊花形的伞藻的细胞核移植到伞帽是帽型的去掉伞帽的伞藻中,长出的伞帽是菊花形,由此可以说明,细胞核控制伞帽的形态,因此细胞核具有控制生物的性状的功能。
【解答】解:AC、根据试题分析可知、控制生物的性状的功能;C正确;
B、核糖体具有合成蛋白质的功能,B错误;
D、内质网是脂质合成车间,D错误。
故选:C。
【点评】本题考查了细胞核的功能,要求学生掌握两个实验的过程,并根据实验结果推测实验结论,同时根据细胞核的功能准确判断各项。
23.(1分)观察如图所示的模式图,下列相关说法不正确的是( )
A.图中3为核仁,与核糖体的形成和某种RNA的合成有关
B.图中2为核孔,是DNA和蛋白质自由进出细胞核的通道
C.图中4为核膜,是一种双层膜
D.图中1为染色质,有时形成染色体
【分析】据图分析:表示细胞核的结构模式图,图中1表示染色质,主要由DNA和蛋白质组成;2表示核孔,实现核质之间频繁的物质交换和信息交流;3表示核仁,与某种RNA(rRNA)的合成以及核糖体的形成有关;4表示核膜,将细胞核内物质与细胞质分开。
【解答】解:A、3核仁与某种RNA(rRNA)的合成以及核糖体的形成有关;
B、2核孔是大分子物质进出细胞核的通道,但DNA不能通过核孔进出细胞核;
C、5核膜是一种双层膜;
D、图中1为染色质,D正确。
故选:B。
【点评】本题结合图解,考查细胞核的结构和功能,要求考生识记细胞核的结构,识记细胞核的功能,能准确判断图中各结构的名称,再结合所学知识分析各选项,属于识记和理解层次的考查。
24.(1分)制作真核细胞的三维结构模型属于( )
A.物理模型B.概念模型C.数学模型D.生物模型
【分析】模型模拟的是被研究事物的结构形态或运动形态,是原型的某个表征和体现,也是原型的抽象和概括。模型不再包括原型的全部特征,但是能体现原型的本质特征。物理模型就是根据相似原理,把真实事物以比例放大或缩小制成的模型。它可以模拟真实事物的某些功能和性质。生物科学中实物模型就是一种物理模型。在制作模型前,要确定模型的大小、模型内各部分的大小以及它们之间的比例关系。要确定哪些材料可被用于模型的制作,如制作细胞模型时,分析它们的优缺点后,完成模型制作方案的制定工作。按照制作方案,分别制作细胞各部分的模型,再将它们组合在一起,完成细胞模型的整体制作。
【解答】解:设计并制作细胞模型,准确和科学性,但生物科学中真核细胞的三维结构模型就是一种物理模型。
故选:A。
【点评】本题着重考查了模型模拟的制作等方面的知识,意在考查考生能识记并理解所学知识的要点,把握知识间的内在联系,形成一定知识网络的能力,并且具有一定的分析能力和理解能力。
25.(1分)渗透作用需要满足的条件是( )
A.需要有半透膜
B.需要有浓度差和半透膜
C.需要有杂质
D.不需要任何条件
【分析】某些半透膜(如动物的膀胱膜、肠衣等),可以让某些物质透过,而另一些物质不能透过。如:(玻璃纸)水分子可以透过,而蔗糖分子因为比较大,不能透过。可以用半透膜将不同浓度的溶液分隔开,然后通过观察溶液液面高低的变化,来观察半透膜的选择透过特性,进而类比分析得出生物膜的透性。
(1)渗透作用:水分子(或其他溶剂分子)通过半透膜的扩散作用,叫渗透作用。
(2)渗透作用发生的两个必备条件:(1)必须有半透膜;(2)半透膜两侧溶液具有浓度差。
【解答】解:根据分析可知,渗透作用需要满足的条件是需要有浓度差和半透膜。
故选:B。
【点评】本题考查膜的透性的相关知识,意在考查学生的识记能力和判断能力,运用所学知识综合分析问题的能力是解答本题的关键。
26.(1分)质壁分离实验中的“质”和“壁”分别是指( )
A.细胞质、细胞壁B.原生质层、细胞壁
C.细胞质基质、细胞壁D.原生质、细胞壁
【分析】成熟的植物细胞在外界溶液浓度高的条件下,细胞内的水分会向细胞外渗透,因为失水导致原生质层收缩,细胞膜收缩,而细胞壁的伸缩性要小于原生质层,所以质壁分离产生了,这种原生质层和细胞壁分离现象为质壁分离.
【解答】解:植物细胞的质壁分离是指植物细胞的质壁分离指的是原生质层和细胞壁的分离,原生质层包括液泡膜,相当于一层半透膜,所以质壁分离中的“质”指的是原生质层。
故选:B。
【点评】本题考查细胞质壁分离的相关知识,明确“质”代表原生质层,“壁”代表细胞壁,意在考查考生的识记能力和理解所学知识要点,把握知识间内在联系的能力;能运用所学知识,对生物学问题作出准确的判断.
27.(1分)某同学为探究膜的通透性而设计了如图所示的渗透装置,开始时烧杯内的液面和长颈漏斗内的液面相平。在长颈漏斗内液面上升的过程中( )
A.液面上升的速率先逐渐加快后逐渐减慢最终维持稳定
B.水分子只能通过半透膜从清水向蔗糖溶液扩散
C.当漏斗内液面保持不变时,水分子不再通过半透膜扩散
D.当半透膜两侧水分子进出速率相等时,长颈漏斗内液面最高
【分析】分析题图可知,烧杯内是清水,漏斗内是蔗糖溶液,半透膜只允许水分子透过,不允许蔗糖溶液通过,漏斗内渗透压高于烧杯,因此从烧杯进入漏斗中的水分子多于由漏斗进入烧杯中的水分子。
【解答】解:A、液面上升的过程中,则速率起始最快,A错误;
B、在在长颈漏斗内液面逐渐上升的过程中,也有水分子通过半透膜从蔗糖溶液向清水扩散,出来的少;
C、当半透膜两侧液体浓度相等时,只是扩散达到动态平衡;
D、当半透膜两侧水分子进出速率相等时,D正确。
故选:D。
【点评】本题考查渗透作用应用的相关知识,意在考查学生的识记能力和判断能力,运用所学知识综合分析问题的能力。
28.(1分)主动转运与被动转运是细胞中非常重要的两种物质运输方式,两者最主要的区别是( )
A.前者不需要载体,后者需要
B.前者需要消耗能量,后者不需要
C.前者从高浓度溶液到低浓度溶液,后者相反
D.前者运输的是小分子物质,后者运输的是大分子物质
【分析】跨膜运输包括自由扩散、协助扩散和主动运输,是对于小分子或离子的运输:
1、自由扩散既不需要载体协助,也不消耗能量。
2、协助扩散需要载体协助,不需要消耗能量,自由扩散和协助扩散都是从高浓度向低浓度运输,属于被动运输。
3、主动运输既需要载体,也消耗能量,可以从低浓度向高浓度运输。
【解答】解:A、主动转运需要载体,自由扩散不需要载体;
B、主动转运需要消耗能量,B正确;
C、主动转运可以从低浓度向高浓度运输,C错误;
D、主动转运和被动转运都是对于小分子和离子的运输,D错误;
故选:B。
【点评】本题考查物质跨膜运输相关知识.意在考查学生理解所学知识的要点,把握知识间的内在联系的能力和从题目所给的图形中获取有效信息的能力。
29.(1分)下列关于酶的叙述正确的是( )
A.所有酶都是蛋白质
B.都能降低化学反应的活化能
C.只有内分泌细胞能合成
D.只有在细胞内才发挥催化作用
【分析】1、酶是活细胞产生的具有催化作用的有机物,其中绝大多数是蛋白质,少数是RNA。
2、酶的作用机理:
(1)活化能:分子从常态转变为容易发生化学反应的活跃状态所需要的能量;
(2)作用机理:降低化学反应所需要的活化能。
3、疑难辨析:
①酶必须在活细胞才能产生(不考虑哺乳动物成熟红细胞等)。
②酶的化学本质为有机物(大多数为蛋白质,少数为RNA)。
③可在细胞内、细胞外、体外发挥作用。
④低温只抑制酶的活性,不会使酶变性失活。
⑤酶只具有催化作用。
⑥酶只在生物体内合成。
【解答】解:A、酶是蛋白质或RNA;
B、酶能降低化学反应的活化能,B正确;
C、几乎所有活细胞都能产生酶;
D、酶在细胞内和细胞外都能起作用。
故选:B。
【点评】本题考查酶的相关知识,要求考生识记酶的概念及化学本质,掌握酶的特性及酶促反应的原理,能结合所学的知识准确判断各选项。
30.(1分)某同学在探究的特性实验时发现,适宜条件下,蛋白酶只能水解蛋白质( )
A.专一性B.高效性
C.可受温度影响D.可受pH影响
【分析】酶的特性:(1)高效性:酶的催化效率大约是无机催化剂的107~1013倍。
(2)专一性:每一种酶只能催化一种或一类化学反应。
(3)作用条件较温和:高温、过酸、过碱都会使酶的空间结构遭到破坏,使酶永久失活:在低温下,酶的活性降低,但不会失活。
【解答】解:蛋白酶只能催化蛋白质水解,不能催化淀粉水解,即一种酶只能催化﹣种或一类化学反应。
故选:A。
【点评】本题考查对探究酶的专一性、高效性、温度和pH对酶活性的影响的思路及糖类的检测方法的综合理解,把握知识点间的内在联系是解题的关键,对于实验变量的分析和控制是本题考查的重点。
31.(1分)在实验中需要控制各种变量,其中人为控制的对实验对象进行处理的因素是( )
A.因变量B.无关变量C.自变量D.控制变量
【分析】生物实验中的变量:实验过程中可以变化的因素称为变量,变量可分为
①自变量:想研究且可人为改变的变量称为自变量;
②因变量:随着自变量的变化而变化的变量称为因变量;
③无关变量:在实验中,除了自变量外,实验过程中存在一些可变因素,能对实验结果造成影响,这些变量称为无关变量。
【解答】解:在实验中需要控制各种变量,其中人为改变的变量是自变量。
故选:C。
【点评】本题考查探究实验的知识,考生分析实验过程、能正确区分实验的自变量、因变量和无关变量是解题的关键。
32.(1分)下列有关ATP的叙述错误的是( )
A.ATP是细胞生命活动的直接能源物质
B.ATP的结构简式为A﹣P~P~P
C.ATP中的“A”代表腺嘌呤
D.正常细胞内ATP与ADP时刻不停地相互转化
【分析】1、ATP的结构式可简写成A﹣P~P~P,式中A代表腺苷,T代表3个,P代表磷酸基团,~代表特殊化学键.ATP的结构如图所示(虚线框表示腺苷):
2、ATP是细胞生命活动的直接能源物质。
【解答】解:A、细胞生命活动所需的能量直接来自ATP;
B、ATP的结构简式为A﹣P~P~P;
C、ATP中的“A”代表腺嘌呤核苷,C错误;
D、正常细胞内ATP与ADP时刻不停地相互转化,D正确。
故选:C。
【点评】本题考查ATP的相关知识,要求考生识记ATP的结构特点,掌握ATP与ADP相互转化的过程及ATP的作用,能结合所学的知识准确答题。
33.(1分)下列关于ATP与ADP相互转化的叙述正确的是( )
A.ATP与ADP相互转化是一种可逆反应
B.正常细胞中ATP与ADP相互转化时刻发生且处于动态平衡中
C.细胞中许多吸能反应与ATP的合成相联系
D.ADP转化为ATP所需能量可以是有机物氧化分解释放的能量,也可以来自光能和热能
【分析】1、ATP是腺苷三磷酸的英文名称缩写,ATP分子的结构式可以简写成A﹣P~P~P,其中A代表腺苷,P代表磷酸基团,~代表一种特殊的化学键。
2、ATP的化学性质不稳定,在有关酶的催化作用下,ATP分子远离A那个特殊化学键很容易水解,于是远离A那个P就脱离开来,形成游离的Pi,同时释放出大量的能量,ATP就转化成了ADP。
【解答】解:A、ATP与ADP相互转化不是可逆反应,且两个反应的酶也不一样;
B、正常细胞中,所以ATP与ADP相互转化时刻发生,B正确;
C、细胞中许多吸能反应与ATP的水解相伴而行,C错误;
D、ADP转化为ATP所需能量可以是有机物氧化分解释放的能量,而热能不能用于ATP形成。
故选:B。
【点评】本题考查ATP与ADP相互转化、ATP在能量代谢中的作用,意在考查学生的识记能力和判断能力,运用所学知识综合分析问题的能力。
34.(1分)下列生理代谢过程中,发生在线粒体基质中的是( )
A.有氧呼吸第一阶段B.有氧呼吸第二阶段
C.有氧呼吸第三阶段D.无氧呼吸
【分析】有氧呼吸的具体过程:
【解答】解:A、有氧呼吸第一阶段在细胞质基质中进行;
B、有氧呼吸第二阶段在线粒体基质中进行;
C、有氧呼吸第三阶段在线粒体内膜上进行;
D、无氧呼吸整个过程均在细胞质基质中进行。
故选:B。
【点评】本题考查有氧呼吸的相关知识,比较基础,只要考生识记有氧呼吸的具体过程即可正确答题,属于考纲识记层次的考查。
35.(1分)杜绝酒驾是每个公民的义务。交警检查酒驾等违章行为时,可用于检测司机呼出的气体是否为酒精的试剂是( )
A.0.1%溴麝香草酚蓝溶液
B.斐林试剂
C.加入适量浓硫酸的重铬酸钾溶液
D.澄清的石灰水
【分析】1、检测CO2的产生:使澄清石灰水变浑浊,或使溴麝香草酚蓝水溶液由蓝变绿再变黄。
2、检测酒精的产生:橙色的重铬酸钾溶液,在酸性条件下与酒精发生反应,变成灰绿色。
【解答】解:A、0.1%溴麝香草酚蓝溶液用于检测二氧化碳;
B、斐林试剂用于检测还原糖;
C、在酸性条件下(加浓硫酸),颜色由橙色变成灰绿色;
D、澄清石灰水用于鉴定二氧化碳。
故选:C。
【点评】本题考查探究酵母菌细胞呼吸方式实验的应用,对于此类试题,需要考生注意的细节较多,如实验采用的试剂及试剂的作用等,需要考生在平时的学习过程中注意积累。
36.(1分)关于细胞呼吸的叙述,正确的是( )
A.土壤淹水可导致根系发生无氧呼吸
B.种子风干脱水后呼吸强度增强
C.破伤风杆菌在有氧条件下能大量繁殖
D.小麦种子萌发过程中有氧呼吸逐渐减弱
【分析】细胞呼吸原理的应用
1)种植农作物时,疏松土壤能促进根细胞有氧呼吸,有利于根细胞对矿质离子的主动吸收.
2)利用酵母菌发酵产生酒精的原理酿酒,利用其发酵产生二氧化碳的原理制作面包、馒头.
3)利用乳酸菌发酵产生乳酸的原理制作酸奶、泡菜.
4)稻田中定期排水可防止水稻因缺氧而变黑、腐烂.
5)皮肤破损较深或被锈钉扎伤后,破伤风芽孢杆菌容易大量繁殖,引起破伤风.
6)提倡慢跑等有氧运动,是不致因剧烈运动导致氧的不足,使肌细胞因无氧呼吸产生乳酸,引起肌肉酸胀乏力.
7)粮食要在低温、低氧、干燥的环境中保存.
8)果蔬、鲜花的保鲜要在低温、低氧、适宜湿度的条件下保存.
【解答】解:A、土壤淹水可导致植物的根系缺氧而发生无氧呼吸,对根系造成毒害作用;
B、种子风干脱水后,新陈代谢减慢,B错误;
C、破伤风杆菌是厌氧生物,甚至死亡;
D、小麦种子萌发过程中有氧呼吸逐渐增强。
故选:A。
【点评】本题考查呼吸作用原理的应用及影响呼吸作用的因素的相关知识,意在考查学生的识记能力和判断能力,运用所学知识综合分析问题的能力.属于考纲理解层次,难度中等.
37.(1分)不同细胞在不同O2浓度下,细胞呼吸的产物可能不同。下列细胞以葡萄糖为呼吸底物。细胞呼吸前后会发生气体体积变化的是( )
A.乳酸菌在无O2条件下
B.酵母菌在无O2条件下
C.水稻根细胞在O2充足条件下
D.动物肌肉细胞在O2充足条件下
【分析】1、有氧呼吸是将有机物彻底的氧化分解,细胞以葡萄糖为呼吸底物时,有氧呼吸消耗多少氧气就会产生多少二氧化碳。
2、无氧呼吸是将有机物不彻底的氧化分解,无氧呼吸有两种类型,分别是产酒精的无氧呼吸和产乳酸的无氧呯吸。乳酸菌、动物细胞、甜菜块根、马铃薯块茎、玉米胚进行的是产乳酸的无氧呼吸,酵母菌、大多数植物细胞进行的是产酒精的无氧呼吸。
3、细胞葡萄糖为呼吸底物时,产酒精的无氧呼吸不消耗氧气,但是产生少量的二氧化碳。产乳酸的无氧呼吸既不消耗氧气也不产生二氧化碳。
【解答】解:A、乳酸菌在无O2条件下,进行的是产乳酸的无氧呼吸,细胞呼吸前后气体体积不会发生变化;
B、酵母菌在无O2条件下,进行的是产酒精的无氧呼吸,但是产生少量的二氧化碳,B正确;
C、水稻根细胞在O7充足条件下,进行的是有氧呼吸,细胞呼吸前后气体体积不会发生变化;
D、动物肌肉细胞在O2充足条件下,进行的是有氧呼吸,细胞呼吸前后气体体积不会发生变化。
故选:B。
【点评】本题考查细胞呼吸的相关知识,意在考查考生理解所学知识的要点,把握知识间的内在联系、分析题意以及解决问题的能力。
38.(1分)在绿叶中色素的提取实验中,研磨绿叶时要加入无水乙醇,其目的是( )
A.防止叶绿素被破坏
B.使叶片充分研磨
C.使各种色素充分溶解在无水乙醇中
D.使叶绿素溶解在无水乙醇中
【分析】叶绿体中的色素都能溶解于有机溶剂中,如:丙酮、无水乙醇等。所以可以用无水乙醇提取叶绿体中的色素。
【解答】解:A、加入碳酸钙的作用是防止叶绿素被破坏;
B、加入二氧化硅的作用使叶片充分研磨;
C、无水乙醇能溶解各种色素,C正确;
D、叶绿体中含有2大类色素,D错误。
故选:C。
【点评】本题考查色素的提取和分离,意在考查学生的识记和理解能力,难度不大。
39.(1分)光合作用光反应为暗反应提供的物质有( )
A.ATP和NADPHB.O2和糖
C.ATP和CO2D.O2和CO2
【分析】光合作用的过程图解:
【解答】解:根据光合作用的光反应和暗反应的过程可知:光反应为暗反应提供的物质是[H]和ATP,用于暗反应中三碳化合物的还原。
故选:A。
【点评】本题比较简单,本题是知识点是光反应和暗反应的反应物、产物,光反应与暗反应之间的关系,结合光合作用的中光反应和暗反应的相关的知识点并熟练的运用是解题的关键.
40.(1分)用14C标记参加光合作用的二氧化碳,由此可以了解( )
A.暗反应不需要光
B.光合作用中能量的传递过程
C.二氧化碳是如何转化为有机物中的碳
D.光反应必须在有光条件下进行
【分析】光合作用的光反应阶段(场所是叶绿体的类囊体膜上):水的光解产生NADPH与氧气,以及ATP的形成。光合作用的碳反应阶段(场所是叶绿体的基质中):CO2被C5固定形成C3,C3在光反应提供的ATP和NADPH的作用下还原生成糖类等有机物。
【解答】解:A、碳反应不需要光照,A错误;
B、能量的传递过程无法用二氧化碳检测;
C、根据光合作用的碳反应过程,然后再转移到糖类等有机物中;
D、光反应必须在有光条件下进行,D错误。
故选:C。
【点评】本题主要考查光合作用探究历程、实验的设计,意在考查考生的识记理解应用能力;要重视关注对科学、技术和社会发展有重大影响和意义的生物学新进展以及生物科学发展史上的重要事件。
41.(2分)如表是一组探究有机物存在与否的鉴别实验,按表中编号顺序对应下列各项中的内容,正确的是( )
A.红色、苏丹Ⅲ染液、果糖
B.红色、苏丹Ⅲ染液、蔗糖
C.紫色、苏丹Ⅲ染液、葡萄糖
D.紫色、苏丹Ⅲ染液、蔗糖
【分析】生物组织中化合物的鉴定:
(1)斐林试剂可用于鉴定还原糖,在水浴加热的条件下,溶液的颜色变化为砖红色(沉淀)。斐林试剂只能检验生物组织中还原糖(如葡萄糖、麦芽糖、果糖)存在与否,而不能鉴定非还原性糖(如淀粉、蔗糖)。
(2)蛋白质可与双缩脲试剂产生紫色反应。
(3)脂肪可用苏丹Ⅲ染液(或苏丹Ⅳ染液)鉴定,呈橘黄色(或红色)。
【解答】解:①胰岛素是蛋白质,蛋白质可与双缩脲试剂发生紫色反应;
②脂肪可被苏丹Ⅲ染液染成橘黄色;
③在水浴加热的条件下,斐林试剂可与还原糖发生紫色反应、麦芽糖。
故选:C。
【点评】本题考查生物组织中化合物的鉴定,对于此类试题,需要考生注意的细节较多,如实验的原理、实验采用的试剂及试剂的作用、实验现象等,需要考生在平时的学习过程中注意积累。
42.(2分)有关图中蛋白质的叙述正确的是( )
A.此蛋白质共有2条肽链
B.此蛋白质共有95个肽键
C.此蛋白质的R基中共含有22个氨基
D.此蛋白质形成时共减少的相对分子质量为1764
【分析】蛋白质是氨基酸通过脱水缩合而成,每个多肽链中至少有一个游离的氨基和一个游离的羧基;在形成过程中失去水分子数=肽键数=氨基酸数﹣肽链数。一个肽链中至少有一个游离的氨基和一个游离的羧基,在肽链内部的R基中可能也有氨基和羧基。
【解答】解:A、此蛋白质含有的肽链数=羧基总数﹣R基上羧基数目=26﹣23=3;
B、肽键数=氨基酸数﹣肽链数=99﹣3=96;
C、羧基总数=R基上羧基数目+肽链数,所以此蛋白质的R基中共含有25﹣3=22个氨基;
D、99个氨基酸形成此蛋白质的过程中,D错误。
故选:C。
【点评】本题考查蛋白质的合成——氨基酸脱水缩合的知识,考生识记氨基酸的结构通式,明确氨基酸脱水缩合的过程,掌握氨基酸脱水缩合过程中的相关计算是解题的关键。
43.(2分)根据生物膜结构探索历程的科学史,下列说法错误的是( )
A.通过细胞对不同化学物质通透性的实验,可推测“细胞膜是由脂质组成的”
B.细胞膜在电镜下呈现“暗—亮—暗”,由此提出膜都是三层结构的动态模型
C.小鼠细胞和人细胞的融合实验,表明细胞膜具有流动性
D.流动镶嵌模型能合理解释细胞生长,变形虫运动等现象
【分析】生物膜结构的探索历程:
1、19世纪末,欧文顿发现凡是可以溶于脂质的物质,比不能溶于脂质的物质更容易通过细胞膜进入细胞,于是他提出:膜是由脂质组成的。
2、20世纪初,科学家第一次将膜从哺乳动物的红细胞中分离出来,化学分析表明,膜的主要成分是脂质和蛋白质。
3、1925年,两位荷兰科学家用丙酮从人的红细胞中提取脂质,在空气一水界面上铺展成单分子层,测得单分子层的面积恰为红细胞表面积的2倍。由此他们得出的结论是细胞膜中的脂质分子排列为连续的两层。
4、1959年,罗伯特森在电镜下看到了细胞膜清晰的暗一亮一暗的三层结构,并大胆地提出生物膜的模型是所有的生物膜都由蛋白质﹣﹣脂质﹣﹣蛋白质三层结构构成,电镜下看到的中间的亮层是脂质分子,两边的暗层是蛋白质分子,他把生物膜描述为静态的统一结构。
5、1970年,科学家用荧光标记的小鼠细胞和人细胞融合的实验,以及相关的其他实验证据表明细胞膜具有流动性。
6、1972年,桑格和尼克森提出的为流动镶嵌模型大多数人所接受。
【解答】解:A、欧文顿通过研究不同物质对植物细胞通透性的实验,A正确;
B、罗伯特森在电镜下观察到暗﹣亮﹣暗的三层结构,B错误;
C、小鼠细胞和人细胞融合的实验,C正确;
D、流动镶嵌模型认为,膜中的蛋白质大多也能运动,合理的解释了细胞生长,D正确。
故选:B。
【点评】本题考查生物膜结构探索历程的科学史,要求考生了解生物膜结构的探索历程,掌握不同科学家得出的实验结论,能结合所学的知识准确判断各选项,属于考纲识记和理解层次的考查。
44.(2分)如图表示某物质在酶、无机催化剂、无催化剂时由常态转化为活跃状态时所需的活化能(分别为a、b、c),由此图不能得到的结论是( )
A.无机催化剂能降低化学反应的活化能
B.酶能降低化学反应的活化能
C.无机催化剂降低的活化能为b﹣a
D.酶降低活化能的效果比无机催化剂更显著
【分析】由图可知,酶和无机催化剂均能降低化学反应的活化能,无机催化剂降低的化学反应活化能为c﹣b,酶降低的活化能为c﹣a,c﹣a>c﹣b,图中酶催化时所需的活化能比无机催化剂所需的活化能低,说明酶降低活化能的效果比无机催化剂更显著。
【解答】解:A、由图可知无机催化剂能降低化学反应的活化能;
B、由图可知酶能降低化学反应的活化能;
C、无机催化剂降低的活化能为c﹣b;
D、由图可知酶降低的活化能为c﹣a,c﹣a>c﹣b,D正确。
故选:C。
【点评】本题主要考查的是酶促反应的原理的相关知识,意在考查学生对基础知识的理解掌握,难度适中。
45.(2分)参加2022卡塔尔世界杯的足球运动员处于平静状态和剧烈运动状态下的骨骼肌细胞,分解葡萄糖过程中产生的CO2摩尔数与消耗的O2的摩尔数的比值分别是( )
A.等于1、等于1B.等于1、大于1
C.大于1、等于1D.等于1、小于1
【分析】有氧呼吸的全过程,可以分为三个阶段:第一个阶段,一个分子的葡萄糖分解成两个分子的丙酮酸,在分解的过程中产生少量的氢(用[H]表示),同时释放出少量的能量。这个阶段是在细胞质基质中进行的;第二个阶段,丙酮酸经过一系列的反应,分解成二氧化碳和氢,同时释放出少量的能量。这个阶段是在线粒体中进行的;第三个阶段,前两个阶段产生的氢,经过一系列的反应,与氧结合而形成水,同时释放出大量的能量。
【解答】解:人在平静状态下进行的是有氧呼吸,产生的二氧化碳与消耗的氧气摩尔数相等,但人无氧呼吸产生的是乳酸。
故选:A。
【点评】本题的知识点是人体不同状态下细胞呼吸的方式,无氧呼吸的产物,有氧呼吸过程中氧气的消耗量与二氧化碳产生量的关系,分析题干明确人体无氧呼吸的产物是解题的关键。
二、填空题(每空2分,共50分)
46.(14分)请根据所学知识,完成有关“生物体的结构”相关的概念图。
① 病毒 ② 原核细胞 ③ 细胞膜 ④ 线粒体 ⑤ 叶绿体 ⑥ 细胞质基质 ⑦ 生产蛋白质的机器
【分析】1、生物包括细胞生物和非细胞生物,非细胞生物是指病毒类生物,而细胞生物分为原核生物和真核生物。原核细胞和真核细胞最主要的区别就是原核细胞没有核膜包被的典型的细胞核。
2、各种细胞器的结构、功能
【解答】解:①自然界中非细胞组成的生物是病毒;
②细胞组成的生物包括原核生物和真核生物,其中原核细胞无细胞核;
③系统的边界是细胞膜;
④动力车间是线粒体;
⑤叶绿体能进行光合作用合成有机物,是养料制作车间;
⑥细胞质包括细胞质基质和细胞器;
⑦核糖体是生产蛋白质的机器。
故答案为:
病毒 原核细胞 线粒体 细胞质基质
【点评】本题结合概念图,考查细胞结构和功能,要求考生识记原核细胞和真核细胞的异同,掌握细胞中各种细胞器的结构、分布和功能,能结合所学的知识准确答题。
47.(12分)如图表示细胞的元素、化合物及其作用,a、b、c代表不同的小分子物质,A、B、C代表不同的大分子
(1)X所代表的元素是 N 。A1代表的物质是 酶 。
(2)与B相比较,脂肪分子储能更多的原因是 脂肪分子中的碳、氢元素含量高,氧化分解时所需的氧气更多、释放的能量也越多,故脂肪的储能更多 。
(3)一分子c是由 脱氧核糖 、 磷酸 和 含氮碱基 组成的。
【分析】分析题图:根据图中A的功能可推知其为蛋白质,则a为氨基酸,其组成元素是C、H、O、N,有些蛋白质还含有S、Fe;C为DNA,c为脱氧核苷酸,B是淀粉,b是葡萄糖。
【解答】解:(1)图中A的功能可推知其为蛋白质,a代表的小分子物质是氨基酸,一般还有S。A1能催化反应,所以其代表的物质是绝大多数的酶。
(2)植物细胞内的储能物质是淀粉,所以B代表的化合物是淀粉,脂肪分子中的碳,氧化分解时所需的氧气更多,故脂肪的储能更多。
(3)C为DNA,c为脱氧核苷酸、磷酸和含氮碱基(A、T、C。
故答案为:
(1)N;酶
(2)脂肪分子中的碳、氢元素含量高、释放的能量也越多
(3)脱氧核糖;磷酸
【点评】本题结合图解,考查组成细胞的元素和化合物,要求考生识记组成细胞的几种常见的化合物及其元素组成,能根据图中信息准确判断各字母的含义,再结合所学的知识准确答题。
48.(12分)细胞是开放的生命系统,可通过不同运输方式与外界环境发生物质交换。回答下表中相关问题:
【分析】1、自由扩散的特点是顺浓度梯度,与膜内外物质浓度梯度有关,不需要载体蛋白协助,不消耗能量。
2、协助扩散的特点是顺浓度梯度,与膜内外物质浓度梯度有关,还需要膜上的转运蛋白的协助,不消耗能量。
3、主动运输的特点是逆浓度梯度,需要载体蛋白协助,需要消耗能量。
4、大分子物质运输方式是胞吐和胞吐,依赖于膜的流动性,需要消耗能量。
【解答】解:(1)协助扩散和自由扩散都属于被动运输,是顺浓度梯度进行的。
(2)胞吞和胞吐依赖于细胞膜的流动性,不需要载体蛋白。
(3)被动运输不消耗能量。
(4)葡萄糖进入红细胞的方式为协助扩散。
(5)小肠上皮细胞吸收葡萄糖、氨基酸等为主动运输。
(6)胰岛B细胞分泌胰岛素、神经元分泌神经递质等过程为胞吐。
故答案为:
(1)顺浓度梯度
(2)不需载体蛋白
(3)不消耗能量
(4)红细胞
(5)葡萄糖、氨基酸等
(6)胰岛B细胞分泌胰岛素、神经元分泌神经递质等
【点评】本题旨在考查学生理解物质跨膜运输的知识要点,把握知识的内在联系形成知识网络的能力及利用相关知识通过分析、比较等方法进行推理、判断的能力。
49.(12分)如图表示绿色植物体内光合作用和细胞呼吸的过程,请据图分析并回答:
(1)甲图所示生理过程消耗水的场所是 叶绿体类囊体薄膜 ,乙图所示生理过程生成水的场所是 线粒体内膜 。
(2)若突然增加CO2浓度,则短时间内物质A的含量将 减少 (填增多、减少或不变)。
(3)乙图中的物质B是 丙酮酸和[H] ,过程 ①② (填序号)伴随有ATP的合成。
(4)植物马铃薯体内可以发生乙图中的 ①②③④ (填序号)过程。
【分析】分析题图:图甲表示光合作用,其中A表示ATP;图乙表示细胞呼吸,其中①为呼吸作用第一阶段,B为丙酮酸,②为有氧呼吸的第二、三阶段;③④为无氧呼吸的第二阶段。
【解答】解:(1)由图可知,甲图表示光合作用过程,其场所为叶绿体的类囊体薄膜,有氧呼吸第三阶段氧气和[H]结合形成水。
(2)甲图中的物质A是光反应中ADP和Pi结合生成的ATP;ATP参与暗反应阶段的三碳化合物还原,若突然增加CO2浓度,C3的还原速率增强,消耗的ATP和NADPH增强。
(3)乙图中的物质B是呼吸作用第一阶段产生的丙酮酸和[H],场所是细胞质基质、第二阶段,即过程①②伴随有ATP的合成。
(4)植物马铃薯既可进行有氧呼吸,也可进行无氧呼吸,其他部位无氧呼吸产生酒精和二氧化碳。
故答案为:
(1)叶绿体类囊体薄膜;线粒体内膜
(2)减少
(3)丙酮酸和[H]; ①②
(4)①②③④
【点评】本题主要考查的是光反应和暗反应的区别和联系的相关知识,意在考查学生对基础知识的理解掌握,难度适中。
待测物
试剂
颜色
反应条件
胰岛素
双缩脲试剂
①
脂肪
②
橘黄色
③
斐林试剂
砖红色
水浴加热
物质运输类型
自由扩散
协助扩散
主动运输
胞吞
胞吐
物质运输方向
顺浓度梯度
(1)
逆浓度梯度
需要载体蛋白情况
不需要载体蛋白
需要载体蛋白
(2)
消耗能量情况
(3)
消耗能量
具体实例
O2、CO2进出肺泡上皮细胞
(4)葡萄糖进入人体
(5)小肠上皮细胞吸收
吞噬细胞吞噬病原体
(6) (举出一实例即可)
比较项目
原核细胞
真核细胞
大小
较小
较大
主要区别
无以核膜为界限的细胞核,有拟核
有以核膜为界限的细胞核
细胞壁
有,主要成分是糖类和蛋白质
植物细胞有,主要成分是纤维素和果胶;动物细胞无;真菌细胞有,主要成分为多糖
生物膜系统
无生物膜系统
有生物膜系统
细胞质
有核糖体,无其他细胞器
有核糖体和其他细胞器
DNA存
在形式
拟核中:大型环状、裸露
质粒中:小型环状、裸露
细胞核中:和蛋白质形成染色体
细胞质中:在线粒体、叶绿体中裸露存在
增殖方式
二分裂
无丝分裂、有丝分裂、减数分裂
可遗传变异方式
基因突变
基因突变、基因重组、染色体变异
无机盐
功能
含量异常
I﹣
甲状腺激素的组成成分
缺乏时患地方性甲状腺肿
Fe2+
血红蛋白的组成成分
缺乏时患贫血
Ca2+
降低神经系统的兴奋性
血钙过低时,会出现抽搐现象;血钙过高时,会患肌无力
Mg2+
组成叶绿素的元素之一
缺乏时叶片变黄,无法进行光合作用
B
促进花粉的萌发和花粉管的伸长
油菜缺硼时,会出现“花而不实”
K+
促进植物体内淀粉的运输;动物细胞内液渗透压的维持
缺乏时植物抗逆能力减弱,易受病害侵袭
Na+
维持细胞外液的渗透压
缺乏会导致细胞外液渗透压下降
成分
所占比例
在细胞膜构成中作用
脂质
约50%
其中磷脂是构成细胞膜的重要成分
蛋白质
约40%
蛋白质是生命活动的主要承担者,细胞膜的功能主要由其上的蛋白质来行使
糖类
约2%~10%
与膜蛋白或膜脂结合成糖蛋白或糖脂,分布在细胞膜的外表面
成分
所占比例
在细胞膜构成中作用
脂质
约50%
其中磷脂是构成细胞膜的重要成分
蛋白质
约40%
蛋白质是生命活动的主要承担者,细胞膜的功能主要由其上的蛋白质来行使
糖类
约2%~10%
与膜蛋白或膜脂结合成糖蛋白或糖脂,分布在细胞膜的外表面
待测物
试剂
颜色
反应条件
胰岛素
双缩脲试剂
①
脂肪
②
橘黄色
③
斐林试剂
砖红色
水浴加热
细胞器
分布
形态结构
功 能
线粒体
动植物细胞
双层膜结构
有氧呼吸的主要场所
细胞的“动力车间”
叶绿体
植物叶肉细胞
双层膜结构
植物细胞进行光合作用的场所;植物细胞的“养料制造车间”和“能量转换站”。
内质网
动植物细胞
单层膜形成的网状结构
细胞内蛋白质的合成和加工,以及脂质合成的“车间”
高尔
基体
动植物细胞
单层膜构成的囊状结构
对来自内质网的蛋白质进行加工、分类和包装的“车间”及“发送站”(动物细胞高尔基体与分泌有关;植物则参与细胞壁形成)
核糖体
动植物细胞
无膜结构,有的附着在内质网上,有的游离在细胞质中
合成蛋白质的场所
“生产蛋白质的机器”
溶酶体
动植物细胞
单层膜形成的泡状结构
“消化车间”,内含多种水解酶,能分解衰老、损伤的细胞器,吞噬并且杀死侵入细胞的病毒和细菌。
液泡
成熟植物细胞
单层膜形成的泡状结构;内含细胞液(有机酸、糖类、无机盐、色素和蛋白质等)
调节植物细胞内的环境,充盈的液泡使植物细胞保持坚挺
中心体
动物或某些低等植物细胞
无膜结构;由两个互相垂直的中心粒及其周围物质组成
与细胞的有丝分裂有关
物质运输类型
自由扩散
协助扩散
主动运输
胞吞
胞吐
物质运输方向
顺浓度梯度
(1) 顺浓度梯度
逆浓度梯度
需要载体蛋白情况
不需要载体蛋白
需要载体蛋白
(2) 不需载体蛋白
消耗能量情况
(3) 不消耗能量
消耗能量
具体实例
O2、CO2进出肺泡上皮细胞
(4)葡萄糖进入人体 红细胞
(5)小肠上皮细胞吸收 葡萄糖、氨基酸等
吞噬细胞吞噬病原体
(6) 胰岛B细胞分泌胰岛素、神经元分泌神经递质等 (举出一实例即可)
四川省南充市2022_2023学年高一生物上学期期末试题含解析: 这是一份四川省南充市2022_2023学年高一生物上学期期末试题含解析,共25页。试卷主要包含了 下列元素中属于大量元素的是, 水在细胞中存在的形式有, 细胞内无机盐的作用不包括, 下列化合物中,属于多糖的是等内容,欢迎下载使用。
宁夏回族自治区石嘴山市2022_2023学年高一生物上学期11月期中试题含解析: 这是一份宁夏回族自治区石嘴山市2022_2023学年高一生物上学期11月期中试题含解析,共31页。试卷主要包含了选择题,非选择题等内容,欢迎下载使用。
四川省2022_2023学年高一生物上学期10月月考试题含解析: 这是一份四川省2022_2023学年高一生物上学期10月月考试题含解析,共23页。试卷主要包含了选择题,非选择题等内容,欢迎下载使用。

