四川省绵阳南山中学2024-2025学年高二上学期9月月考生物试题(原卷版+解析版)
展开2024年9月
一、单项选择题(本题包括25个小题,每小题2分,共50分,每小题给出的四个选项中,只有一个选项是符合题目要求的)
1. 下列有关孟德尔的豌豆一对相对性状的杂交实验的叙述,错误的是( )
A. 在豌豆纯合亲本杂交和F1自交遗传实验的基础上提出问题
B. F1产生配子时成对的遗传因子彼此分离属于假说内容
C. 孟德尔依据减数分裂进行了“演绎推理”的过程
D. F1产生的雌雄配子各两种,且雌雄配子随机结合
2. 某研究小组从野生型高秆(显性)玉米中获得了2个矮秆突变体,为了研究这2个突变体的基因型,该小组让这2个矮秆突变体(亲本)杂交得F1,F1自交得F2,发现F2中表型及其比例是高秆:矮秆:极矮秆=9:6:1。若用A、B表示显性基因,则下列相关推测错误的是( )
A. 亲本的基因型为aaBB和AAbb,F1的基因型为AaBb
B. F2矮秆的基因型有aaBB、AAbb、aaBb、Aabb,共4种
C. 基因型是AABB的个体为高秆,基因型是aabb的个体为极矮秆
D. F2矮秆中纯合子所占比例为1/2,F2高秆中纯合子所占比例为1/16
3. 下列关于生物学实验的叙述,错误的是( )
A. 性状分离比的模拟实验中,两个小桶内彩球的总数必须相同
B. 能观察到减数分裂现象的装片中,可能观察到同源染色体联会形成的四分体
C. 调查遗传病时,选发病率较高的单基因遗传病更容易推断其遗传方式
D. 利用抗生素对大肠杆菌逐代选择培养过程中,平板上抑菌圈可能逐渐变小
4. 某种植物的宽叶/窄叶由等位基因A/a控制,A基因控制宽叶性状:高茎/矮茎由等位基因B/b控制,B基因控制高茎性状。这2对等位基因独立遗传。为研究该种植物的基因致死情况,某研究小组进行了两个实验,实验①:宽叶矮茎植株自交,子代中宽叶矮茎∶窄叶矮茎=2∶1;实验②:窄叶高茎植株自交,子代中窄叶高茎∶窄叶矮茎=2∶1。下列分析及推理中错误的是( )
A 从实验①可判断A基因纯合致死,从实验②可判断B基因纯合致死
B. 实验①中亲本的基因型为Aabb,子代中宽叶矮茎的基因型也为Aabb
C. 若发现该种植物中的某个植株表现为宽叶高茎,则其基因型为AaBb
D. 将宽叶高茎植株进行自交,所获得子代植株中纯合子所占比例为1/4
5. 某植物花的红色对白色为显性,受一对等位基因控制,现选择亲本为开红色花的植株自由交配获得子一代,性状分离比为红色花∶白色花=48∶1,则亲本中纯合子所占的比例为( )
A. 2/3B. 1/9C. 3/4D. 5/7
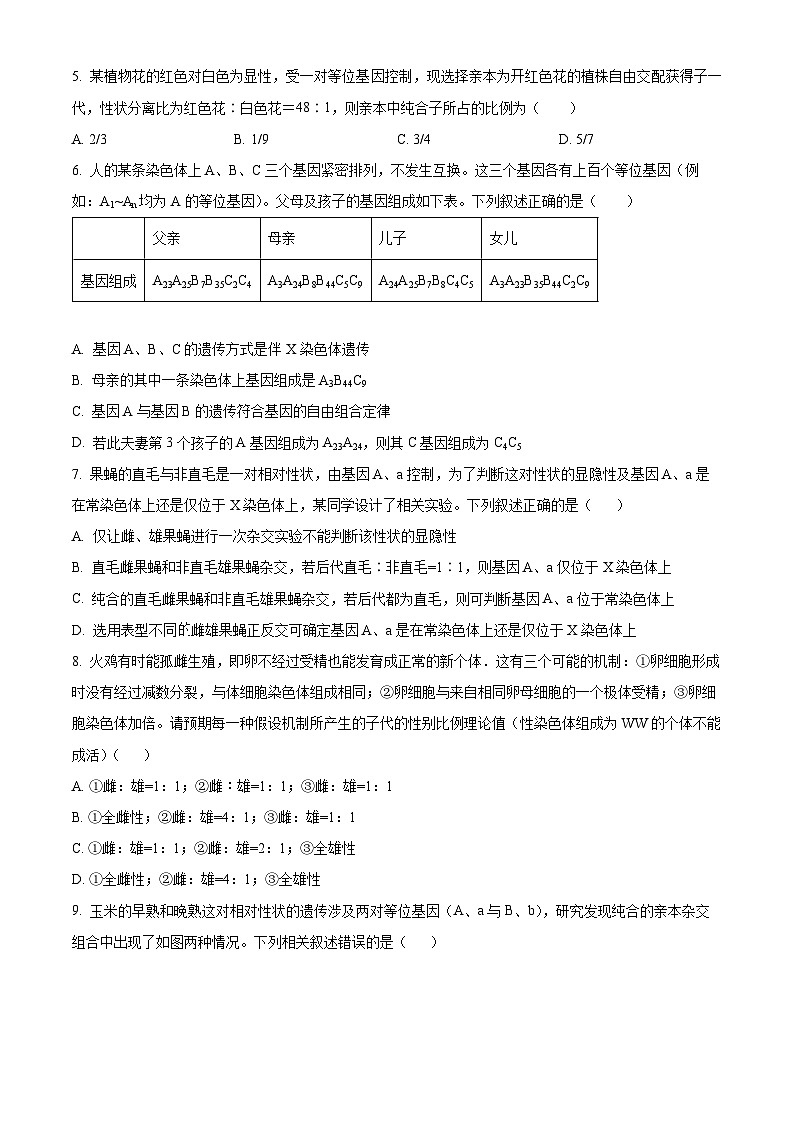
6. 人的某条染色体上A、B、C三个基因紧密排列,不发生互换。这三个基因各有上百个等位基因(例如:A1~An均为A的等位基因)。父母及孩子的基因组成如下表。下列叙述正确的是( )
A. 基因A、B、C的遗传方式是伴X染色体遗传
B. 母亲的其中一条染色体上基因组成是A3B44C9
C. 基因A与基因B的遗传符合基因的自由组合定律
D. 若此夫妻第3个孩子的A基因组成为A23A24,则其C基因组成为C4C5
7. 果蝇的直毛与非直毛是一对相对性状,由基因A、a控制,为了判断这对性状的显隐性及基因A、a是在常染色体上还是仅位于X染色体上,某同学设计了相关实验。下列叙述正确的是( )
A. 仅让雌、雄果蝇进行一次杂交实验不能判断该性状的显隐性
B. 直毛雌果蝇和非直毛雄果蝇杂交,若后代直毛∶非直毛=1∶1,则基因A、a仅位于X染色体上
C. 纯合的直毛雌果蝇和非直毛雄果蝇杂交,若后代都为直毛,则可判断基因A、a位于常染色体上
D. 选用表型不同雌雄果蝇正反交可确定基因A、a是在常染色体上还是仅位于X染色体上
8. 火鸡有时能孤雌生殖,即卵不经过受精也能发育成正常的新个体.这有三个可能的机制:①卵细胞形成时没有经过减数分裂,与体细胞染色体组成相同;②卵细胞与来自相同卵母细胞的一个极体受精;③卵细胞染色体加倍。请预期每一种假设机制所产生的子代的性别比例理论值(性染色体组成为WW的个体不能成活)( )
A. ①雌:雄=1:1;②雌:雄=1:1;③雌:雄=1:1
B. ①全雌性;②雌:雄=4:1;③雌:雄=1:1
C. ①雌:雄=1:1;②雌:雄=2:1;③全雄性
D. ①全雌性;②雌:雄=4:1;③全雄性
9. 玉米的早熟和晚熟这对相对性状的遗传涉及两对等位基因(A、a与B、b),研究发现纯合的亲本杂交组合中出现了如图两种情况。下列相关叙述错误的是( )
A. 若让实验1中的F2随机交配,则后代中早熟植株和晚熟植株的数量比是3∶1
B. 实验1的亲本组合类型有两种,每一种亲本组合的F2中早熟植株的基因型都有两种
C. 在实验2的F2早熟植株中,杂合子所占的比例为4/5
D. 对两组实验的F1分别进行测交,后代早熟植株所占的比例均为3/4
10. 某基因型为AaXDY的二倍体雄性动物(2n=8),1个初级精母细胞的染色体发生片段交换,引起1个A和1个a发生互换。该初级精母细胞进行减数分裂过程中,某两个时期的染色体数目与核DNA分子数如图所示。
下列叙述正确的是( )
A. 甲时期细胞中可能出现同源染色体两两配对的现象
B. 乙时期细胞中含有1条X染色体和1条Y染色体
C. 甲、乙两时期细胞中的染色单体数均为8个
D. 该初级精母细胞完成减数分裂产生的4个精细胞的基因型均不相同
11. 患有“13三体综合征”的病人,头小且患先天性心脏病,智力远低于常人。患者的13号染色体有3条,而并非1对。某家庭父母亲均正常,生了一个患有“13三体综合征”的患者。下列有关该患者产生的原因,分析错误的是( )
A. 可能由患者母亲或父亲减数分裂前的间期时染色体复制异常导致
B. 可能由患者母亲减数分裂第一次分裂时同源染色体没有正常分离导致
C. 可能由患者父亲减数分裂第一次分裂时同源染色体没有正常分离导致
D. 可能由患者母亲或父亲减数分裂第二次分裂时染色单体没有正常分离导致
12. 根据S型肺炎链球菌荚膜多糖的差异,将其分为SⅠ、SⅡ、SⅢ等类型,不同类型的S型发生基因突变后失去荚膜,成为相应类型的R型(RⅠ、RⅡ、RⅢ),R型也可回复突变为相应类型的S型(SⅠ、SⅡ、SⅢ)。S型的荚膜能阻止外源DNA进入细胞,为探究S型菌的形成机制,科研人员将加热杀死的甲菌破碎后获得提取物,冷却后加入乙菌培养液中混合均匀,再接种到平板上,经培养后检测子代细菌的类型。下列相关叙述正确的是( )
A. 肺炎链球菌的拟核DNA有2个游离的磷酸基团
B. 若甲菌为RⅡ,乙菌为SⅢ,子代细菌为SⅢ和RⅡ,则能说明RⅡ是转化而来的
C. 若甲菌为SⅢ,乙菌为RⅡ,子代细菌为SⅢ和RⅡ,则能说明SⅢ是转化而来的
D. 若甲菌为SⅢ,乙菌为RⅢ,子代细菌为SⅢ和RⅢ,则能排除基因突变的可能
13. 假设有一段mRNA上有60个碱基,其中A有15个,G有25个,那么转录该mRNA的DNA分子区段中“C+T”的个数,以及该mRNA翻译成的蛋白质中最多含有的氨基酸的个数分别是( )
A. 40、30B. 40、20C. 60、20D. 80、40
14. 同无性生殖相比,有性生殖产生的后代具有更大的变异性,其根本原因是( )
A. 产生更多基因突变B. 产生更多新的基因组合
C. 产生更多新的基因D. 更易受环境影响而发生变异
15. 如图为DNA分子片段结构示意图。下列关于DNA分子的结构与特点的叙述,正确的是( )
A. 含胞嘧啶15%的DNA比含腺嘌呤17%的DNA耐热性高
B. ⑨的数量只与碱基的数量有关
C. 若一条单链的序列是,则其互补链的对应序列是
D. 若一条单链中G和C共占1/2,则DNA分子中G占1/2
16. 中心法则概括了自然界生物的遗传信息的流动途径,途径如下图所示。对它的相关说法,正确的是( )
A. 1957年克里克提出的中心法则内容只包括图中的①②③
B. 图中③④过程均有碱基互补配对,且配对方式不完全相同
C. 图中①和⑤过程中用到的酶分别是DNA聚合酶和RNA聚合酶
D. 人体胚胎干细胞和心肌细胞中均存在图中①②③过程
17. 预防和减少出生缺陷,是提高出生人口素质、推进健康中国建设的重要举措。下列有关预防和减少出生缺陷的表述,正确的是( )
A. 禁止近亲结婚可杜绝遗传病患儿的降生
B. 产前诊断可初步确定胎儿是否患猫叫综合征
C. 产前通过光学显微镜观察取样细胞能检测白化病这种遗传病
D. 遗传咨询可确定胎儿是否患唐氏综合症 (21三体综合征)
18. 5月31日是世界无烟日,2023年的主题是“种植粮食,而非烟草”。烟草中含有苯并芘类、焦油等致癌物质,吸烟是肺癌、心脑血管疾病的重要诱因,中国的肺癌发病人数和死亡人数均为世界第一。下列有关叙述正确的是( )
A. 烟草中苯并芘类等诱发人体发生基因突变的因素属于化学因素
B. 细胞癌变后细胞膜上的糖蛋白增多.癌细胞易分散和转移
C. 同一个体中,癌细胞与正常细胞携带的遗传信息相同
D. 原癌基因具有调节细胞周期,抑制细胞生长和增殖的作用
19. 加拉帕戈斯群岛有海洋鬣鳞蜥和陆生鬣鳞蜥,它们的祖先均来自南美大陆。与陆生鬣鳞蜥相比,海洋鬣鳞蜥有足蹼,且眼睛上方有分泌盐分的腺体,能更加适应海洋生活。下列有关叙述正确的是( )
A. 海洋环境能定向诱导海洋鬣鳞蜥发生适应环境的基因突变
B. 自然选择导致陆生鬣鳞蜥和海洋鬣鳞蜥的基因库完全不同
C. 种群基因型频率改变导致生物进化,生物进化导致新物种形成
D. 加拉帕戈斯群岛的陆生鬣鳞蜥与海洋鬣鳞蜥可能存在生殖隔离
20. 棉花的长绒和短绒由A/a基因控制,白色和红色由B/b基因控制。育种专家对长绒深红棉植株M的萌发种子进行电离辐射处理,得到了长绒浅红棉植株M1,M1自交后代出现了新型白色棉。据图分析,下列说法错误的是( )
A. 人类猫叫综合征和M1的变异类型相同
B. 电离辐射使M萌发的种子发生基因重组
C. M1突变株自交后代中长绒浅红棉植株占3/8
D. M1突变株自交后代中白色棉体细胞不含b基因
21. 下列属于人体内环境的组成成分的是( )
A. 进入胃中的牛奶
B. 肺泡腔内的气体
C. 肌肉细胞间隙的液体
D. 膀胱内的尿液
22. 目前普遍认为,机体维持稳态的主要调节机制是( )
A. 神经调节
B. 体液调节
C. 神经调节和体液调节
D. 神经—体液—免疫调节网络
23. 神经系统通过复杂而精巧的调节,使得机体能够保持协调与稳定。下列关于神经系统组成的表述,不正确的是( )
A. 中枢神经系统包括脑和脊髓
B. 神经元是由胞体、树突、轴突等部分构成
C. 交感神经和副交感神经属于传入神经
D. 脑神经和脊神经属于外周神经系统
24. 神经调节的基本方式是( )
A 反射弧B. 反射C. 应激性D. 神经冲动
25. 下列不属于突触的结构的是
A. 突触前膜B. 突触间隙C. 突触后膜D. 突触小泡
二、非选择题(本题包括4个小题,共50分)
26. 水稻的非糯性和糯性是一对等位基因控制,非糯性水稻的胚乳和花粉含直链淀粉,遇碘变蓝色,糯性水稻的胚乳和花粉含支链淀粉,遇碘变橙红色。花粉经减数分裂形成,相当于雄配子。请据图回答问题:
(1)非糯性水稻自交产生的后代中出现糯性和非糯性两种水稻,这种现象在遗传学上称为_______。
(2)若取F1的非糯性水稻的花粉加碘染色,在显微镜下观察,呈蓝色花粉和呈橙红色花粉的比例约为_______,该实验结果验证了______定律。
(3)请写出亲本(P)的基因型(用A、a表示):非糯性____:糯性____。
(4)纯种非糯性水稻与糯性水稻杂交,子一代植株抽穗时,套上纸袋,让其自花传粉,若子二代糯性水稻有120株,从理论上推断,非糯性水稻中不能稳定遗传的植株约_____株。
(5)一批基因型为Aa的豌豆,逐代自交3次,在F3代中,纯合子的比例是_____。
27. 图1为某家族两种单基因遗传病的系谱图(甲病、乙病分别用基因.A/a、B/b表示),5号个体不携带乙病基因;图2表示5号个体生殖器官中某个细胞的连续分裂示意图。
(1)10号个体的X染色体来自于第Ⅰ代的______号个体,5号个体和6号再生一个孩子为患两病男孩的概率为______。
(2)图2中过程①表示______。减数分裂过程中,过程______(填图2中的数字)结束后,细胞中染色体数目减半,其原因是______。
(3)图2精子e1的基因型为AXB(不考虑基因突变和互换),则精子e4的基因型为______。
(4)若图1中10号个体的基因型是AAXBXbY,性染色体异常是由图2中e4精子异常引起,则c1时期细胞的基因型为______。
28. 阅读以下资料,分析问题:
资料一:DNA甲基化是表观遗传中最常见的现象之一,某些基因存在富含双核苷酸“CG”的区域,能在酶作用下发生甲基化。如图1为DNA的甲基化过程,以及甲基化DNA产生新甲基化DNA的过程。
资料二:BDNF(脑源性神经营养因子)是小鼠大脑中表达的一种神经营养因子,能影响神经可塑性和认知功能。抑郁症与BDNF基因的甲基化及外周血中BDNF基因表达的mRNA减少等有关,图2为BDNF基因表达及调控过程。
(1)图1中过程①是______,据图分析过程②必须经过______的催化作用才能获得与亲代分子相同的甲基化状态。
(2)下列关于表观遗传的叙述正确的有______。
①DNA分子中甲基胞嘧啶不能与鸟嘌呤配对
②DNA甲基化引起的变异属于基因突变
③DNA甲基化可能阻碍RNA聚合酶的结合
④甲基化酶发挥作用时需与DNA结合
(3)图2中过程①进行时,RNA聚合酶沿模板链的______(填“5'端→3'端”或“3'端→5'端”)移动;过程③中某tRNA的反密码子序列为5´-GAA-3´,则其识别的密码子5'端→3'端的序列为______。
(4)miRNA-195是miRNA中一种,miRNA是小鼠细胞中具有调控功能的非编码RNA,在个体发育的不同阶段产生不同的miRNA,该物质与相应物质结合后,可导致细胞中与之互补的mRNA降解。抑郁症小鼠与正常鼠相比,图2中②过程______(选填“减弱”或“不变”或“增强”)。
29. 香味性状是优质水稻品种重要特性。研究表明水稻的无香味、有香味受一对等位基因(D、d)控制,且其香味性状受隐性基因控制。
(1)研究发现有香味性状出现的直接原因是参与香味代谢的某种酶异常,使香味物质积累所致。这个实例说明基因表达产物和性状的关系是______。
(2)育种人员用X射线照射纯合无香味水稻,在其后代中不一定能得到香味水稻,原因是______
(3)水稻另一对相对性状抗病(B)对感病(b)为显性,且抗病性状与香味性状独立遗传。为选育抗病香稻新品种,科研人员进行了下列实验:选用纯合抗病无香味水稻与纯合不抗病有香味水稻杂交得到F1,F1自交得到F2。从F2开始,经多代选育得到稳定遗传的抗病有香味新品种水稻。该育种方法称为______,利用的生物学原理是______。
(4)利用单倍体植株也可培育抗病有香味稻新品种水稻,育种工作者选用纯合抗病无香味水稻与纯合不抗病有香味水稻杂交得到F1植株后,常常采用______的方法获得单倍体植株,然后经过______使这些植株染色体数目加倍,恢复到正常植株的染色体数目,最后选择出抗病有香味水稻新品种。该育种方法的优点是______。父亲
母亲
儿子
女儿
基因组成
A23A25B7B35C2C4
A3A24B8B44C5C9
A24A25B7B8C4C5
A3A23B35B44C2C9
2024届四川省绵阳市涪城区南山中学高三三模考试生物试题(原卷版+解析版): 这是一份2024届四川省绵阳市涪城区南山中学高三三模考试生物试题(原卷版+解析版),文件包含2024届四川省绵阳市涪城区南山中学高三三模考试生物试题原卷版docx、2024届四川省绵阳市涪城区南山中学高三三模考试生物试题解析版docx等2份试卷配套教学资源,其中试卷共17页, 欢迎下载使用。
四川省绵阳南山中学2023-2024学年高一下学期3月月考生物试题 (原卷版+解析版): 这是一份四川省绵阳南山中学2023-2024学年高一下学期3月月考生物试题 (原卷版+解析版),文件包含四川省绵阳南山中学2023-2024学年高一下学期3月月考生物试题原卷版docx、四川省绵阳南山中学2023-2024学年高一下学期3月月考生物试题解析版docx等2份试卷配套教学资源,其中试卷共27页, 欢迎下载使用。
四川省绵阳南山中学2023-2024学年高二下学期3月月考生物试题(原卷版+解析版): 这是一份四川省绵阳南山中学2023-2024学年高二下学期3月月考生物试题(原卷版+解析版),文件包含四川省绵阳南山中学2023-2024学年高二下学期3月月考生物试题原卷版docx、四川省绵阳南山中学2023-2024学年高二下学期3月月考生物试题解析版docx等2份试卷配套教学资源,其中试卷共36页, 欢迎下载使用。

