- 【新教材】牛津译林版英语七年级上册Unit1 This is me第2课时 Reading 课件+单元整体教学设计+课时教案 课件 2 次下载
- 【新教材】牛津译林版英语七年级上册Unit1 This is me第3课时Grammar课件+单元整体教学设计+课时教案 课件 2 次下载
- 【新教材】牛津译林版英语七年级上册Unit1 This is me第4课时Pronunciation课件+单元整体教学设计+课时教案 课件 2 次下载
- 【新教材】牛津译林版英语七年级上册Unit1 This is me第5课时Integration 课件+单元整体教学设计+课时教案 课件 2 次下载
- 【新教材】牛津译林版英语七年级上册Unit2 Hobbies第1课时Welcome to the unit 课件+单元整体教学设计+课时教案 课件 1 次下载
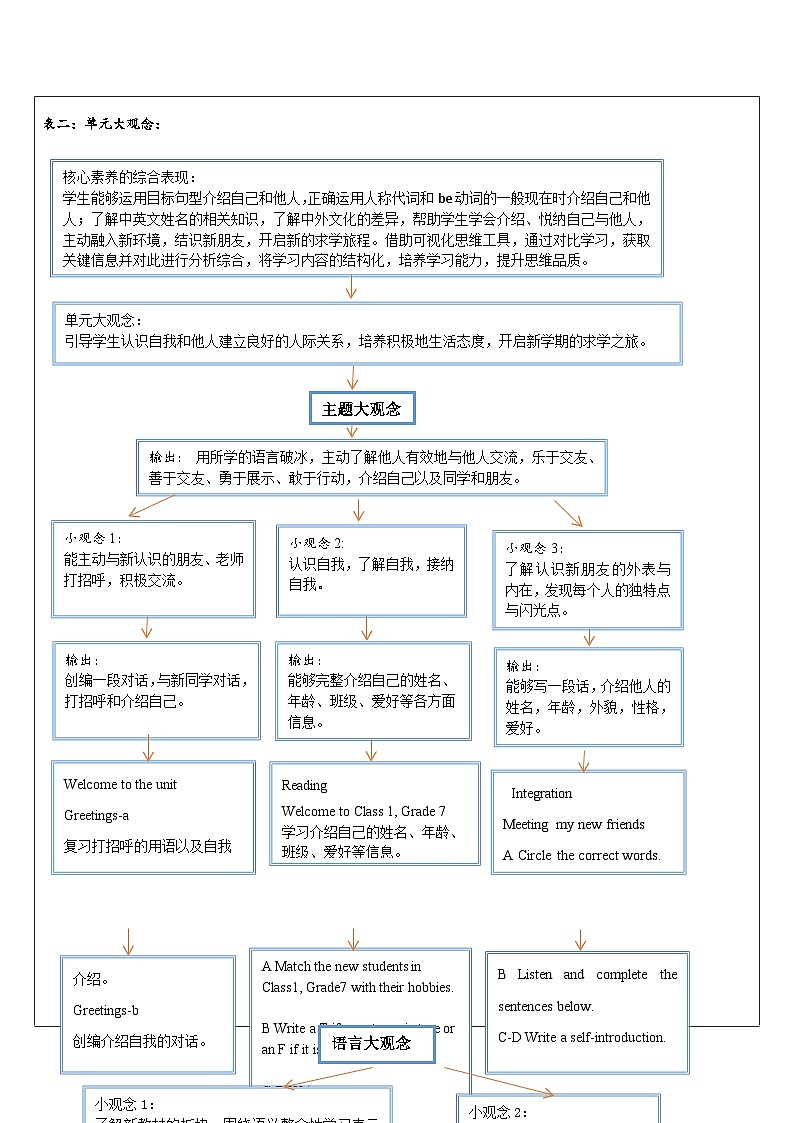
初中英语牛津译林版(2024)七年级上册(2024)Unit 1 This is me!教学课件ppt
展开Wh are they?
Where are they?
They are new students.
They are at the new schl.
We are at the new schl t.We
Hw d yu greet me? v. 和(某人)打招呼
I am yur new English teacher!Yu can call me Ms Pan.
Read abut Millie and her new classmates;
Learn abut ther students frm Class 1, Grade 7;
Intrduce urselves and ur classmates;
Learn hw t greet thers and make new friends.
Let’s learn abut ther students frm Class 1, Grade 7;
Here are sme students frm Class 1, Grade 7 and their English teacher, Mr Wu. Read what they say.
This is my brther Tm. He is in_______. Class1, Grade7grade7, class4Grade7, Class4class1, grade7
听录音,将人物的中文名和英文名对应。
Li Shanshan
Wang Xinyue
和他人见面时的问候语有哪些?你还知道哪些问候语?
Gd mrning! 早上/上午好!
Gd afternn! 下午好!
Gd evening! 晚上好!
Tips: Gd night! 晚安! Nice/Glad t meet yu! 很高兴见到你! Hw are yu? 你好吗?(熟人见面) Hw d yu d? 你好!(初次见面,较为正式)
Hi!/Hell! 嗨!/ 你好!(熟人见面)
Millie和同学们初次见面,同学之间是如何介绍自己的呢?在文中找出相关语句。
call sb. sth. 称呼某人
g 叫做,被称为还可意为:(时间)过去,流逝
My name 我的名字叫
I’ 我是/叫
I g 我叫做
Yu can call 你可以叫我
My Chinese/English name 我的中文名/英文名是
My Chinese/English 是我的中文名/英文名。
Listen and fill in the blanks.
greet v.和(某人)打招呼 拓展:greet sb. 以方式和某人打招呼greeting(s) n. 问候,招呼
intrduce v. 介绍intrduce A t B 把A介绍给Bintrduce neself 自我介绍
each ther prn. 互相通常放在动词或介词后作宾语,不能作主语。
Listen , repeat and rle play.
Milie is greeting Sandy. Wrk in pairs. Greet yur partner and then intrduce yurself. Use the cnversatin belw as a mdel. The sentences in the bx may help yu.
Millie is greeting Sandy. What are they talking abut?
Millie:Gd mrning.Sandy: Mrning.Millie: I'm Millie. What's yur name?Sandy: My name is Sandy. Nice t meet yu!Millie:Glad t meet yu t! Which class are yu in? Sandy:I'm in Class 1. And yu?Millie:Ww, we‘re in the same class! D yu have any hbbies?Sandy: Yes, I like playing the pian. What abut yu?Millie: I lve reading.
Q1: Which class are Sandy and Millie in?
Q2: What is Sandy’s hbby? What abut Millie?
They are in Class 1,Grade 7.
A:Gd mrning!B:Mrning! A:I’’s yur name?B:My (Chinese/English ) name ’m…I g by… Yu can call me…Nice t meet yu!A:Glad/Nice t meet yu t! Which class are yu in?B:I’m in yu?A:I’m in D yu have any hbbies?B:I abut yu?A:I
Wrk in pairs. Greet yur partner and then intrduce yurself
Millie:Gd mrning.Sandy: Mrning.Millie: I'm Millie. What's yur name?Sandy: My name is Sandy. Nice t meet yu!Millie:Glad t meet yu t! Which class are yu in? Sandy:I'm in Class 1. And yu?Millie:Ww, we’re in the same class! D yu have any hbbies?Sandy: Yes, I like playing the pian. What abut yu?Millie: I lve reading.
初次见面时的打招呼用语,应答时常用Nice/Glad t meet yu t!be glad t d sth.(=be happy t d sth.) 做某事很高兴!
in不能丢 Which city d yu live in?Which flr d yu live in?Wh d yu live with?
“相同的”(反义词different )The same+名词 as“和..一样的” the same 也一样
hbby n. 业余爱好复数形式为hbbies
play +the+西洋乐器play +球类、棋类
智勇大冲关 — 接力赛
First f all, there are tw grups, name yur team right nw!
Read quickly
class______
friend______
intr______
把下面的单词放在正确的车厢上,火车就可以开走了。
g, by, I, Kitty.
t, see, glad, meet, t.
1 like: Learners need t fight!2-3 likes: Gd learners! 4-5 likes: Excellent learners!
英语牛津译林版(2024)Unit 2 Hobbies精品教学ppt课件: 这是一份英语牛津译林版(2024)<a href="/yy/tb_c4049048_t3/?tag_id=26" target="_blank">Unit 2 Hobbies精品教学ppt课件</a>,文件包含Unit2Hobbies第5课时Integration课件pptx、新教材新课标课时教案docxdocx、新教材新课标单元整体教学设计docx等3份课件配套教学资源,其中PPT共31页, 欢迎下载使用。
初中英语牛津译林版(2024)七年级上册(2024)Unit 2 Hobbies优质教学课件ppt: 这是一份初中英语牛津译林版(2024)七年级上册(2024)<a href="/yy/tb_c4049048_t3/?tag_id=26" target="_blank">Unit 2 Hobbies优质教学课件ppt</a>,文件包含Unit2Hobbies第4课时Pronunciation课件pptx、新教材新课标单元整体教学设计docx、新教材新课标课时教案docxdocx、导入视频mp4等4份课件配套教学资源,其中PPT共27页, 欢迎下载使用。
英语七年级上册(2024)Module 1 Getting to know each otherUnit 2 Hobbies完美版教学课件ppt: 这是一份英语七年级上册(2024)<a href="/yy/tb_c4049048_t3/?tag_id=26" target="_blank">Module 1 Getting to know each otherUnit 2 Hobbies完美版教学课件ppt</a>,文件包含Unit2Hobbies第3课时Grammar课件pptx、新教材新课标课时教案docxdocx、新教材新课标单元整体教学设计docx、导入视频mp4等4份课件配套教学资源,其中PPT共33页, 欢迎下载使用。

