黑龙江省哈尔滨市第三中学2024-2025学年高三上学期8月月考化学试卷(Word版附答案)
展开可能用到的相对原子质量:H-1 O-16 S-32 Cl-35.5 Ca-40 Ti-48 Mn-55 Fe-56 Cu-64
第Ⅰ卷(共45分)
一、选择题(本题共15小题,每小题3分,共45分。在每小题给出的四个选项中,只有一项符合题目要求。)
1.下列物质属于盐的是( )
A.纯碱B.石英C.生石灰D.铁红
2.刚刚闭幕的巴黎奥运会上,大批中国制造的体育装备出现在赛场。下列装备所用材料属于无机非金属材料的是( )
A.柔道垫最底层的防滑层使用的聚苯醚
B.乒乓球场的地板采用的SES新型橡胶材料
C.乒乓球台可变灯光控制系统中的含硅芯片
D.举重比赛用的杠铃使用的特种钢
3.环境问题与人类生活息息相关,下列有关环境问题的说法错误的是( )
A.改变能源结构开发利用清洁能源能从根本上解决酸雨问题
B.大量施用氮肥会污染水资源并且使大气中的二氧化氮增多
C.氮氧化物是形成光化学烟雾、雾霾及酸雨的一个重要原因
D.对化石燃料预先进行脱硫处理能促进碳中和减缓温室效应
4.下列物质的使用不涉及化学变化的是( )
A.做饮用水处理剂B.热的祛除油污
C.硅胶做食品干燥剂D.做漂白剂
5.碳、硅及其化合物在生活、生产、航空、航天、信息和新能源等领域有着广泛的用途。下列性质与用途对应关系不正确的是( )
A.硅具有半导体性能,可以用于生产人造卫星的太阳能电池板
B.二氧化硅熔点高,可以用石英坩埚加热石灰石
C.硅酸盐化学性质稳定,可以用于生产餐具
D.石墨烯电阻率低,可以用于生产超级电容器
6.下列说法正确的是( )
A.工业上将通入冷的石灰水中制漂白粉
B.工业上通过电解熔融冶炼金属铝
C.工业制硫酸最后一步是用水吸收
D.工业上用NaCl、、、为原料制取纯碱
7.部分含硫物质的分类与相应化合价关系如图所示。下列说法正确的是( )
A.b在足量的空气中燃烧可以生成d
B.向c的水溶液中滴加紫色石蕊试液,溶液先变红后褪色
C.c是一种大气污染物,可以经c→e→f的转化形成酸雨
D.f的浓溶液有吸水性,可以干燥气体a和c
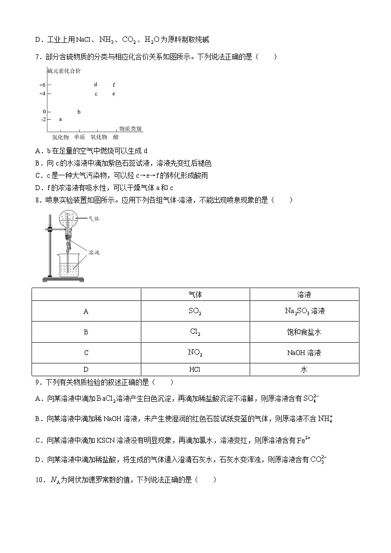
8.喷泉实验装置如图所示。应用下列各组气体-溶液,不能出现喷泉现象的是( )
9.下列有关物质检验的叙述正确的是( )
A.向某溶液中滴加溶液产生白色沉淀,再滴加稀盐酸沉淀不溶解,则原溶液含有
B.向某溶液中滴加稀NaOH溶液,未产生使湿润的红色石蕊试纸变蓝的气体,则原溶液不含
C.向某溶液中滴加KSCN溶液没有明显现象,再滴加氯水,溶液变红,则原溶液含有
D.向某溶液中滴加稀盐酸,将生成的气体通入澄清石灰水,石灰水变浑浊,则原溶液含有
10.为阿伏加德罗常数的值,下列说法正确的是( )
A.足量的浓盐酸与8.7g 反应,生成分子的数目为0.1
B.标准状况下,2.24L 中原子的数目为0.4
C.2ml NO与1ml 在密闭容器中充分反应后的分子数为2
D.常温下,56g铁与足量浓硝酸充分反应转移电子数为3
11.用如图所示装置模拟工业制备硝酸,并进行有关探究。(已知:无水可用于吸收氨气)。下列说法正确的是( )
A.试剂X、Y为碱石灰B.装置Z的主要作用是混合气体
C.装置W中溶液变蓝,说明稀硫酸能氧化铜D.尾气处理时,可以用NaOH溶液吸收
12.根据实验操作及现象,下列结论正确的是( )
13.某学生对与漂粉精的反应进行实验探究:
下列说法错误的是( )
A.漂粉精的有效成分为,可用于游泳池的消毒
B.可以用湿润的蓝色石蕊试纸检验现象ⅰ中白雾是否含有HCl
C.现象ⅱ中溶液变为黄绿色是因为随着酸性增强漂粉精中的成分反应生成
D.现象ⅲ中发生反应的离子方程式为:
14.以铝土矿(主要成分为,含和等杂质)为原料制备铝的一种工艺流程如下:
已知:在“碱溶”时转化为铝硅酸钠沉淀。
下列说法错误的是( )
A.“碱溶”时主要反应的离子方程式为:
B.过滤Ⅰ”的滤液中加入溶液时生成沉淀的化学方程式为:
C.“过滤Ⅰ”的滤液pH小于“过滤Ⅱ”的滤液
D.“电解Ⅱ”用惰性电极电解一段时间后将两极区溶液混合发生反应的化学方程式为:
15.分解的TG曲线(热重)及DSC曲线(反映体系热量变化情况,数值已省略)如下图所示。(700℃左右有两个吸热峰。)
下列说法错误的是( )
A.0~400℃范围内,发生了化学变化B.600~800℃范围内,没有氧化还原反应发生
C.1000℃时,剩余固体的成分为D.分解生成的气体可以用于制硫酸
第Ⅱ卷(共55分)
二、填空题
16.(14分)由钛铁矿(主要成分是钛酸亚铁:,还含有少量、等杂质)
制备海绵钛的一种工艺流程示意如下:
已知:钛铁矿与硫酸发生反应的化学方程式为;
易水解,只能存于强酸性溶液中。
回答下列问题:
(1)浸渣为______。
(2)试剂X为______(填化学式),X的作用是______。
(3)“操作Ⅱ”为______。
(4)“氯化”过程在高温条件下进行,发生反应的化学方程式为______。
(5)制备海绵钛中Ar的作用是______。
(6)有三种类型晶体结构,其中一种晶胞结构如图所示。
①Ti的价电子排布式为______。
②晶胞中白球代表______(填“钛”或“氧”),该晶体的密度为______(用含a、b、的代数式表示,为阿伏加德罗常数的值)。
17.(14分)某小组设计实验制备并测定产品纯度。
实验(一)制备。
用如下装置制备氯化铁(部分夹持装置省略)。已知:易升华,遇水蒸气易水解。
(1)图中各装置连接顺序是A→______→F(装置可以重复使用)。
(2)写出装置A中发生反应的离子方程式:______。
(3)盛放的仪器名称为______,分液漏斗中橡胶管a的优点为______。
(4)C中所盛试剂的名称是______,作用是______。
实验(二)测定样品的纯度。
已知:(无色,很稳定),AgF易溶于水且完全电离。
(5)实验步骤如下(已知杂质均不溶于水或不参与反应):
步骤1:准确称取5.0g样品,溶于水,滤去不溶物后,配成1000mL溶液,取10.00mL置于锥形瓶中;
步骤2:向锥形瓶中加入适量NaF溶液(恰好与铁离子完全反应),用力振荡,再加入20.00mL 0.1000ml/L 溶液(过量)使完全沉淀;
步骤3:向其中加入硝基苯,用力振荡;
步骤4:加入几滴溶液,用0.1000ml/L 溶液滴定过量的至终点,消耗溶液的体积为12.71mL。已知:常温下,,。
①滴定终点时锥形瓶内现象为______。
②若省略步骤3,测定结果将______(填“偏大”、“偏小”或“无影响”)。
③测得样品中的质量分数为______(保留2位有效数字)。
18.(13分)为实现碳中和,将在一定条件下转化为化工原料,其中和可发生如下两个平行反应:
①
②
(1)根据所给信息,反应②在______(填“高温”或“低温”)条件下可以自发进行。
(2)将和按物质的量之比1∶3通入刚性密闭容器中,在催化剂作用下发生反应①和反应②,在相同的时间内的选择性和产率随温度的变化如下表所示。
已知:X代表的选择性=,Y代表甲醇的产率
①在上述条件下合成甲醇的工业条件是______。
A.483KB.503KC.催化剂AD.催化剂B
②523K以上,升高温度导致的转化率增大,甲醇的产率降低。可能的原因是______。
(3)在容器体积不变的条件下,反应①和反应②同时进行,下列说法中,能判断反应②达到平衡状态的有______(填标号)。
A.混合气体总压强不再变化B.断裂3ml 键的同时断裂2ml 键
C.混合气体的密度不再变化D.混合气体的平均相对分子质量不再变化
(4)若体积不变的密闭容器中只发生上述反应①,在进气比不同、温度不同时,测得相应的平衡转化率如图所示。则B和D两点的温度______(填“<”,“>”或“=”)。
(5)250℃,在甲(容积4L)、乙(容积2L)两刚性容器中分别充入2ml 和6ml 在适宜的催化剂作用下只发生反应②,容器内总压强随时间变化如图所示:
①其中B曲线对应______容器中压强的变化情况(填“甲”或“乙”);
②利用图中数据计算250℃该反应的平衡常数______(结果用分数表示)。
19.(14分)目前“有机超强碱”的研究越来越受到关注,以下为有机超强碱F的合成路线:
已知如下信息:
①
②
③苯胺()与甲基吡啶[吡啶()]互为芳香同分异构体
回答下列问题:
(1)A的结构简式为______。
(2)由B生成C的化学方程式为______,反应类型为______。
(3)E中所含官能团的名称为______。
(4)D的结构简式为______。
(5)E的六元环芳香同分异构体中,能与金属钠反应,且核磁共振氢谱有四组峰,峰面积之比为6∶2∶2∶1的有种,其中,芳香环上为一取代的结构简式为______。
气体
溶液
A
溶液
B
饱和食盐水
C
NaOH溶液
D
HCl
水
选项
实验操作及现象
结论
A
在溶液中加入锌片,溶液由浅绿色变为无色
具有氧化性
B
向盛有氢硫酸的试管中通入,溶液变浑浊
酸性:
C
将有色鲜花放入盛有干燥氯气的集气瓶中,盖上玻璃片,鲜花褪色
氯气具有漂白性
D
用光洁无锈的铁丝蘸取某溶液,在外焰上灼烧,未观察到紫色火焰
溶液中不含钾元素
操作
现象
取4g漂粉精固体,加入100mL水
部分固体溶解,溶液略有颜色
过滤,测漂粉精溶液的pH
pH试纸先变蓝(约为12),后褪色
ⅰ.液面上方出现白雾;
ⅱ.稍后,出现浑浊,溶液变为黄绿色;
ⅲ.稍后,产生大量白色沉淀,黄绿色褪去
温度/K
催化剂A
催化剂B
X
Y
X
Y
483
38
2
19
0.9
503
26
4.5
33
2.2
523
23
3.9
30
1.9
543
18
3
25
1.8
化学8月月考答案
1-15 ACDCB DCBCA DABCB
16.(1)(1分) (2)Fe(1分) 将还原为
(3)蒸发浓缩、冷却结晶、过滤 (4)
(5)保护气,防止Ti和Na被氧化
(6)①(1分) ②氧(1分)
17.(1)CEBDE (2)
(3)蒸馏烧瓶平衡气压,便于液体顺利流下
(4)饱和食盐水,除去氯气中混有的HCl气体
(5)①滴入最后半滴,锥形瓶内液体变为血红色,且半分钟不恢复原色 ②偏小 ③79%
18.(1)低温
(2)①BC ②升高温度,反应速率加快,相同时间内消耗量增多,故转化率增大;反应②放热反应,升温平衡逆向移动,甲醇的选择性降低,故甲醇的产率降低
(3)AD (4)< (5)①甲 ②
19.(1)
(2) 消去反应
(3)氨基、羟基
(4)
(5)6
四川省成都市成飞中学2024-2025学年高三上学期8月月考化学试卷(Word版附答案): 这是一份四川省成都市成飞中学2024-2025学年高三上学期8月月考化学试卷(Word版附答案),文件包含四川省成都市成飞中学2024-2025学年高三上学期8月月考化学试题docx、四川省成都市成飞中学2024-2025学年高三上学期8月月考化学试题答案docx等2份试卷配套教学资源,其中试卷共11页, 欢迎下载使用。
黑龙江省哈尔滨市第三中学校2024-2025学年高一上学期入学调研考试 化学试卷 (解析版): 这是一份黑龙江省哈尔滨市第三中学校2024-2025学年高一上学期入学调研考试 化学试卷 (解析版),共20页。试卷主要包含了5 Ca-40, 下列变化属于化学变化的是, 洁净的空气对人类非常重要等内容,欢迎下载使用。
黑龙江省哈尔滨市第三中学2023-2024学年高三上学期1月期末考试化学试题(Word版附解析): 这是一份黑龙江省哈尔滨市第三中学2023-2024学年高三上学期1月期末考试化学试题(Word版附解析),共32页。试卷主要包含了选择题,填空题等内容,欢迎下载使用。

