山西省名校2024届高三第二次模拟考试生物试卷(原卷版)
展开1. 答卷前,考生务必将自己的姓名、准考证号填写在答题卡上。
2. 回答选择题时,选出每小题答案后,用铅笔把答题卡上对应题目的答案标号涂黑,如需改动,用橡皮擦干净后,再选涂其它答案标号。回答非选择题时,将答案写在答题卡上,写在本试卷上无效。
3. 考试结束后,将本试卷和答题卡一并交回。
一、选择题:(共6小题,每小题6分,共36分。每小题只有一个选项符合题目要求)
1. 关于生物体内物质和结构的叙述,正确的是( )
A. 蛋白质分子在水浴高温下肽键断裂而变性失活
B. 人体细胞的核DNA和转运RNA中均含有碱基对
C. 线粒体内膜和叶绿体内膜上都有ATP产生
D. 生物膜系统的主要作用体现在细胞间的协调配合
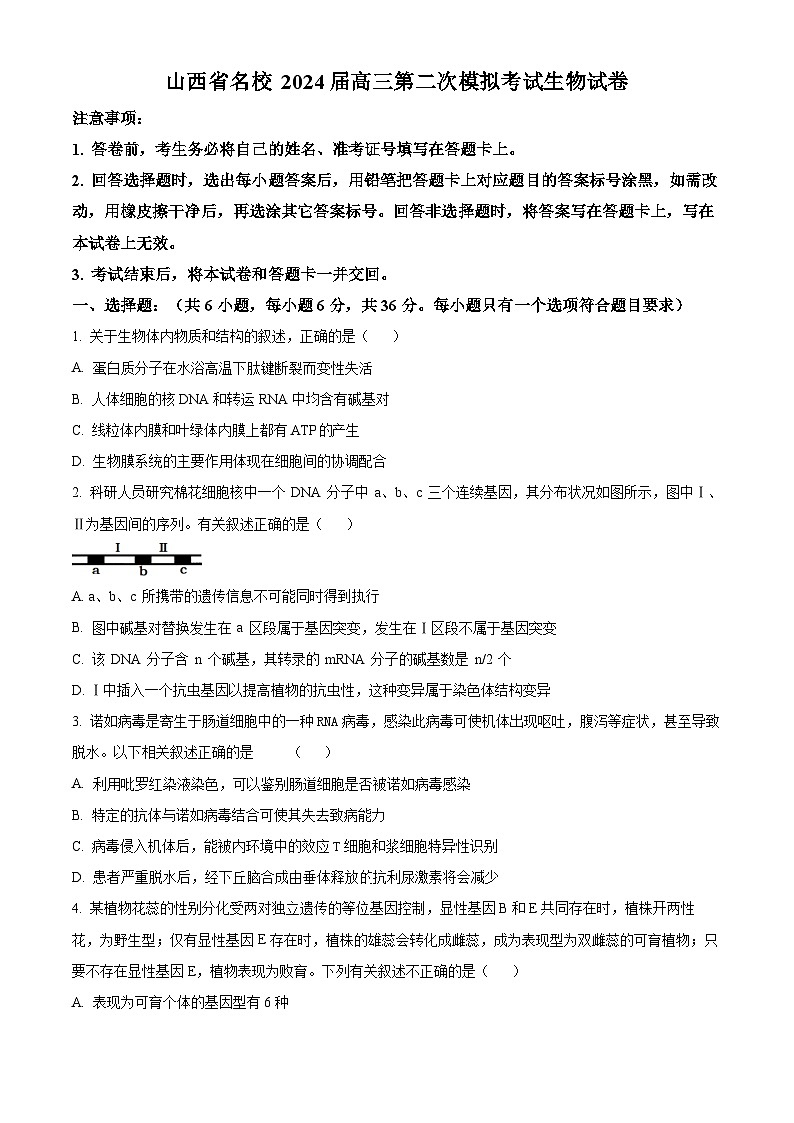
2. 科研人员研究棉花细胞核中一个 DNA 分子中 a、b、c 三个连续基因,其分布状况如图所示,图中Ⅰ、Ⅱ为基因间的序列。有关叙述正确的是( )
A. a、b、c 所携带的遗传信息不可能同时得到执行
B. 图中碱基对替换发生在 a 区段属于基因突变,发生在Ⅰ区段不属于基因突变
C. 该 DNA 分子含 n 个碱基,其转录的 mRNA 分子的碱基数是 n/2 个
D. Ⅰ中插入一个抗虫基因以提高植物的抗虫性,这种变异属于染色体结构变异
3. 诺如病毒是寄生于肠道细胞中的一种RNA病毒,感染此病毒可使机体出现呕吐,腹泻等症状,甚至导致脱水。以下相关叙述正确的是 ( )
A. 利用吡罗红染液染色,可以鉴别肠道细胞是否被诺如病毒感染
B. 特定的抗体与诺如病毒结合可使其失去致病能力
C. 病毒侵入机体后,能被内环境中的效应T细胞和浆细胞特异性识别
D. 患者严重脱水后,经下丘脑合成由垂体释放抗利尿激素将会减少
4. 某植物花蕊的性别分化受两对独立遗传的等位基因控制,显性基因B和E共同存在时,植株开两性花,为野生型;仅有显性基因E存在时,植株的雄蕊会转化成雌蕊,成为表现型为双雌蕊的可育植物;只要不存在显性基因E,植物表现为败育。下列有关叙述不正确的是( )
A. 表现为可育个体的基因型有6种
B. BbEe个体自花传粉,子代中败育个体的比例为1/4
C. BBEE和bbEE杂交,F1自交得到的F2代全部可育
D. BBee和bbEE杂交,子代全部为野生型
5. 果蝇的体色灰身和黑身受一对等位基因(A、a)控制,另一对同源染色体上的等位基因(B、b)会影响黑身果蝇的体色深度。科研人员选用一只黑身雌蝇与一只灰身雄蝇进行杂交,F1全为灰身,F1自由交配,F2的表现型为雌蝇中灰身:黑身=241:79,雄蝇中灰身:黑身:深黑身=239:42:40。不考虑性染色体同源区段,据此推测下列说法错误的是( )
A. A.a基因位于常染色体上,B、b基因位于X染色体上
B. 亲本中雌、雄果蝇的基因型分别为aaXBXB和AAXbY
C. F2中雌、雄果蝇的B基因频率相等
D. F2中雄果蝇共有6种基因型,其中基因型为AaXBY的个体所占比例为1/4
6. 已知控制玉米某两对相对性状的基因在同一染色体上。但偶然发现这两对基因均杂合的某玉米植株,自交后代的性状分离比为 9:3:3:1。出现此现象的原因可能是,该染色体上其中一对基因所在的染色体片段( )
A. 发生 180°颠倒B. 重复出现
C. 移至非同源染色体上D. 发生丢失
二、综合题:本大题共4小题
7. 为了探究低温对小粒咖啡和大粒咖啡两种作物光合作用速率的影响,对两种幼苗连续三天进行夜间4℃低温处理,并于原地恢复4天,测量两种咖啡的净光合作用速率的变化,得到的实验结果如图所示,回答下列问题:
(1)经夜间低温处理后的植物叶片会转黄,由此分析夜间低温处理能降低植物光合作用速率的最可能原因是________________________________________,由图中数据可知,夜间低温处理对_________咖啡的的生长影响较大。
(2)某同学认为夜间低温处理会使植物产量降低的主要原因是低温影响了夜间暗反应的进行,你觉得这种说法是否正确,说明理由:__________________________。
(3)低温处理后,大粒咖啡难以恢复生长,为了验证夜间低温处理没有改变大粒咖啡的遗传物质,可取大粒咖啡的种子在_________________(填“正常”或“夜间低温处理”)的环境中种植,若 ____________________,则说明低温只影响了大粒咖啡的性状,而没有改变其遗传物质。
8. 健那绿染液是将活细胞中线粒体染色的专一性染料,线粒体中细胞色素氧化酶使染料保持氧化状态呈蓝绿色,而在周围的细胞质中染料被还原,成为无色状态,线粒体能在健那绿染液中维持活性数小时。请回答下列问题:
(1)某同学设计的探究酵母菌细胞呼吸的实验装置如下,图一需改进的地方是_____;图二需改进的地方是_________ 。酵母菌无氧呼吸产生的酒精可以使酸性重铬酸钾从___色变为______色。
(2)健那绿染色发现,图-A内酵母镜检线粒体呈蓝绿色,图二B内镜检无法看到,推测该染色剂的使用除要求活体外,还需_______条件。
(3)观察线粒体的形态和分布的实验一般不选择高等植物叶肉细胞的原因是_______。
(4)将动物细胞破裂后用______可以分离得到线粒体。线粒体内膜上的脂类与蛋白质的比值为0.3:1,外膜中的比值接近1:1,这种差异的主要原因有_________。
9. 人凝血因子Ⅷ对缺乏人凝血因子Ⅷ所致的凝血机能障碍具有纠正作用,主要用于防治甲型血友病、获得性凝血因子Ⅷ缺乏而导致的出血症状及这类病人的手术出血治疗。下图是利用山羊乳汁生产人凝血因子Ⅷ的图解,请据图回答下列问题。
(1)与基因组文库相比,从cDNA文库中获得的目的基因_____(填“有”或“无”)内含子。①过程利用了_____________原理。
(2)在②过程中,人凝血因子Ⅷ基因应插入质粒的______________之间。基因表达载体中标记基因的作用是___________________。
(3)卵母细胞在体外培养到_______时期才可以进行去核处理。③过程通过______方法使两细胞融合,构建重组胚胎。
(4)在重组胚胎的培养液中加入________________________等天然成分以提供营养物质。培养液需要定期更换的原因是_______________________________。
10. 昼夜温差是由白天温度的最高值和夜间温度的最低值之差决定的。为研究正、负昼夜温差对果实膨大期番茄光合作用的影响,在人工气候室内设置5个昼夜温差水平,即-78℃(77℃/34℃)、-5℃、73℃/7℃、6℃(85℃/85℃)、+5℃(37℃/3℃)、+78℃(34℃/7℃),结果如下表所示(气孔导度表示气孔张开的程度,各数据的单位不作要求)。
请回答下列问题:
(1)温度主要通过影响______来影响植物代谢活动。叶片气孔导度的大小、叶绿素含量分别通过直接影响______、______来影响番茄的光合速率。
(2)实验以零昼夜温差为对照,在日平均温度______(填“相等”或“不等”)的情况下设置昼夜温差。由上表分析,若要进一步确定最有利于有机物积累的昼夜温差,接下来的操作应该是______。
(3)与昼夜温差为+5℃条件下的净光合速率相比,昼夜温差为+78℃条件下的净光合速率较低,原因是______。
11. 正常人血浆中的LDL(一种低密度脂蛋白)可以与细胞膜上的LDL受体结合,再通过胞吞作用进入细胞。LDL在细胞内水解,释放出胆固醇。家族性高胆固醇血症是一种单基因遗传病(由A、a基因控制),患者血浆中LDL数值非常高,易忠心脑血管疾病。如图是某患者的家族系谱图,已知Ⅱ4不携带该病的致病基因。回答下列问题。
(1)人体内胆固醇的作用有 ___等。
(2)与正常人相比,患者细胞膜表面的LDL受体数量最可____(填“偏多”或“偏少”)。
(3)控制家族性高胆固醇血症的基因位于____染色体上,判断依据___________。II3的基因型是 ___,理由是____。项目
昼夜温差处理(℃)
-78
-5
6
+5
+78
净光合速率
7. 86
8. 38
3. 45
4 34
5. 77
叶片气孔导度
6. 75
6. 77
6. 86
6. 84
6. 88
叶绿素a含量
7. 73
7. 88
7. 87
8. 86
8. 67
叶绿素b含量
6 48
6. 54
6. 73
6 87
6. 88
2024届山东省名校高三模拟预测生物试题(原卷版): 这是一份2024届山东省名校高三模拟预测生物试题(原卷版),共46页。
2024届浙考生物研学馆高三选考科目模拟考试生物试题试卷(原卷版+解析版): 这是一份2024届浙考生物研学馆高三选考科目模拟考试生物试题试卷(原卷版+解析版),文件包含2024届浙考生物研学馆高三选考科目模拟考试生物试题试卷原卷版docx、2024届浙考生物研学馆高三选考科目模拟考试生物试题试卷解析版docx等2份试卷配套教学资源,其中试卷共38页, 欢迎下载使用。
2024届山西省平遥中学高三二模考试生物试题(原卷版+解析版): 这是一份2024届山西省平遥中学高三二模考试生物试题(原卷版+解析版),文件包含2024届山西省平遥中学高三二模考试生物试题原卷版docx、2024届山西省平遥中学高三二模考试生物试题解析版docx等2份试卷配套教学资源,其中试卷共16页, 欢迎下载使用。

