2024届山西省平遥中学高三二模考试生物试题(原卷版+解析版)
展开2.回答选择题时,选出每小题答案后,用2B铅笔把答题卡上对应题目的答案标号涂黑。如需改动,用橡皮擦干净后,再选涂其他答案标号。回答非选择题时,将答案用0.5mm的黑色笔迹签字笔写在答题卡上,写在本试卷上无效。
3.考试结束后,将本试卷和答题卡一并交回。
一、选择题:本题共6小题,每小题分,共36分。在每小题给出的四个选项中,只有一项是符合题目要求的。
1. 人们主要从食物中获取铜以维持全身铜稳态,一旦铜浓度超过维持稳态的阈值,便会引发细胞膜破裂、DNA损伤、线粒体收缩等,导致细胞多方面受损而亡,即铜死亡。下列叙述正确的是( )
A. 铜对人体重要的原因是铜为人体内一种必需的大量元素
B. 人体主要通过小肠以胞吞的方式吸收铜进入内环境
C. 铜死亡属于由基因决定的细胞自动结束生命的细胞凋亡
D. 推测癌细胞中铜死亡相关基因的表达水平低于正常细胞
【答案】D
【解析】
【分析】细胞凋亡是由基因所决定的细胞自动结束生命的过程。又称细胞编程性死亡,属正常死亡。细胞凋亡对于多细胞生物体完成正常发育,维持内部环境的稳定,以及抵御外界各种因素的干扰都起着非常关键的作用。在成熟的生物体中,细胞的自然更新、被病原体感染的细胞的清除,也是通过细胞凋亡完成的。
【详解】A、铜对人体重要的原因是铜为人体内一种必需的微量元素,A错误;
B、人体主要通过小肠以主动运输的方式吸收铜进入内环境,B错误;
C、题意显示,一旦铜浓度超过维持稳态的阈值,便会引发细胞膜破裂、DNA损伤、线粒体收缩等,导致细胞多方面受损而亡,即铜死亡,可见铜死亡对机体是有害的,不属于细胞正常生命现象,因此,铜死亡不属于由基因决定的细胞自动结束生命的过程,C错误;
D、结合题意可推测癌细胞中铜死亡相关基因的表达水平低于正常细胞,因而癌细胞为不死的细胞,D正确。
故选D。
2. 科学严谨的实验操作直接影响实验的结果。下列有关实验过程中的部分操作,正确的是( )
A. AB. BC. CD. D
【答案】C
【解析】
【分析】探究酵母菌细胞呼吸方式的实验中:
(1)检测CO2的产生:使澄清石灰水变浑浊,或使溴麝香草酚蓝水溶液由蓝变绿再变黄。
(2)检测酒精的产生:橙色的重铬酸钾溶液,在酸性条件下与酒精发生反应,变成灰绿色。
【详解】A、在检测酵母菌无氧呼吸产生酒精的实验中,由于葡萄糖也能与酸性重铬酸钾反应发生颜色变化,因此,应将酵母菌的培养时间适当延长以耗尽溶液中的葡萄糖,A错误;
B、在探索NAA对植物插条生根的影响的实验中,应将插条浸泡在低浓度的NAA溶液中,B错误;
C、低温诱导植物细胞染色体数目的变化,制片过程包括解离、漂洗、染色、制片4个步骤,C正确;
D、用新鲜的葡萄制作葡萄酒,每隔12h左右拧松瓶盖一次,以释放CO2,D错误。
故选C。
3. 健康是人类全面发展的基础,每个人都有维护自身和他人健康的责任,具备一些基本的医学常识是健康生活的保障之一。下列有关措施合理的是( )
①包扎伤口时选用透气的消毒纱布,以防厌氧细菌感染伤口
②当夏季户外运动出汗过多时,建议饮用一些淡盐水
③对某些糖尿病患者来说,需提醒其饭前注射胰岛素
④与HIV感染者接触时,注意不能握手、拥抱及共用餐具等
⑤若皮肤不小心被生锈铁钉扎伤,建议注射破伤风抗毒血清
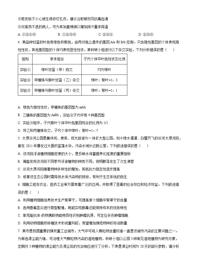
⑥对高热不退的病人,可为其加盖棉被以增加排汗量来降温
A. ①②④⑤B. ①②③⑤C. ②③④D. ②③⑥
【答案】B
【解析】
【分析】1、破伤风芽孢杆菌适合在缺少氧气的环境中生存并大量繁殖,伤口较深或被锈钉扎伤后,患者应及时请医生处理。
2、对于板结的土壤及时进行松土透气,可以使根细胞进行充分的有氧呼吸,有利于根系的生长和对无机盐的吸收。此外,松土透气还有利于土壤中好氧微生物的生长繁殖,促使对土壤中有机物的分解,从而有利于植物对无机盐的吸收。
3、选用“创可贴”等敷料包扎伤口,既为伤口敷上了药物,又为伤口创造了疏松透气的环境、避免厌氧病原菌的繁殖,从而有利于伤口的痊愈。
【详解】①包扎伤口时选用透气的消毒纱布,以防厌氧细菌感染伤口,有利于伤口愈合,①正确;
②当夏季户外运动出汗过多时,建议饮用一些淡盐水,以便维持内环境相对稳定,②正确;
③对某些糖尿病患者来说,需提醒其饭前注射胰岛素,进而起到降血糖的作用,③正确;
④与HIV感染者接触时,握手、拥抱均不会导致HIV传染,而共用餐具可能会导致HIV传染,④错误;
⑤若皮肤不小心被生锈铁钉扎伤,建议注射破伤风抗毒血清,因为血清中有相应的抗体,进而实现对侵入机体的病毒进行阻止,⑤正确;
⑥对高热不退的病人,应该设法增加其散热量,而加盖棉被不利于增加散热,⑥错误。
故选B。
4. 某品种甘蓝的叶色有绿色和紫色,由两对独立遗传的基因A/a和B/b控制。只含隐性基因的个体表现隐性性状,其他基因型的个体均表现显性性状。某科研小组进行以下杂交实验,下列分析错误的是( )
A. 绿色为隐性性状,甲植株的基因型为aabb
B. 乙植株的基因型为AaBb,实验②子代中有4种基因型
C. 实验③组中,子代紫叶个体中叶色基因纯合的比例为1/2
D. 将乙和丙植株杂交,子代个体中绿叶:紫叶=1:7
【答案】C
【解析】
【分析】只含隐性基因的个体表现为隐性性状,说明隐性性状的基因型为aabb。实验①的子代都是绿叶,说明甲植株为纯合子。实验②的子代发生了绿叶∶紫叶=1∶3性状分离,说明乙植株产生四种比值相等的配子,并结合实验①的结果可推知:绿叶为隐性性状,其基因型为aabb,紫叶为A_B_、A_bb和aaB_。
【详解】AB、依据题干信息,只含隐性基因的个体表现隐性性状,说明隐性性状的基因型为aabb,由实验①的自交子代均为绿叶,可说明甲植株为纯合子,由实验②,绿叶:紫叶=1:3,说明紫叶甘蓝乙可产生四种不同的配子,进而可推知,绿叶为隐性性状,且甲植株的基因型为aabb,乙植株的基因型为AaBb,乙植株与甲植株杂交,可以产生4种基因型,2种表现型,AB正确;
C、甲植株的基因型为aabb,其与紫叶丙甘蓝杂交,出现绿叶:紫叶=1:1,则说明丙植株的基因型为Aabb或aaBb,该基因型的个体与aabb杂交,子代紫叶个体的基因型为Aabb或aaBb,不会出现纯合子,C错误;
D、乙植株的基因型为AaBb,丙植株的基因型为Aabb或aaBb,两植株杂交,绿叶的基因型为,则紫叶植株的基因型为7/8,绿叶:紫叶=1:7,D正确。
故选C。
5. 太原汾河公园是集休闲、度假、观光旅游为一体的大型公园。如今绿水潺潺、白鹭齐飞的汾河太原河段,曾在2011年爆发过大面积蓝藻水华,污染水域长达数公里。下列叙述错误的是( )
A. 该河段浮游植物细胞密度的大小,是反映水体富营养化程度的重要指标
B. 调查发现该河段不同季节浮游植物种类不同,说明群落发生了次生演替
C. 汾河太原河段随着物种多样性的增加,其抵抗力稳定性逐步提高
D. 修复该生态公园时需降低水体污染物的排放,有利于生态系统的自生
【答案】B
【解析】
【分析】生态系统的稳定性包括抵抗力稳定性和恢复力稳定性,其中抵抗力稳定性是指生态系统抵抗外界干扰并使自身的结构和功能保持原状的能力。恢复力稳定性是指生态系统在遭到外界干扰因素的破坏以后恢复到原状的能力。抵抗力稳定性的大小取决于该生态系统的生物物种的多少和营养结构的复杂程度。生物种类越多,营养结构越复杂,生态系统的抵抗力稳定性就越高;而恢复力稳定性则是生态系统被破坏后恢复原状的能力,恢复力稳定性的大小和抵抗力稳定性的大小往往存在着相反的关系。
【详解】A、富营养化的水体中富含N、P元素,因而富有植物细胞密度增多,据此可推测,该河段浮游植物细胞密度的大小,是反映水体富营养化程度的重要指标,A正确;
B、调查发现该河段不同季节浮游植物的种类不同,体现了群落的季节性,B错误;
C、汾河太原河段随着物种多样性的增加,营养结构变得复杂,自我调节能力逐渐增强,因而其抵抗力稳定性逐步提高,C正确;
D、修复该生态公园时需降低水体污染物的排放,有利于生态公园中物种丰富度提高,因而实现了生态系统的自生,D正确。
故选B。
6. 细胞工程在农业、医药工业等方面有着广泛的应用,并取得了显著的社会效应和经济效益。下列叙述错误的是( )
A. 利用植物细胞培养技术生产紫草宁,可提高单个细胞中紫草宁的含量
B. 选用香蕉茎尖进行微型繁殖,既能实现脱毒还能保持母本的优良特性
C. 单克隆抗体-药物偶联物能特异性识别肿瘤抗原,可定位杀伤肿瘤细胞
D. 利用动物细胞核移植技术形成重构胚,有望增加濒危物种的存活数量
【答案】A
【解析】
【分析】植物细胞工程的实际应用有快速繁殖、作物脱毒、单倍体育种、突变体的利用、细胞产物的工厂化生产。
【详解】A、紫草宁是从紫草细胞中提取的,利用植物细胞培养技术生产紫草宁,不能提高单个细胞中紫草宁的含量,但可以通过植物细胞培养获得所需要的产品,可以节约土地,同时不受季节、气候等条件的限制,A错误;
B、植物顶端分生区附近(如茎尖)的病毒极少,甚至无病毒,所以切取一定大小的茎尖进行组织培养,再生的植株就有可能不带病毒,同时该技术属于无性繁殖,能保持母本的优良性状,可见,选用香蕉茎尖进行微型繁殖,既能实现脱毒还能保持母本的优良特性,B正确;
C、单克隆抗体-药物偶联物能特异性识别肿瘤抗原,可定位杀伤肿瘤细胞 ,降低药物的副作用,更有利于健康,C正确;
D、利用动物细胞核移植技术形成重构胚,通过相关技术获得新个体,该过程属于无性繁殖,因而可能增加濒危物种的存活数量,D正确。
故选A。
7. 某市是我国重要的煤炭重工业城市,大气中可吸入颗粒物含量较高一直是该城市污染的主要问题之一。为筛选滞尘能力强、可治理大气颗粒物污染的湿地植物,科研小组以公园5种常见湿地植物为研究对象,定期对5种植物的滞尘能力及滞尘后的光合响应进行了分析。下表是滞尘时间为20天的部分参数,请分析作答:
(1)叶绿素分布在叶肉细胞的___________,主要吸收___________光。
(2)研究发现随着滞尘时间的延长,植物的光合速率下降,分析原因可能是①___________;②___________。
(3)在湿地公园绿化中可优先选择的植物是___________,理由是____________。
【答案】(1) ①. 叶绿体的类囊体薄膜 ②. 红光和蓝紫
(2) ①. 粉尘颗粒覆盖叶片有遮光作用,影响了叶绿素的合成,导致叶绿素含量下降,光反应速率下降,进而光合速率下降 ②. 粉尘颗粒在一定程度上堵塞叶片气孔,致使CO2不易被吸收,胞间CO2浓度下降,暗反应速率下降,进而光合速率下降(或粉尘颗粒往往含有多种污染成分,对植物叶组织造成直接伤害,从而抑制光合作用)
(3) ①. 美人蕉 ②. 美人蕉的滞尘能力较强且光合指标的降低幅度较小
【解析】
【分析】人工湿地中的植物一般选择芦苇、香蒲、菖蒲、美人蕉等具有一定净化污水能力的,并且宜选用本地物种,避免外来物种入侵,导致对当地生态系统生物生存造成威胁。从硝化细菌和反硝化细菌的作用机理看出,硝化细菌需要生活在有氧环境中,因此硝化细菌将生活在复合垂直流人工湿地的下行池;反硝化细菌需要无氧环境,因此生活在复合垂直流人工湿地的上行池中。
【小问1详解】
光合色素包括叶绿素和类胡萝卜素,这些光合色素,如叶绿素分布在叶肉细胞的叶绿体的类囊体薄膜,主要吸收红光和蓝紫,类胡萝卜素主要吸收蓝紫光。
【小问2详解】
研究发现随着滞尘时间的延长,植物的光合速率下降,其引起光合速率下降的原因表现如下:
①粉尘颗粒覆盖叶片有遮光作用,影响了叶绿素的合成,导致叶绿素含量下降,光反应速率下降,暗反应速率下降,进而光合速率下降;
②粉尘颗粒在一定程度上堵塞叶片气孔,致使CO2不易被吸收,胞间CO2浓度下降,暗反应速率下降,进而光合速率下降(或粉尘颗粒往往含有多种污染成分,对植物叶组织造成直接伤害,从而抑制光合作用),另一方面,粉尘颗粒也会影响光照强度,进而影响光反应速率影响光合作用,导致光合速率下降。
【小问3详解】
结合表中信息可以看出美人蕉的滞尘能力较强且光合指标的降低幅度较小,对于缓解沙尘的影响效果更好,因此,在湿地公园绿化中可优先选择的植物是美人蕉。
8. 流行病学研究发现,人造光源是糖尿病等代谢性疾病的高危因素。2023年初,我国某研究团队揭示了光通过“视网膜-下丘脑-棕色脂肪组织轴”可压抑葡萄糖代谢;棕色脂肪组织的重要作用之一,就是通过消耗葡萄糖产热以维持体温(部分作用机制如图)。请分析作答:
(1)图中反射弧的感受器是___________,作用于效应器的传出神经是___________,该神经的活动不受意识支配,属于____________系统。
(2)据题意分析,在夜间有光暴露的条件下,人体血糖代谢能力下降的原因是___________。
(3)该机制揭示了人造光照射与糖代谢失调之间联系,给我们带来的启示是___________(答出一点即可)。
【答案】(1) ①. 光敏视网膜神经节细胞 ②. 交感神经 ③. 自主神经
(2)抑制棕色脂肪组织以消耗葡萄糖为主的产热途径,从而降低了血糖代谢能力
(3)夜间长时间暴露在光下会对糖代谢有损害或引发糖尿病;我们应关注光污染对糖代谢的影响
【解析】
【分析】植物神经系统是神经系统的组成部分之一,具有特殊的生理功能,主要支配内脏、血管和腺体,在维持人体的随意和不随意活动中起重要作用,它的活动是在无意识下不随意进行的,故也称自主神经系统。
【小问1详解】
图中光敏视网膜神经节细胞属于图示反射弧的感受器,图中作用于效应器的传出神经是交感神经,该神经的活动不受意识支配,属于自主神经系统。
【小问2详解】
题意显示,光通过“视网膜-下丘脑-棕色脂肪组织轴”可压抑葡萄糖代谢,即在夜间有光暴露的条件下,人体血糖代谢能力下降的原因应该是光信号通过反射弧抑制棕色脂肪组织以消耗葡萄糖为主的产热途径,从而降低了血糖代谢能力,同时会导致血液中葡萄糖含量上升。
【小问3详解】
该机制揭示了人造光照射与糖代谢失调之间的联系,该机制告诉我们夜间长时间暴露在光下会对糖代谢有损害或引发糖尿病;我们应关注光污染对糖代谢的影响,尽量避免夜间长时间照光对机体的损害。
9. 土壤是生态系统物质循环的核心,下图所示为自然林地土壤与农耕地土壤有机物供给情况。请回答下列问题:
(1)土壤中的生物包括土壤小动物和土壤微生物等,其在生态系统的组成成分中以___________为主,在物质循环中发挥的作用是___________。
(2)调查农耕地土壤小动物类群的丰富度时,常用的调查方法是___________;用记名计算法统计物种相对数量时,一般用来统计___________的物种。
(3)从供给量和分解量的角度分析,林地土壤有机物常有蓄积,是因为___________;而农耕地土壤需要经常施肥,是因为___________(至少写出两点)。
(4)欲设计实验比较林地土壤微生物和农耕地土壤微生物分解作用的强弱,请写出简单的实验思路____________。
【答案】(1) ①. 分解者 ②. 将动植物遗体和动物的排遗物分解成无机物,返还到无机环境
(2) ①. 取样器取样法 ②. 个体较大、种群数量有限
(3) ①. 有机物的供给量通常高于分解量 ②. 大部分农作物被当作农产品收获走,只有极少部分会返还至土壤中;人们对农耕地进行整地翻土,让土壤变得松软,土壤微生物更加活跃,促进有机物的分解;通过除草等手段将妨碍作物生长的杂草等植物去掉,不允许在农耕地大量生长
(4)分别取等体积的林地和农耕地土壤浸出液,用等量等浓度的淀粉溶液做底物,在相同且适宜的条件下处理一段时间,比较二者分解淀粉的情况。(或:用相同种类和数量的植物叶片,分别取等体积的林地土壤和农耕地土壤,在相同且适宜的条件下处理一段时间,观察落叶被分解的状况)
【解析】
【分析】调查土壤中小动物的丰富度采用取样器取样法,因为活动能力强〈不适合样方法)、身体微小(不适合标志重捕法);计算方法:①记名计算法—直接数个体数;②目测估计法—分等级估测,如非常多、多、较多、较少、少、很少等。
【小问1详解】
土壤中的生物包括土壤小动物和土壤微生物等,其在生态系统的组成成分中以分解者为主,分解者在物质循环中发挥的作用是将动植物遗体和动物的排遗物分解成无机物,返还到无机环境,分解者是生态系统中必不可少的成分。
【小问2详解】
调查农耕地土壤小动物类群的丰富度时,常用取样器取样法进行调查;通常用记名计算法和目测估计法统计物种数量,其中前者一般用来统计个体较大、种群数量有限的物种,后者用于统计个体微小,难于计数的类群。
【小问3详解】
从供给量和分解量的角度分析,林地土壤有机物常有蓄积,说明土壤中有机物的供给量通常高于分解量;而农耕地土壤需要经常施肥,不能实现生态系统中物质循环的自给自足,这是由于农田生态系统中大部分农作物被当作农产品收获走,只有极少部分会返还至土壤中,另外由于人们对农耕地进行整地翻土,让土壤变得松软,土壤微生物更加活跃,促进有机物的分解;通过除草等手段将妨碍作物生长的杂草等植物去掉,不允许在农耕地大量生长。
【小问4详解】
本实验的目的是比较林地土壤微生物和农耕地土壤微生物分解作用的强弱,因此实验的自变量为微生物的种类,因变量是土壤中有机物含量的变化,无关变量的要求相同且适宜,因此实验设计如下:分别取等体积的林地和农耕地土壤浸出液,用等量等浓度的淀粉溶液做底物,在相同且适宜的条件下处理一段时间,比较二者分解淀粉的情况。(或:用相同种类和数量的植物叶片,分别取等体积的林地土壤和农耕地土壤,在相同且适宜的条件下处理一段时间,观察落叶被分解的状况)。
10. 文昌鸡雏鸡翅尖羽毛因生长速度不同,分为慢羽型和快羽型,分别由位于Z染色体上的基因D和d控制。农场通常利用快慢羽辨别雌雄技术获得单性别的种雏鸡。请分析作答:
(1)慢羽型雄鸡的基因型为___________,欲确定慢羽型雄鸡的基因型,可将其与表型为___________的雌鸡进行杂交,预期实验结果是___________。
(2)选育单性别的种雏鸡时,应选择的亲本杂交组合为___________(填基因型),子代中表型为____________的为雌鸡。
(3)快慢羽自别雌雄技术所获得的快羽群体和慢羽群体,可利用分子鉴定方法来快速验证,下图是PCR鉴定文昌鸡快慢羽电泳图,请结合信息判断4号~13号样本中慢羽型的个体有___________。(泳道M:DNA分子量标准,泳道1:快羽对照,泳道2:慢羽对照,泳道4~13:DNA样本扩增结果)
【答案】(1) ①. ZDZD、ZDZd ②. 快羽型 ③. 若后代未发生性状分离,为ZDZD;反之,为ZDZd
(2) ①. ZdZd×ZDW ②. 快羽型
(3)4、5、8
【解析】
【分析】伴性遗传是指在遗传过程中的子代部分性状由性染色体上的基因控制,这种由性染色体上的基因所控制性状的遗传上总是和性别相关,这种与性别相关联的性别遗传方式就称为伴性遗传。
【小问1详解】
题意显示,文昌鸡雏鸡的翅尖羽毛因生长速度不同,分为慢羽型和快羽型,分别由位于Z染色体上的基因D和d控制,则慢羽型雄鸡的基因型为ZDZD、ZDZd,欲确定慢羽型雄鸡的基因型,可将其与表型为快羽型的雌鸡(ZdW)进行杂交,若后代未发生性状分离,则待测个体的基因型为ZDZD,反之为ZDZd。
【小问2详解】
选育单性别的种雏鸡时,应选择的亲本杂交组合为ZdZd×ZDW,该杂交产生的子代中表型为快羽型(ZdW)的均为雌鸡,表现为慢羽(ZDZd)的均为公鸡,这样根据羽毛的性状即可判断鸡的性别。
【小问3详解】
题意显示,泳道M:DNA分子量标准,泳道1:快羽对照,泳道2:慢羽对照,据此可以推测750bp对应的是基因D,表现为慢羽型,则经过比对可以看出4、5、8的基因型均为ZDZd,表现为慢羽。
11. 玉米农田管理时,常用化学药剂草甘膦除草,但使用草甘膦时会对玉米造成伤害,研发耐草甘膦转基因玉米是解决这一难题的理想途径。科研人员将耐草甘膦基因MCl-EPSPS构建到表达载体pTF101.1上,最终获得耐草甘膦玉米品种,其技术流程如下图。请分析作答:
(1)构建耐草甘膦基因表达载体之前,科研人员在MCI-EPSPS基因序列两端添加酶切位点和引物序列,其目的是___________
(2)分析基因表达载体的结构,推测Practl是___________,其功能是___________。
(3)①过程中表达载体pTF101.1导入玉米细胞中最常用的方法是___________,②过程在利用玉米幼胚诱导愈伤组织时,通常会在培养基中添加草甘膦,其目的是____________。
(4)科研人员设计实验对③过程筛选出的转基因玉米进行了不同浓度草甘膦的耐受检测,该实验中自变量有___________。
【答案】(1)便于目的基因的剪切、扩增和检测
(2) ①. 启动子 ②. RNA聚合酶识别和结合的部位,驱动基因转录出mRNA
(3) ①. 农杆菌转化法 ②. 筛选出具有耐草甘膦能力的愈伤组织
(4)转基因玉米和非转基因玉米、不同浓度的草甘膦
【解析】
【分析】1、基因工程的基本操作步骤主要包括四步:①目的基因的获取;②基因表达载体的构建;③将目的基因导入受体细胞;④目的基因的检测与表达。
2、从分子水平上检测目的基因的方法:①检测转基因生物染色体的DNA是否插入目的基因-DNA分子杂交技术;②检测目的基因是否转录出了mRNA-分子杂交技术;③检测目的基因是否翻译成蛋白质-抗原-抗体杂交技术。
【小问1详解】
构建载体之前,先在目的基因序列两侧添加酶切位点和引物序列,是为了便于目的基因的剪切、扩增和检测。
【小问2详解】
根据载体结构可知,Practl可能是启动子,是为了RNA聚合酶识别和结合,驱动基因转录出mRNA。
【小问3详解】
依据题干信息,将基因表达载体导入玉米细胞最常用的方法是农杆菌转化法,农杆菌用CaCl2处理后变成感受态细胞,将其与基因表达载体混合完成转化后,从而获得含基因表达载体的农杆菌。②过程在利用玉米幼胚诱导愈伤组织时,通常会在培养基中添加草甘膦,是为了筛选出具有抗草甘膦的愈伤组织。
【小问4详解】
根据题干信息可知,筛选出转基因玉米进行不同浓度的草甘膦进行检测,而且在实验中需要与非转基因玉米进行对比,所以实在中的自变量有不同浓度的草甘膦,转基因玉米和非转基因玉米。选项
实验内容
实验部分操作
A
检测酵母菌无氧呼吸产生酒精
向酵母菌培养液中滴加重铬酸钾溶液
B
探索NAA对植物插条生根的影响
将插条浸泡在高浓度的NAA溶液中
C
低温诱导植物细胞染色体数目变化
制作装片包括解离、漂洗、染色、制片4个步骤
D
用新鲜的葡萄制作葡萄酒
每隔12h左右打开瓶盖一次
组别
亲本组合
子代个体中叶色性状及比例
实验①
绿叶甘蓝(甲)自交
均为绿叶
实验②
甲植株与紫叶甘蓝(乙)杂交
绿叶:紫叶=1:3
实验③
甲植株与紫叶甘蓝(丙)杂交
绿叶:紫叶=1:1
常见湿地植物
单位叶面积滞尘量(mg·cm-2)
叶绿素含量相对减少值(%)
胞间CO2浓度相对降低值(%)
香蒲
1.08
32.20
36.23
千屈菜
0.98
41.49
41.35
芦苇
1.16
25.09
32.16
水芹菜
0.86
42.45
45.88
美人蕉
124
24.67
28.11
2024届山西省平遥中学高三二模考试生物试题: 这是一份2024届山西省平遥中学高三二模考试生物试题,共6页。
2024届上海市虹口区高三二模生物试题(原卷版+解析版): 这是一份2024届上海市虹口区高三二模生物试题(原卷版+解析版),文件包含2024届上海市虹口区高三二模生物试题原卷版docx、2024届上海市虹口区高三二模生物试题解析版docx等2份试卷配套教学资源,其中试卷共26页, 欢迎下载使用。
2024届湖南省怀化市高三二模生物试题(原卷版+解析版): 这是一份2024届湖南省怀化市高三二模生物试题(原卷版+解析版),文件包含2024届湖南省怀化市高三二模生物试题原卷版docx、2024届湖南省怀化市高三二模生物试题解析版docx等2份试卷配套教学资源,其中试卷共36页, 欢迎下载使用。

