人教版高考化学一轮复习讲义第16章第71讲 简单实验方案的设计与评价(2份打包,原卷版+教师版)
展开[复习目标] 掌握简单实验方案设计与评价解题的一般思路。
1.一般解题思路
2.解题基本原则
(1)科学性原则
设计实验的科学性是指设计实验的原理正确、程序合理、方法得当。如鉴别BaSO3和BaSO4沉淀是否溶于酸时,如果选用HNO3等具有氧化性的酸就不符合科学性原则。
(2)安全性原则
设计实验时应尽量避免选择有毒、有害的化学药品;尽量避免设计具有危险性的实验操作,并且对实验中可能存在的安全隐患采取必要的措施,如装置气密性的检查、可燃性气体的检验、蒸馏操作中在蒸馏的液体中放入沸石等。
(3)可行性原则
可行性原则是指实验设计应切实可行,具备可操作性,也就是说所选用的化学药品、实验仪器和实验方法等在中学实验室中能够进行。
一、物质检验类实验方案的评价
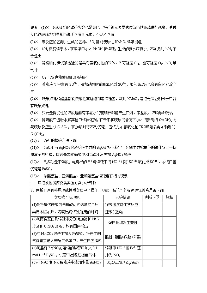
1.判断下列有关物质检验“操作、现象、结论”的逻辑关系是否正确
答案 (1)× NaOH焰色试验火焰也是黄色,检验钾元素要透过蓝色钴玻璃进行观察,透过蓝色钴玻璃火焰呈紫色说明含有钾元素,否则不含有
(2)× 未反应的乙醇,生成的乙烯、SO2都能使酸性KMnO4溶液褪色
(3)× NH3极易溶于水,在溶液中加入NaOH稀溶液,生成的氨水浓度小,不加热时NH3不会逸出
(4)× 淀粉碘化钾试纸检验的是具有强氧化性的气体,Y可能是Cl2,也可能是O3、NO2等气体
(5)× O3、Cl2也能使品红溶液褪色
(6)× 若溶液Y中含有SOeq \\al(2-,3),滴加硝酸时能被氧化成SOeq \\al(2-,4),加入BaCl2也会有白色沉淀产生
(7)× 碳碳双键和醛基都能使酸性高锰酸钾溶液褪色,故用KMnO4溶液无法证明分子中含有碳碳双键
(8)× 只要是挥发性的浓酸遇蘸有浓氨水的玻璃棒都能产生白烟,浓盐酸、浓硝酸都符合
(9)× 稀硫酸在淀粉水解实验中作催化剂,在未中和硫酸的情况下加入的新制的Cu(OH)2会与硫酸反应生成CuSO4,在加热时得不到沉淀,应该先加氢氧化钠中和硫酸后再加新制的Cu(OH)2
(10)√ Fe2+的检验方法正确
(11)× NaOH与AgNO3溶液反应生成的AgOH极不稳定,分解生成棕褐色的氧化银,干扰溴离子的检验,应该先加稀硝酸中和NaOH后再加AgNO3溶液
(12)× H2SO3是中强酸,电离出的H+与溶液中的NOeq \\al(-,3)能将SOeq \\al(2-,3)氧化成SOeq \\al(2-,4),故该白色沉淀是BaSO4
(13)× 碳酸氢盐、亚硫酸盐、亚硫酸氢盐溶液也有相同现象
二、原理或性质探究类实验方案分析评价
2.判断下列有关原理或性质实验中“操作、现象、结论”的描述逻辑关系是否正确
答案 (1)× 探究温度对化学反应速率的影响,要先将混合液加热到所需要的温度后再混合,若先混合则会发生反应,影响实验的判断,且需设置对照实验
(2)× 向蛋白质溶液中加入饱和氯化钠溶液发生盐析
(3)× 醋酸具有挥发性,生成的CO2气体中混有挥发出的醋酸,苯酚钠溶液变浑浊可能是因为CO2,也可能是因为醋酸,无法比较碳酸与苯酚的酸性强弱
(4)× 还原产物是NO,在试管口被氧化为NO2
(5)× NaCl和NaI溶液的浓度未知,无法比较Ksp大小
(6)√ 使淀粉溶液显蓝色的一定是I2,与AgNO3反应生成黄色沉淀的是I-,所以KI3溶液中存在I2和I-,故可推知Ieq \\al(-,3)存在平衡
(7)√ HS-水解生成OH-:HS-+H2OH2S+OH-,HS-电离生成H+:HS-S2-+H+,溶液呈碱性,说明HS-的水解程度大于其电离程度
1.(2022·江苏,11)室温下,下列实验探究方案不能达到探究目的的是( )
答案 D
解析 向盛有FeSO4溶液的试管中滴加几滴KSCN溶液,无现象,振荡,再滴加几滴新制氯水,溶液变为红色,亚铁离子被新制氯水氧化,说明Fe2+具有还原性,A正确;SO2具有漂白性,可以和有色物质结合为无色物质,但不稳定,加热易分解,又恢复原来的颜色,B正确;向盛有淀粉-KI溶液的试管中滴加几滴溴水,振荡,溶液变为蓝色,说明Br2的氧化性比I2的强,C正确;用pH计测量醋酸、盐酸的pH来证明CH3COOH是弱电解质时,需要测量物质的量浓度相同的醋酸和盐酸,D错误。
2.(2022·辽宁,13)下列实验能达到目的的是( )
答案 C
解析 酸碱中和滴定操作中没有很好的保温措施,热量损失较多,不能用于测定中和反应的反应热,A错误;NaClO和Na2SO3反应无明显现象,无法根据现象探究浓度对化学反应速率的影响,B错误;若有浑浊产生,则说明Ba2+没有沉淀完全,反之,则沉淀完全,C正确;检验淀粉是否发生了水解,应检验是否有淀粉的水解产物(葡萄糖)存在,可用银氨溶液或新制的氢氧化铜检验,D错误。
3.根据实验目的,下列实验及现象、结论都正确的是( )
答案 B
解析 浓盐酸也能与KMnO4发生反应,使溶液紫色褪去,A错误;加入稀盐酸,亚硫酸根离子会转化为二氧化硫气体,加入氯化钡生成的沉淀只能是硫酸钡沉淀,可以说明样品已经变质,B正确;乙醇和水均会与金属钠发生反应生成氢气,C错误;先滴加氯水,再加入KSCN溶液,溶液变红,说明加入KSCN溶液前溶液中存在Fe3+,但不能确定Fe3+是否由Fe2+氧化而来,故D错误。
4.(2022·全国乙卷,10)由实验操作和现象,可得出相应正确结论的是( )
答案 C
解析 过量的氯水可以将碘离子氧化为碘单质,无法证明溴单质的氧化性强于碘单质,A错误;向蔗糖溶液中滴加稀硫酸,水浴加热后,应先加入氢氧化钠溶液使体系呈碱性,再加新制氢氧化铜悬浊液检验,若不加氢氧化钠,未反应的稀硫酸会和新制的氢氧化铜反应,则不会产生砖红色沉淀,不能说明蔗糖未发生水解,B错误;聚氯乙烯加强热会发生焦化、分解反应,产生能使湿润的蓝色石蕊试纸变红的气体,说明产生了氯化氢,与氯乙烯加聚反应条件不同,不能说明氯乙烯加聚是可逆反应,D错误。
课时精练
1.(2023·浙江1月选考,16)探究铁及其化合物的性质,下列方案设计、现象和结论都正确的是( )
答案 D
解析 FeCl2溶液中加入Zn片,Fe2++Zn===Fe+Zn2+,溶液由浅绿色变为无色,Fe2+的氧化能力比Zn2+强,A错误;溶液变成红色的原因为Fe3++3SCN-Fe(SCN)3,与SOeq \\al(2-,4)和K+无关,B错误;Fe3+可能先与单质铁反应生成Fe2+,则溶液呈浅绿色,C错误;向沸水中逐滴滴加饱和氯化铁溶液,制取Fe(OH)3胶体,继续加热则胶体因聚沉变为沉淀,D正确。
2.(2021·湖南,3)下列实验设计不能达到实验目的的是( )
答案 C
解析 若Fe2+被氧化为Fe3+,Fe3+能与SCN-生成Fe(SCN)3,溶液变成红色,能达到实验目的,故A不符合题意;实验室用浓盐酸和二氧化锰加热制氯气,先用饱和食盐水除去混有的氯化氢,再通过盛有浓硫酸的洗气瓶干燥,能达到实验目的,故B不符合题意;用pH试纸测定NaOH溶液的pH,不能润湿pH试纸,否则会因浓度减小而影响测定结果,不能达到实验目的,故C符合题意;制取无水乙醇时,通常把工业酒精和新制的生石灰混合,加热蒸馏,能达到实验目的,故D不符合题意。
3.(2021·辽宁,9)由下列实验操作及现象能得出相应结论的是( )
答案 D
解析 根据实验操作和现象,说明反应产生I2,发生反应:2KI+Cl2===2KCl+I2,证明氧化性:Cl2>I2,Br2>I2,但不能比较Br2与Cl2的氧化性强弱,A错误;玻璃中含有Na元素,因此灼烧时火焰呈黄色,不能证明溶液中含Na元素,B错误;应该采用对照方法进行实验,但两种溶液的浓度未知,盐的种类也不同,因此不能通过测定溶液的pH来判断H2CO3、CH3COOH的酸性强弱,C错误;氧气有助燃性,木条复燃,可以证明Na2O2与水反应产生了O2,D正确。
4.(2023·哈尔滨三中校考模拟)化学实验源于生活。下列实验方案设计、现象与结论均正确的是( )
答案 A
解析 亚铁离子被硝酸氧化为铁离子,铁离子能使KSCN溶液变红色,若溶液变红,说明菠菜中含有铁元素,故A符合题意;溶液中氯酸根离子不能和银离子反应生成氯化银沉淀,故B不符合题意;碘单质能使淀粉溶液变蓝色,溶液颜色不变,说明该食盐不含碘单质,不能说明不含碘元素,故C不符合题意;某些蛋白质遇浓硝酸变黄色,一段时间后鸡皮变黄,说明鸡皮中含有蛋白质,故D不符合题意。
5.(2023·湖南衡阳校联考模拟)实验是化学研究的重要方法。下列实验设计能达到实验目的的是( )
答案 C
解析 观察钾元素的焰色需要透过蓝色钴玻璃,故A不符合题意;硫酸铜溶液可吸收硫化氢而不吸收乙炔,从而能达到除杂的目的,故C符合题意;容量瓶不能直接溶解物质,故D不符合题意。
6.(2023·江苏南通统考模拟)室温下,下列实验探究方案能达到探究目的的是( )
答案 A
解析 向盛有少量酸性K2Cr2O7溶液的试管中滴加足量乙醇,充分振荡,若溶液由橙色变为绿色,说明K2Cr2O7被还原为Cr3+,则乙醇表现还原性,故A符合题意;焰色试验只能确定金属元素是否存在,不能确定具体物质,故B不符合题意;锌比铁活泼,形成原电池时Zn作负极,Fe作正极,铁钉不被腐蚀,故D不符合题意。
7.(2024·南昌模拟)下列方案设计、现象和结论不正确的是( )
答案 C
解析 铝片表面形成致密氧化膜后,与铜离子不反应,故A正确;CCl4层无色,说明氯气未与溴离子反应,而是与亚铁离子反应,故B正确;产生的气体使带火星的木条复燃,可能是铁离子的催化作用使双氧水分解,故C错误。
8.(2023·合肥统考一模)下列由实验操作和现象可得出正确结论的是( )
答案 B
解析 硫酸铵溶液能使蛋白质发生盐析而不是变性,A错误;亚硫酸根离子和酸反应会生成使品红褪色的二氧化硫气体,故该溶液中可能含有SOeq \\al(2-,3),B正确;高锰酸钾发生还原反应为氧化剂,过氧化氢发生氧化反应体现还原性,D错误。
9.(2023·郑州统考一模)下列实验中,所采取的实验方法与对应实验原理都正确的是( )
答案 B
解析 乙酸乙酯和乙醇互溶,不能采取分液的方法分离,A错误;加入稀盐酸,产生无色无味且能使澄清石灰水变浑浊的气体,不能说明溶液中一定含有COeq \\al(2-,3),也可能含有HCOeq \\al(-,3),C错误;将混有HCl的Cl2通过饱和食盐水,可以除去HCl,但是Cl2中还会混有水蒸气,得不到纯净的Cl2,D错误。
10.(2023·陕西渭南统考一模)下列实验操作能达到实验目的的是( )
答案 A
解析 反应中碘离子过量,充分反应后滴入5滴15% KSCN溶液,若溶液变红色,说明KI与FeCl3的反应存在限度,故A符合题意;不能向浓硫酸中加水,会产生危险,应将反应后的溶液加入水中,故B不符合题意;浓硝酸受热也会分解产生二氧化氮气体,故C不符合题意;浓硫酸溶解放出大量的热,应先加入乙醇,再沿器壁慢慢加入浓硫酸、乙酸,故D不符合题意。
11.(2023·辽宁葫芦岛统考模拟预测)根据下列实验操作和现象所得出的结论正确的是( )
答案 B
解析 向Na2S2O3溶液中滴加稀盐酸发生的反应为Na2S2O3+2HCl===2NaCl+H2O+S↓+SO2↑,可观察到溶液变浑浊且有气体生成,但生成的气体是SO2,故A错误;饱和食盐水中含有较多的Na+,通入氨气至饱和后,再通入二氧化碳后产生较多的HCOeq \\al(-,3),析出NaHCO3晶体,故B正确;加热无水乙醇和浓H2SO4的混合液至170 ℃,产生的乙烯气体中含有挥发出的乙醇,而乙烯、乙醇都能使酸性KMnO4溶液褪色,因此酸性KMnO4溶液褪色不能说明乙醇发生了消去反应,故C错误。
12.(2023·山东菏泽统考一模)下列实验操作能达到相应实验目的的是( )
答案 B
解析 “84”消毒液的有效成分是次氯酸钠,具有漂白性,能使pH试纸褪色,所以不能用pH试纸测定“84”消毒液的pH,应该用pH计,故A不符合题意;加入稀硫酸后,溶液中含有氢离子和硝酸根离子,相当于含有硝酸,硝酸能将亚铁离子氧化为铁离子,故C不符合题意;盐酸为无氧酸,由碳酸、盐酸的酸性强弱不能比较C、Cl的非金属性强弱,故D不符合题意。
实验操作及现象
结论
判断正误
解释
(1)用铂丝蘸取某溶液进行焰色试验,火焰呈黄色
一定是钠盐,该溶液中一定不含有K+
(2)向乙醇中加入浓硫酸,加热,溶液变黑,将产生的气体通入酸性KMnO4溶液,溶液褪色
该气体是乙烯
(3)向溶液X中滴加NaOH稀溶液,将湿润的红色石蕊试纸置于试管口,试纸不变蓝
溶液X中无NHeq \\al(+,4)
(4)用湿润的淀粉碘化钾试纸检验气体Y,试纸变蓝
该气体是Cl2
(5)将某气体通入品红溶液中,品红褪色
该气体一定是SO2
(6)向溶液Y中滴加硝酸,再滴加BaCl2溶液,有白色沉淀生成
Y中一定含有SOeq \\al(2-,4)
(7)向CH2==CHCHO中滴入酸性KMnO4溶液,溶液褪色
该有机物中含有碳碳双键
(8)蘸有浓氨水的玻璃棒靠近溶液X,有白烟产生
X一定是浓盐酸
(9)向淀粉溶液中加入适量稀硫酸微热,向水解后的溶液中加入新制的Cu(OH)2并加热,无砖红色沉淀
说明淀粉未水解
(10)向某溶液中滴加KSCN溶液,溶液不变色,滴加氯水后溶液显红色
该溶液中一定含Fe2+
(11)溴乙烷与NaOH溶液共热后,滴加AgNO3溶液,未出现浅黄色沉淀
溴乙烷未发生水解
(12)将SO2气体通入Ba(NO3)2溶液中,生成白色沉淀
此沉淀是BaSO3
(13)向某溶液中加入稀盐酸,产生的气体通入澄清石灰水中,石灰水变浑浊
该溶液一定是碳酸盐溶液
实验操作及现象
实验结论
判断正误
解释
(1)先将硫代硫酸钠与硫酸两种溶液混合后再用水浴加热,观察出现浑浊所用的时间
探究温度对化学反应速率的影响
(2)向两份蛋白质溶液中分别滴加饱和NaCl溶液和CuSO4溶液,均有固体析出
蛋白质均发生变性
(3)向Na2CO3溶液中加入冰醋酸,将产生的气体直接通入苯酚钠溶液中,产生白色浑浊
酸性:醋酸>碳酸>苯酚
(4)向盛有Fe(NO3)2溶液的试管中加入0.1 ml·L-1 H2SO4,试管口出现红棕色气体
溶液中NOeq \\al(-,3)被Fe2+还原为NO2
(5)向NaCl和NaI稀溶液中滴加少量AgNO3溶液,先出现黄色沉淀
Ksp(AgCl)>Ksp(AgI)
(6)向盛有KI3溶液的两试管中分别加入淀粉溶液和AgNO3溶液,前者溶液变蓝色,后者有黄色沉淀生成
KI3溶液中存在平衡:Ieq \\al(-,3)I2+I-
(7)向NaHS溶液中滴入酚酞,溶液变红色
HS-水解程度大于其电离程度
选项
探究方案
探究目的
A
向盛有FeSO4溶液的试管中滴加几滴KSCN溶液,振荡,再滴加几滴新制氯水,观察溶液颜色变化
Fe2+具有还原性
B
向盛有SO2水溶液的试管中滴加几滴品红溶液,振荡,加热试管,观察溶液颜色变化
SO2具有漂白性
C
向盛有淀粉-KI溶液的试管中滴加几滴溴水,振荡,观察溶液颜色变化
Br2的氧化性比I2的强
D
用pH计测量醋酸、盐酸的pH,比较溶液pH大小
CH3COOH是弱电解质
实验目的
实验方法或操作
A
测定中和反应的反应热
酸碱中和滴定的同时,用温度传感器采集锥形瓶内溶液的温度
B
探究浓度对化学反应速率的影响
量取同体积不同浓度的NaClO溶液,分别加入等体积等浓度的Na2SO3溶液,对比现象
C
判断反应后Ba2+是否沉淀完全
将Na2CO3溶液与BaCl2溶液混合,反应后静置,向上层清液中再加1滴Na2CO3溶液
D
检验淀粉是否发生了水解
向淀粉水解液中加入碘水
选项
实验目的
实验及现象
结论
A.(2022·全国甲卷,13B)
检验铁锈中是否含有二价铁
将铁锈溶于浓盐酸,滴入KMnO4溶液,紫色褪去
铁锈中含有二价铁
B.(2021·浙江6月选考,25D)
探究Na2SO3固体样品是否变质
取少量待测样品溶于蒸馏水,加入足量稀盐酸,再加入足量BaCl2溶液,有白色沉淀产生
样品已经变质
C.(2022·全国甲卷,13D)
检验乙醇中是否含有水
向乙醇中加入一小粒金属钠,产生无色气体
乙醇中含有水
D.(2019·江苏,13A)
检验X溶液中是否含有Fe2+
向X溶液中滴加几滴新制氯水,振荡,再加入少量KSCN溶液,溶液变为红色
X溶液中一定含有Fe2+
选项
实验操作
现象
结论
A
向NaBr溶液中滴加过量氯水,再加入淀粉-KI溶液
先变橙色,后变蓝色
氧化性:Cl2>Br2>I2
B
向蔗糖溶液中滴加稀硫酸,水浴加热,加入新制的Cu(OH)2悬浊液
无砖红色沉淀
蔗糖未发生水解
C
石蜡油加强热,将产生的气体通入Br2的CCl4溶液
溶液由红棕色变无色
气体中含有不饱和烃
D
加热试管中的聚氯乙烯薄膜碎片
试管口湿润的蓝色石蕊试纸变红
氯乙烯加聚是可逆反应
选项
实验方案
现象
结论
A
向FeCl2溶液中加入Zn片
短时间内无明显现象
Fe2+的氧化能力比Zn2+弱
B
往Fe2(SO4)3溶液中滴加KSCN溶液,再加入少量K2SO4固体
溶液先变成红色后无明显变化
Fe3+与SCN-的反应不可逆
C
将食品脱氧剂样品中的还原铁粉溶于盐酸,滴加KSCN溶液
溶液呈浅绿色
食品脱氧剂样品中没有+3价铁
D
向沸水中逐滴滴加5~6滴饱和FeCl3溶液,持续煮沸
溶液先变成红褐色再析出沉淀
Fe3+先水解得Fe(OH)3胶体,再聚集成Fe(OH)3沉淀
实验目的
实验设计
A
检验溶液中FeSO4是否被氧化
取少量待测液,滴加KSCN溶液,观察溶液颜色变化
B
净化实验室制备的Cl2
气体依次通过盛有饱和NaCl溶液、浓H2SO4的洗气瓶
C
测定NaOH溶液的pH
将待测液滴在湿润的pH试纸上,与标准比色卡对照
D
工业酒精制备无水乙醇
工业酒精中加生石灰,蒸馏
实验操作
现象
结论
A
向KBr、KI混合溶液中依次加入少量氯水和CCl4,振荡,静置
溶液分层,下层呈紫红色
氧化性:Cl2>Br2>I2
B
在火焰上灼烧搅拌过某无色溶液的玻璃棒
火焰出现黄色
溶液中含Na元素
C
用pH计测定pH:
①NaHCO3溶液
②CH3COONa溶液
pH:①>②
H2CO3酸性弱于CH3COOH
D
把水滴入盛有少量Na2O2的试管中,立即把带火星木条放在试管口
木条复燃
反应生成了O2
选项
目的
方案设计
现象与结论
A
检验菠菜中的铁元素
取少量菠菜叶剪碎研磨后加水搅拌,取上层清液于试管中,加入稀硝酸后再加入KSCN溶液
若溶液变红,说明菠菜中含有铁元素
B
检验火柴头中是否含有氯元素(ClOeq \\al(-,3))
将几根未燃过的火柴头浸入水中,稍后取少量溶液于试管中,加入稀HNO3、AgNO3溶液
若有白色沉淀产生,说明火柴头中含有氯元素
C
检验食盐中是否含有碘元素
向某食盐溶液中滴加淀粉溶液
溶液颜色不变,说明该食盐属于无碘盐
D
检验鸡皮中是否含有脂肪
取一小块鸡皮于表面皿上,将几滴浓硝酸滴到鸡皮上
一段时间后鸡皮变黄,说明鸡皮中含有脂肪
选项
实验目的
实验设计
A
检验NaCl溶液中是否存在KCl杂质
用洁净的铂丝蘸取该溶液,在酒精灯外焰上灼烧,观察火焰是否出现紫色
B
检验敞口放置的NaOH溶液是否变质
取样,滴加酚酞试液,观察颜色
C
除去乙炔气体中的硫化氢
将混合气体通入盛有硫酸铜溶液的洗气瓶中
D
配制100 mL 1.00 ml·L-1
NaOH溶液
称取4.0 g NaOH固体溶解在100 mL容量瓶中,再定容、摇匀
选项
探究方案
探究目的
A
向盛有少量酸性K2Cr2O7溶液的试管中滴加足量乙醇,充分振荡,观察溶液颜色变化
乙醇具有还原性
B
用铂丝蘸取某溶液进行焰色试验,观察火焰颜色
溶液中存在Na2CO3
C
将SO2通入酸性高锰酸钾溶液中,观察溶液颜色变化
SO2具有漂白性
D
将中间裹有锌皮的铁钉放在滴有酚酞的饱和NaCl溶液中,一段时间后观察铁钉周围溶液颜色变化
铁钉能发生吸氧腐蚀
选项
目的
方案设计
现象和结论
A
探究铝在浓硝酸中会形成致密氧化膜
将去除氧化膜的铝片放入浓硝酸中,片刻后取出,立即用水洗净,并快速放入硫酸铜溶液中
铝片表面未见紫红色固体,说明铝片表面已形成致密的氧化膜
B
探究Fe2+、Br-的还原性强弱
向FeBr2溶液中加入少量氯水,再加CCl4萃取
若CCl4层无色,则Fe2+的还原性强于Br-
C
比较H2O2和Fe3+的氧化性强弱
取适量H2O2溶液于试管中,滴入Fe2(SO4)3溶液,振荡,观察现象
若产生的气体使带火星的木条复燃,说明Fe3+的氧化性强于H2O2
D
探究温度对Fe3+水解程度的影响
向25 mL冷水和沸水中分别滴入5滴饱和FeCl3溶液
若沸水中溶液颜色比冷水中溶液颜色深,则说明升温能促进Fe3+水解
选项
实验操作和现象
结论
A
向鸡蛋清中加入饱和(NH4)2SO4溶液,有白色沉淀产生
(NH4)2SO4使蛋白质变性
B
向某溶液中滴加稀硫酸,将产生的气体通入品红溶液,品红褪色
该溶液中可能含有SOeq \\al(2-,3)
C
向Mg(OH)2悬浊液中加浓NH4Cl溶液,沉淀溶解
铵根离子水解显酸性,中和OH-,促进反应
D
向0.1 ml·L-1H2O2溶液中滴加0.1 ml·L-1KMnO4溶液,溶液褪色
H2O2具有氧化性
选项
实验目的
实验方法
实验原理
A
分离乙酸乙酯和乙醇
用分液漏斗分液
乙酸乙酯和乙醇的密度不同
B
除去CO2中少量的SO2
用饱和NaHCO3溶液洗气
SO2能与NaHCO3反应生成CO2
C
检验溶液中的COeq \\al(2-,3)
滴加稀盐酸,产生无色无味且能使澄清石灰水变浑浊的气体
COeq \\al(2-,3)+2H+===H2O+CO2↑
D
得到纯净的Cl2
将混有HCl的Cl2通过饱和食盐水
HCl极易溶于水
选项
实验目的
操作
A
探究KI与FeCl3反应的限度
取5 mL 0.1 ml·L-1KI溶液于试管中,加入1 mL 0.1 ml·L-1FeCl3溶液,充分反应后滴入5滴15%KSCN溶液
B
证明Cu和浓H2SO4反应生成CuSO4
向少量铜与浓H2SO4反应后的溶液中慢慢加水,溶液变蓝
C
证明木炭在加热时能与浓硝酸发生反应
将灼热的木炭加入浓硝酸中,有红棕色气体产生
D
实验室制备乙酸乙酯
向试管中依次加入浓硫酸、乙醇、乙酸和碎瓷片,加热,蒸出的乙酸乙酯用饱和碳酸钠溶液收集
选项
实验操作
实验现象
实验结论
A
向盛有饱和Na2S2O3溶液的试管中滴加稀盐酸
溶液变浑浊且有气泡逸出
生成了S和H2S
B
向饱和食盐水中通入氨气至饱和后,再通入过量二氧化碳
溶液变浑浊
析出了NaHCO3
C
加热无水乙醇和浓H2SO4的混合液至170 ℃,将气体通入酸性KMnO4溶液
红色褪去
乙醇发生消去反应生成了乙烯
D
铁片与铜片同导线相连,放入盛有浓硝酸的烧杯中
铜片不断溶解,而铁片表面无明显变化
铜单质的还原性强于铁单质
选项
实验目的
实验操作
A
测定“84”消毒液的pH
用洁净的玻璃棒蘸取少许“84”消毒液滴在pH试纸上
B
验证Mg(OH)2可以转化为Fe(OH)3
向2 mL 1 ml·L-1 NaOH溶液中加入2 mL 1 ml·
L-1 MgCl2溶液,产生白色沉淀,再加入几滴1 ml·L-1 FeCl3溶液
C
检验Fe(NO3)2固体是否变质
取少量固体溶于蒸馏水,滴加少量稀硫酸,再滴入KSCN溶液,振荡,观察溶液颜色变化
D
验证氯的非金属性强于碳
向NaHCO3溶液中滴加足量稀盐酸,观察有无气体产生
人教版高考化学一轮复习讲义第14章第64讲 醛、酮(2份打包,原卷版+教师版): 这是一份人教版高考化学一轮复习讲义第14章第64讲 醛、酮(2份打包,原卷版+教师版),文件包含人教版高考化学一轮复习讲义第14章第64讲醛酮原卷版doc、人教版高考化学一轮复习讲义第14章第64讲醛酮教师版doc等2份试卷配套教学资源,其中试卷共23页, 欢迎下载使用。
人教版高考化学一轮复习讲义第8章第33讲 化学键(2份打包,原卷版+教师版): 这是一份人教版高考化学一轮复习讲义第8章第33讲 化学键(2份打包,原卷版+教师版),文件包含人教版高考化学一轮复习讲义第8章第33讲化学键原卷版doc、人教版高考化学一轮复习讲义第8章第33讲化学键教师版doc等2份试卷配套教学资源,其中试卷共23页, 欢迎下载使用。
人教版高考化学一轮复习讲义第5章第23讲 氨 铵盐(2份打包,原卷版+教师版): 这是一份人教版高考化学一轮复习讲义第5章第23讲 氨 铵盐(2份打包,原卷版+教师版),文件包含人教版高考化学一轮复习讲义第5章第23讲氨铵盐原卷版doc、人教版高考化学一轮复习讲义第5章第23讲氨铵盐教师版doc等2份试卷配套教学资源,其中试卷共20页, 欢迎下载使用。

