高中化学沪科技版(2020)必修第一册分散系精品同步测试题
展开第2课时 分散系
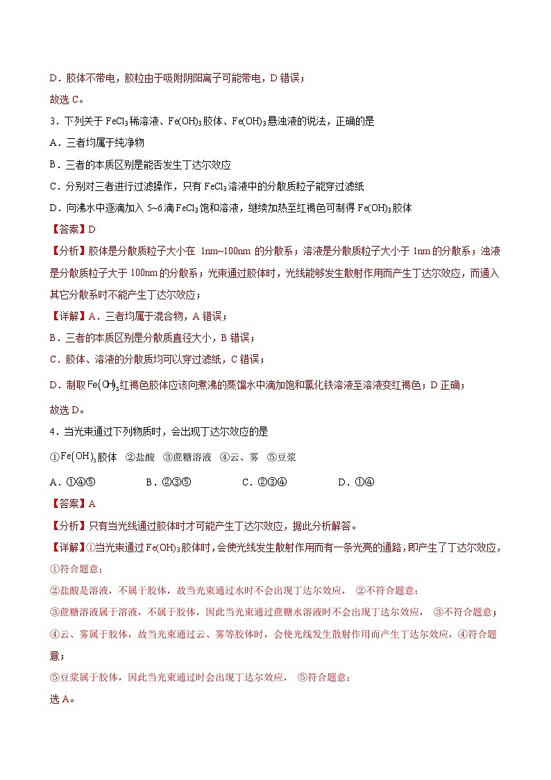
1.如图所示为实验室中制备胶体的一种方法。下列说法正确的是
A.该制备方法属于物理方法B.烧杯中液体的颜色逐渐变浅
C.可用丁达尔效应判断是否制得胶体D.加热能促使该分散系中的分散质粒子直径减小
【答案】C
【详解】A.该制备方法有氢氧化铁生成,属于化学方法,故A错误;
B.烧杯中液体逐渐变为红褐色胶体,故B错误;
C.胶体能产生丁达尔效应,可用丁达尔效应判断是否制得胶体,故C正确;
D.加热可使胶体聚沉,加热能促使该分散系中的分散质粒子直径增大,故D错误;
选C。
2.下列关于胶体的说法中,正确的是
A.溶液和胶体的本质区别为能否产生丁达尔现象
B.胶体的分散质和分散剂可以利用滤纸分离
C.胶体一定是混合物
D.胶体可能带正电,也可能带负电
【答案】C
【解析】A.溶液和胶体的本质区别是粒子直径的大小,A错误;
B.胶体是分散质粒子大小在 1nm~100nm 的分散系,胶体粒子能通过滤纸,则使用滤纸不可以将胶体的分散质与分散剂分离,B错误;
C.胶体是一种分散系,由分散剂和分散质组成,一定是混合物,C正确;
D.胶体不带电,胶粒由于吸附阴阳离子可能带电,D错误;
故选C。
3.下列关于FeCl3稀溶液、Fe(OH)3胶体、Fe(OH)3悬浊液的说法,正确的是
A.三者均属于纯净物
B.三者的本质区别是能否发生丁达尔效应
C.分别对三者进行过滤操作,只有FeCl3溶液中的分散质粒子能穿过滤纸
D.向沸水中逐滴加入5~6滴FeCl3饱和溶液,继续加热至红褐色可制得Fe(OH)3胶体
【答案】D
【分析】胶体是分散质粒子大小在 1nm~100nm 的分散系;溶液是分散质粒子大小于1nm的分散系;浊液是分散质粒子大于100nm的分散系;光束通过胶体时,光线能够发生散射作用而产生丁达尔效应,而通入其它分散系时不能产生丁达尔效应;
【详解】A.三者均属于混合物,A错误;
B.三者的本质区别是分散质直径大小,B错误;
C.胶体、溶液的分散质均可以穿过滤纸,C错误;
D.制取红褐色胶体应该向煮沸的蒸馏水中滴加饱和氯化铁溶液至溶液变红褐色;D正确;
故选D。
4.当光束通过下列物质时,会出现丁达尔效应的是
①胶体 ②盐酸 ③蔗糖溶液 ④云、雾 ⑤豆浆
A.①④⑤B.②③⑤C.②③④D.①④
【答案】A
【分析】只有当光线通过胶体时才可能产生丁达尔效应,据此分析解答。
【详解】①当光束通过Fe(OH)3胶体时,会使光线发生散射作用而有一条光亮的通路,即产生了丁达尔效应,①符合题意;
②盐酸是溶液,不属于胶体,故当光束通过水时不会出现丁达尔效应, ②不符合题意;
③蔗糖溶液属于溶液,不属于胶体,因此当光束通过蔗糖水溶液时不会出现丁达尔效应, ③不符合题意;
④云、雾属于胶体,故当光束通过云、雾等胶体时,会使光线发生散射作用而产生丁达尔效应,④符合题意;
⑤豆浆属于胶体,因此当光束通过时会出现丁达尔效应, ⑤符合题意;
选A。
5.某地的超级大雾造成高速发生15辆车相继追尾,导致3人死亡,雾属于下列分散系中的
A.溶液B.悬浊液C.乳浊液D.胶体
【答案】D
【详解】雾属于一种气溶胶,是小液滴分散在空气中形成的胶体;
答案选D。
6.气溶胶是新型冠状病毒传播的重要途径。气溶胶属于胶体的一种,下列关于胶体的说法不正确的是
A.胶体是一种分散系,属于混合物
B.胶体分散质粒子直径介于10-9-10-7m之间
C.胶体的本质特征是能发生丁达尔效应
D.利用丁达尔现象是区分胶体和溶液的一种常用方法
【答案】C
【详解】A.分散质粒子直径在10-9-10-7m的分散系为胶体,则胶体是一种分散系、胶体属于混合物,A正确;
B.胶体中,分散质粒子直径在10-9-10-7m之间,B正确;
C. 溶液、胶体、浊液的本质区别是分散质粒子的直径,胶体粒子的微粒直径在10-9-10-7m之间,C错误;
D.胶体能产生丁达尔效应,而溶液不能产生丁达尔效应,则利用丁达尔现象是区分胶体和溶液的一种常用方法,D正确;
答案选C。
7.下列关于胶体的叙述不正确的是
A.将FeCl3饱和溶液滴入到NaOH溶液中,以制取Fe(OH)3胶体
B.用平行光照射淀粉溶液,可以看到一条光亮的“通路”
C.胶体区别于其他分散系的本质特征是分散质的微粒直径在1nm~100nm之间
D.云、雾、有色玻璃都属于胶体
【答案】A
【详解】A.将氯化铁饱和溶液滴入沸水中并不断加热搅拌制备氢氧化铁胶体,氯化铁滴入氢氧化钠中生成氢氧化铁沉淀,A错误;
B.淀粉溶于水形成胶体,用平行光照射可看到一条光亮的通路,这是胶体的丁达尔效应,B正确;
C.胶体区别于其他分散系的本质特征为分散质微粒直径的不同,胶体分散质微粒直径为1nm-100nm之间,C正确;
D.云、雾、有色玻璃均属于胶体,D正确;
故答案选A。
8.下列事实与胶体性质无关的是
A.在豆浆里加入盐卤做豆腐
B.三氯化铁溶液中滴入氢氧化钠溶液时出现红褐色沉淀
C.一束平行光线照射蛋白质溶液时,从侧面可以看到一条光亮的“通路”
D.用丁达尔效应鉴别胶体和溶液
【答案】B
【解析】A.豆浆具有胶体的性质,向其中加入盐卤,盐卤中含丰富的电解质氯化镁等,可以使豆浆凝聚,与胶体有关,A项错误;
B.主要发生了复分解反应,与胶体性质无关,B项正确;
C.蛋白质溶液是胶体,胶体能产生丁达尔效应,与胶体有关,C项错误;
D.胶体能产生丁达尔效应,溶液不能产生丁达尔效应,可以用丁达尔效应鉴别胶体和溶液,与胶体有关,D项错误;
答案选B。
9.请根据要求完成下列问题。
(1)已知Fe2O3是一种碱性氧化物,则将其加入适量盐酸中,反应的化学方程式为:_____。
(2)在小烧杯中加入20 mL蒸馏水,加热至沸腾后,向烧杯中加入几滴FeCl3饱和溶液,继续煮沸至出现______色,即可制得Fe(OH)3胶体,用化学方程式可表示为________。
(3)另取一小烧杯也加入20 mL蒸馏水,向烧杯中加入1 mL FeCl3溶液,振荡摇匀后,将此烧杯(编号甲)与盛有Fe(OH)3胶体的烧杯(编号乙)一起放置于暗处,分别用激光笔照射烧杯中的液体,可以看到___________烧杯的液体中产生了丁达尔效应。
【答案】(1)Fe2O3+6HCl=2FeCl3+3H2O
(2) 红褐 FeCl3+3H2OFe(OH)3(胶体)+3HCl
(3)乙
【详解】(1)Fe2O3是一种碱性氧化物,将其加入适量盐酸中,二者反应产生FeCl3、H2O,该反应的化学方程式为:Fe2O3+6HCl=2FeCl3+3H2O;
(2)在小烧杯中加入20 mL蒸馏水,加热至沸腾后,向烧杯中加入几滴FeCl3饱和溶液,继续煮沸至出现红褐色后停止加热,即可制得Fe(OH)3胶体,用化学方程式可表示为:FeCl3+3H2OFe(OH)3(胶体)+3HCl;
(3)Fe(OH)3(胶体)能够使光线发生散射作用而沿直线传播,因此光线照射时会看到有一条光亮的通路通过胶体;而FeCl3溶液不能使光线发生散射作用,光线照射时不会看到有一条光亮的通路通过,故另取一小烧杯也加入20 mL蒸馏水,向烧杯中加入1 mL FeCl3溶液,振荡摇匀后,将此烧杯(编号甲)与盛有Fe(OH)3胶体的烧杯(编号乙)一起放置于暗处,分别用激光笔照射烧杯中的液体,可以看到乙烧杯的液体中有一条光亮的通路,即产生了丁达尔效应。
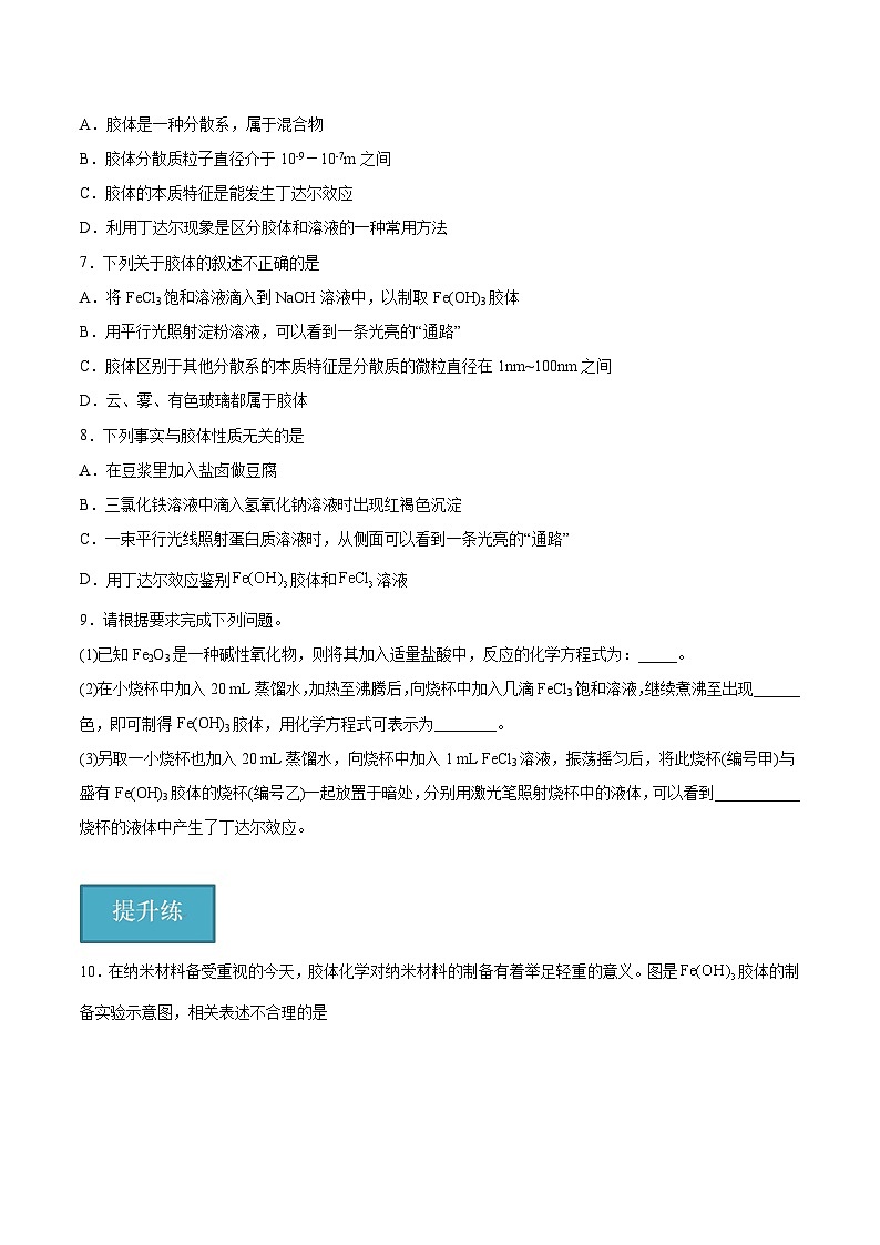
10.在纳米材料备受重视的今天,胶体化学对纳米材料的制备有着举足轻重的意义。图是胶体的制备实验示意图,相关表述不合理的是
A.可利用丁达尔效应区别胶体和溶液
B.胶粒直径在范围
C.由图可知制备胶体的离子方程式(胶体)
D.观察到液体由黄色变为红褐色
【答案】C
【详解】A.丁达尔效应可以区分胶体和溶液,A正确;
B.胶粒的分散质粒子直径在范围,B正确;
C.制备胶体的离子方程式,C错误;
D.溶液由黄色变为红褐色,立即停止加热即可制得氢氧化铁胶体,D正确;
故选C。
11.按溶液、浊液、胶体的顺序排列正确的是( )
A.食盐水、牛奶、豆浆
B.碘酒、泥水、血液
C.白糖水、食盐水、茶叶水
D.Ca(OH)2悬浊液、澄清石灰水、石灰浆
【答案】B
【详解】A.食盐水是氯化钠的水溶液,牛奶、豆浆都是胶体,故A错误;
B.碘酒是碘单质的水溶液,泥水是浊液,血液为胶体,故B正确;
C.白糖水是蔗糖水溶液,食盐水是氯化钠水溶液,茶叶水是溶液,故C错误;
D.Ca(OH)2悬浊液为浊液,澄清石灰水是溶液,石灰浆为浊液,故D错误;
故答案为B。
【点睛】本题考查溶液、胶体和浊液的判断,明确不同分散系的本质区别是解题关键,当分散剂是水或其它溶液时,根据分散质粒子直径大小来分类,把分散系划分为:溶液(小于1nm)、胶体(1nm~100nm)、浊液(大于100nm);应注意的是溶液、胶体和浊液的本质区别是分散质粒子直径的大小,不要认为丁达尔效应是溶液、胶体和浊液的本质区别,丁达尔效应可以区分溶液和胶体,这是容易混淆的。
12.下列叙述正确的是
A.卤水点豆腐和静电除尘都利用了胶体聚沉的性质
B.溶液和胶体的本质区别是能否产生丁达尔效应
C.向沸水中滴加饱和溶液制备胶体时,要边滴溶液边搅拌,防止液体飞溅
D.《思远人·红叶黄花秋意晩》中写到“就砚旋研磨”形成墨汁,墨汁具有胶体的性质
【答案】D
【解析】A.卤水点豆腐利用了胶体聚沉的性质,静电除尘利用了胶体的电泳性质,A项错误;
B.溶液和胶体的本质区别是分散质粒子的直径大小不同,溶液的分散质粒子直径小于1nm,胶体的分散质粒子直径介于1~100nm,B项错误;
C.制备胶体时不能搅拌,防止胶体聚沉,C项错误;
D.墨汁具有胶体的性质,D项正确。
答案选D。
13.下列说法正确的是
A.根据分散系是否具有丁达尔现象将分散系分为溶液、胶体和浊液
B.“静电除尘”、“卤水点豆腐”均与胶体的性质有关
C.将饱和FeCl3溶液滴入氨水中可制得氢氧化铁胶体
D.电泳现象证明某些胶体是带电的
【答案】B
【解析】A.根据分散系分散质微粒直径大小将分散系分为溶液、胶体和浊液,A错误;B.“静申除尘”是灰尘的胶粒带负申荷,在外加申场作用下,向阳极移动,从而达除尘的效果;“卤水点豆腐”就是加入卤水使蛋白质发生凝聚,都与胶体的性质有关,B正确;C.FeCl3溶液与氨水反应生成氢氧化铁沉淀,得不到氢氧化铁胶体,C错误;D.电泳现象证明某些胶体微粒带电荷,胶体呈电中性,D错误;故选B。
14.如图是一种具有磁性的“纳米药物”,可利用磁性引导该药物到达人体内的病变部位。该技术可大大提高治疗效果。下列有关说法不正确的是
A.该“纳米药物分子车"属于混合物
B.葡萄糖等这类含碳化合物属于有机物
C.该“纳米约物分子车”分散于水中可得胶体
D.该“纳米药物分子车”中的四氧化三铁中铁的价态为+2、+3价
【答案】C
【详解】A.根据“纳米药物分子车"的成分得到该物质属于混合物,故A正确;
B.葡萄糖是单糖,属于有机物,故B正确;
C.胶体粒子直径在1nm~100nm之间,而“纳米约物分子车”分散于水中,粒子直径大于100nm,因此得到的不是胶体,故C错误;
D.四氧化三铁中铁的价态为+2、+3价,一个+2价,两个+3价,故D正确。
综上所述,答案为C。
15.(2022秋·上海宝山·高一校考期中)I.现有甲、乙、丙三名同学分别进行Fe(OH)3胶体制备实验,
【甲】向1 ml•L-1的FeCl3溶液中分次少量滴加氢氧化钠溶液
【乙】加热饱和FeCl3溶液
【丙】向沸水中分次逐滴加入饱和FeCl3溶液,继续煮沸值至溶液刚好变红褐色。
回答下列问题:
(1)上述操作正确的同学是:____。
(2)证明有Fe(OH)3胶体生成的实验操作及现象是:____。
(3)丁同学将所制得的Fe(OH)3胶体分成两份,进行如下实验:
①将其中一份装入U形管内,用石墨作电极,接通直流电,通电一段时间后,观察到阴极附近的颜色逐渐_____,这表明Fe(OH)3胶体粒子带_____(选填“正”或“负”)电荷。
②向另一份中不断滴加稀硫酸溶液,可以观察到:____。
II.生活中许多物质也能构成胶体分散系,比如将淀粉分散在水中能形成胶体分散系,如图是小李同学设计的提纯淀粉胶体的实验:在半透膜里盛有淀粉胶体和KI溶液混合液体,将半透膜悬挂在盛有蒸馏水的烧杯中,回答下列问题:
(4)淀粉胶体______(选填“透过”或“未透过”),试设计简单实验证明你的结论:_____。
(5)半透膜的实验原理在我们日常生活中有广泛应用,试举一例:_____。
【答案】(1)丙
(2)用激光笔照射,有一条明亮的光路,则证明有胶体生成
(3)变深 正 先生成红褐色的沉淀,后沉淀溶解变为黄色溶液
(4)未透过 取烧杯中液体少许放入试管中,向其中滴加几滴碘水,溶液不变蓝色
(5)血液透析
【分析】将FeCl3饱和溶液滴入沸腾的蒸馏水中继续加热至液体呈红褐色停止加热,就制取得到Fe(OH)3胶体。胶体是介稳体系,能够发生聚沉、电泳、渗析、丁达尔效应。Fe(OH)3胶粒选择性吸附正电荷,但胶体本身对外不显电性。
【解析】(1)将蒸馏水加热煮沸,然后向其中滴加几滴饱和FeCl3溶液,继续加热至液体呈红褐色,停止加热,就制取得到Fe(OH)3胶体,故制取胶体合理操作是丙同学;(2)Fe(OH)3胶体的胶粒表面积大,能够使光线发生散射作用而沿直线传播,即用激光照射Fe(OH)3胶体时会看到产生一条“光亮的通路”,由此证明产生了胶体;(3)①Fe(OH)3胶体的胶粒选择性吸附正电荷而带正电,通电时带正电荷的粒子向负电荷较多的阴极定向移动,因而阴极附近的颜色逐渐变深;②向氢氧化铁胶体中逐滴加入过量H2SO4溶液,H2SO4电离出的使Fe(OH)3胶体的胶粒电荷被中和,胶粒发生聚沉而形成红褐色Fe(OH)3沉淀,硫酸电离产生的H+又与Fe(OH)3发生中和反应,使Fe(OH)3沉淀溶解最终变为Fe3+,最终使溶液变为黄色,故向Fe(OH)3胶体中不断滴加H2SO4溶液至过量,观察到的现象是:先出现红褐色沉淀,后沉淀消失变为黄色溶液;(4)淀粉分子达到胶体颗粒大小,由于其直径比较大,不能透过半透膜,而KI溶液中溶质KI电离才的K+、I-直径比较小,能够通过半透膜。在半透膜里盛有淀粉胶体和KI溶液混合液体,将半透膜悬挂在盛有蒸馏水的烧杯中,经过足够长时间,K+、I-能够通过半透膜进入烧杯的蒸馏水中,而淀粉胶体仍然存在于半透膜里;可根据淀粉遇I2溶液变为蓝色检验。操作是取烧杯中液体少量放入试管中,向其中滴加几滴碘水,溶液不变蓝色;(5)生活中患有尿毒症的病人进行的血液透析就是根据血细胞形成的胶体不能通过半透膜,而血液中的毒素能够通过半透膜的性质,利用半透膜透析来除去血液中的有害物质。
化学必修 第一册第三单元 物质的分散系精品复习练习题: 这是一份化学必修 第一册<a href="/hx/tb_c4002490_t7/?tag_id=28" target="_blank">第三单元 物质的分散系精品复习练习题</a>,文件包含13物质的分散系分层练习-2023-2024学年高一化学同步精品课堂苏教版2019必修第一册原卷版docx、13物质的分散系分层练习-2023-2024学年高一化学同步精品课堂苏教版2019必修第一册解析版docx等2份试卷配套教学资源,其中试卷共26页, 欢迎下载使用。
高中化学苏教版 (2019)必修 第一册第三单元 物质的分散系精练: 这是一份高中化学苏教版 (2019)必修 第一册<a href="/hx/tb_c4002490_t7/?tag_id=28" target="_blank">第三单元 物质的分散系精练</a>,文件包含13物质的分散系分层练习-2023-2024学年高一化学同步精品课堂苏教版2019必修第一册原卷版pdf、13物质的分散系分层练习-2023-2024学年高一化学同步精品课堂苏教版2019必修第一册解析版pdf等2份试卷配套教学资源,其中试卷共22页, 欢迎下载使用。
高中化学人教版 (2019)必修 第一册第一节 物质的分类及转化同步测试题: 这是一份高中化学人教版 (2019)必修 第一册<a href="/hx/tb_c161971_t7/?tag_id=28" target="_blank">第一节 物质的分类及转化同步测试题</a>,共4页。

