地理选择性必修2 区域发展第三节 辽宁阜新的转型与发展巩固练习
展开1.莲花山废弃矿坑区的主要环境问题是( )
A.水土流失B.生物多样性减少C.固体污染D.土地沙化
2.与传统的废弃矿坑回填后植被再造相比,莲花山生态修复模式的主要优势是( )
①植被覆盖率更高②耕地面积更大③旅游资源多元④就业机会更多
A.①②B.②③C.①④D.③④
【答案】1.A 2.D
【解析】1.莲花山位于海南,该地降水多,废弃矿坑区,坡度大,水土流失严重,A正确;根据材料,“20世纪50年代,海南儋州市在莲花山开采石灰矿而留下废弃矿坑”,可见该地并未出现固体污染,生物多样性减少等,故BC错误;海南属于湿润区,不易出现土地沙化,故D错误。故选A。
2.与传统的废弃矿坑回填后植被再造相比,莲花山生态修复模式,保留了矿坑,并变成湖泊,打造出了文化景区,使当地的旅游资源多元化,发展旅游,为当地提供了更多的就业机会,促进了人们增收,故③④正确;据图可知,该修复模式,保留了矿坑,与传统的废弃矿坑回填后植被再造相比,植被覆盖率并未提高,故①错误;传统的废弃矿坑回填后植被再造的方法,形成的耕地面积更大,故②错误。综上所述,D正确,ABC错误,故选D。
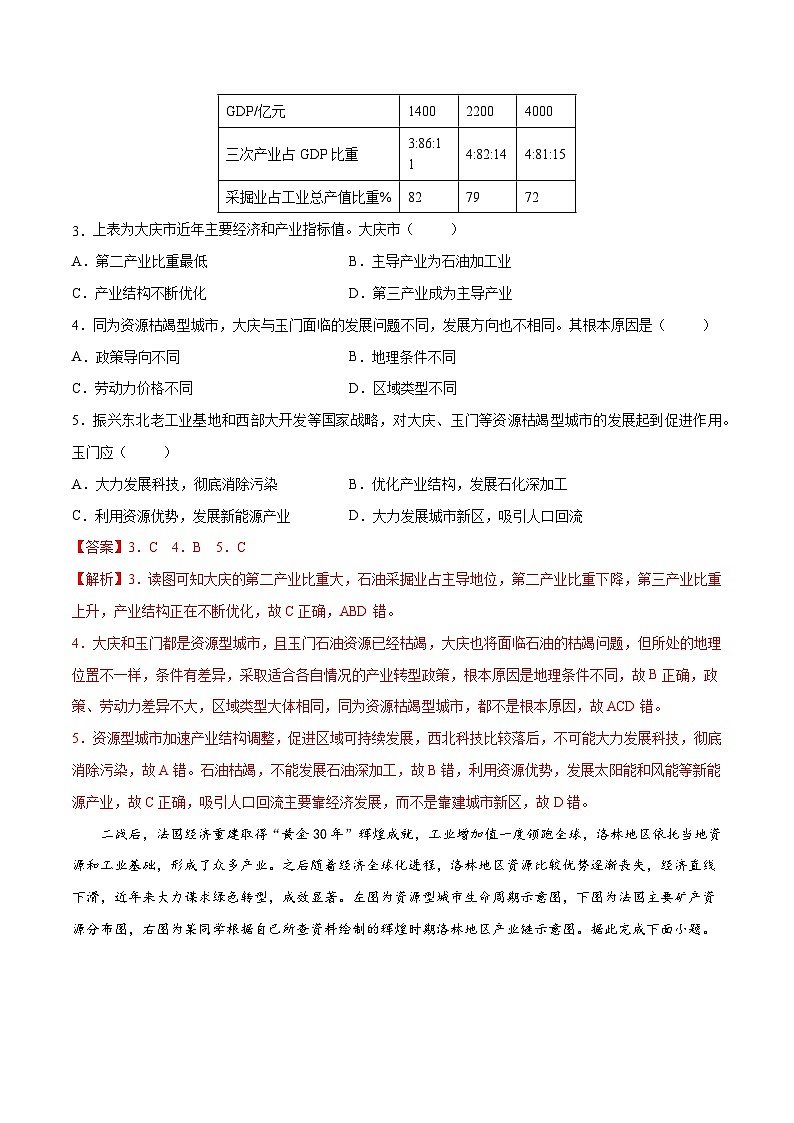
黑龙江大庆和甘肃玉门都是我国著名因石油而兴起的城市。目前,大庆油田按照现在的开采速度,只够开采5年左右。2009年玉门被列为资源枯竭型城市,多年的石油开采造成大气、水污染严重,老城区人口锐减。据此,完成下面小题。
上表为大庆市近年主要经济和产业指标值。大庆市( )
A.第二产业比重最低B.主导产业为石油加工业
C.产业结构不断优化D.第三产业成为主导产业
4.同为资源枯竭型城市,大庆与玉门面临的发展问题不同,发展方向也不相同。其根本原因是( )
A.政策导向不同B.地理条件不同
C.劳动力价格不同D.区域类型不同
5.振兴东北老工业基地和西部大开发等国家战略,对大庆、玉门等资源枯竭型城市的发展起到促进作用。玉门应( )
A.大力发展科技,彻底消除污染B.优化产业结构,发展石化深加工
C.利用资源优势,发展新能源产业D.大力发展城市新区,吸引人口回流
【答案】3.C 4.B 5.C
【解析】3.读图可知大庆的第二产业比重大,石油采掘业占主导地位,第二产业比重下降,第三产业比重上升,产业结构正在不断优化,故C正确,ABD错。
4.大庆和玉门都是资源型城市,且玉门石油资源已经枯竭,大庆也将面临石油的枯竭问题,但所处的地理位置不一样,条件有差异,采取适合各自情况的产业转型政策,根本原因是地理条件不同,故B正确,政策、劳动力差异不大,区域类型大体相同,同为资源枯竭型城市,都不是根本原因,故ACD错。
5.资源型城市加速产业结构调整,促进区域可持续发展,西北科技比较落后,不可能大力发展科技,彻底消除污染,故A错。石油枯竭,不能发展石油深加工,故B错,利用资源优势,发展太阳能和风能等新能源产业,故C正确,吸引人口回流主要靠经济发展,而不是靠建城市新区,故D错。
二战后,法国经济重建取得“黄金30年”辉煌成就,工业增加值一度领跑全球,洛林地区依托当地资源和工业基础,形成了众多产业。之后随着经济全球化进程,洛林地区资源比较优势逐渐丧失,经济直线下滑,近年来大力谋求绿色转型,成效显著。左图为资源型城市生命周期示意图,下图为法国主要矿产资源分布图,右图为某同学根据自己所查资料绘制的辉煌时期洛林地区产业链示意图。据此完成下面小题。
6.法国“黄金30年”时期,洛林地区处于经济发展的( )
A.兴起期B.繁荣期C.新生期D.衰退期
7.图中产业链显示,该地( )
①产业多以重工业为主 ②过度依赖于矿产资源 ③污染物的排放量较小 ④铁矿的附加值比较高
A.①②B.①③C.②④D.③④
8.洛林地区实施的“绿色转型”战略,可能采取的措施有( )
①化石能源为主转向清洁能源及能源多元化 ②从传统资源型产业向新兴高技术产业转型
③促进与循环经济和能源转型相关的产业发展 ④政策扶持成本高、耗能大、污染重的传统产业
A.①②③B.①②④C.①③④D.②③④
【答案】6.B 7.A 8.A
【解析】6.材料“工业增加值一度领跑全球,洛林地区依托当地资源和工业基础,形成了众多产业”,结合资源型城市生命周期示意图,说明法国“黄金30年”时期经济发展较快,城市经济繁荣,故洛林地区处于经济发展的繁荣期,B正确;ACD错误;故选B。
7.根据产业链可知,产业包括化工、机械等,产业多以重工业为主,①正确;产业部门依托当地的煤炭、铝土矿等资源发展,故过度依赖于矿产资源 ,②正确;工业生产过程中排放大量废水、废气、废渣,污染物的排放量较大, ③错误;④铁矿主要用于炼铁,炼钢,利用率较低,且附加值比较低,④错误;故A正确;BCD错误;故选A。
8.洛林地区实施的“绿色转型”战略,即向着清洁生产方向转变,化石能源为主转向清洁能源及能源多元化,有利于减少污染物的排放, ①正确; 从传统资源型产业向新兴高技术产业转型,能够减少对矿产资源的消耗,减少废弃物的排放,②正确;促进与循环经济和能源转型相关的产业发展,能够实现废弃物的综合利用,减少废弃物的排放,③正确; 政策扶持成本高、耗能大、污染重的传统产业,不利于减少污染物的排放,不利于“绿色转型”战略的实施,④错误;故A正确;BCD错误;故选A。
鄂尔多斯因“羊煤土气”(羊毛、煤炭、稀土、天然气)而闻名,其煤炭储量约占全国的1/6。21世纪初,鄂尔多斯经济开始快速崛起。2012年,鄂尔多斯经济陷入恶性循环,新城成为“鬼城”。目前,鄂尔多斯正在向“全国投资环境百佳城市”“全国技术创新示范城市”转变,还建成了绿色农畜产品基地。据此完成下面小题。
9.推测2012年鄂尔多斯经济陷入恶性循环的主要原因是( )
A.煤炭资源枯竭B.国际原油减产
C.楼市泡沫破灭D.环境质量恶化
10.鄂尔多斯建设绿色农畜产品基地的意义有( )
①减轻土地荒漠化的威胁②再利用矿区的大量废弃土地
③提高农业在三次产业中的比重④保障稳定向国际市场投放畜产品作用巨大
A.①②B.②③C.③④D.①④
【答案】9.C 10.A
【解析】9.鄂尔多斯煤炭储量约占全国的1/6,排除A选项。我国经济发展较快,对能源的需求量较大,若国际原油减产,则对国内煤炭能源的需求会增加,这对于鄂尔多斯是利好消息,排除B选项。环境质量恶化不是导致城市经济陷入恶性循环的主要原因,排除D选项。而房地产的过度扩张,楼市泡沫破灭,新城成为“鬼城”,是鄂尔多斯经济陷入恶性循环的主要原因,C'对。故选C。
10.鄂尔多斯地区荒漠化严重,建设绿色农畜产品基地,有利于减轻土地荒漠化的威胁;鄂尔多斯矿区有许多废弃的土地可发展农业,提高土地利用率;发展现代农业可以提高农业产值,但随着经济转型,农业在三次产业中的比重应该下降;鄂尔多斯建设绿色农畜产品基地主要是要保障国内畜产品的需求,而非国际市场。故①②对,③④错。故选A。
资源型城市是以表地区矿产、森林等自然资源的开采、加工为主导产业的城市类型,以矿石开采、加工、冶炼为主导产业的矿业城市是典型的资源型城市。目前,我国的资源型城市正在面临着痛苦的转型。据此完成下面小题。
11.下列以煤炭资源开采、加工为主导产业的资源型城市是
A.佳木斯B.大庆C.攀枝花D.大同
12.矿业城市在发展过程中出现的主要环境问题是
A.环境污染严重B.绿地面积减小C.地质灾害频发D.水土流失加剧
13.为促进资源型城市经济结构转型,政府应该
A.严格禁止资源开采B.倡导实施清洁生产
C.积极发展新兴产业D.建立太强产业园区
【答案】11.D 12.A 13.C
【解析】11.佳木斯煤炭资源缺乏,不可能成为以煤炭资源开采、加工为主导产业城市,A错;大庆为石油城市,B错;攀枝花是钢铁城市,C错;大同煤炭资源丰富,是以煤炭资源开采、加工为主导产业的资源型城市,D对。所以选D。
12.矿业城市在发展过程中会向环境当中排放出大量的废弃物,导致环境污染严重,A对;在发展的过程当中如果注意环境保护,同时加强土地复垦工作,对绿地面积影响较小,B错;如果注意职位保护,那么对地质灾害和水土流失影响较小,CD错。所以选A。
13.严格禁止资源开采不利于经济发展,A错;倡导实施清洁生产不能促进资源型城市经济结构转型,B错;积极发展新兴产业,进行产业结构调整,能促进资源型城市经济结构转型,C对;只是建立产业园区不行,重要是如何为产业园区进行产业定位,要统一的科学规划以及准确的产业定位,搞好招商引资工作,D错。所以选C。
14.根据下列材料,完成问题。
材料一 下图为世界某区域略图
(1)北海是世界上重要的油气产地,据图评价北海油气田开采的条件。
材料二德国鲁尔区在整治规划中,将部分炼钢高炉迁向荷兰沿海临港地区转移。
(2)结合材料一和材料二分析,这种调整对促进鲁尔区整治和复兴有什么意义?
(3)荷兰北部有一列呈链状分布的沙质群岛(如图二所示),试分析该群岛大致呈东北-西南走向的原因。
【答案】(1)有利条件:油气资源储量丰富;位于浅海大陆架,便于开采;接近能源消费市场,运输便利。不利条件:位于西风带,终年风浪大;多阴雨天气,不利于海上油气开采作业;开采成本高。
(2)可以降低运费,就近获得进口的铁矿石;促进鲁尔区进行产业结构调整:可以治理污染美化环境,发展新兴产业。
(3)海岸大致呈东北-西南走向,陆地径流带来的泥沙在西风,海浪,洋流的影响下在群岛沿岸附近沉积。
【解析】(1)评价类试题注意要一分为二,北海油气开采的条件主要从有利条件和不利条件进行作答,根据所学知识可知,北海油气储量丰富,欧洲经济发达,人口稠密,消费市场广阔,交通运输便利,但北海全年受盛行西风控制,风浪较大,阴雨天气多,考生易忽略不利条件导致失分。
(2)根据所学知识,鲁尔区铁矿石主要来源于瑞典和俄罗斯,其将部分炼钢高炉迁向荷兰沿海临港地区,有利于降低铁矿石运费,还可降低鲁尔区耗能高、污染高的工厂比重,进而促进产业结构的优化与升级,也可以在一定程度上催生新兴产业。
(3)从图中可以看出海岸线的走向,该地地处盛行西风带,河流携带泥沙入海,在西风和洋流的共同作用下,泥沙沉积,大致呈东北-西南走向。描述形成原因主要当地自然地理特征进行解答。
年份
2005
2008
2012
GDP/亿元
1400
2200
4000
三次产业占GDP比重
3:86:11
4:82:14
4:81:15
采掘业占工业总产值比重%
82
79
72
中图版 (2019)选择性必修2 区域发展第三节 辽宁阜新的转型与发展课后复习题: 这是一份中图版 (2019)选择性必修2 区域发展第三节 辽宁阜新的转型与发展课后复习题,共10页。
高中中图版 (2019)第三节 辽宁阜新的转型与发展课时练习: 这是一份高中中图版 (2019)第三节 辽宁阜新的转型与发展课时练习,共8页。
地理选择性必修2 区域发展第三节 辽宁阜新的转型与发展同步训练题: 这是一份地理选择性必修2 区域发展第三节 辽宁阜新的转型与发展同步训练题,共7页。

