还剩9页未读,
继续阅读
成套系列资料,整套一键下载
信息技术教科版必修2 信息系统与社会 第二单元 信息系统的集成 单元测试(含答案)
展开
这是一份第二单元 信息系统的集成 单元测试(含答案)2022-2023学年教科版(2019)高中信息技术2,共12页。
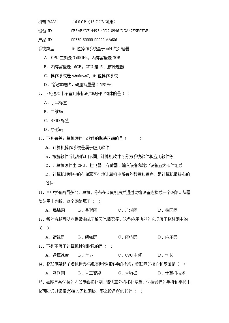
第二单元 信息系统的集成 单元测试一、选择题1.在网络中路由器的主要作用是( )A.通过选择IP路径控制数据流 B.数据共享 C.模拟信号转换为数字信号 D.数据加工2.李华同学和业主委员会成员一起参与了小区智能停车场的改造,希望实现的功能主要包括车牌自动识别、车辆身份判断、出入控制、停车时间计算、费用收取及核查、语音对讲等。管理策略:1.对于本小区业主固定车辆实施年费制,只要在缴费有限期内,则可自由通行。2.缴费期满则在车辆通过时自动提醒业主续费。3.为避免场地资源浪费,停车场允许外来车辆进入,按停车时长进行收费。计费规则:时长不超过3小时(含3小时)的收费5元;时长超过3小时且不超过8小时(含8小时)的在5元的基础上每超过1小时增收2元;时长超过8小时且不超过12小时(含12小时)的收费30元。车辆驶入停车场出入口抓拍区域,车牌识别系统自动抓拍车辆的图像并识别出车牌号。此项功能属于物联网体系结构中的( )A.网络层 B.应用层 C.感知层 D.物理层3.李华同学和业主委员会成员一起参与了小区智能停车场的改造,希望实现的功能主要包括车牌自动识别、车辆身份判断、出入控制、停车时间计算、费用收取及核查、语音对讲等。管理策略:1.对于本小区业主固定车辆实施年费制,只要在缴费有限期内,则可自由通行。2.缴费期满则在车辆通过时自动提醒业主续费。3.为避免场地资源浪费,停车场允许外来车辆进入,按停车时长进行收费。计费规则:时长不超过3小时(含3小时)的收费5元;时长超过3小时且不超过8小时(含8小时)的在5元的基础上每超过1小时增收2元;时长超过8小时且不超过12小时(含12小时)的收费30元。本停车场实现智能管理需要用到的传感器至少包括( )(多选)A.光敏传感器 B.声敏传感器 C.气敏传感器 D.化学传感器E.压敏传感器 F.热敏传感器4.李华同学和业主委员会成员一起参与了小区智能停车场的改造,希望实现的功能主要包括车牌自动识别、车辆身份判断、出入控制、停车时间计算、费用收取及核查、语音对讲等。管理策略:1.对于本小区业主固定车辆实施年费制,只要在缴费有限期内,则可自由通行。2.缴费期满则在车辆通过时自动提醒业主续费。3.为避免场地资源浪费,停车场允许外来车辆进入,按停车时长进行收费。计费规则:时长不超过3小时(含3小时)的收费5元;时长超过3小时且不超过8小时(含8小时)的在5元的基础上每超过1小时增收2元;时长超过8小时且不超过12小时(含12小时)的收费30元。本停车场改造需要用到的技术通常称为( )A.纳米技术 B.物联网技术 C.通信技术 D.计算机技术5.下列不属于物联网的技术特征的是( )A.全面感知 B.可靠传递 C.智能处理 D.定位技术6.以下行为当中,不属于大数据来源或承载方式的是( )A.物联网 B.移动互联网C.各种各样的传感器 D.图书馆的纸质图书7.某学校的门禁系统采用刷校园卡开门,部分教师办公室的门锁还能用指纹或刷脸开门。门锁内置电池,电池快耗尽时会通过锁上的红灯闪烁进行报警,同时向管理员发送提醒短信。门锁通过蓝牙连接到楼层里的门锁控制器,各个门锁控制器和门禁服务器通过有线网络连接到校园网中。学生和教师根据分配的权限,可以打开相应的门锁,开门权限由管理员统一设置。管理员只能在校园网内通过连接到校园网的计算机中的浏览器登录管理后台,进行管理门锁、设置权限、查看半年内的开门记录等操作,还能帮未带校园卡的用户进行远程开门。根据上述材料,该系统的下列应用中体现了人工智能的是( )A.教师能通过人脸识别打开自己办公室的门锁B.学生能通过刷校园卡打开自己教室的门锁C.管理员能帮未带校园卡的学生或教师进行远程开门D.门锁电池快耗尽时通过锁上的红灯闪烁进行报警,同时向管理员发送提醒短信8.使用测试软件对某台计算机进行测试,部分数据如图所示。关于该计算机的配置,以下表述正确的是( )inspiron1420笔记本电脑Windows10专业版(64位)设备名称 shsw-jw-cxy处理器 11th Gen Intel(R)Core(TM)i5-11400@2.60GHz机带RAM 16.0 GB(15.7 GB可用)设备ID 0F8AE6DF-4493-40D2-8946-DCA47F5F07DB产品ID 00330-80000-00000-AA686系统类型 64位操作系统基于x64的处理器A.CPU主频是2.60GHz,内存容量是2GBB.内存容量是16GB,CPU是i5六核处理器C.操作系统是windows7,64位操作系统D.笔记本电脑,硬盘容量是2.59GHz9.下列选项中不宜用来标识物联网中物体的是( )A.手写标签B.二维码C.RFID标签D.条形码10.下列有关计算机硬件与软件的说法正确的是( )A.计算机操作系统是属于应用软件B.根据软件所起的作用不同,计算机软件可分为系统软件和应用软件等C.计算机硬件由CPU、控制器、存储器、输入设备和输出设备五大部件组成D.计算机硬件中的存储器可存放计算机中所有的数据和程序,是计算机最核心的部件11.某中学有两百多台计算机,分布在3间机房并通过网络设备连接成一个网络。从覆盖范围上判断,这个网络属于( )A.局域网 B.星形网 C.广域网 D.校园网12.智能音箱可以点播歌曲或了解天气情况等,这些应用功能的实现属于物联网中的 ( )A.逻辑层 B.感知层 C.网络层 D.应用层13.下列不属于计算机性能指标的是( )A.运算速度 B.字节 C.CPU主频 D.字长14.物联网架起了虚拟世界与现实世界相连接的桥梁。物联网的核心和基础是( )A.互联网 B.人工智能 C.大数据 D.计算机技术15.如图是某学校的内部网络拓扑图,请认真分析拓扑图后,学校老师的手机和平板电脑可以通过设备②接入无线网络,那么设备②应该是( )A.无线wifi接入点 B.交换机 C.防火墙 D.调制解调器二、填空题16.计算机硬件主要由 、存储器,控制器,输入设备、输出设备 组成。17. 是互联网基础上的延伸和扩展,可实现任何时间、任何地点,人、机、物的互联互通。18.下图为互联网应用中的分层标准,通常分为网络层、终端层、接入层,请分别指出A、B、C三层各属于网络分层中的哪一层(1)A ;(2)B ;(3)C 19.智能窗帘是一个典型的信息系统在家居电器中的应用,它应用传感器设备检测环境中的数据,完成自动收、开窗帘的操作。(1) 获得室外实时光线,将数据传输给控制系统,控制系统对窗帘电机发出指令,进行收、开操作。当 时,控制器发出指令打开窗帘,直到室内光线充足;当 时,控制器发出指令关闭窗帘,将室内光线调整到合适的程度。(2)通过智能手机终端的“小爱同学”对智能窗帘进行语音控制,该系统软件的架构是 架构模式。A.客户机/服务器(C/S)B.浏览器/服务器(B/S)C.对等网(P2P)20.某新型合作农场正利用无人驾驶的智能收割机进行麦收作业。小张同学在参观时从解说员的描述中了解到:该类型智能收割机搭载着“智慧大脑”——农业用北斗终端及辅助驾驶系统,收割机可以利用卫星提供的高精度定位信息,实现自动行进、实时监测的精准作业。小张说:“我不仅知道信息系统功能,还知道无人驾驶收割机是基于物联网技术的,物联网的体系结构模型可分为感知层、网络层、 层。其中北斗导航系统属于物联网的 层。”解说员听完举起大拇指为小张点赞。三、判断题21.NFC是一种短距离无线通信技术。( )22.具备蓝牙功能的设备在短距离范围内可以低功耗、安全、方便地实现无线通信。( )23.物联网是信息技术领域的一次重大变革,是与互联网完全不同的全新智能网络。( )24.在物联网应用的相关技术中,移动通信技术可以提供可靠、低成本且不受接入设备位置限制的互联手段。( )25.物联网为我们描绘了生活中任何物品都可以变得“有感觉、有思想”的这样一幅智能图景,它被认为是世界下一次信息技术浪潮和新经济引擎。( )四、操作题26.随着网络技术的发展,小田家的网络设备激增,网络已经成为日常生活的必需品,如:无线上网、电视高清点播、高清监控、智能家居系统等等,但是随之而来小田发现目前的网络已经不能满足需求,出现了以下问题:(1)上网速度太慢,如果假期家人都在家,网络极不稳定;(2)在次卧中接收不到无线WIFI信号;(3)发现经常有人蹭网。为了解决这些问题,小田决定用已学的网络知识对自家的网络进行升级。上图是小田家现在使用的网络的拓扑图,请结合所学知识,分析上图,完成下列题目。为了提高网速,小田向网络运营商升级了家庭的网络套餐,实现了光纤到户;带宽达到了2000Mbps。为了实现此项升级,网络运营商首先需要把相应的双绞线更换为光纤,应更换图中A、B两处中的( )处,除了更换光纤,网络运营商还需要更换光猫(光moden,具有调制解调的作用),光猫应该更换上图中D、E两处中的( )设备。(填字母)27.小明要搭建汽车空气质量监控系统,该系统能监测汽车内气体污染物的浓度,当气体污染物超标(超出阈值)时,发出警报并带动风机工作。用户通过手机上的浏览器能查看实时监测结果和历史数据。小明已选择的硬件有:智能终端、气体传感器、执行器(如蜂鸣器、风机)、服务器等。系统的硬件搭建方式是:服务器通过无线网络连接智能终端,智能终端连接传感器和执行器,请回答下列问题:(1)关于该系统硬件设备间数据的传输,描述不正确的是 (单选,填字母)。A.智能终端接收气体传感器传输过来的数据B.当空气出现异常时,执行器向智能终端发送启动风机的指令C.智能终端向服务器传输监测到的气体浓度数据(2)小明基于Flask Web框架编写该网络应用,根据Web网络应用编写的流程,下列四个语句块正确的步骤是 按步骤填序号)。(3)系统定义act(c,x,y)函数用于发送操作指令,其中参数x为检测到的气体污染物浓度值,系统将该气体浓度与阈值y比较后发送指令。操作规则如下表所示。下列Python程序段中符合要求的是 (多选,填字母)。(4)小明根据上述功能设计并完成了该系统的开发,在调试阶段发现当汽车内的空气出现污染时,只有报警声音,风机并没有转动,请从该系统硬件或硬件间相互连接的角度分析可能导致这种情况产生的原因 。(5)系统每隔1分钟监测并向服务器发送一个气体污染物浓度数据(单位:mg/m3),小明经过查询并将其中的部分数据导出后如图a所示。分析2023年8月1日到8月10日这10天中每一天气体污染浓度监测值超过阈值的次数,线形图如图b所示,部分Python程序如下:图a 图bimport pandas as pdimport matplotlib.pyplot as pltdf=pd.read_excel('data.xlsx') #读取文件data.xlsx中的数据df_del=df.drop('监测序号',axis=1) #删除"监测序号"列 #删除df_del对象中浓度值不超过2.5的数据df2=df1.groupby('日期',as_index=False).① #分组求次数plt.plot(df2['日期'],df2['浓度值'])#设置绘图参数,显示如图b所示的线形图,代码略①请在程序中划线处填入合适的代码。②为实现方框处代码等价的功能,下列代码段可替代方框处代码的有 (多选,填字母)。A.df1=df_del[df_del.浓度值>2.5]B.n=len(df_del[df_del['浓度值']>2.5]) df1=df_del.sort_values('浓度值',ascending=False) #按浓度值降序排序 df1=df1.head(n) #获取头部数据行C.df1=df_del['浓度值']>2.5D.for i in df_del.index: if df_del.at[i,'浓度值']<=2.5: df_del=df_del.drop(i) #删除行28.小亮家有台式计算机、智能手机和平板电脑需要上网。小亮向网络运营商申请了宽带接入,购置了无线路由器,并组成了如下图所示的网络,网络内终端设备的IP地址由无线路由器自动分配。根据图中所示,小亮计划把家里的Wi-Fi名称和密码分别设置为“xiaoxiao168”和“22016@ab#cd”。操作步骤如下:(1)在台式计算机中打开浏览器,输入无线路由器的管理地址 ,然后使用默认的管理账号和密码进入管理后台页面:(2)在“无线配置”界面下(或相关配置界面),设置无线路由器的SSID(无线网络名称)为 ;(3)设置相应的密码为 ,其他保持默认设置,保存并重启无线路由器。五、简答题29.新冠防疫信息系统在疫情防范的关键时期,我市上线了核酸检测和新冠疫苗接种管理系统,便于各级单位工作人员有序开展工作,方便核查调用。请回答以下问题:(1)工作人员在核酸检测前,要对市民进行扫码,扫码后得到了什么数据?(2)简要描述新冠疫苗接种管理系统的结构和主要模块的功能?(3)市民的健康码可能有哪几种状态?简要叙述是如何形成的?30.两台计算机组成一个局域网有哪几种方法?各有什么优缺点?#序号①app=Flask(__name__)#序号②from flask import Flask#序号③if__name__=='__main__': app.run()#序号④ @app.route('/myapp')def myapp(): #代码略当前气体情况c气体污染物浓度x操作指令污染不超过阈值y停止报警,关闭风机未污染超过阈值y启动报警,打开风机A.if c=="污染"and x<=y: #发送指令"停止报警","关闭风机",代码略elif c=="未污染"and x>y: #发送指令"启动报警","打开风机",代码略B.if c!="污染"or x>y: #发送指令"启动报警","打开风机",代码略elif c!="污染"and x<=y: #发送指令"停止报警","关闭风机",代码略C.if c=="污染": if x<=y: #发送指令"停止报警","关闭风机",代码略if c=="未污染": if x>y: #发送指令"启动报警","打开风机",代码略D.if c=="污染"and x<=y: #发送指令"停止报警","关闭风机",代码略else: #发送指令"启动报警","打开风机",代码略参考答案1.A2.C3.AE4.B5.D6.D7.A8.B9.A10.B11.A12.D13.B14.A15.A16.运算器17.物联网18.接入层 网络层 终端层19.光线传感器 光线过暗 光线过亮(意思对即可) A20.应用 感知21.正确22.正确23.错误24.正确25.正确26.A D27.B ②①④③ AC 风机出现故障、风机与智能终端连接出现故障 count() AB28.192.168.66.1 xiaoxiao168 22016@ab#cd29.(1)新冠防疫信息系统,当对市民进行扫码时,得到的数据有:姓名、手机号、身份证号、年龄、性别、住址、家庭成员等人员关键信息。(2)新冠疫苗接种管理系统的结构和主要模块的功能:疫苗接种登记(待接种人员管理、疫苗接种登记、疫苗接种记录)、疫苗接种预约(接种预约、预约设置、预约人查询)、系统基本设置(疫苗接种单位)、可视化图表(各项信息可以通过数字大屏集中呈现,趋势、占比、异常情况都可以及时查看预警,方便指导工作的开展进行)。(3)市民健康码有三种状态:有三种颜色,即红、黄、绿。市民码形成:绿码代表经国家政务服务平台防疫数据核验无异常的健康状态。黄码代表经国家政务服务平台防疫数据核验无异常,但现场测温异常的健康状态。红码代表经国家政务服务平台防疫数据核验为确诊和疑似病例的健康状态,国家系统会自动为您更新数据,身份码会自动转化成绿码。30.两台计算机组成一个局域网通常有两种方法:方案一:在两台计算机中各安装一块网卡,通过同轴电缆或双绞线将两台计算机连接起来构成一个局域网。优点:安装简易,便于实现。缺点:网络不易扩展,只能够实现两台计算机的互联。方案二:在两台计算机中各安装一块网卡,通过双绞线接入集线器或交换机从而构成一个局域网。这种方案的优点是:易于扩展,对于网络中新加入的计算机,只需要通过双绞线把计算机接入交换机即可扩展。它的缺点是:要购买集线器或交换机,比方案二成本高。
第二单元 信息系统的集成 单元测试一、选择题1.在网络中路由器的主要作用是( )A.通过选择IP路径控制数据流 B.数据共享 C.模拟信号转换为数字信号 D.数据加工2.李华同学和业主委员会成员一起参与了小区智能停车场的改造,希望实现的功能主要包括车牌自动识别、车辆身份判断、出入控制、停车时间计算、费用收取及核查、语音对讲等。管理策略:1.对于本小区业主固定车辆实施年费制,只要在缴费有限期内,则可自由通行。2.缴费期满则在车辆通过时自动提醒业主续费。3.为避免场地资源浪费,停车场允许外来车辆进入,按停车时长进行收费。计费规则:时长不超过3小时(含3小时)的收费5元;时长超过3小时且不超过8小时(含8小时)的在5元的基础上每超过1小时增收2元;时长超过8小时且不超过12小时(含12小时)的收费30元。车辆驶入停车场出入口抓拍区域,车牌识别系统自动抓拍车辆的图像并识别出车牌号。此项功能属于物联网体系结构中的( )A.网络层 B.应用层 C.感知层 D.物理层3.李华同学和业主委员会成员一起参与了小区智能停车场的改造,希望实现的功能主要包括车牌自动识别、车辆身份判断、出入控制、停车时间计算、费用收取及核查、语音对讲等。管理策略:1.对于本小区业主固定车辆实施年费制,只要在缴费有限期内,则可自由通行。2.缴费期满则在车辆通过时自动提醒业主续费。3.为避免场地资源浪费,停车场允许外来车辆进入,按停车时长进行收费。计费规则:时长不超过3小时(含3小时)的收费5元;时长超过3小时且不超过8小时(含8小时)的在5元的基础上每超过1小时增收2元;时长超过8小时且不超过12小时(含12小时)的收费30元。本停车场实现智能管理需要用到的传感器至少包括( )(多选)A.光敏传感器 B.声敏传感器 C.气敏传感器 D.化学传感器E.压敏传感器 F.热敏传感器4.李华同学和业主委员会成员一起参与了小区智能停车场的改造,希望实现的功能主要包括车牌自动识别、车辆身份判断、出入控制、停车时间计算、费用收取及核查、语音对讲等。管理策略:1.对于本小区业主固定车辆实施年费制,只要在缴费有限期内,则可自由通行。2.缴费期满则在车辆通过时自动提醒业主续费。3.为避免场地资源浪费,停车场允许外来车辆进入,按停车时长进行收费。计费规则:时长不超过3小时(含3小时)的收费5元;时长超过3小时且不超过8小时(含8小时)的在5元的基础上每超过1小时增收2元;时长超过8小时且不超过12小时(含12小时)的收费30元。本停车场改造需要用到的技术通常称为( )A.纳米技术 B.物联网技术 C.通信技术 D.计算机技术5.下列不属于物联网的技术特征的是( )A.全面感知 B.可靠传递 C.智能处理 D.定位技术6.以下行为当中,不属于大数据来源或承载方式的是( )A.物联网 B.移动互联网C.各种各样的传感器 D.图书馆的纸质图书7.某学校的门禁系统采用刷校园卡开门,部分教师办公室的门锁还能用指纹或刷脸开门。门锁内置电池,电池快耗尽时会通过锁上的红灯闪烁进行报警,同时向管理员发送提醒短信。门锁通过蓝牙连接到楼层里的门锁控制器,各个门锁控制器和门禁服务器通过有线网络连接到校园网中。学生和教师根据分配的权限,可以打开相应的门锁,开门权限由管理员统一设置。管理员只能在校园网内通过连接到校园网的计算机中的浏览器登录管理后台,进行管理门锁、设置权限、查看半年内的开门记录等操作,还能帮未带校园卡的用户进行远程开门。根据上述材料,该系统的下列应用中体现了人工智能的是( )A.教师能通过人脸识别打开自己办公室的门锁B.学生能通过刷校园卡打开自己教室的门锁C.管理员能帮未带校园卡的学生或教师进行远程开门D.门锁电池快耗尽时通过锁上的红灯闪烁进行报警,同时向管理员发送提醒短信8.使用测试软件对某台计算机进行测试,部分数据如图所示。关于该计算机的配置,以下表述正确的是( )inspiron1420笔记本电脑Windows10专业版(64位)设备名称 shsw-jw-cxy处理器 11th Gen Intel(R)Core(TM)i5-11400@2.60GHz机带RAM 16.0 GB(15.7 GB可用)设备ID 0F8AE6DF-4493-40D2-8946-DCA47F5F07DB产品ID 00330-80000-00000-AA686系统类型 64位操作系统基于x64的处理器A.CPU主频是2.60GHz,内存容量是2GBB.内存容量是16GB,CPU是i5六核处理器C.操作系统是windows7,64位操作系统D.笔记本电脑,硬盘容量是2.59GHz9.下列选项中不宜用来标识物联网中物体的是( )A.手写标签B.二维码C.RFID标签D.条形码10.下列有关计算机硬件与软件的说法正确的是( )A.计算机操作系统是属于应用软件B.根据软件所起的作用不同,计算机软件可分为系统软件和应用软件等C.计算机硬件由CPU、控制器、存储器、输入设备和输出设备五大部件组成D.计算机硬件中的存储器可存放计算机中所有的数据和程序,是计算机最核心的部件11.某中学有两百多台计算机,分布在3间机房并通过网络设备连接成一个网络。从覆盖范围上判断,这个网络属于( )A.局域网 B.星形网 C.广域网 D.校园网12.智能音箱可以点播歌曲或了解天气情况等,这些应用功能的实现属于物联网中的 ( )A.逻辑层 B.感知层 C.网络层 D.应用层13.下列不属于计算机性能指标的是( )A.运算速度 B.字节 C.CPU主频 D.字长14.物联网架起了虚拟世界与现实世界相连接的桥梁。物联网的核心和基础是( )A.互联网 B.人工智能 C.大数据 D.计算机技术15.如图是某学校的内部网络拓扑图,请认真分析拓扑图后,学校老师的手机和平板电脑可以通过设备②接入无线网络,那么设备②应该是( )A.无线wifi接入点 B.交换机 C.防火墙 D.调制解调器二、填空题16.计算机硬件主要由 、存储器,控制器,输入设备、输出设备 组成。17. 是互联网基础上的延伸和扩展,可实现任何时间、任何地点,人、机、物的互联互通。18.下图为互联网应用中的分层标准,通常分为网络层、终端层、接入层,请分别指出A、B、C三层各属于网络分层中的哪一层(1)A ;(2)B ;(3)C 19.智能窗帘是一个典型的信息系统在家居电器中的应用,它应用传感器设备检测环境中的数据,完成自动收、开窗帘的操作。(1) 获得室外实时光线,将数据传输给控制系统,控制系统对窗帘电机发出指令,进行收、开操作。当 时,控制器发出指令打开窗帘,直到室内光线充足;当 时,控制器发出指令关闭窗帘,将室内光线调整到合适的程度。(2)通过智能手机终端的“小爱同学”对智能窗帘进行语音控制,该系统软件的架构是 架构模式。A.客户机/服务器(C/S)B.浏览器/服务器(B/S)C.对等网(P2P)20.某新型合作农场正利用无人驾驶的智能收割机进行麦收作业。小张同学在参观时从解说员的描述中了解到:该类型智能收割机搭载着“智慧大脑”——农业用北斗终端及辅助驾驶系统,收割机可以利用卫星提供的高精度定位信息,实现自动行进、实时监测的精准作业。小张说:“我不仅知道信息系统功能,还知道无人驾驶收割机是基于物联网技术的,物联网的体系结构模型可分为感知层、网络层、 层。其中北斗导航系统属于物联网的 层。”解说员听完举起大拇指为小张点赞。三、判断题21.NFC是一种短距离无线通信技术。( )22.具备蓝牙功能的设备在短距离范围内可以低功耗、安全、方便地实现无线通信。( )23.物联网是信息技术领域的一次重大变革,是与互联网完全不同的全新智能网络。( )24.在物联网应用的相关技术中,移动通信技术可以提供可靠、低成本且不受接入设备位置限制的互联手段。( )25.物联网为我们描绘了生活中任何物品都可以变得“有感觉、有思想”的这样一幅智能图景,它被认为是世界下一次信息技术浪潮和新经济引擎。( )四、操作题26.随着网络技术的发展,小田家的网络设备激增,网络已经成为日常生活的必需品,如:无线上网、电视高清点播、高清监控、智能家居系统等等,但是随之而来小田发现目前的网络已经不能满足需求,出现了以下问题:(1)上网速度太慢,如果假期家人都在家,网络极不稳定;(2)在次卧中接收不到无线WIFI信号;(3)发现经常有人蹭网。为了解决这些问题,小田决定用已学的网络知识对自家的网络进行升级。上图是小田家现在使用的网络的拓扑图,请结合所学知识,分析上图,完成下列题目。为了提高网速,小田向网络运营商升级了家庭的网络套餐,实现了光纤到户;带宽达到了2000Mbps。为了实现此项升级,网络运营商首先需要把相应的双绞线更换为光纤,应更换图中A、B两处中的( )处,除了更换光纤,网络运营商还需要更换光猫(光moden,具有调制解调的作用),光猫应该更换上图中D、E两处中的( )设备。(填字母)27.小明要搭建汽车空气质量监控系统,该系统能监测汽车内气体污染物的浓度,当气体污染物超标(超出阈值)时,发出警报并带动风机工作。用户通过手机上的浏览器能查看实时监测结果和历史数据。小明已选择的硬件有:智能终端、气体传感器、执行器(如蜂鸣器、风机)、服务器等。系统的硬件搭建方式是:服务器通过无线网络连接智能终端,智能终端连接传感器和执行器,请回答下列问题:(1)关于该系统硬件设备间数据的传输,描述不正确的是 (单选,填字母)。A.智能终端接收气体传感器传输过来的数据B.当空气出现异常时,执行器向智能终端发送启动风机的指令C.智能终端向服务器传输监测到的气体浓度数据(2)小明基于Flask Web框架编写该网络应用,根据Web网络应用编写的流程,下列四个语句块正确的步骤是 按步骤填序号)。(3)系统定义act(c,x,y)函数用于发送操作指令,其中参数x为检测到的气体污染物浓度值,系统将该气体浓度与阈值y比较后发送指令。操作规则如下表所示。下列Python程序段中符合要求的是 (多选,填字母)。(4)小明根据上述功能设计并完成了该系统的开发,在调试阶段发现当汽车内的空气出现污染时,只有报警声音,风机并没有转动,请从该系统硬件或硬件间相互连接的角度分析可能导致这种情况产生的原因 。(5)系统每隔1分钟监测并向服务器发送一个气体污染物浓度数据(单位:mg/m3),小明经过查询并将其中的部分数据导出后如图a所示。分析2023年8月1日到8月10日这10天中每一天气体污染浓度监测值超过阈值的次数,线形图如图b所示,部分Python程序如下:图a 图bimport pandas as pdimport matplotlib.pyplot as pltdf=pd.read_excel('data.xlsx') #读取文件data.xlsx中的数据df_del=df.drop('监测序号',axis=1) #删除"监测序号"列 #删除df_del对象中浓度值不超过2.5的数据df2=df1.groupby('日期',as_index=False).① #分组求次数plt.plot(df2['日期'],df2['浓度值'])#设置绘图参数,显示如图b所示的线形图,代码略①请在程序中划线处填入合适的代码。②为实现方框处代码等价的功能,下列代码段可替代方框处代码的有 (多选,填字母)。A.df1=df_del[df_del.浓度值>2.5]B.n=len(df_del[df_del['浓度值']>2.5]) df1=df_del.sort_values('浓度值',ascending=False) #按浓度值降序排序 df1=df1.head(n) #获取头部数据行C.df1=df_del['浓度值']>2.5D.for i in df_del.index: if df_del.at[i,'浓度值']<=2.5: df_del=df_del.drop(i) #删除行28.小亮家有台式计算机、智能手机和平板电脑需要上网。小亮向网络运营商申请了宽带接入,购置了无线路由器,并组成了如下图所示的网络,网络内终端设备的IP地址由无线路由器自动分配。根据图中所示,小亮计划把家里的Wi-Fi名称和密码分别设置为“xiaoxiao168”和“22016@ab#cd”。操作步骤如下:(1)在台式计算机中打开浏览器,输入无线路由器的管理地址 ,然后使用默认的管理账号和密码进入管理后台页面:(2)在“无线配置”界面下(或相关配置界面),设置无线路由器的SSID(无线网络名称)为 ;(3)设置相应的密码为 ,其他保持默认设置,保存并重启无线路由器。五、简答题29.新冠防疫信息系统在疫情防范的关键时期,我市上线了核酸检测和新冠疫苗接种管理系统,便于各级单位工作人员有序开展工作,方便核查调用。请回答以下问题:(1)工作人员在核酸检测前,要对市民进行扫码,扫码后得到了什么数据?(2)简要描述新冠疫苗接种管理系统的结构和主要模块的功能?(3)市民的健康码可能有哪几种状态?简要叙述是如何形成的?30.两台计算机组成一个局域网有哪几种方法?各有什么优缺点?#序号①app=Flask(__name__)#序号②from flask import Flask#序号③if__name__=='__main__': app.run()#序号④ @app.route('/myapp')def myapp(): #代码略当前气体情况c气体污染物浓度x操作指令污染不超过阈值y停止报警,关闭风机未污染超过阈值y启动报警,打开风机A.if c=="污染"and x<=y: #发送指令"停止报警","关闭风机",代码略elif c=="未污染"and x>y: #发送指令"启动报警","打开风机",代码略B.if c!="污染"or x>y: #发送指令"启动报警","打开风机",代码略elif c!="污染"and x<=y: #发送指令"停止报警","关闭风机",代码略C.if c=="污染": if x<=y: #发送指令"停止报警","关闭风机",代码略if c=="未污染": if x>y: #发送指令"启动报警","打开风机",代码略D.if c=="污染"and x<=y: #发送指令"停止报警","关闭风机",代码略else: #发送指令"启动报警","打开风机",代码略参考答案1.A2.C3.AE4.B5.D6.D7.A8.B9.A10.B11.A12.D13.B14.A15.A16.运算器17.物联网18.接入层 网络层 终端层19.光线传感器 光线过暗 光线过亮(意思对即可) A20.应用 感知21.正确22.正确23.错误24.正确25.正确26.A D27.B ②①④③ AC 风机出现故障、风机与智能终端连接出现故障 count() AB28.192.168.66.1 xiaoxiao168 22016@ab#cd29.(1)新冠防疫信息系统,当对市民进行扫码时,得到的数据有:姓名、手机号、身份证号、年龄、性别、住址、家庭成员等人员关键信息。(2)新冠疫苗接种管理系统的结构和主要模块的功能:疫苗接种登记(待接种人员管理、疫苗接种登记、疫苗接种记录)、疫苗接种预约(接种预约、预约设置、预约人查询)、系统基本设置(疫苗接种单位)、可视化图表(各项信息可以通过数字大屏集中呈现,趋势、占比、异常情况都可以及时查看预警,方便指导工作的开展进行)。(3)市民健康码有三种状态:有三种颜色,即红、黄、绿。市民码形成:绿码代表经国家政务服务平台防疫数据核验无异常的健康状态。黄码代表经国家政务服务平台防疫数据核验无异常,但现场测温异常的健康状态。红码代表经国家政务服务平台防疫数据核验为确诊和疑似病例的健康状态,国家系统会自动为您更新数据,身份码会自动转化成绿码。30.两台计算机组成一个局域网通常有两种方法:方案一:在两台计算机中各安装一块网卡,通过同轴电缆或双绞线将两台计算机连接起来构成一个局域网。优点:安装简易,便于实现。缺点:网络不易扩展,只能够实现两台计算机的互联。方案二:在两台计算机中各安装一块网卡,通过双绞线接入集线器或交换机从而构成一个局域网。这种方案的优点是:易于扩展,对于网络中新加入的计算机,只需要通过双绞线把计算机接入交换机即可扩展。它的缺点是:要购买集线器或交换机,比方案二成本高。
相关资料
更多

