浙江省台州市六校2023-2024学年高一下学期4月期中联考化学试卷(Word版附解析)
展开考生须知:
1.本试题卷分选择题和非选择题两部分。全卷共8页,满分100分,考试时间90分钟。
2.考生答题前,务必将自己的姓名、准考证号用黑色字迹的签字笔或钢笔填写在答题纸上。
3.可能用到的相对原子质量:H-1 C-12 N-14 O-16 Na-23 S-32 Cl-35.5 K-39 Mn-55
选择题部分
一、选择题I(本大题共15小题,每小题2分,共30分。每小题列出的四个备选项中只有一个是符合题目要求的,不选、多选、错选均不得分)
1. 下列物质中,属于天然有机高分子的是
A. 塑料B. 油脂C. 氨基酸D. 淀粉
2. 下列物质中,属于不饱和烃的是
A. B. C. D.
3. 下列过程属于人工固氮的是
A. 分离液态空气制氮气B. 工业合成氨
C. 豆科植物的根瘤菌将氮气转化为氨D. 打雷闪电时氮气转化为含氮化合物
4. 下列有关化学电源的说法正确的是
A. 汽车用铅酸蓄电池属于一次电池B. 锌锰干电池石墨棒作负极,锌筒作正极
C. 化学电池放电时发生氧化还原反应D. 燃料电池放电时燃料在电池正极反应
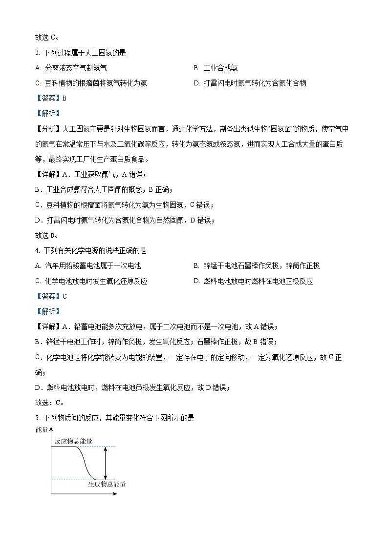
5. 下列物质间的反应,其能量变化符合下图所示的是
A. 和盐酸反应B. 灼热的炭与二氧化碳反应
C. 晶体和晶体混合D. 碳酸钙的分解
6. 下列物质对应的组成不正确的是
A. 硬脂酸:B. 醋酸:
C. 胆矾:D. 重晶石:
7. 下列有关物质表示方法不正确的是
A. 乙烷的结构式:B. 乙烯的球棍模型:
C. 乙醛的结构简式:D. 羟基的电子式:
8. 在反应中,表示该反应速率最快的是
A. B.
C. D.
9. 下列说法不正确的是
A. 碳纳米管和石墨烯互为同素异形体B. 淀粉和纤维素互为同分异构体
C. 和为同一物质D. 和一定互为同系物
10. 现代社会的发展与进步离不开材料,下列有关材料的说法正确的是
A. 用作“纳米汽车”车轮的富勒烯,是一种有机高分子材料
B. 二氧化硅的导电性介于导体与绝缘体之间,可用来生产光导纤维
C. 制作口罩的材料为聚丙烯,其结构简式为:
D. 工业上常用硫与橡胶进行硫化,使其具有更好的强度、韧性、弹性和化学稳定性
11. 下列说法不正确的是
A 工业上常用电解熔融氧化镁制备金属镁
B. 石油的裂化是化学变化
C. 苯甲酸及其钠盐是常用的防腐剂
D. 不合理施用化肥会影响土壤的酸碱性和土壤结构
12. 下列方程式书写不正确的是
A. 丙烯使溴的四氯化碳溶液褪色的化学方程式:
B. 碳和浓硫酸反应的化学方程式:
C. 二氧化硫与氯水反应的离子方程式:
D. 二氧化氮溶于水的离子方程式:
13. 下列关于各有机物的说法不正确的是
A. 乙烯可使酸性溶液褪色B. 乙烷和乙烯均能使溴水褪色
C. 乙酸的酸性比碳酸强D. 乙醇和乙酸都可以与钠反应生成氢气
14. 室温下,将充满某气体的试管倒立在水中(如图)。下列对实验现象描述不正确的是
A. AB. BC. CD. D
15. 一种发光二极管连接柠檬电池装置如图所示。下列说法正确的是
A. 该装置实现了电能转化为化学能B. 电子由铜线经发光二极管流向铁环
C. 负极的电极反应:D. 可将柠檬替换成盛装酒精的烧杯
二、选择题Ⅱ(本大题共10小题,每小题3分,共30分。每小题列出的四个备选项中只有一个是符合题目要求的,不选、多选、错选均不得分)
16. 化学反应中的能量变化是由化学反应中旧化学键断裂时吸收的能量与新化学键形成时放出的能量不同引起的,如图为和反应生成过程中的能量变化。则下列说法正确的是
和反应生成过程中能量变化
A. N原子和O原子形成1个分子会放出的热量
B. 常温下和混合就能直接生成
C. 和反应生成吸收的能量为
D. 和具有的总能量大于具有的总能量
17. 用Na2FeO4溶液氧化废水中的还原性污染物M。为研究降解效果,设计如下对比实验探究温度、浓度、pH对降解速率和效果的影响,实验测得M的浓度与时间关系如图所示。下列说法错误的是
A. 实验①中0~15min内M的降解速率为1.33×10−5ml·L−1·min−1
B. 若其他条件相同,则实验①②说明升高温度,M的降解速率增大
C. 若其他条件相同,则实验①③说明pH越大,越不利于M的降解
D. 若其他条件相同,则实验①④说明M的浓度越小,降解的速率越快
18. 下列说法正确的是
A. 将铜丝在酒精灯外焰上灼烧,在铜丝变黑后,靠近酒精灯内焰,铜丝由黑变红
B. 葡萄糖在一定条件下可以水解生成乙醇和二氧化碳
C. 油脂和乙酸乙酯都属于酯类物质,碱性条件下水解都称之为皂化反应
D. 豆浆中富含大豆蛋白,煮沸后蛋白质即水解生成氨基酸
19. 部分含氮、硫元素的化合物的“价—类二维图”如图所示,下列关于各物质的说法错误的是
A. i的浓溶液可以和b反应
B. e的浓溶液可以用来干燥c和f
C. g和CO均属于汽车尾气,但可以通过催化转化生成无毒气体
D. 将c和h同时通入到BaCl2溶液中会产生白色沉淀
20. 高纯硅广泛应用于信息技术和新能源技术等领域。工业上制备高纯硅的流程如图:
下列说法不正确的是
A. 步骤①、②和③中的反应均为氧化还原反应
B. 由步骤②和③中的反应可知,通过调控反应温度能改变反应进行的方向
C. 流程中的和可循环利用
D. 步骤③中的可用焦炭代替
21. 下列实验方案或实验结论肯定正确的是
A. AB. BC. CD. D
22. 抗坏血酸(即维生素C)结构简式如图。下列关于抗坏血酸的说法不正确的是
A. 化学式为B. 可以发生酯化反应
C. 分子中含有4种官能团D. 可作食品中的抗氧化剂
23. 一定温度下,在2L的密闭容器中,X、Y、Z三种气体的物质的量随时间变化的曲线如图所示,10s达到平衡。下列描述不正确的是
A. t1时,Z和X的浓度相等,v正(X)>v逆(X)
B. t0=10s,开始到t0用Z表示的反应速率为0.158ml/(L·s)
C. 该反应容器内的压强始终保持不变
D. 反应的化学方程式为:X(g)+Y(g)⇌2Z(g)
24. 设为阿伏加德罗常数的值,下列说法正确的是
A. 的硫单质与足量氧气在点燃条件下反应,转移电子数目为
B. 氮气与氢气充分反应,生成的氨气分子数目为
C. 标准状况下,中含有键的数目为
D. 乙烯和丙烯的混合物完全燃烧,产生的分子数目为
25. 下列各实验的方案设计、现象及结论都正确的是
A AB. BC. CD. D
非选择题部分
三、非选择题(本大题共5小题;其中第26、27、28小题8分,第29小题10分,第30小题6分;共40分)
26. 请回答:
(1)①辛烷的分子式是___________;②的电子式是___________。
(2)向新制的悬浊液中加入葡萄糖溶液,加热,观察到的现象是___________。
(3)写出铜与稀硝酸反应的离子方程式:___________。
27. 对氯苯甲酸是一种白色粉末状固体,常用于有机微量分析、杀虫剂、染料中间体以及防腐剂。以下是某实验小组以甲苯为原料合成对氯苯甲酸的流程。
请回答:
(1)甲苯的分子式是___________;
(2)对氯苯甲酸中官能团的名称是___________;
(3)甲苯合成物质A的反应类型是___________;
(4)对氯苯甲酸和乙醇反应的化学方程式是___________。
28. 硝酸盐型熔盐(含)在太阳能光热发电领域或被广泛应用。高纯的制备、性质与应用是目前研究的热点,部分生产方法及性质研开究如下:
已知:硝酸工业尾气中主要含请回答:
(1)方法I中分离固体和溶液A实验中不会用到下列仪器中的___________。
A. 酒精灯B. 漏斗C. 玻璃棒D. 烧杯
(2)方法Ⅱ中吸收硝酸工业尾气时发生下列反应:(补充完整反应②,并配平)
②___________;
(3)下列说法正确的是___________;
A. 方法Ⅱ中,氧化吸收液,可将转化为
B. 溶液A不能与金属铜反应
C. 固体与浓硫酸共热,可产生红棕色气体
D 气体B中不可能含有氧气
(4)在某温度下,分解得到的可用于制备新型高效多功能水处理剂,写出与共热制取的化学方程式:___________。
29. 某同学用下图装置完成浓硫酸和的性质实验。观察思考并回答下列问题:
(1)A中发生反应的化学方程式为___________;
(2)以上装置中体现氧化性是___________(填装置字母);
(3)E中的溶液可选用下列哪些试剂___________;
A. 溶液B. 溶液C. 溶液D. 溶液
(4)为探究的漂白具有可逆性。实验方案和现象为:取少量___________(填装置字母)中的溶液于试管中并加热,___________;
(5)某同学认为D中换成溶液也可以实现上述硫元素的价态转化,请设计实验证明二氧化硫能与溶液发生反应。实验方案和现象为:___________。
30. 是一种大气污染物,若空气中的含量不超过则为合格。某研究性学习小组利用酸性溶液测定空气中的含量。已知:。现将固体溶于水配成溶液,吸收空气管道中的,若管道中空气流量为,经过溶液恰好褪色。请计算:
(1)所用溶液的物质的量浓度___________ 。
(2)若与完全反应,则转移电子的数目为___________。
(3)上述管道中,空气样品的含量___________。实验装置
选项
气体
实验现象
A
试管中液面上升,取试管中溶液滴加紫色石蕊溶液,溶液先变红后褪色
B
试管中液面上升,取试管中溶液滴加紫色石蕊溶液,溶液先变红后褪色
C
试管中液面逐渐上升,停止后,向试管中再缓缓通入一定量的,试管中的液面会继续上升
D
试管中液面迅速上升,取试管中溶液滴加酚酞溶液,溶液显红色
实验编号
温度/℃
pH
①
25
1
②
45
1
③
25
7
④
25
1
选项
A
B
目的
制备氨气
探究浓度对于化学反应速率的影响
实验方案
选项
C
D
目的
除去甲烷中乙烯
制备并收集乙酸乙酯
实验方案
选项
实验
现象
结论
A
将红热的炭放入浓硫酸中,并将产生的气体通入足量的澄清石灰水
溶液变浑浊
有产生
B
向待测液中滴加浓氢氧化钠溶液并加热
产生使湿润红色石蕊试纸变蓝的气体
待测液中含有
C
将缠绕的铜丝灼烧后插入盛有乙醇的试管中,重复操作多次,然后往上述反应后的试管中滴加酸性高锰酸钾溶液
酸性高锰酸钾溶液褪色
乙醇催化氧化生成乙醛
D
向蔗糖溶液中加入几滴稀硫酸并加热煮沸,向冷却后的溶液中加入银氨溶液,水浴加热
产生光亮银镜
蔗糖被水解
浙江省台州市六校2023-2024学年高一下学期4月期中联考化学试卷: 这是一份浙江省台州市六校2023-2024学年高一下学期4月期中联考化学试卷,共11页。试卷主要包含了04),001等内容,欢迎下载使用。
浙江省五校联盟2023-2024学年高二下学期期中联考化学试卷(Word版附解析): 这是一份浙江省五校联盟2023-2024学年高二下学期期中联考化学试卷(Word版附解析),文件包含浙江省五校联盟2023-2024学年高二下学期期中考试化学试卷Word版含解析docx、浙江省五校联盟2023-2024学年高二下学期期中考试化学试卷Word版无答案docx等2份试卷配套教学资源,其中试卷共35页, 欢迎下载使用。
浙江省台州市山海协作体2023-2024学年高一上学期期中联考化学试题(Word版附解析): 这是一份浙江省台州市山海协作体2023-2024学年高一上学期期中联考化学试题(Word版附解析),共21页。试卷主要包含了考试结束后,只需上交答题纸,5 Mn55, 下列有关说法中,不正确的是等内容,欢迎下载使用。

