第二单元 第七课时 细胞器之间的分工-2025年高考生物大一轮复习(课件+讲义+练习)
展开1、注重基础;首先要通读教材。通过对教材的温习,能将课本相关知识有序地组织起来,形成知识链条和网络,使知识系统化、网络化,将所学的知识浓缩其中,将书本由“厚”变“薄”,了解各知识点在知识体系中的具体位置,弄清楚各知识点之间的内在联系,有利于联想记忆,也有利于深层次拓展知识,更利于培养综合运用知识去分析解决实际问题的能力。2、重视实验;从高考卷看,实验占有十分突出的位置。实验题不仅占分比例大,而且经常出现新的题型。是高考的重点也是难点,更是学生的失分点。 3、注重理论联系实际;生物的考试并不仅仅是考概念,学会知识的迁移非常重要,并要灵活运用课本上的知识。不过特别强调了从图表、图形提取信息的能力。历年高考试题,图表题都占有比较大的比例。 4、重视几种能力的训练。注重能力的考查是近几年高考的重点,基础知识是综合运用、提升能力的基石。夯实基础不能离开课本,无论什么综合题、联系实际的问题,原理都在课本里。在复习备考中,不能忽略现有教材的例子、资料分析、问题探讨、技能训练等。另外,生物考卷的阅读量越来越大,做题速度越来越重要,考生要在提高读题速度的同时不影响做题的正确率。
2025年高考生物大一轮复习
1.阐明细胞内具有多个相对独立的结构,担负着物质运输、合成与分解、能量转换和信息传递等生命活动。2.活动:观察叶绿体和细胞质流动。
考点一 细胞器的结构和功能
考点二 观察叶绿体和细胞质的流动
1.细胞质基质:在细胞质中,除了细胞器外,还有呈 状的____________。2.细胞器(1)分离细胞器的方法—— 法过程:将 破坏后,形成由 组成的匀浆。将匀浆放入离心管中,采取 的方法分离不同大小的细胞器。
各种细胞器和细胞中其他物质
(2)常见细胞器的结构及功能
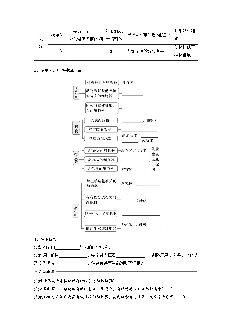
两个互相垂直排列的中心粒
3.多角度比较各种细胞器
线粒体、叶绿体、核糖体
叶绿体、核糖体、高尔基体
线粒体、中心体、高尔基体
4.细胞骨架(1)结构:由 组成的网架结构。(2)作用:维持 、锚定并支撑着 ,与细胞运动、分裂、分化以及物质运输、 、信息传递等生命活动密切相关。
(1)叶绿体是绿色植物所有细胞含有的细胞器( )
(2)大肠杆菌中,核糖体有的附着在内质网上,有的游离分布在细胞质中( )
(3)液泡和叶绿体都是具有膜结构的细胞器,其内都含有叶绿素、花青素等色素( )
(4)溶酶体能够参与细胞自噬是因为它可以合成大量水解酶( )
(5)高尔基体是肽链合成和加工的场所( )
(6)细胞骨架与细胞壁都有支撑作用,组成成分都是纤维素( )
人体细胞内的溶酶体是一种含有多种水解酶的细胞器,其内部的pH为5左右。溶酶体的作用存在胞吞和自噬两种途径,如图表示吞噬细胞内溶酶体的产生和作用过程。结合图示思考回答下列问题:
(1)从图中可以看出,与溶酶体产生直接相关的细胞器是 ,与水解酶合成和加工有关的细胞器有__________________________________(至少答3种)。
质网、高尔基体、线粒体
(2)已知酶在不同pH下的催化活性不同,研究表明,少量的溶酶体内的水解酶泄漏到细胞质基质中不会引起细胞损伤,其主要原因可能是_________________________________________________________。
细胞质基质中的pH与溶酶体内的不同,导致酶活性降低或丧失
(3)衰老的线粒体功能逐渐退化,会直接影响有氧呼吸的第 阶段。其在自噬溶酶体内被水解后,其产物的去向是 。由此推测,在环境中营养物质缺乏时,
癌细胞仍能存活的原因可能是_____________________________________________。
排出细胞或在细胞内被利用
癌细胞中自噬作用强,可获得更多的能
(4)据图分析,与溶酶体相比,自噬体在结构上的主要特征是具有 。溶酶体能分解衰老、损伤的细胞器,溶酶体膜不被分解的原因可能是什么?
提示 溶酶体膜的成分可能被修饰,使得酶不能对其发挥作用。
(5)新屠宰的家畜家禽,如果马上把肉做熟了吃,这时候的肉比较老,过一段时间再煮,肉反而鲜嫩。这可能与肌细胞内哪一种细胞器的作用有关?请利用所学生物学知识解释其原因。
提示 可能与肌细胞内溶酶体的作用有关。细胞死亡后,溶酶体膜破裂,各种水解酶释放出来,分解细胞中的蛋白质等物质,这时畜、禽肉烹饪后更鲜嫩,这个过程需要一定的时间。
考向一 细胞器的结构和功能(2023·天津,10~12)在细胞中,细胞器结构、功能的稳定对于维持细胞的稳定十分重要。真核生物细胞中的核糖体分为两部分,在结构上与原核生物核糖体相差较大。真核细胞中的线粒体、叶绿体内含有基因,并可以在其中表达,因此线粒体、叶绿体同样含有核糖体,这类核糖体与原核生物核糖体较为相似。植物细胞前质体可在光照诱导下变为叶绿体。内质网和高尔基体在细胞分裂前期会破裂成较小结构,当细胞分裂完成后,重新组装。经合成加工后,高尔基体会释放含有溶酶体水解酶的囊泡,与前溶酶体融合,产生最适合溶酶体水解酶的酸性环境,构成溶酶体。溶酶体对于清除细胞内衰老、损伤的细胞器至关重要。
1.某种抗生素对细菌核糖体有损伤作用,大量摄入会危害人体,其最有可能危害人类细胞哪个细胞器?A.线粒体 B.内质网C.细胞质核糖体 D.中心体
据题意可知,线粒体、叶绿体中的核糖体与原核生物核糖体较为相似,因此推测抗生素最有可能危害人类细胞线粒体中的核糖体,A符合题意。
2.下列说法或推断,正确的是A.叶绿体基质只能合成有机物,线粒体基质只能分解有机物B.细胞分裂中期可以观察到线粒体与高尔基体C.叶绿体和线粒体内基因表达都遵循中心法则D.植物细胞叶绿体均由前质体产生
3.下列说法或推断,错误的是A.经游离核糖体合成后,溶酶体水解酶囊泡进入前溶酶体,形成溶酶体B.溶酶体分解衰老、损伤的细胞器的产物,可以被再次利用C.若溶酶体功能异常,细胞内可能积累异常线粒体D.溶酶体水解酶进入细胞质基质后活性降低
观察叶绿体和细胞质的流动
1.实验原理(1)叶绿体呈绿色、扁平的 或球形,不需要染色,制片后直接观察。(2)活细胞中的细胞质处于不断 的状态。观察时可用细胞质基质中的_______的运动作为标志。
3.实验步骤(1)观察叶绿体
(2)观察细胞质的流动
4.实验结论:叶绿体呈绿色、扁平的椭球或球形,随细胞质流动,自身也可转动。
(1)常用藓类叶作为观察叶绿体的材料,是因为叶片薄、叶绿体多( )
(2) 在高倍镜下可以观察到叶绿体基质中由类囊体堆叠形成的基粒( )
(3)显微镜的光线调节相对暗淡,更易观察细胞质的流动( )
(4)黑藻叶绿体的分布不随光照强度和方向的改变而改变( )
某实验小组选用菠菜、黑藻为实验材料,观察叶绿体的形态和分布,以及细胞质的流动,请思考下列问题:(1)选菠菜叶作为观察叶绿体的材料,为什么要撕取稍带些叶肉的下表皮?
提示 叶绿体主要分布在叶肉细胞中,叶表皮处无叶绿体,接近下表皮处为海绵组织,细胞排列疏松,易撕取,且叶绿体数量相对较少。
(2)观察叶绿体时,临时装片中的材料要随时保持有水状态的原因是什么?
提示 保持有水状态可以保证叶绿体的正常形态,并能悬浮在细胞质基质中,否则细胞失水皱缩,将影响对叶绿体形态的观察。
(3)选用黑藻的幼嫩叶片而不是幼根为实验材料观察细胞质流动的原因:________________________________________________________________________________________。
幼嫩叶片中存在叶绿体,便于观察细胞质流动,幼根中细胞质流动没有明显的参照物,不便于观察
(4)如果将黑藻小叶的装片放在80 ℃条件下处理一段时间(装片中的小叶保持在0.3 g/mL的蔗糖溶液中)。在显微镜下清晰地观察到细胞结构后,发现A处(如图1)呈绿色,可能的原因是______________________________________________________________________。
高温下细胞膜、叶绿体膜等膜结构失去选择透过性,叶绿素等色素进入A处
(5)如图2是光学显微镜下观察的黑藻叶片细胞,清晰可见叶绿体主要分布在细胞的 (填“中央”或“周边”),其原因是_________________________________________。
将叶绿体推挤到细胞周边
考向二 观察叶绿体和细胞质的流动4.(2020·山东,3改编)黑藻是一种叶片薄且叶绿体较大的水生植物,分布广泛、易于取材,可用作生物学实验材料。下列说法错误的是A.在高倍光学显微镜下,观察不到黑藻叶绿体的双层膜结构B.观察植物细胞的有丝分裂不宜选用黑藻成熟叶片C.质壁分离过程中,黑藻细胞绿色加深、吸水能力减小D.适当浓度蔗糖溶液处理新鲜黑藻叶片临时装片,可先后观察到细胞质 流动与质壁分离现象
5.(2023·江苏,15改编)下列中学实验需要使用显微镜观察,相关叙述正确的是A.观察细胞中脂肪时,脂肪颗粒被苏丹Ⅲ染液染成橘黄色B.观察酵母菌时,细胞核、液泡和核糖体清晰可见C.观察细胞质流动时,黑藻叶肉细胞呈正方形,叶绿体围绕细胞核运动D.观察植物细胞质壁分离时,在低倍镜下无法观察到质壁分离现象
1.(必修1 P48)内质网是 。2.(必修1 P48)高尔基体主要是对来自内质网的蛋白质进行__________________的“车间”及“发送站”。3.(必修1 P49)线粒体是细胞进行有氧呼吸的 ,是细胞的“动力车间”。4.(必修1 P49)中心体分布在动物与低等植物细胞中,由__________________________________________,与细胞的 有关。
蛋白质等大分子物质的合成、加工场所和运输通道
列的中心粒及周围物质组成
5.(必修1 P49)溶酶体内部含有多种 ,能分解 ,吞噬并杀死侵入细胞的 。
6.如图是某组织细胞部分结构及生理过程的示意图,图中过程⑥→⑨说明溶酶体具有_________________________的功能。
7.(2020·全国Ⅱ·30节选)为了研究细胞器的功能,某同学将正常叶片置于适量的溶液B中,用组织捣碎机破碎细胞,再用差速离心法分离细胞器。该实验所用溶液B应满足的条件是________________________________________________(答出2点即可)。8.细胞内囊泡的运输与细胞骨架直接相关,该结构的成分是 ,细胞骨架还参与的生理过程有__________________________________________________________。
pH应与细胞质基质的相同;渗透压应
细胞的运动、分裂、分化以及物质运输、
9.如图表示某细胞中蛋白质1和蛋白质2(这两种蛋白质是维持线粒体功能所必需的)的合成途径,①~⑤表示生理过程,Ⅰ表示核膜,Ⅱ是线粒体DNA。
有学者认为线粒体属于半自主性细胞器,据图分析,其依据是_________________________________________________。
以合成自身正常生理活动所需的部分蛋白质
1.(2022·广东,8)将正常线粒体各部分分离,结果见图。含有线粒体DNA的是A.① B.② C.③ D.④
2.(2023·广东,4)下列叙述中,能支持将线粒体用于生物进化研究的是A.线粒体基因遗传时遵循孟德尔定律B.线粒体DNA复制时可能发生突变C.线粒体存在于各地质年代生物细胞中D.线粒体通过有丝分裂的方式进行增殖
3.(2021·重庆,4)人体细胞溶酶体内较高的H+浓度(pH为5.0左右)保证了溶酶体的正常功能。下列叙述正确的是A.溶酶体可合成自身所需的蛋白B.溶酶体酶泄露到细胞质基质后活性不变C.细胞不能利用被溶酶体分解后产生的物质D.溶酶体内pH的维持需要膜蛋白协助
4.下列关于细胞器的结构和功能的说法,正确的是A.四种结构中均可以发生A—U配对现象B.a、b、d上进行的生理活动都需要c提供能量C.分泌蛋白的合成、加工、运输和分泌过程需要b、c的参与D.a、c、d都具有双层膜结构
5.(2024·重庆渝北中学高三月考)生命活动的基本单位是细胞。下列有关细胞结构的叙述,正确的是A.哺乳动物成熟的红细胞没有细胞核和各种细胞器,属于原核细胞B.用差速离心法分离细胞器时,密度越高、质量越大的组分越容易沉淀C.洋葱根尖细胞中的中心体由两个互相垂直排列的中心粒及周围物质组成D.细胞骨架是由纤维素组成的网架结构,能维持细胞的正常形态
6.如图是阳生植物蒲公英某细胞器的电镜照片,下列相关叙述正确的是A.结构①有两层生物膜,内膜面积比 外膜面积大B.结构②上分布着吸收、传递、转换 光能的光敏色素C.结构③中含有核糖体,能翻译出与光合作用有关的酶D.适当遮阴后,结构②的数量和膜面积急剧减少
7.(2022·重庆,1)以蚕豆根尖为实验材料,在光学显微镜下不能观察到的是A.中心体 B.染色体C.细胞核 D.细胞壁
8.细胞器是细胞质中具有特定形态和功能的结构。下列有关叙述正确的是A.叶绿体是所有光合自养型生物进行光合作用的场所B.内质网是蛋白质等大分子物质的合成、加工场所和运输通道,其膜上 附着多种酶C.中心粒由两个互相垂直的中心体构成,与细胞的有丝分裂有关D.溶酶体内合成并储存了大量的酸性水解酶,参与细胞的吞噬作用和自 噬作用
9.细胞的结构与功能是相适应的,下列相关叙述错误的是A.肾上腺皮质细胞中富含内质网,有利于醛固酮的合成B.骨骼肌细胞中富含线粒体,有利于提供更多的能量C.胰岛B细胞中富含高尔基体,有利于胰岛素的合成和分泌D.巨噬细胞中富含溶酶体,有利于消化摄入的病毒或细菌
10.下列关于“用高倍显微镜观察叶绿体和细胞质的流动”的实验的说法,不正确的是A.观察叶绿体的流动需要染色B.在高倍显微镜下,可看到绿色、扁平的椭球或球形的叶绿体C.藓类叶片可直接制成临时装片从而观察叶绿体D.细胞质的流动有利于物质运输、能量交换和信息传递
11.(2024·三明高三期中)内质网中生命活动发生异常会引发内质网的保护机制——内质网应激。最典型的就是未折叠蛋白反应:未折叠蛋白聚集在内质网,诱导细胞减少蛋白质的合成;同时激活自噬信号通路形成自噬小体包裹受损内质网,运送至溶酶体进行降解,这一过程被称为内质网自噬。下列说法错误的是A.内质网是合成、加工和运输蛋白质等大分子物质的膜性管道系统B.发生内质网自噬时,内质网蛋白质向高尔基体转入减少C.溶酶体酶的形成与核糖体、内质网、高尔基体、线粒体有关D.该过程利用了膜的流动性,但不涉及信息交流
12.酵母菌API蛋白是一种进入液泡后才能成熟的蛋白质,其进入液泡有两种途径。途径甲是在饥饿条件下,形成较大的双层膜包被的自噬小泡,自噬小泡携带着API蛋白及部分其他物质与液泡膜融合,以单层膜泡进入液泡;途径乙是在营养充足条件下,形成体积较小的Cvt小泡,该小泡仅特异性地携带API与液泡膜融合。下列叙述错误的是A.自噬小泡的内膜与液泡膜融合后,API进入液泡B.衰老的线粒体可通过类似途径甲的过程进入液泡C.自噬小泡和Cvt小泡的移动过程与细胞骨架有关D.酵母菌的液泡与动物细胞的溶酶体结构和功能相似
13.黑藻是一种叶片薄且叶绿体较大的水生植物,分布广泛、易于取材,可用作生物学实验材料。下列说法正确的是A.黑藻细胞叶绿体较大,用高倍光学显微镜可观察到叶绿体的双层膜结构B.黑藻细胞分裂时,中心体会在分裂间期复制,前期发出星射线形成纺 锤体C.黑藻细胞中细胞质流动方向为顺时针时,则显微镜下观察到的流动方 向为逆时针D.黑藻叶片是进行质壁分离以及质壁分离复原实验的良好材料
14.(2024·苏州高三联考)如图为人体细胞的电镜观察照片,乙为溶酶体。下列相关叙述错误的是A.细胞器甲、溶酶体均参与该细胞生物膜系统的组成B.清除衰老细胞器甲的过程与溶酶体作用密切相关C.细胞器甲内膜向内折叠有利于葡萄糖分解为丙酮酸D.溶酶体起源于高尔基体的过程需要细胞器甲的参与
15.已知生物毒素a是由蛋白质b经过糖链修饰的糖蛋白,通过胞吞进入细胞,专一性地抑制人核糖体的功能。为研究a的结构与功能的关系,某小组取a、b和c(由a经高温加热处理获得,糖链不变)三种蛋白样品,分别加入三组等量的某种癌细胞(X)培养物中,适当培养后,检测X细胞内样品蛋白质的含量和X细胞活力(初始细胞活力为100%),结果如图所示。下列相关分析不合理的是
A.动物细胞中,蛋白质的糖链修饰可能发生在内 质网中B.根据图1可知,糖蛋白进入细胞几乎不受蛋白 质b变性的影响C.生物毒素a组细胞的蛋白质合成量少于蛋白质b 组细胞的D.生物毒素a能显著抑制X细胞的活力,主要依 赖糖链和蛋白质b
第二单元 第八课时 细胞器之间的协调配合-2025年高考生物大一轮复习(课件+讲义+练习): 这是一份第二单元 第八课时 细胞器之间的协调配合-2025年高考生物大一轮复习(课件+讲义+练习),文件包含第二单元第8课时细胞器之间的协调配合pptx、第二单元第8课时细胞器之间的协调配合-2025年高考生物大一轮复习课件+讲义+练习教师版docx、第二单元第8课时细胞器之间的协调配合-2025年高考生物大一轮复习课件+讲义+练习学生版docx、第二单元课时练8细胞器之间的协调配合-2025年高考生物大一轮复习课件+讲义+练习专练docx等4份课件配套教学资源,其中PPT共60页, 欢迎下载使用。
第二单元 第七课时 细胞器之间的分工-2025年高考生物大一轮复习课件: 这是一份第二单元 第七课时 细胞器之间的分工-2025年高考生物大一轮复习课件,文件包含第二单元第7课时细胞器之间的分工pptx、第二单元第7课时细胞器之间的分工教师版docx、第二单元第7课时细胞器之间的分工学生版docx等3份课件配套教学资源,其中PPT共60页, 欢迎下载使用。
2024届高三一轮复习生物:细胞器之间的分工与合作课件: 这是一份2024届高三一轮复习生物:细胞器之间的分工与合作课件,共51页。PPT课件主要包含了细胞质基质,细胞器,真核细胞,细胞膜,细胞质,细胞核,细胞壁,细胞骨架,叶绿体,细胞质的组成等内容,欢迎下载使用。

