第二单元 第十课时 物质进出细胞的方式及影响因素-2025年高考生物大一轮复习(课件+讲义+练习)
展开1、注重基础;首先要通读教材。通过对教材的温习,能将课本相关知识有序地组织起来,形成知识链条和网络,使知识系统化、网络化,将所学的知识浓缩其中,将书本由“厚”变“薄”,了解各知识点在知识体系中的具体位置,弄清楚各知识点之间的内在联系,有利于联想记忆,也有利于深层次拓展知识,更利于培养综合运用知识去分析解决实际问题的能力。2、重视实验;从高考卷看,实验占有十分突出的位置。实验题不仅占分比例大,而且经常出现新的题型。是高考的重点也是难点,更是学生的失分点。 3、注重理论联系实际;生物的考试并不仅仅是考概念,学会知识的迁移非常重要,并要灵活运用课本上的知识。不过特别强调了从图表、图形提取信息的能力。历年高考试题,图表题都占有比较大的比例。 4、重视几种能力的训练。注重能力的考查是近几年高考的重点,基础知识是综合运用、提升能力的基石。夯实基础不能离开课本,无论什么综合题、联系实际的问题,原理都在课本里。在复习备考中,不能忽略现有教材的例子、资料分析、问题探讨、技能训练等。另外,生物考卷的阅读量越来越大,做题速度越来越重要,考生要在提高读题速度的同时不影响做题的正确率。
物质进出细胞的方式及影响因素
2025年高考生物大一轮复习
1.阐明细胞膜具有选择透过性。2.举例说明有些物质顺浓度梯度进出细胞,不需要消耗能量,有些物质逆浓度梯度进出细胞,需要能量和载体蛋白。3.举例说明大分子物质可以通过胞吞、胞吐进出细胞。
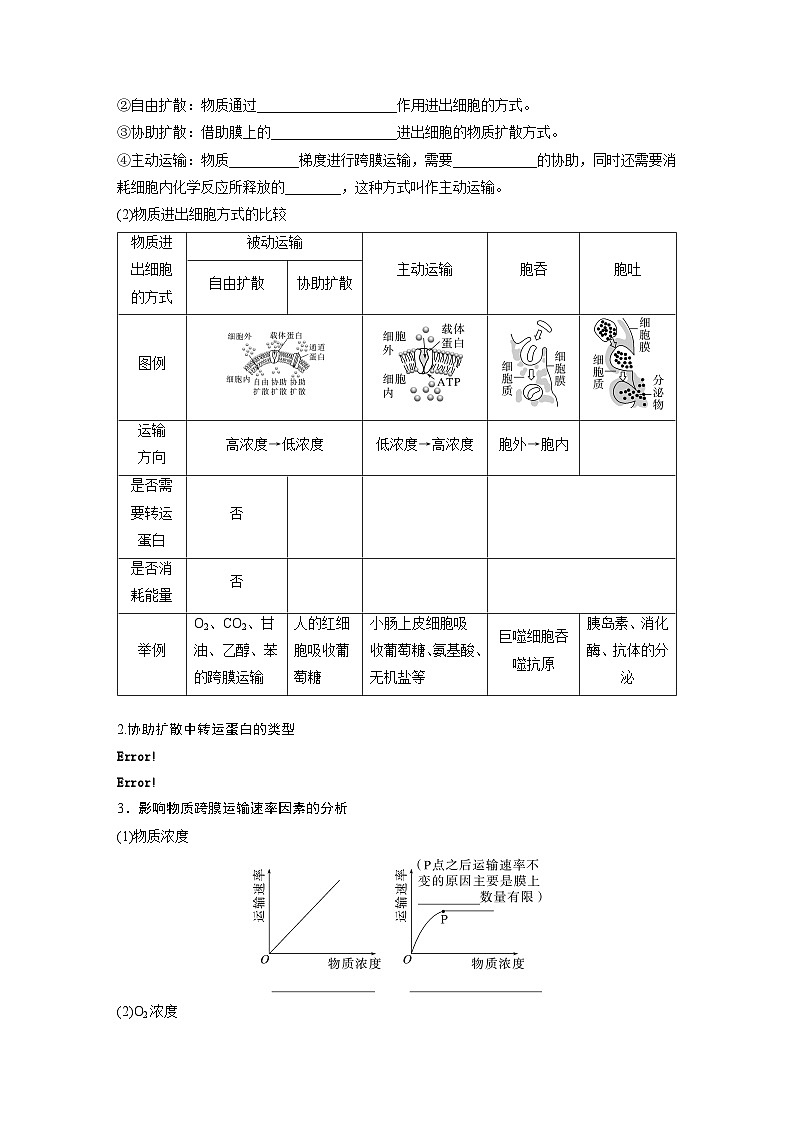
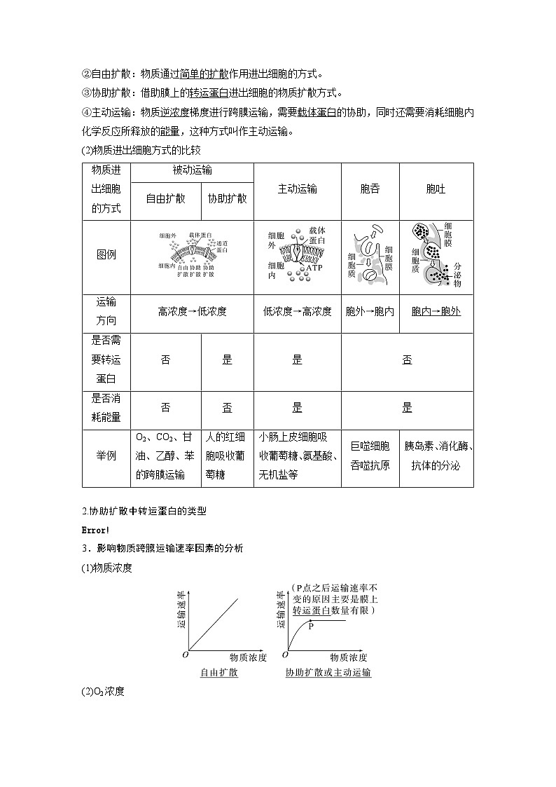
1.物质进出细胞的方式(1)核心概念①被动运输:物质以 方式进出细胞, 消耗细胞内化学反应所释放的能量,这种物质跨膜运输方式称为被动运输。②自由扩散:物质通过 作用进出细胞的方式。③协助扩散:借助膜上的 进出细胞的物质扩散方式。④主动运输:物质 梯度进行跨膜运输,需要 的协助,同时还需要消耗细胞内化学反应所释放的 ,这种方式叫作主动运输。
(2)物质进出细胞方式的比较
2.协助扩散中转运蛋白的类型
载体蛋白类:只容许与 相适应的分子或离子通过,而且 每次转运时都会发生 的改变
只容许与自身通道的直径和 相适配、大小和电荷相适宜 的分子或离子通过。分子或离子 与通道蛋白结合
水分子可以借助水通道蛋白以协助扩散的方式进出 细胞细胞膜上的一些无机盐离子的通道蛋白
3.影响物质跨膜运输速率因素的分析(1)物质浓度
(1)自由扩散的速率与物质分子的大小、脂溶性程度有关( )(2)一种转运蛋白可转运不同种的离子,同一种离子也可由不同种的转运蛋白转运( )(3)无机盐离子的运输方式均为主动运输( )
(4)主动运输使膜内外物质浓度趋于一致,维持了细胞的正常代谢( )
(5)胞吞过程需要某些特定的膜蛋白(如受体)的作用,也需要转运蛋白的作用( )
一、探究耐盐碱植物的水策略——耐盐碱植物根细胞膜上有大量的水通道蛋白1.比较生物膜和人工膜(双层磷脂)对多种物质的通透性,结果如图。请解释生物膜对水分子通透性大于人工膜的原因。
提示 生物膜上存在协助水分子通过的通道蛋白。
2.请选用右面的材料、仪器和技术,设计巧妙的方法,通过测定水通透速率来证明蛋白A参与了水的跨膜运输。
提示 将爪蟾卵母细胞随机均分为两组,一组不作处理,向另一组爪蟾卵母细胞内注入(显微注射技术)蛋白A的mRNA,两组细胞在相同且适宜的环境中培养一定时间后,转入到低渗溶液中并分别测定细胞的水通透速率,结果:注入蛋白A mRNA的一组细胞水通透速率高于不作处理的一组。
二、探究耐盐碱植物的盐策略1.柽柳是强耐盐植物,其根部吸收无机盐离子(如:Ca2+、K+)是主动运输还是被动运输?如果要设计实验加以证明,请写出实验思路。
提示 取甲、乙两组生长状态基本相同的柽柳幼苗,放入适宜浓度的含有Ca2+、K+的溶液中;甲组给予正常的细胞呼吸条件,乙组抑制细胞呼吸;一段时间后测定两组植株根系对Ca2+、K+的吸收速率,若两组植株对Ca2+、K+的吸收速率相同,说明柽柳从土壤中吸收无机盐为被动运输;若乙组吸收速率明显小于甲组吸收速率,说明柽柳从土壤中吸收无机盐是主动运输。
2.细胞质中积累的Na+会抑制胞质酶的活性,植物根部细胞通过多种“策略”降低细胞质中Na+浓度,从而降低盐胁迫的损害,部分生理过程如图所示。
(1)请据图在表中归纳概括与耐盐植物抗逆性相关的物质跨膜运输方式。
水经通道蛋白进入细胞、H+经载体蛋白从细胞外或液泡进入细胞质、Na+经通道蛋白进入细胞质
H+经载体蛋白运至细胞外或液泡内、Na+经载体蛋白由细胞质运至细胞外或液泡内
(2)据图可知,图示各结构中H+浓度存在明显差异,这种差异主要由位于 上的H+-ATP泵来维持。此过程中,H+-ATP泵作为载体蛋白在转运H+时发生的变化是什么?这种离子跨膜运输方式对于细胞的意义是什么?
提示 ATP水解释放的磷酸基团使载体蛋白发生磷酸化,导致其空间结构改变。通过主动运输来选择吸收所需要的物质,排出代谢废物和对细胞有害的物质,从而保证细胞和个体生命活动的需要。
(3)H+的这种分布特点可将Na+转运到胞外或液泡内,Na+转运到胞外或液泡内是由 所驱动的。若使用ATP抑制剂处理细胞,Na+的排出量会明显减少,其原因是什么?
提示 Na+的运输能量来自H+的电化学梯度,使用ATP抑制剂处理导致ATP合成量减少,排出H+量减少,膜内外H+浓度梯度降低,使得转运蛋白排出Na+量减少。
细胞膜或液泡膜两侧的H+浓度差
(4)耐盐植物的根细胞膜对无机盐离子具有选择透过性的结构基础是什么?
提示 细胞膜上转运蛋白的种类和数量,转运蛋白空间结构的变化。
(5)有分析认为,大量Na+进入植物根细胞也可提高耐盐植物根细胞的吸水能力,其机理是什么?
提示 大量的Na+进入细胞提高了细胞液浓度,使细胞液的渗透压升高,有利于根细胞对水分的吸收。
(6)据图分析,盐胁迫条件下,植物根部细胞降低Na+毒害的“策略”是 。
使Na+进入液泡或排出细胞
(7)某耐盐碱植物的叶片背面有一粒粒白色的盐分结晶,它们是由盐腺细胞中大量的小囊泡经过膜融合过程分泌出来的,请问:该过程体现了细胞膜的什么特性?该过程中被转运的物质一定是大分子物质吗?
提示 该过程体现了细胞膜的流动性。不一定,该过程中被转运的物质是小分子物质。
1.主动运输的三种类型
注:协同转运类型中的转运蛋白有同向协同转运蛋白和反向协同转运蛋白。
2.胞吞、胞吐的易错点(1)胞吞过程需要某些特定的膜蛋白的作用,但是不需要转运蛋白的作用。(2)胞吐不是只能运输大分子物质,也可以运输小分子物质,如神经递质。(3)被动运输和主动运输主要体现了膜的选择透过性,胞吞、胞吐主要体现了膜的流动性。
考向一 辨析水通道蛋白1.(2022·辽宁,9)水通道蛋白(AQP)是一类细胞膜通道蛋白。检测人唾液腺正常组织和水肿组织中3种AQP基因mRNA含量,发现AQP1和AQP3基因mRNA含量无变化,而水肿组织AQP5基因mRNA含量是正常组织的2.5倍。下列叙述正确的是A.人唾液腺正常组织细胞中AQP蛋白的氨基酸序列相同B.AQP蛋白与水分子可逆结合,转运水进出细胞不需要消耗ATPC.检测结果表明,只有AQP5蛋白参与人唾液腺水肿的形成D.正常组织与水肿组织的水转运速率不同,与AQP蛋白的数量有关
AQP基因有3种,AQP蛋白应该也有3种,故人唾液腺正常组织细胞中AQP蛋白的氨基酸序列不相同,A错误;AQP蛋白是一类细胞膜水通道蛋白,水分子通过时不需要与其结合,B错误;根据题干信息“AQP1和AQP3基因mRNA含量无变化,而水肿组织AQP5基因mRNA含量是正常组织的2.5倍”可知,AQP5基因mRNA含量在水肿组织和正常组织中有差异,但不能说明只有AQP5蛋白参与人唾液腺水肿的形成,C错误;
AQP5基因mRNA含量在水肿组织和正常组织中有差异,故合成的AQP蛋白的数量有差异,导致正常组织与水肿组织的水转运速率不同,D正确。
2.(2022·湖北,3)哺乳动物成熟红细胞的细胞膜含有丰富的水通道蛋白,硝酸银(AgNO3)可使水通道蛋白失去活性。下列叙述错误的是A.经AgNO3处理的红细胞在低渗蔗糖溶液中会膨胀B.经AgNO3处理的红细胞在高渗蔗糖溶液中不会变小C.未经AgNO3处理的红细胞在低渗蔗糖溶液中会迅速膨胀D.未经AgNO3处理的红细胞在高渗蔗糖溶液中会迅速变小
考向二 物质跨膜运输方式的判断3.(2024·厦门高三期中)海水稻是一种介于野生稻和栽培稻之间,普遍生长在海边滩涂地区,具有耐盐碱特点的水稻。某些物质进出海水稻根细胞的方式如图所示,下列叙述错误的是A.Na+和 进入根细胞有利于其适应盐碱环境B. 和H+进入根细胞的方式均为协助扩散C.蛋白B具有物质运输、催化功能D.当盐碱地发生水涝时,根细胞吸收 的量减少
4.(2020·江苏,5)如图①~⑤表示物质进、出小肠上皮细胞的几种方式,下列叙述正确的是A.葡萄糖进、出小肠上皮细胞方式不同B.Na+主要以方式③运出小肠上皮细胞C.多肽以方式⑤进入细胞,以方式②离 开细胞D.口服维生素 D 通过方式⑤被吸收
考向三 影响物质跨膜运输的因素分析5.(2023·湖北,15)心肌细胞上广泛存在Na+-K+泵和Na+-Ca2+交换体(转入Na+的同时排出Ca2+),两者的工作模式如图所示。已知细胞质中钙离子浓度升高可引起心肌收缩。某种药物可以特异性阻断细胞膜上的Na+-K+泵。关于该药物对心肌细胞的作用,下列叙述正确的是A.心肌收缩力下降B.细胞内液的钾离子浓度升高C.动作电位期间钠离子的内流量减少D.细胞膜上Na+-Ca2+交换体的活动加强
6.(2023·湖南,14改编)盐碱化是农业生产的主要障碍之一。植物可通过质膜H+泵把Na+排出细胞,也可通过液泡膜H+泵和液泡膜NHX载体把Na+转入液泡内,以维持细胞质基质Na+稳态。如图是NaCl处理模拟盐胁迫,钒酸钠(质膜H+泵的专一抑制剂)和甘氨酸甜菜碱(GB)影响玉米Na+的转运和相关载体活性的结果。下列叙述不正确的是
A.溶质的跨膜转运都会引起细胞膜两侧 渗透压的变化B.GB可能通过调控质膜H+泵活性增强 Na+外排,从而减少细胞内Na+的积累C.GB引起盐胁迫下液泡中Na+浓度的显 著变化,与液泡膜NHX载体活性有关D.盐胁迫下细胞质基质Na+排出细胞或转 入液泡都能增强植物的耐盐性
1.(必修1 P65)被动运输:_________________________________________________________________________________。2.(必修1 P66)自由扩散(简单扩散):_______________________________________。3.(必修1 P66)协助扩散(易化扩散):___________________________________________。
物质以扩散方式进出细胞,不需要消耗细胞内化学反应所释放的能量的物质跨膜运输方式
物质通过简单的扩散作用进出细胞的
物质借助膜上的转运蛋白进出细胞的
4.(必修1 P69)主动运输:_______________________________________________________________________________________________________________。5.(必修1 P70)主动运输的意义:通过主动运输_____________________________________________________________________________________________。
物质逆浓度梯度进行跨膜运输,需要载体蛋白的协助,同时还需要消耗细胞内化学反应所释放的能量的物质跨膜运输方式
来选择吸收所需要的物质,排出代谢废物和对细胞有害的物质,从而保证细胞和个体生命活动的需要
6.(必修1 P66~67)转运蛋白可以分为 两种类型,通道蛋白只容许与自身通道的 相适配、 相适宜的分子或离子通过。分子或离子通过通道蛋白时,不需要与通道蛋白结合。而载体蛋白只容许与自身结合部位相适应的分子或离子通过,而且每次转运时都会发生自身 的改变。7.(必修1 P72)细胞膜具有选择透过性的结构基础:_________________________________________________________。通过胞吞或胞吐进出细胞,需要膜上 的参与,更离不开膜上磷脂双分子层的 。
种类和数量,或转运蛋白空间结构的变化
8.农业生产中,农作物生长所需的氮元素可以 的形式由根系从土壤中吸收。一定时间内作物甲和作物乙的根细胞吸收 的速率与O2浓度的关系如图所示。回答下列问题:(1)由图可判断 进入根细胞的运输方式是主动运输,判断的依据是_______________________________________________________________________________________。
主动运输需要细胞呼吸提供能量,O2浓度小于a点,根细胞对 的吸收速率与O2浓度呈正相关
(2)O2浓度大于a时作物乙吸收 的速率不再增加,推测其原因是________________________________________________。(3)作物甲和作物乙各自在 最大吸收速率时,作物甲根细胞的呼吸速率大于作物乙,判断的依据是____________________________________________________________________。
主动运输需要载体蛋白,此时载体蛋白数量达到饱和
作物甲在 最大吸收速率时,对应O2浓度和 吸收速率均大于作物乙
(4)细胞膜上的H+-ATP酶是一种转运H+的载体蛋白,能催化ATP水解,利用ATP水解释放的能量将H+泵出细胞,导致细胞外的pH ;此过程中,H+-ATP酶作为载体蛋白在转运H+时发生的变化是 。
载体蛋白发生磷酸化,导致其空间结构改变
1.(2023·全国甲,1)物质输入和输出细胞都需要经过细胞膜。下列有关人体内物质跨膜运输的叙述,正确的是A.乙醇是有机物,不能通过自由扩散方式跨膜进入细胞B.血浆中的K+进入红细胞时需要载体蛋白并消耗ATPC.抗体在浆细胞内合成时消耗能量,其分泌过程不耗能D.葡萄糖可通过主动运输但不能通过协助扩散进入细胞
2.(2024·湖北监利市第一中学高三模拟)转运蛋白是协助物质跨膜运输的重要膜组分,它分为载体蛋白和通道蛋白两种类型。下列说法错误的是A.载体蛋白在转运物质时需与被转运物质结合,构象也会发生改变B.通道蛋白只容许与自身孔径大小和电荷适宜的物质通过,不与被转运 物质结合C.神经纤维上的离子通道转运钠离子时,通道蛋白的构象会发生改变D.葡萄糖进入小肠绒毛上皮细胞需要载体蛋白的协助,并消耗消化道内 的ATP
3.(2024·湖北省重点高中智学联盟高三联考)网格蛋白是一类协助大分子物质胞吐过程的蛋白质,胞吐过程中被运输的物质和膜上网格蛋白结合后,细胞膜会形成包被小窝,同时GTP结合蛋白在包被小窝的颈部组装成环,促使细胞膜缢缩为囊泡释放出去。下列说法错误的是A.包被小窝的形成与细胞膜的结构特点有关B.破坏细胞膜上的GTP结合蛋白对性腺细胞分泌性激素有较大影响C.细胞膜缢缩形成的囊泡的基本支架为磷脂双分子层D.与巨噬细胞相比,浆细胞膜上一般具有较多的GTP结合蛋白
4.(2024·湖北省级示范高中高三联考)如图为小肠上皮细胞吸收葡萄糖的原理图,这种运输方式被称为协同运输。是一类靠间接提供能量完成的主动运输方式,所需要的能量来自膜两侧离子的电化学浓度梯度,而维持这种电化学势的是钠钾泵。下列相关叙述错误的是A.Na+进出细胞的方式不同B.K+进入细胞的方式为协助扩散C.载体蛋白每次转运时都会发生 自身构象改变D.葡萄糖进入细胞的过程中由Na+ 浓度梯度提供动力
5.(2021·江苏,3)细胞可运用不同的方式跨膜转运物质,下列相关叙述错误的是A.物质自由扩散进出细胞的速度既与浓度梯度有关,也与分子大小有关B.小肠上皮细胞摄入和运出葡萄糖与细胞质中各种溶质分子的浓度有关C.神经细胞膜上运入K+的载体蛋白和运出K+的通道蛋白都具有特异性D.肾小管上皮细胞通过主动运输方式重吸收氨基酸
6.(2024·重庆市二0三中学高三月考)液泡是植物细胞中储存Ca2+的主要细胞器,Ca2+进入液泡的过程如图所示。下列叙述不正确的是A.Ca2+储存在液泡内,有利于植物细胞 保持坚挺B.载体蛋白CAX运输H+和运输Ca2+的方 式不相同C.H+进出液泡的方式都不需要消耗能量D.加入H+焦磷酸酶抑制剂,H+通过CAX的运输速率变慢
7.(2024·莆田高三检测)革兰氏阴性菌的细胞界限由三部分——内膜、外膜和周质间隙(细胞间质)组成,而革兰氏阳性菌只有单层膜。革兰氏阴性菌对甘露糖的转运过程如图所示。下列相关叙述错误的是A.外膜转运甘露糖无须消耗ATPB.甘露糖通过主动运输从周质间隙中 运输到细胞内C.周质蛋白与主动运输泵的结合不具 有特异性D.革兰氏阴性菌较阳性菌可能更具有 耐药性
8.(2024·福建厦门国祺中学高三月考)如图为氨基酸和Na+进出肾小管上皮细胞的示意图,下列相关叙述或推理最合理的是A.氨基酸进出肾小管上皮细胞需要同一 种载体蛋白的协助B.各种细胞主动吸收氨基酸时都需要ATP 直接提供能量C.上皮细胞中氨基酸进入组织液既需要转 运蛋白协助,也需要消耗能量D.管腔中Na+进入上皮细胞体现了细胞膜的选择透过性
9.(2024·重庆市巴蜀中学高三月考)甲状腺滤泡细胞内的I-浓度约是血浆中I-浓度的30倍。血浆中I-进入滤泡上皮细胞是由钠碘同向转运体(NIS)介导的(如图所示)。哇巴因是钠钾泵抑制剂,硝酸根离子( )可与I-竞争NIS。下列叙述错误的是A.Na+通过 NIS 进入甲状腺滤泡细胞的方式 是主动运输B.K+通过钠钾泵进入甲状腺滤泡细胞的方式 是主动运输C.哇巴因可抑制I-进入细胞,从而影响甲状腺激素的合成D. 可以抑制I-进入细胞,从而影响甲状腺激素的合成
10.(2024·重庆万州二中高三月考)科学家将番茄和水稻幼苗分别放入Mg2+和 培养液中进行培养,培养液的起始浓度相同。一段时间后,培养液中离子的浓度变化如图所示。据图分析,下列叙述正确的是A.番茄吸收 的量多于Mg2+B.番茄和水稻幼苗的根对Mg2+和 的吸收具有选择性C.水稻根细胞膜上Mg2+转运蛋白 的数量比番茄根细胞膜上的多D.番茄细胞中的 能释放到培养液中,使培养液中 浓度高于起始浓度
分析题图可知,番茄吸收Mg2+的速度快于吸收水的速度,而水稻根细胞对Mg2+的吸收较慢,可能是水稻膜上Mg2+转运蛋白的数量比番茄根细胞膜上的少导致,C错误;番茄培养液中 浓度高于起始浓度,是因为番茄吸收的水多于吸收的 D错误。
11.胃酸可杀灭随食物进入消化道的细菌并激活胃蛋白酶原,其分泌过程如图所示。胃壁细胞通过靠近胃腔的细胞膜上的质子泵和Cl-通道分别将H+和Cl-排入胃腔,形成盐酸。抑酸药物PPIS在酸性环境中被激活后,能够与图示质子泵结合使其空间结构发生改变。下列说法正确的是A.图中K+进出胃壁细胞的方式相同B.图中质子泵只能体现细胞膜上的蛋白质具有控制 物质进出的功能C.长期服用PPIS可避免机体出现消化道细菌感染D.长期服用PPIS会引发肾小管上皮细胞泌氢功能障 碍,导致因尿酸排泄减少诱发痛风发作
A. 通过AMTs进入细胞消耗 的能量直接来自ATPB. 通过SLAH3转运到细胞 外的方式属于被动运输C.铵毒发生后,增加细胞外的 会加重铵毒D.载体蛋白NRT1.1转运 和H+的速度与二者在膜外的浓度呈正相关
13.(2024·黄石高三模拟)小肠的吸收是指食物消化后的产物、水和无机盐等通过小肠上皮细胞进入血液和淋巴的过程。0.9%的NaCl溶液是与兔的体液渗透压相等的生理盐水。某同学将处于麻醉状态下的兔的一段排空小肠结扎成甲、乙、丙、丁4个互不相通、长度相等的肠袋(血液循环正常),并进行实验,实验步骤和结果如表。
下列说法不正确的是A.实验开始时,水在肠腔和血液之间的移动方向是:甲组从肠腔进入血 液,丙组从血液进入肠腔B.实验结束时甲、乙、丙肠袋中溶液的量均减少,说明水可以通过主动 运输的方式被吸收C.比较乙和丁的实验结果,可推测小肠在吸收Na+时,需要Na+载体蛋白 的参与D.Na+通过什么方式被吸收还需要继续设计实验来验证
14.Ca2+参与神经冲动的传递、肌肉细胞的收缩等多种生理过程,血液中Ca2+浓度稳态的维持具有重要意义。如图为维生素D促进血液中Ca2+浓度升高的示意图,TRPV5、TRPV6为Ca2+通道转运蛋白,PMCA为Ca2+载体转运蛋白。下列相关叙述不正确的是
A.细胞膜上TRPV6和TRPV5的增加分别可 以促进Ca2+的吸收和重吸收B.血液中Ca2+浓度的升高,会抑制Ca2+的 吸收和重吸收C.维生素D在小肠和肾小管上皮细胞中调 控的基因不同,但都能促进血液中Ca2+ 浓度升高D.TRPV6和PMCA分布在细胞的腔面膜和底面膜,是因为小肠上皮细胞 膜没有流动性
第三单元 第十七课时 光合作用的影响因素及其应用-2025年高考生物大一轮复习(课件+讲义+练习): 这是一份第三单元 第十七课时 光合作用的影响因素及其应用-2025年高考生物大一轮复习(课件+讲义+练习),文件包含25版第三单元第17课时光合作用的影响因素及其应用bbgrjjjqpptx、第三单元第17课时光合作用的影响因素及其应用-2025年高考生物大一轮复习课件+讲义+练习教师版docx、第三单元第17课时光合作用的影响因素及其应用-2025年高考生物大一轮复习课件+讲义+练习学生版docx、第三单元课时练17光合作用的影响因素及其应用-2025年高考生物大一轮复习课件+讲义+练习专练docx、实验14探究环境因素对光合作用强度的影响mp4等5份课件配套教学资源,其中PPT共60页, 欢迎下载使用。
第三单元 第十四课时 无氧呼吸、细胞呼吸的影响因素及其应用-2025年高考生物大一轮复习(课件+讲义+练习): 这是一份第三单元 第十四课时 无氧呼吸、细胞呼吸的影响因素及其应用-2025年高考生物大一轮复习(课件+讲义+练习),文件包含第三单元第14课时无氧呼吸细胞呼吸的影响因素及其应用pptx、第三单元第14课时无氧呼吸细胞呼吸的影响因素及其应用-2025年高考生物大一轮复习课件+讲义+练习教师版docx、第三单元第14课时无氧呼吸细胞呼吸的影响因素及其应用-2025年高考生物大一轮复习课件+讲义+练习学生版docx、第三单元课时练14无氧呼吸细胞呼吸的影响因素及其应用-2025年高考生物大一轮复习课件+讲义+练习专练docx等4份课件配套教学资源,其中PPT共60页, 欢迎下载使用。
第二单元 第十课时 物质进出细胞的方式及影响因素-2025年高考生物大一轮复习课件: 这是一份第二单元 第十课时 物质进出细胞的方式及影响因素-2025年高考生物大一轮复习课件,文件包含第二单元第10课时物质进出细胞的方式及影响因素pptx、第二单元第10课时物质进出细胞的方式及影响因素教师版docx、第二单元第10课时物质进出细胞的方式及影响因素学生版docx等3份课件配套教学资源,其中PPT共60页, 欢迎下载使用。

