陕西省安康市白河县2023-2024学年七年级下学期期末生物学试题(原卷版+解析版)
展开
这是一份陕西省安康市白河县2023-2024学年七年级下学期期末生物学试题(原卷版+解析版),文件包含陕西省安康市白河县2023-2024学年七年级下学期期末生物学试题原卷版docx、陕西省安康市白河县2023-2024学年七年级下学期期末生物学试题解析版docx等2份试卷配套教学资源,其中试卷共35页, 欢迎下载使用。
注意事项:
1.本试卷分为第一部分(选择题)和第二部分(非选择题)。全卷共6页,总分60分。考试时间60分钟。
2.领到试卷和答题卡后,请用0.5毫米黑色墨水签字笔,分别在试卷和答题卡上填写姓名和准考证号。
3.请在答题卡上各题的指定区域内作答,否则作答无效。
4.考试结束,本试卷和答题卡一并交回。
第一部分(选择题 共25分)
一、选择题(本大题25小题,每小题1分,共25分。每小题只有一个选项是正确的)
1. 2022年的诺贝尔生理学或医学奖授予科学家斯万特·佩博,以表彰他在已灭绝古人类基因组和人类进化研究方面做出的贡献。下列对人类起源和发展的认识,正确的是( )
A. 人类和现代类人猿都起源于森林古猿
B. 人类最先掌握的技能是使用文字
C. “露西”化石不能作为研究人类进化的证据
D. 人猿分界的重要标志是使用火
【答案】A
【解析】
【分析】(1)化石是研究生物进化最重要的、比较全面的证据,化石是由古代生物的遗体、遗物或生活痕迹等,由于某种原因被埋藏在地层中,经过漫长的年代和复杂的变化而形成的。不同的地层中埋藏着不同类型的生物化石。
(2)用火烧烤食物,改善了身体的营养,有利于脑的发达。
(3)人类和类人猿是近亲,它们有共同的原始祖先是森林古猿。
【详解】A.人类和现代类人猿都起源于森林古猿。这一观点得到了广泛的科学认同。在距今约1200多万年前,森林古猿广泛分布于非、亚、欧地区,尤其是非洲的热带丛林。后来由于环境的变化,森林古猿朝两个方向进化:一部分仍然以树栖生活为主,慢慢进化成了现代类人猿(如黑猩猩、猩猩、大猩猩、长臂猿等);另一部分则由于环境的改变被迫下到地面上来生活,逐渐进化成了人类,A正确。
B.人类最先掌握的技能并非使用文字。实际上,人类往往先有口头的语言后产生书面文字。文字是人类用符号记录表达信息以传之久远的方式和工具,但它并不是人类最早掌握的技能。相比之下,使用工具、直立行走等技能在人类进化史上具有更早且更基础的意义,B错误。
C.“露西”化石的发现为人类起源于非洲的观点提供了直接证据。这块化石是迄今为止发现的最古老、最完整的古人类化石之一,对于研究人类起源和进化具有重要意义,C错误。
D.人猿分界的重要标志并非使用火,而是直立行走。直立行走是人类脱离森林束缚、开拓新家园的标志,也是使用工具制造工具的基础。直立行走使得古人类的前肢能够解放出来从事更多活动,进而促进了大脑的发展和语言的产生。相比之下,使用火虽然是人类进化史上的重要里程碑之一,但它并不是人猿分界的关键标志,D错误。
故选A。
2. 正值青春年华的你,在生活和学习中应该( )
A. 少言少语,懒得交流
B. 说话做事,随心所欲
C. 享受生活,得过且过
D. 努力学习,追寻梦想
【答案】D
【解析】
【分析】青春期是身体发育和智力发展的黄金时期。青春期的心理变化特征表现为自主意识增强,自尊心变强,渴望交流和友谊,易冲动并富于幻想,性意识萌动并表现为初期的与异性疏远,到逐渐愿意与异性接近,或对异性产生朦胧的依恋等正常的心理变化等。
【详解】青春年华是人生中最宝贵的时期,应该充分利用这段时间努力学习,追寻自己的梦想,为未来打下坚实的基础。少言少语、懒得交流不利于个人成长和社会交往;说话做事随心所欲可能会导致不良后果;享受生活、得过且过则容易让人失去奋斗的动力。因此,努力学习、追寻梦想是最正确的选择。故D符合题意,ABC不符合题意。
故选D。
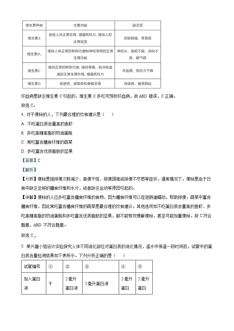
3. 白河木瓜果皮金黄色,果肉黄白色,果实芳香,含有丰富的木瓜酶、维生素C、维生素B及钙、磷等矿物质。丰富的维生素C可以预防( )
A. 神经炎B. 佝偻病C. 坏血病D. 夜盲症
【答案】C
【解析】
【分析】维生素既不参与构成人体细胞,也不为人体提供能量,而且人体对它的需要量很小,但它对人体的各项生命活动有重要的作用;人体一旦缺乏维生素,就会影响正常的生长和发育,还会引起疾病。
【详解】人体一旦缺乏维生素,就会影响正常的生长和发育,还会引起疾病,如图:
坏血病是缺乏维生素C引起的,维生素C多吃可预防坏血病,故ABD错误,C正确。
故选C。
4. 对于便秘的人,下列最合理的饮食建议是( )
A. 不吃蛋白质含量高的鱼虾
B. 多吃高糖高脂的奶油蛋糕
C. 常吃富含膳食纤维的蔬菜
D. 多吃富含优质脂肪的坚果
【答案】C
【解析】
【分析】便秘是指排便次数减少、粪便干结、排便困难或排便不尽感等症状。通常情况下,便秘是由于饮食中缺乏足够的膳食纤维和水分,或者缺乏运动等原因引起的。
【详解】便秘的人应多吃富含膳食纤维的食物,因为膳食纤维可以促进肠道蠕动,帮助排便。蔬菜中富含膳食纤维,因此常吃富含膳食纤维的蔬菜是最合理的饮食建议。其他选项如不吃蛋白质含量高的鱼虾、多吃高糖高脂的奶油蛋糕和多吃富含优质脂肪的坚果,都不能有效缓解便秘,甚至可能加重便秘。故C符合题意,ABD不符合题意。
故选C
5. 某兴趣小组设计实验探究人体不同消化部位对蛋白质的消化情况,温水中保温一段时间后,试管中的蛋白质含量检测结果如下表所示。下列分析正确的是( )
(注:“+”数量越多,代表含量越高;“-”表示不含有)
A. 根据对照实验的单一变量原则,①号试管内加入蛋白液的量应为3毫升
B. ③试管中蛋白质被完全消化,胃液、唾液、胆汁对蛋白质均有消化作用
C. 分析实验结果时,应与④号对照,以便比较蛋白质被各消化液消化的程度
D. 由实验结果推测:人体消化道内能够消化蛋白质的器官有胃、肝脏和小肠
【答案】C
【解析】
【分析】对照实验:在探究某种条件对研究对象的影响时,对研究对象进行的除了该条件不同以外,其它条件都相同的实验。根据变量设置一组对照实验,使实验结果具有说服力。一般来说,对实验变量进行处理的是实验组,没有处理的是对照组。
【详解】A.该探究实验主要探究食物中的蛋白质在人体不同消化器官内的消化过程,该实验的变量是不同的消化液,其他的实验条件保持相同,所以①号试管内加入蛋白液的量应为2毫升,A错误。
B.胃液中含有胃蛋白酶,对蛋白质有初步消化作用,唾液不能消化蛋白质,只对淀粉有消化作用,胆汁只对脂肪起乳化作用,不能消化蛋白质,③试管中蛋白质没有被完全消化,B错误。
C.④号加入的是清水,其他各试管内加入了不同种类的消化酶,④是对照组,起对照作用,故分析实验结果时,应与④号对照,以便比较蛋白质被各消化液消化的程度,C正确。
D.由实验结束后蛋白质的含量可知,②号试管和③号试管中的蛋白质含量与④号相比都有所下降,所以胃和小肠能够消化蛋白质,D错误。
故选C。
6. 食品安全问题关乎公民的生命安全与健康。下列相关说法或做法正确的是( )
A. 经常光顾没有卫生许可证的路边摊
B. 购买袋装食品时要看包装是否完整
C. 采摘野外鲜艳的蘑菇,用来炖汤喝
D. 发芽的马铃薯、生的四季豆可放心食用
【答案】B
【解析】
【分析】食品安全是指防止食品污染;预防食物中毒。食品安全应贯穿于生产、运输、加工、储存、烹饪等全过程。不吃有毒的食品,如发芽的马铃薯、长斑红薯、发红甘蔗、有毒的蘑菇、未检疫的猪肉和发霉变质的食物不能食用。
【详解】A.经常光顾没有卫生许可证的路边摊存在食品安全隐患,故A错误。
B.购买袋装食品时要看包装是否完整,以确保食品安全,故B正确。
C.野外鲜艳的蘑菇可能有毒,不应随意采摘食用,故C错误。
D.发芽的马铃薯、生的四季豆含有毒素,食用后会引起食物中毒,故D错误。
故选B。
7. 静静患有过敏性鼻炎,在使用鼻喷剂喷鼻后发现嘴巴中出现药味,主要原因是呼吸道和消化道有共同的器官( )
A. 咽B. 喉C. 食管D. 气管
【答案】A
【解析】
【分析】(1)呼吸系统的组成包括呼吸道和肺两部分。呼吸道包括鼻腔、咽、喉、气管、支气管,是呼吸的通道,呼吸道保证了气体的畅通。(2)消化系统包括消化道和消化腺,消化道有口腔、咽、食道、胃、小肠、大肠和肛门。
【详解】呼吸系统包括呼吸道和肺两部分,呼吸道包括鼻腔、咽、喉、气管、支气管,是呼吸的通道.消化道有口腔、咽、食道、胃、小肠、大肠和肛门,可见咽是呼吸道和消化道共同通道,因此BCD错误,A正确。
故选A。
8. 沙尘天气时,呼吸道中能对吸入的气体起到清洁作用的结构是( )
A. 会厌软骨B. 声带
C. 纤毛D. 鼻腔内的毛细血管
【答案】C
【解析】
【分析】呼吸系统的组成包括呼吸道和肺两部分。呼吸道包括鼻腔、咽、喉、气管、支气管,是呼吸的通道,其中鼻腔是呼吸道的器官之一,与呼吸功能相适应,其内部有鼻毛,可阻挡灰尘;内表面的鼻黏膜上的腺细胞能够分泌黏液,粘住和阻挡灰尘和湿润空气。
【详解】A.会厌软骨是位于喉部的一个软骨结构,它的主要作用是在吞咽时盖住喉口,防止食物或液体误入气管。会厌软骨并不直接参与呼吸过程中气体的清洁作用。因此,在沙尘天气时,会厌软骨不是对吸入气体起到清洁作用的主要结构,A不符合题意。
B.声带是位于喉部的两片薄膜状结构,当它们振动时会产生声音。声带的主要功能是发声,而不是清洁吸入的气体。在沙尘天气中,声带同样不参与气体的清洁过程,B不符合题意。
C.纤毛是呼吸道内黏膜表面的微小毛发状结构,它们能够不停地摆动,将黏附在黏膜上的沙尘颗粒和其他有害物质推向喉部,然后通过咳嗽或吞咽动作排出体外。在沙尘天气时,纤毛是呼吸道内对吸入气体起到重要清洁作用的结构之一,C符合题意。
D.鼻腔内的毛细血管主要作用是温暖和湿润吸入的空气,使其更适合肺部进行气体交换,D不符合题意。
故选C。
9. 结构与功能相适应是基本的生命观念之一,下列叙述正确的是( )
A. 小肠绒毛壁由多层细胞构成,有利于物质的消化
B. 呼吸道黏膜分泌的黏液可以温暖吸入人体的空气
C. 毛细血管管壁非常厚,有利于进行物质交换.
D. 气管中有骨或软骨做支架,有利于气体顺畅通过
【答案】D
【解析】
【分析】呼吸道是气体进出肺的通道,使到达肺部的气体变得清洁、温暖、湿润。肺是呼吸系统的主要器官,是气体交换的场所。小肠是消化和吸收的主要器官。
【详解】A.小肠绒毛壁由一层上皮细胞构成,有利于营养物质的吸收,A错误。
B.呼吸道黏膜分泌的黏液可以温暖吸入人体的空气,不属于结构和功能相适应的观念,B错误。
C.毛细血管壁都很薄,仅由一层上皮细胞构成,有利于物质交换,C错误。
D.呼吸道是气体进出肺的通道,都有骨或软骨做支架,保证气体顺畅通过,D正确。
故选D。
10. 血液中的成分分别承担着不同的功能,其中负责运输葡萄糖和氧气的分别是下图中的( )
A. ①、③B. ②、④C. ③、②D. ④、①
【答案】D
【解析】
【分析】(1)图中①红细胞,②血小板,③白细胞,④血浆。
(2)血液分为血浆和血细胞,血细胞包括红细胞、白细胞和血小板。血浆的功能是运载血细胞,运输人体需要的营养物质和体内产生的废物。红细胞的功能是运输氧气,白细胞的功能是吞噬病菌,血小板的功能是止血。
【详解】④血浆的主要成分是水,其功能是运载血细胞,运输养料和代谢废物。①红细胞无细胞核,内富含血红蛋白,血红蛋白在氧浓度高的地方与氧结合,在氧浓度低的地方与氧分离,所以红细胞的功能是运输氧气。③白细胞体积最大,有细胞核,可以作变形运动,身体某处有病菌时,白细胞会穿过毛细血管壁,吞噬病菌,对人体有防御和保护作用。②血小板体积最小,无细胞核,功能是止血和加速凝血。故D正确,ABC错误。
故选D。
11. 研究发现,“三七”提取物能使豚鼠的某种细胞释放凝血因子,推测豚鼠的这种细胞是( )
A. 血浆B. 红细胞C. 血小板D. 白细胞
【答案】C
【解析】
【分析】血液由血浆和血细胞组成,血细胞包括红细胞、白细胞和血小板。血液的功能包含血细胞功能和血浆功能两部分。血浆的功能是运载血细胞,运输养料和废物,血浆的水分有调节体温的作用;红细胞的主要功能是运输氧气和二氧化碳;白细胞的主要功能是吞噬病菌,防御和保护,血小板的功能是加速凝血和止血。综上所述血液有运输、调节人体温度、防御保护的功能。
【详解】血浆的功能是运载血细胞,运输养料和废物,血浆的水分有调节体温的作用;红细胞的主要功能是运输氧气和二氧化碳;白细胞的主要功能是吞噬病菌,防御和保护,血小板的功能是加速凝血和止血。
“三七”提取物能使豚鼠的某种细胞释放凝血因子,推测应为血小板。
故选C。
12. 某志愿者(血型为AB型)周末去献血站参加献血。下列叙述正确的是( )
A. 该血样可输给A型血患者
B. 我国提倡18~55周岁的健康公民自愿献血
C. 献血时针头刺入的是动脉
D. 健康成年人一次献血800毫升不会影响健康
【答案】B
【解析】
【分析】无偿献血是指为了拯救他人生命,志愿将自己的血液无私奉献给社会公益事业,而献血者不向采血单位和献血者单位领取任何报酬的行为。近半世纪以来,我国鼓励无偿献血的年龄是18-55周岁,男体重大于等于50公斤,女体重大于等于45公斤,经检查身体健康、合格者,都可以参加献血。每次可献血200-400毫升,两次献血间隔期应为6个月。
【详解】A.输血以输同型血为原则,因此AB型血可以输给AB型血患者,故A错误。
B.我国实行无偿献血制度,献血是每个18~55健康公民对社会应尽的义务,故B正确。
C.动脉血管压力太大,抽血以后不容易止血,毛细血管一般比针头还细、血量少,且流动最慢,静脉血管一般都位于浅表部位,且压力小,容易止血,在医院输液或抽血时,针头插入的血管是静脉血管,故C错误。
D.一个健康的成年人每次献血200~300毫升不会影响身体健康而且有利于提高自身造血器官的造血功能,故D错误。
故选B。
13. 心血管疾病患者逐年低龄化。下列可以预防心血管疾病的生活方式是( )
A. 高盐高糖,烧烤不断B. 吸烟喝酒,熬夜工作
C. 锻炼身体,心态平和D. 精神紧张,经常焦虑
【答案】C
【解析】
【分析】影响心血管疾病的因素,除了遗传和先天性因素外,还包括人们的生活方式。
【详解】高盐高糖,烧烤不断、吸烟喝酒,熬夜工作、精神紧张,经常焦虑,这些都会使人们患心血管疾病的几率增加,预防心血管疾病我们应该锻炼身体,保持心态平和,ABD错误,C正确。
故选C。
14. 下图是一个健康人的肾单位结构示意图,①~③代表结构,A、B代表相应的生理过程。下列有关叙述正确的是( )
A. A表示重吸收作用B. B表示过滤作用
C. ②代表的是肾小球D. ③代表的是肾小管
【答案】D
【解析】
【分析】图中①肾小球、②肾小囊、③肾小管、A表示过滤作用、B表示重吸收作用。尿道形成主要包括肾小球的滤过作用和肾小管的重吸收作用两个过程。
【详解】AB.A表示过滤作用,当血液流经肾小球时,除了血细胞和大分子蛋白质外,血浆中的其他成分经肾小球过滤到肾小囊中形成原尿;B表示肾小管的重吸收作用,当原尿流经肾小管时,大部分水、全部葡萄糖和部分无机盐被肾小管重新吸收回到血液里,A错误,B错误。
C.②代表的是肾小囊,肾小囊内层紧贴肾小球,外层与肾小管壁相连,C错误。
D.③代表的是肾小管,肾小管与肾小囊腔相通,D正确。
故选D。
15. 从小鼠肾单位的不同部位抽取甲、乙、丙液体进行分析,部分结果如下表。其中液体乙的名称以及抽取部位分别是( )
A. 血浆、肾小球B. 原尿、肾小管
C. 原尿、肾小囊D. 尿液、肾小囊
【答案】C
【解析】
【分析】尿的形成要经过肾小球和肾小囊内壁的滤过(过滤)作用和肾小管的重吸收作用。 血液通过肾小球的滤过作用,除了血细胞和大分子的蛋白质外,其他的如水、无机盐、尿素、葡萄糖会滤过(过滤)到肾小囊腔形成原尿;原尿流经肾小管时,其中大部分水、部分无机盐和全部的葡萄糖被重新吸收回血液,而剩下的如尿素、一部分无机盐和水等由肾小管流出形成尿液。 可见血浆的成分主要是蛋白质、水、无机盐、尿素、葡萄糖等;原尿的成分是水、无机盐、尿素、葡萄糖;尿液的成分是水、无机盐和尿素。
【详解】根据表中数据,甲液体中没有葡萄糖和蛋白质,尿素含量较高,推测为尿液;丙液体中含有较多的蛋白质,推测为血浆。乙液体中含有少量葡萄糖和微量蛋白质,尿素含量较低,符合原尿的特征。原尿是在肾小囊中形成的,因此乙液体的名称是原尿,抽取部位是肾小囊。
故C符合题意,ABD不符合题意。
故选C。
16. 水约占成年人体重的60%,参与物质运输和细胞的生命活动等。下图是某健康成年人安静状态下一天24小时水的来源和去路示意图,相关分析错误的是( )
A. 通过饮食摄入水主要在大肠被吸收
B. 人体内一小部分水经呼气排出体外
C. 人体细胞代谢也会产生一部分水
D. 排尿有利于排出代谢废物和多余的水分
【答案】A
【解析】
【分析】食物中含有六大类营养物质:蛋白质、糖类、油脂、维生素、水和无机盐,每一类营养物质都是人体所必需的。
【详解】A.通过饮食摄入的水,主要是在小肠内被吸收的,而不是大肠;小肠是食物消化和吸收的主要场所,其内壁有大量的皱襞和小肠绒毛,大大增加了小肠内壁的表面积,有利于食物的消化和吸收,A错误。
B.人体在代谢过程中会产生二氧化碳,这些二氧化碳在排出体外时,会带走一部分水蒸气,这是人体内水的一种去路,B正确。
C.人体细胞在进行有氧呼吸等代谢活动时,会产生水作为代谢产物;这些水分子随后会参与到细胞的生命活动中,或者通过其他途径排出体外,C正确。
D.排尿是人体排出多余水分和代谢废物的主要途径之一;通过排尿,人体可以维持体内水分和电解质的平衡,同时排出体内的代谢废物,保持内环境的稳定,D正确。
故选A。
17. 健康的生活习惯有利于人体健康,下列做法不提倡的是( )
A. 有尿意及时排尿B. 为了少去厕所不喝水
C. 每天摄入足量水D. 运动后补充矿物质水
【答案】B
【解析】
【分析】健康的生活方式不仅有利于预防各种疾病,而且有利于提高人们的健康水平,提高生活质量。
【详解】AC.排尿对于人体进行正常生命活动具有重要的意义,不仅可以排出废物,而且还可以调节体内水和无机盐的平衡,维持组织细胞的生理功能。为了泌尿系统健康,比较科学的做法是每天摄入足量的水,产生尿意后要及时排尿,AC正确。
B.为了少去厕所不喝水,身体已经缺水严重,会对身体健康不利,B错误。
D.运动后身体的电解质等物质流失,可以补充矿物质水,D正确。
故选B。
18. 小玲和父母去白河县桥儿沟古镇旅游,感受古城风貌,聆听潺潺的水声。耳是我们聆听世界的窗口,下列关于耳的叙述,正确的是( )
A. 听到巨响时张口堵耳,可使鼓膜内外气压平衡
B. 咽部感染时,细菌可通过听觉神经引发中耳炎
C. 半规管中含有听觉感受器,可以形成听觉
D. 鼓膜属于中耳,可以将声波转化为振动
【答案】D
【解析】
【分析】耳的结构包括外耳、中耳、内耳。外耳包括耳郭和外耳道;中耳包括鼓膜、鼓室和听小骨;内耳包括半规管、前庭和耳蜗。
【详解】A.遇到巨大声响时,迅速张口,使咽鼓管张开,或闭嘴、堵耳,以保持鼓膜两侧大气压力平衡,故A错误。
B.咽部感染时,病菌可通过咽鼓管进入中耳,易引起中耳炎,故B错误。
C.半规管能探测头部运动的方向,与维持身体平衡有关,听觉感受器在耳蜗,听觉在大脑皮层的听觉中枢形成,故C错误。
D.中耳包括鼓膜、鼓室和听小骨,鼓膜能将声波转化为振动,故D正确。
故选D。
19. 为了探究眼球的结构和成像原理,某小组设计并制作了模型(如下图乙),光源位置固定不变,注射器注水或抽水可以使水透镜的曲度改变,光源发出的光线经过水透镜折射,在光屏上形成清晰的物像。下图甲为眼球结构示意图,下列说法正确的是( )
A. 图乙中光屏模拟的是图甲中⑤
B. 图甲中④的曲度过大可能会导致远视眼
C. 图甲中形成物像的部位是①
D. 向水透镜内注水模拟近视眼,物像会落在光屏前方
【答案】D
【解析】
【分析】图中:①巩膜,②脉络膜,③视网膜,④晶状体,⑤玻璃体。
【详解】A.图乙中光屏模拟的是图甲中③视网膜,视觉形成的部位是大脑皮层,A错误。
B.眼球的前后径过长或④晶状体的曲度过大,所形成的物像落在视网膜的前方,因而看不清远处的物体,造成近视。近视眼可以配戴凹透镜加以矫正,B错误。
C.图甲中形成物像的是③视网膜,而①是巩膜不能形成物像,C错误。
D.向水透镜内注水会使水透镜的曲度变大,从而增强其对光线的折射能力。这模拟了眼球中晶状体曲度增大的情况,即近视眼的状况。在这种情况下,物像会落在视网膜(光屏模拟)的前方,D正确。
故选D。
20. 生物学作为医学、药学和卫生学的基础,通过学习能够对常见伤病做出初步判断和简单处理。下列做法正确的是( )
A. 眼睛近视——配戴凸透镜矫正
B. 肾功能衰竭——血液透析排出废物
C. 异物入耳——用尖锐器具挖出
D. 患骨质疏松症——补充碘和维生素A
【答案】B
【解析】
【分析】正常情况下血液流经肾小球时,血液中除血细胞和大分子蛋白质外,其余物质如水、无机盐、葡萄糖、尿素等可以透过肾小球的毛细血管壁滤过到肾小囊腔内形成原尿。人工肾脏里的血液透析是利用半透膜的特点对血液起过滤作用,血液中的血细胞和大分子蛋白质不能通过半透膜,水、无机盐、葡萄糖、尿酸、尿素等可以通过半透膜。所以,人工肾脏里的半透膜相当于肾单位中的肾小球和肾小囊内壁。
【详解】A.近视眼成因:眼球晶状体的曲度过大,远处物体反射来的光线通过晶状体折射后形成的物像就会落在视网膜的前方形成近视眼,应该佩戴凹透镜,A错误。
B.结合分析可知,肾功能衰竭,可以通过血液透析排出废物,B正确。
C.耳朵有了异物之后,应该立即到医院里由医生取出,不能用尖锐器具挖出,以免损伤鼓膜,C错误。
D.无机盐中含有的钙是构成骨骼和牙齿的重要成分,维生素D能促进钙磷的吸收和骨骼的发育,缺少了维生素D,钙不能吸收,儿童易患佝偻病,老年人患骨质疏松症。因此,上了年纪的人易骨质疏松,应补充含钙的无机盐和维生素D丰富的食物,D错误。
故选B。
21. 小玲每天骑自行车去上学,骑一段上坡路时累得她气喘吁吁。下图是她的神经系统部分组成示意图,相关叙述正确的是( )
A. 身体的平衡由a来维持
B. 心跳快慢由b调节
C. “红灯停”这一反射由c控制
D. 呼吸频率的快慢由d调节
【答案】C
【解析】
【分析】神经系统包括中枢神经系统和周围神经系统两部分,中枢神经系统由脑和脊髓组成,周围神经系统由脑和脊髓发出的神经组成,脑位于颅腔内;图中a脑干,b是脊髓,c大脑,d小脑。
【详解】A.身体的平衡主要由小脑来维持,小脑负责协调肌肉运动,保持身体平衡,图中a表示脑干,A错误。
B.心跳的快慢主要由心脏自主神经系统来调节,这些神经的调节中枢主要位于脑干,而不是脊髓。脊髓主要负责传递来自大脑和身体的神经信号,以及控制一些基本的反射活动,但它并不直接调节心跳的快慢,B错误。
C.“红灯停”这一反射是一种条件反射,它是在生活过程中通过一定条件,在无条件反射的基础上建立起来的反射,这种反射涉及大脑皮层的参与,因为大脑皮层是处理复杂信息和形成条件反射的关键区域,C正确。
D.呼吸频率的快慢主要由脑干中的呼吸中枢来调节,脑干是生命中枢所在地,它控制着许多基本的生命活动,包括呼吸、心跳等,图中,d是小脑,D错误。
故选C。
22. 下列关于神经元和神经系统的叙述,正确的是( )
A. 脑和脊髓是神经系统的周围部分
B. 神经系统结构和功能的基本单位是神经元
C. 神经元能接受刺激,但不能传导兴奋
D. 神经元由细胞核和突起两部分组成
【答案】B
【解析】
【分析】神经系统由脑、脊髓和它们所发出的神经组成,脑和脊髓是神经系统的中枢部分,叫中枢神经系统;由脑发出的脑神经和由脊髓发出的脊神经是神经系统的周围部分,叫周围神经系统。神经系统的结构和功能的基本单位是神经元。
【详解】A.结合分析可知,脑神经和脊神经是神经系统的周围部分,A错误。
BD.神经元(又叫神经细胞)是神经系统结构和功能的基本单位,神经元由细胞体和突起两部分组成,B正确、D错误。
C.神经元的功能是受到刺激后能产生和传导冲动,C错误。
故选B。
23. 下列反射活动中,属于简单反射的是( )
A. 根据地图,找到旅行目的地
B. 听到恐怖事件时,心里紧张
C. 观看滑稽小品时,开怀大笑
D. 吃柠檬时,会分泌大量唾液
【答案】D
【解析】
【分析】反射是指人和动物通过神经系统,对外界或内部的各种刺激所发生的有规律的反应。简单反射是人人生来就有的,复杂反射需要在简单反射的基础上通过后天学习形成。
【详解】A.根据地图,找到旅游目的地,此行为是人通过后天学习所获得的,属于复杂反射,A不符合题意。
BC.听到恐怖事件时心里紧张、 观众看滑稽小品时开怀大笑 ,都是对语言文字的刺激建立的条件反射,需要大脑皮层 中语言中枢的参与,是人类特有的反射活动,属于复杂反射,BC不符合题意。
D.吃柠檬时,会分泌大量唾液,属于简单反射,D符合题意。
故选D。
24. 小玲探究酸雨对植物生长的影响时,设计实验装置如下图所示。下列能说明酸雨会抑制木物生长的实验现象是( )
A. 甲组植物矮小细弱,乙组植物正常生长
B. 甲组植物正常生长,乙组植物矮小细弱
C. 甲组和乙组植物都正常生长
D. 甲组和乙组植物都矮小细弱
【答案】A
【解析】
【分析】酸雨是指pH值小于5.6的雨雪或其他形式的降水。我国的酸雨主要是因大量燃烧含硫量高的煤而形成的,各种机动车排放的尾气也是形成酸雨的重要原因。
【详解】在探究酸雨对植物生长的影响实验中,通常会设置对照组和实验组。题图中,甲组为实验组(模拟酸雨环境),乙组为对照组(正常环境)。如果酸雨对植物生长有抑制作用,那么实验组(甲组)植物会表现出生长不良的现象,而对照组(乙组)植物则会正常生长。因此,甲组植物矮小细弱,乙组植物正常生长的现象能够说明酸雨会抑制植物生长。
故A符合题意,BCD不符合题意。
故选A。
25. 我国把碳达峰、碳中和纳入生态文明建设整体布局。碳中和是指通过多种途径抵消二氧化碳排放总量,实现二氧化碳“零排放”。下列做法不利于实现碳中和的是( )
A. 推广使用新能源电动汽车
B. 多建造以煤为燃料的发电厂
C 参与植树造林,禁止乱砍滥伐
D. 管理和控制工厂排放废气
【答案】B
【解析】
【分析】“碳中和”是指通过植树造林、节能减排等措施,抵消因人类活动产生的二氧化碳等温室气体排放量,达到相对“零排放”。
【详解】A.推广使用新能源电动车,能够减少煤等常规能源的使用,减少二氧化碳的排放量,A不符合题意。
B.建造以煤为燃料的发电厂,会增加二氧化碳的排放,不利于实现碳中和,B符合题意。
C.参与指数造林,禁止乱砍滥伐,可以增加二氧化碳的吸收量,促进碳中和,C不符合题意。
D.管理和控制工厂排放废气,可以减少二氧化碳的排放量,有利于实现碳中和,D不符合题意。
故选B。
第二部分(非选择题 共35分)
二、非选择题(本大题5小题,共35分)
26. 小玲是通过“试管婴儿”技术诞生的,下图是“试管婴儿”技术的部分流程,请据图回答问题:
(1)小玲新生命的起点是受精卵,该细胞是在体外形成的。自然受孕情况下,受精卵形成的部位是女性生殖系统中的___。
(2)图中卵细胞取自女性生殖系统的___,该器官还能分泌雌性激素。
(3)在母亲怀孕过程中,为了促进胎儿的健康成长和发育,应该适当补充含___丰富的食物,该营养物质是建造和修复身体的重要原料。在发育过程中,胎儿通过脐带和___与母体进行物质交换,获得养料。
(4)成熟的胎儿从母体阴道产出的过程,称为分娩。随着一声啼哭,婴儿的呼吸系统开始工作,其与外界进行气体交换的器官是___。
(5)在生殖器官分泌的性激素的作用下,小玲在青春期开始出现第二性征。下列属于女生第二性征的有___(填序号,可多选)。
①喉结突出②乳房增大③骨盆宽大④大脑迅速发育
(6)激素对人体的生命活动具有重要的调节作用。为了探究甲状腺激素的作用,小玲和同学们设计了如下表所示实验。
Ⅰ.实验中A组和B组的水量、蝌蚪的大小等条件都必须___(填“相同”或“不同”)。
Ⅱ.每组用30只蝌蚪做实验,并取平均值作为最终的实验结果,目的是___。
Ⅲ.根据实验结果,可以得出的结论是:___。
【答案】(1)输卵管 (2)卵巢
(3) ①. 蛋白质 ②. 胎盘
(4)肺 (5)②③
(6) ①. 相同 ②. 避免偶然性,减小误差,使实验结果更可靠 ③. 甲状腺激素能促进蝌蚪的发育
【解析】
【分析】卵巢是女性的主要性器官,卵巢的功能是产生卵细胞以及分泌雌性激素。睾丸是男性的主要性器官,睾丸的功能是产生精子以及分泌雄性激素。当含有精子的精液进入阴道后,精子缓慢地通过子宫,在输卵管内与卵细胞相遇并且结合形成受精卵。受精卵形成以后接着进行分裂形成早期胚胎,胚胎发育初期由卵黄提供营养物质。胚胎植入子宫内膜标志着怀孕的开始。子宫是胚胎发育的场所,胎儿通过胎盘和脐带从母体的血液里获得氧气和营养物质,同时把产生二氧化碳等废物排到母体血液里,再由母体排出体外。胚胎发育到第八周就初具人形,这时候的胚胎被称为胎儿。大约40周左右,胎儿就发育成熟。胎儿从母体的阴道产出。
【小问1详解】
在自然受孕情况下,受精卵是在女性的输卵管中形成的。当精子进入阴道后,会经过子宫到达输卵管,与在此处等待的卵细胞结合形成受精卵。因此,小玲新生命的起点——受精卵,在自然情况下也是在输卵管中形成的。
【小问2详解】
图中卵细胞取自女性生殖系统的卵巢。卵巢是女性的主要生殖器官,它有两个主要功能:一是产生卵细胞,二是分泌雌性激素。雌性激素对女性的生殖器官发育和第二性征的出现起着重要作用。
【小问3详解】
在母亲怀孕过程中,为了促进胎儿的健康成长和发育,应该适当补充含蛋白质丰富的食物。蛋白质是建造和修复身体的重要原料,对胎儿的生长发育至关重要。同时,在发育过程中,胎儿通过脐带和胎盘与母体进行物质交换,获得所需的养料和氧气。
【小问4详解】
成熟胎儿从母体阴道产出的过程称为分娩。随着婴儿的出生,其呼吸系统开始工作,肺成为与外界进行气体交换的主要器官。肺通过呼吸运动实现与外界的气体交换,为身体提供所需的氧气并排出二氧化碳。
【小问5详解】
在生殖器官分泌的性激素的作用下,女生在青春期会出现一系列第二性征。其中,乳房增大和骨盆宽大是女生特有的第二性征表现。而喉结突出通常出现在男生身上,大脑迅速发育则是青春期普遍存在的现象,不属于第二性征。因此,属于女生第二性征的有②乳房增大和③骨盆宽大。
【小问6详解】
Ⅰ.在探究甲状腺激素作用的实验中,为了确保实验结果的准确性,需要控制除自变量以外的其他所有变量都相同且适宜。因此,A组和B组的水量、蝌蚪的大小等条件都必须相同。
Ⅱ.每组用30只蝌蚪做实验并取平均值作为最终的实验结果,这是为了减小实验误差并增加实验结果的可靠性;通过增加样本量并取平均值,可以更加准确地反映实验现象和规律。
Ⅲ.根据实验结果可以看出,B组蝌蚪在添加了甲状腺激素后发育成青蛙的时间明显短于A组。这说明甲状腺激素具有促进生长发育的作用。因此,可以得出的结论是甲状腺激素能促进蝌蚪的生长发育。
27. 若人体摄入的热量过多而消耗过少,可能引起超重或肥胖。下表是淀粉和脂肪在人体消化道中各部位的消化情况,“√”表示在此处消化,“×”表示在此处不消化,请分析回答问题:
(1)合理膳食要做到谷类为主、粗细搭配。谷类的主要营养成分是淀粉,唾液能将部分淀粉消化为___,淀粉消化的最终产物是___。
(2)炒菜用的食用油中富含脂肪,人体内参与脂肪消化的消化液有___,其最终的消化产物是___。
(3)由表中消化情况可以看出,两类营养物质消化的主要场所都是[c]___。
(4)某同学为自己的午餐设计了含有“米饭、鸡蛋、牛肉、鱼”的食谱。从合理膳食的角度分析,还应补充水果和___类食物。
【答案】(1) ①. 麦芽糖 ②. 葡萄糖
(2) ①. 胆汁、胰液、肠液 ②. 甘油和脂肪酸
(3)小肠 (4)蔬菜
【解析】
【分析】合理营养就是指膳食中所含的营养素种类齐全,数量充足,比例适当,并与身体的需要保持平衡。平衡膳食是合理营养的核心。健康食谱,要合理营养、均衡膳食,食物应多样化,荤素搭配要合理,营养全面合理。
【小问1详解】
谷类的主要营养成分是淀粉,当淀粉进入口腔时,唾液中的唾液淀粉酶会将其部分消化为麦芽糖。然而,这并不是淀粉的最终消化产物。随着食物进入小肠,小肠中的胰液和肠液中的酶会继续将麦芽糖和未消化的淀粉分解为葡萄糖,葡萄糖才是淀粉的最终消化产物,也是人体细胞能够直接利用的能量来源。
【小问2详解】
炒菜用的食用油中富含脂肪,但脂肪在口腔和胃中都不能被消化。只有当它进入小肠后,由于肝脏分泌的胆汁对其有乳化作用,进行乳化后,小肠中的胰液和肠液中的脂肪酶才会将其分解为甘油和脂肪酸,这两种物质是人体能够吸收和利用的。
【小问3详解】
从表格中的消化情况可以看出,无论是淀粉还是脂肪,它们的主要消化场所都是小肠。小肠具有大量的消化液和消化酶,以及足够的吸收面积,因此是营养物质消化的主要场所。
【小问4详解】
含有“米饭、鸡蛋、牛肉、鱼”的食谱。这个食谱包含了糖类(米饭中的淀粉)、蛋白质(鸡蛋、牛肉、鱼中的蛋白质)等营养物质,但缺乏维生素和膳食纤维。为了做到合理膳食,他还需要补充水果和蔬菜类食物,这些食物富含维生素和膳食纤维,对人体健康非常重要。
28. “有氧运动,科学健身”。下图一为人体骨骼肌细胞获取和排出部分物质的途径(其中A~F表示生理过程),图二为某同学制作的模拟呼吸运动的装置,请据图回答下列问题:
(1)图一中,与过程A中的气体相比,过程B的气体中二氧化碳含量___,氧气含量___(两空均填“减少”或“增加”)。
(2)图一中过程B对应图二中的___(填“甲”或“乙”)过程,此时人的膈肌处于___(填“收缩”或“舒张”)状态。
(3)过程C中气体通过扩散作用进入血液,氧气与红细胞内的血红蛋白结合,血液变为___(填“动脉血”或“静脉血”)。
(4)图一中氧气通过E过程进入骨骼肌细胞,在其内的___(填细胞结构名称)中参与有机物的氧化分解,为运动提供能量。
【答案】(1) ①. 增加 ②. 减少
(2) ①. 乙 ②. 舒张
(3)动脉血 (4)线粒体
【解析】
【分析】图一中AB表示肺与外界的气体交换,CD表示肺泡与血液之间的气体交换,EF表示血液与组织细胞之间的气体交换。图二中的甲图膈肌顶部下降,肺扩张,表示吸气;乙中膈肌顶部升高,肺缩小,表示呼气。
【小问1详解】
图一中,过程A表示的是人体从外界吸入气体,这个过程中主要吸入的是氧气,同时呼出少量的二氧化碳。而过程B则表示的是人体呼出气体的过程,由于在这个过程中,人体细胞已经进行了有氧呼吸,消耗了氧气并产生了二氧化碳,因此与过程A中的气体相比,过程B的气体中二氧化碳含量会增加,氧气含量会减少。
【小问2详解】
图一中过程B对应的是人体的呼气过程,这个过程在图二中由乙图表示。在呼气时,人的膈肌会处于舒张状态,使得胸腔容积减小,肺内气压增大,从而将肺内的气体呼出体外。
【小问3详解】
肺泡里的气体交换是指肺泡与血液的气体交换,肺泡中氧气浓度比血液中的氧气浓度高,血液中的二氧化碳浓度比肺泡中的二氧化碳浓度高,血液中的二氧化碳扩散进入肺泡,肺泡中的氧扩散进入血液,与红细胞中的血红蛋白结合,静脉血就变成含氧丰富、颜色鲜红的动脉血。图一中C过程是氧通过气体的气体扩散作用进入血液,血液成分变为动脉血。
【小问4详解】
在图一中,氧气通过E过程进入骨骼肌细胞后,会在其内的线粒体中参与有机物的氧化分解。线粒体是细胞进行有氧呼吸的主要场所,它能够将有机物与氧气结合,通过一系列的化学反应释放出能量,为细胞的各种生命活动提供动力。因此,在这个过程中,氧气起到了至关重要的作用。
29. 下图1是人体内三种血管的模式图,图2为心脏结构示意图(A~D表示心脏四腔),请分析回答问题:
(1)根据图1中血管管壁厚度分析,血管②是___。
(2)图1中只允许红细胞单行通过的血管是___(填序号)。
(3)心脏主要由肌肉组织构成,图2心脏的四个腔中,心肌壁最厚的是___(填字母)。
(4)心脏的A与C、B与D之间有瓣膜,使血液只能从___(填“心室流向心房”或“心房流向心室”),而不能倒流。
(5)图2中血液由D出发,经过一系列过程,在组织周围的毛细血管处完成物质交换后,由上、下腔静脉送回___(填字母),这一循环途径称为体循环。
(6)图2中肺循环的途径可以表示为:___(填字母)→肺动脉→肺部毛细血管网→肺静脉→___(填字母)。
【答案】(1)静脉 (2)③
(3)D (4)心房流向心室
(5)A (6) ①. C ②. B
【解析】
【分析】图1中①动脉,②静脉,③毛细血管;图2中A右心房,B左心房,C右心室,D左心室。
【小问1详解】
血管类型和特点: 动脉,管壁较厚、弹性大,血流速度快,主要是将血液从心脏输送到身体各部分。 静脉,管壁较薄、弹性小,血流速度慢,主要是将血液从身体各部分送回到心脏。 毛细血管,管壁最薄,只有一层扁平上皮细胞构成,管的内径十分小,只允许红细胞单行通过。血流速度最慢,是连通于最小的动脉和静脉,便于血液与组织细胞充分地进行物质交换。比较三种血管特点可知,根据图1中血管管壁厚度分析,血管②是静脉。
【小问2详解】
比较三种血管特点可知,图1中只允许红细胞单行通过的血管是③毛细血管。
【小问3详解】
D左心室是体循环的起点,左心室收缩把血液压向全身各处,所需要的收缩力量更强。因此,图2心脏的四个腔中,心肌壁最厚的是D左心室。
【小问4详解】
心房和心室之间存在着防止血液倒流的房室瓣,保证血液只能从心房流向心室而不能倒流。
【小问5详解】
血液循环途径:
由上图可知,图2中血液由D左心室出发,经过一系列过程,在组织周围的毛细血管处完成物质交换后,由上、下腔静脉送回A右心房,这一循环途径称为体循环。
【小问6详解】
由上图可知,图2中肺循环的途径可以表示为C右心室→肺动脉→肺部毛细血管网→肺静脉→B左心房。
30. 下图1、2分别为泌尿系统组成示意图及排尿反射过程示意图,请分析回答问题:
(1)图1中形成尿液的器官是___(填序号)。尿液形成后,在___(填序号)中暂时储存。
(2)排尿反射通过图2中的反射弧来完成,其中A代表的结构是___,C代表的结构是___(两空均填“传入神经”或“传出神经”)。
(3)婴儿膀胱里的尿液多了就会立即排尿,其排尿反射的神经冲动传导的大致过程为:___(用图2中的文字、字母和箭头表示)。
(4)成年人能有意识地控制排尿,这是因为脑结构中的___能控制脊髓中的神经中枢。
(5)某患者由于意外受伤出现尿失禁现象,导致能产生尿意,但不能有意识地控制排尿,则该患者受伤的部位可能是图中的___(填字母)。
【答案】(1) ①. ① ②. ③
(2) ①. 传入神经 ②. 传出神经
(3)膀胱壁(感受器)→A→脊髓→C→与排尿相关肌肉(效应器)
(4)大脑(或大脑皮层、大脑皮质)
(5)D
【解析】
【分析】图1中,①肾脏、②输尿管、③膀胱、④尿道;图2中,A传入神经、B上行传导束、C传出神经、D下行传导束。
【小问1详解】
泌尿系统由①肾脏、②输尿管、③膀胱、④尿道组成。①肾脏是形成尿液的器官,②输尿管输送尿液,③膀胱暂时储存尿液,④尿道排出尿液。
【小问2详解】
神经调节的结构基础是反射弧。反射弧由感受器、传入神经、神经中枢、传出神经和效应器组成,A代表的结构是传入神经,C代表的结构是传出神经。
【小问3详解】
尿液的排出过程中,通过神经调节使膀胱的逼尿肌收缩,同时尿道的括约肌舒张,尿液顺利排出。婴儿排尿反射的基本途径:膀胱壁(感受器)→A传入神经→脊髓→C传出神经→与排尿相关的肌肉(效应器)。
【小问4详解】
排尿反射属于非条件反射,非条件反射是指人生来就有的先天性反射,是一种比较低级的神经活动,由大脑皮层以下的神经中枢(脑干、脊髓)参与即可完成。成年人的排尿过程,除了上述结构外,还需位于大脑皮层中的神经中枢参与,大脑皮层能控制脊髓中的神经中枢,有意识地控制排尿活动。
【小问5详解】
肾中形成的尿液,经过肾盂流入输尿管,再流入膀胱,在膀胱内暂时储存。膀胱内储存了一定的尿液后,膀胱就会绷紧,神经冲动到达大脑皮层,人就会产生尿意。在大脑的支配下,尿经尿道排出体外。某人由于脊柱某个部位意外受伤而导致能产生尿意但不能控制排尿,说明:从膀胱处的感受器到大脑皮层的路径正常,从大脑皮层到效应器的路径有不正常的地方。结合题图可知,该患者的受伤的部位可能是图中的D下行传导束。试管编号
①
②
③
④
⑤
加入蛋白液
?
2毫升蛋白液
2毫升蛋白液
2毫升蛋白液
2毫升蛋白液
加入液体
1毫升唾液
1毫升胃液
1毫升胃液、唾液、胆汁混合液
1毫升清水
1毫升胆汁
蛋白质含量
+++++
+++
-
+++++
+++++
物质
甲(克/100毫升)
乙(克/100毫升)
丙(克/100毫升)
葡萄糖
0.0
0.1
0.1
蛋白质
0.0
微量
8.0
尿素
1.8
0.03
0.03
组别
蝌蚪数量
处理方法
实验结果
A
30只
饲喂普通食物并定期换水
平均37天发育成青蛙
B
30只
饲喂普通食物并定期换水,同时每隔一天向水体中添加甲状腺激素5毫克
平均26天发育成青蛙
消化道营养物质
a
咽和食道
b
c
大肠
淀粉
√
×
×
√
×
脂肪
×
×
×
√
×
相关试卷
这是一份山东省菏泽市曹县2023-2024学年七年级下学期期末生物学试题(原卷版+解析版),文件包含山东省菏泽市曹县2023-2024学年七年级下学期期末生物学试题原卷版docx、山东省菏泽市曹县2023-2024学年七年级下学期期末生物学试题解析版docx等2份试卷配套教学资源,其中试卷共28页, 欢迎下载使用。
这是一份山东省聊城市莘县2023-2024学年七年级下学期期末生物学试题(原卷版+解析版),文件包含山东省聊城市莘县2023-2024学年七年级下学期期末生物学试题原卷版docx、山东省聊城市莘县2023-2024学年七年级下学期期末生物学试题解析版docx等2份试卷配套教学资源,其中试卷共36页, 欢迎下载使用。
这是一份山西省侯马市2023-2024学年七年级下学期期末生物学试题(原卷版+解析版),文件包含山西省侯马市2023-2024学年七年级下学期期末生物学试题原卷版docx、山西省侯马市2023-2024学年七年级下学期期末生物学试题解析版docx等2份试卷配套教学资源,其中试卷共25页, 欢迎下载使用。

