生物选修1第2章 人体的神经调节本章复习与测试课后作业题
展开一。反射视神经调节的基本方式
1.1牛蛙的脊髓反射实验
观察牛蛙的脊髓反射实验或视频,记录实验的现象。
1.反射是神经调节的基本方式
1.反射(高等动物在中枢神经系 的参与下,对来自体内外的刺 激做出迅速反应的过程称):神经系统调节生命活动的基本方式。
2.反射弧(由相关的神经元参与构成):感受器→传入神经→神经中枢→传出神经→效应器
在脊蛙的屈肌反射中,皮肤中的感受器接受刺激信息并转化为神经信号,经传入神经传至脊髓的神经中枢分析整合,再经传出神经传至效应器(相关的肌肉)执行“防御”的指令。反射弧的完整性是反射发生的基础,其中某一环节缺失,则反射不能发生。
3.反射包括:非条件反射和条件反射两种类型。
补充:非条件反射与条件反射
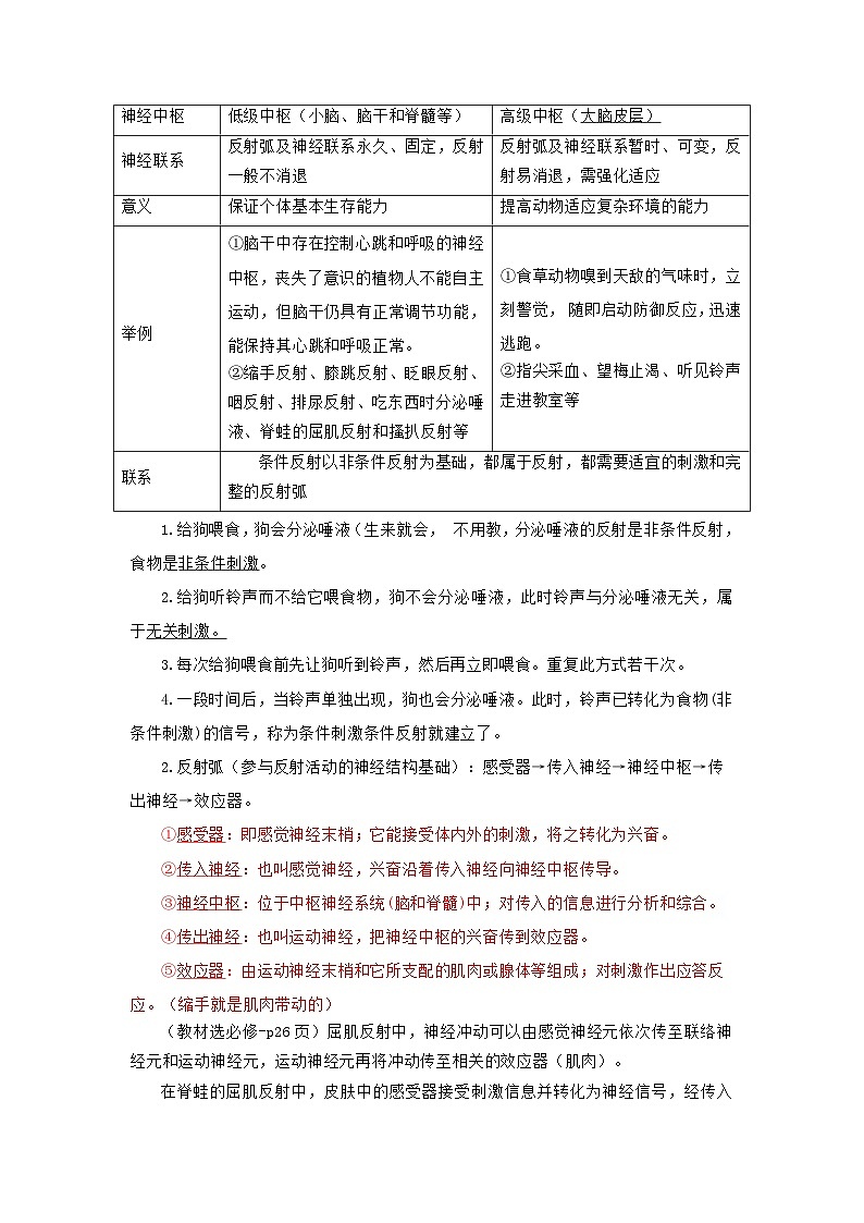
1.给狗喂食,狗会分泌唾液(生来就会, 不用教,分泌唾液的反射是非条件反射,食物是非条件刺激。
2.给狗听铃声而不给它喂食物,狗不会分泌唾液,此时铃声与分泌唾液无关,属于无关刺激。
3.每次给狗喂食前先让狗听到铃声,然后再立即喂食。重复此方式若干次。
4.一段时间后,当铃声单独出现,狗也会分泌唾液。此时,铃声已转化为食物(非条件刺激)的信号,称为条件刺激条件反射就建立了。
2.反射弧(参与反射活动的神经结构基础):感受器→传入神经→神经中枢→传出神经→效应器。
①感受器:即感觉神经末梢;它能接受体内外的刺激,将之转化为兴奋。
②传入神经:也叫感觉神经,兴奋沿着传入神经向神经中枢传导。
③神经中枢:位于中枢神经系统(脑和脊髓)中;对传入的信息进行分析和综合。
④传出神经:也叫运动神经,把神经中枢的兴奋传到效应器。
⑤效应器:由运动神经末梢和它所支配的肌肉或腺体等组成;对刺激作出应答反应。(缩手就是肌肉带动的)
(教材选必修-p26页)屈肌反射中,神经冲动可以由感觉神经元依次传至联络神经元和运动神经元,运动神经元再将冲动传至相关的效应器(肌肉)。
在脊蛙的屈肌反射中,皮肤中的感受器接受刺激信息并转化为神经信号,经传入神经传至脊髓的神经中枢分析整合,再经传出神经传至效应器(相关的肌肉)执行“防御”的指令。
反射弧的完整性是反射发生的基础,其中某一环节缺失,则反射不能发生。
补充:反射弧中传入神经和传出神经的判断方法
(1)根据是否具有神经节:有神经节的是传入神经。
(2)根据脊髓灰质内突触结构判断:图示中与“”相连的为传入神经,与“”相连的为传出神经。
(3)根据脊髓灰质结构判断:与前角(膨大部分)相连的为传出神经,与后角(狭窄部分)相连的为传入神经。
(4)切断实验法:若切断某一神经,刺激外周段(远离中枢的位置),肌肉不收缩,而刺激向中段(近中枢的位置),肌肉收缩,则切断的为传入神经,反之,则为传出神经。
补充:反射弧中相关结构对反射弧功能的影响
补充:1.神经中枢位于脊髓据此可判断该反射弧完成的反射属于哪类反射?1.由于脊髓中的神经中枢属于低级的神经中枢,该反射弧完成的反射不需要大脑皮层的参与,所以为非条件反射。
2.如果反射弧中的某个结构被破坏,则反射还能否发生?为什么?不能发生。因为只有保证反射弧结构的完整性才能发生反射活动。
3.刺激a,A也会作出反应,这种反应是不是反射,为什么?不是,因为该反应没有经过整个反射弧的各个环节,不能称为反射。
2.神经元是神经系统结构与功能的基本单位
神经系统的两类基本细胞:神经元(俗称的神经细胞)和神经胶质细胞。
神经元:作为真核细胞,由细胞膜、细胞质和细胞核构成。
细胞体:神经元的膨大部分,里面含有细胞核。
树突(胞体上短粗的):细胞体向外伸出的树枝状的突起,通常短而粗,用来接受信息并将其传导到细胞体。
轴突(长的):神经元的长而较细的突起,将信息从细胞体传向其他神经元、肌肉或腺体。
神经纤维:神经元发出的长突(由轴突+髓鞘构成)。
神经末梢:神经纤维末端的细小分支。感觉神经末梢参与感受器的构成,而运动神经末梢则参与效应器的构成。
神经:某些神经元长的树突或轴突外面往往包着髓鞘(某种神经胶质细胞),成束的神经纤维由结缔组织膜包被及保护构成神经,在外周和中枢之间传递信息。
神经元的功能:承担信息转换及传递功能。神经系统信息的输入、整合、处理以及“指令信息”的输出提供高效的网络渠道。
神经胶质细胞:广泛分布于神经元之间,对神经元起到辅助作用,具有支持、保护、营养和修复神经元等功能(后勤部队)。在外周神经系统中,神经胶质细胞参与构成神经纤维表面的髓鞘。
神经元类型:功能(信号传递方向)划分:包括感觉神经元(传入神经元)、运动神经元(传出神经元)和联络神经元(中间神经元)等。
二、神经调节过程设计信息的转换及传递
1.1牛蛙坐骨神经-腓肠肌电生理实验
观察演示实验或视频。将探针刺入牛蛙枕骨大孔,向前刺入脑室捣毁蛙脑;向后刺入椎管捣毁脊髓。用玻璃针分离其坐骨神经,将连接微电流传感器的两个电极(红色、黑色)分别连在坐骨神经两个位点上,中间间隔一定的距离。用锌铜弓分别刺激坐骨神经近脊柱侧电极处①及近腓肠肌侧电极处②,观察腓肠肌的反应和微电流传感器表盘指针偏转情况。
1.刺激①处,微电流传感器表盘指针发生偏转,腓肠肌发生收缩。
2.刺激②处,微电流传感器表盘指针也发生了偏转,腓肠肌收缩。
3.刺激③处,微电流传感器表盘指针不发生偏转。
刺激在肌肉上,肌肉没有兴奋也没有向坐骨神经传递电信号,但是如果刺激是在坐骨神经上,神经不但会发生兴奋,还会像肌肉传递信号,引起肌肉收缩。
1.信息在神经元上以生物电的形式传递
枪乌贼:巨大的神经元,巨大的神经纤维,轴突+髓鞘=神经纤维。
取两个微电极,当两极都与神经纤维膜外侧相连时,指针不偏转。
当一个插入神经纤维内,一个接到神经纤维膜表面时,指针向右偏转。(电流方向:正电荷→负电荷)
1.静息电位(在静息状态下膜内电位低于膜外,存在65mV的电位差):内负外正(即膜内负电位,膜外正电位)
原因:细胞膜对K+通透性增大,K+外流,方式:协助扩散
膜上K+通道蛋白的开放程度较大,而Na+通道蛋白的开放程度很小。因此K+容易扩散至膜外,膜外的Na+极少扩散进膜内。
取两个微电极,同时放在膜外侧b处和d处,并且将这两个微电极连接到一个电表上,在未受刺激时,电流表指针不动,当刺激坐骨神经左侧的a点时,可以发现电表的偏转方式如下:
刺激a的时候不动,刺激a之后,刺激向右流动,刺激流动到b的位置,向左转(右边+左边-电位)。到了中间(指针恢复),c点向右偏转(左边+右边-电位)。
(如何维护细胞内外K和Na的平衡?就要用到钠钾泵(蛋白质载体))
补充:细胞外液中的阳离子主要是Na+,细胞内液中的阳离子主要是K+,这与分布在细胞膜上的Na+-K+泵的活动有关。每消耗一个ATP分子,Na+-K+泵会泵进2个K+,同时泵出3个Na+。
2.动作电位--刺激后兴奋:内正外负(Na+内流)
原因:细胞膜对Na+通透性增大,Na+内流,方式:协助扩散
膜电位:膜内电位-膜外电位表示;下图膜外电位为0(所以刚开始是-70),可以用细胞内电位表示。膜电位曲线分析:
适宜强度的刺激作用于神经元时,膜上的 Na+通道就会显著开放,短时间内 Na+大量进入膜内,导致神经元细胞膜由“内负外正”的静息电位反转为“内正外负”随即Na+通道关闭,Na+内流停止,此时K+大量向膜外扩散,直至膜电位再次出现“内负外正”的状态(b→c段),最后,通过“Na+-K-泵”的工作(主动运输,吸钾排钠),神经元细胞膜恢复至静息电位(c→d段)。
3.一个神经细胞内,传导是双向的。
当受到刺激的部位处于兴奋状态时(兴奋区),邻近未受刺激的部位仍处于静息状态(未兴奋区)。此刻,兴奋区和未兴奋区之间出现了电位差(出现了电荷的移动),形成局部电流。在局部电流刺激下,未兴奋部位的细胞膜产生动作电位。神经冲动就以这样的形式传遍整个神经元。
细胞质膜允许钠钾离子通过体现细胞质膜的特点:选择透过性--控制物质进出;
膜外电流传导方向?膜内电流传导方向:(细胞外侧)未兴奋区到兴奋区;(细胞内)兴奋区到未兴奋区;
兴奋传导的过程与神经纤维膜内电流方向一致;
体外实验,兴奋在神经纤维上传导是双向的(体内正常情况是是单向的);左传递到神经元的树突膜,右传递到下一个神经元。
神经元主要通过化学物质传递信息
2.神经元主要通过化学物质传递信息
1、突触结构
突触前膜:(上一神经元轴突末端,内有线粒体(胞吐释放神经递质;突触前膜兴奋后的恢复需主要供能)、突触小泡(含神经递质(小分子物质),来自高尔基体))
突触间隙:具有神经递质酶,分解多余递质,控制传递时效,含有组织液。
突触后膜:(下一神经元树突或细胞体膜,上有蛋白质受体可与化学物质结合)
2、单向传导:突触前膜→突触间隙→突触后膜
3、信号转变:(上一个神经元的轴突的还是)电信号——(没有挨着所以不能再进行电信号)化学信号——电信号
前膜传到突触,突触小体里的小泡(含有神经递质)向前移动,神经递质前膜释放(胞吐方式)到间隙中,与突出后膜的受体与神经递质(化学物质)特异性结合。形成复合物就可以改变后膜对离子的通透性,引发突出后模电位变化,兴奋就从上一个神经元到下一个神经元了。
4、单向性的原因:神经递质只能由突触前膜经过胞吐的形式释放出进入突触间隙,与突触后膜上的受体结合引起下一个神经元的兴奋或者抑制。
补充:兴奋性突触和抑制性突触
突触的分类:从功能上,突触可分为兴奋性突触和抑制性突触。保证了神经调节的精确性。
1)兴奋性突触:突触前神经元电信号通过突触传递,影响突触后神经元的活动,使突触后神经元发生兴奋的突触。
2)抑制性突触:突触后膜所在的神经元发生抑制的突触。(甘氨酸、氨基丁酸)
3)突触的兴奋或抑制不仅取决于神经递质的种类,更重要的还是取决于其受体的类型。
神经递质去向:神经递质很快被突触间隙的酶催化降解而失去活性,或被前神经元重新摄取。
①兴奋性递质——如乙酰胆碱、谷氨酸等,引起兴奋的机理为该类递质作用于突触后膜后,能增强突触后膜对Na+通透性,使Na+内流,从而使突触后膜产生动作电位,即引起下一神经元发生兴奋。
②抑制性递质——如甘氨酸、γ氨基丁酸、去甲肾上腺素等,引起抑制的机理为该类递质作用于突触后膜后,能增强突触后膜对Cl-的通透性,使Cl-进入细胞内(突出间隙进入突触后膜)),强化内负外正的静息电位,从而使神经元难以产生兴奋。
补充:电突触
前膜与后膜相距极近的时候,离子易通过,因此动作电位可以直接传导。
补充:兴奋传导受阻的可能性
1)抑制突触小泡的释放;
2)增加突触间隙内神经递质降解酶的数量,在神经递质尚未与突触后膜上的受体结合前将其降解掉;
3)添加神经递质类似物占据神经递质受体的活性部位;
4)阻塞突触后膜上离子通道--Na+内流或者K+外流。
兴奋在神经元间传递应用
(1)阻断神经递质的合成或释放,从而阻断兴奋的传递。(肉毒杆菌,瘦脸针(阻断神经对脸部肌肉的支配,肌肉长期不用就瘦了))
(2)分解神经递质的相应酶变性失活,则突触后膜会持续兴奋或抑制。(杀虫剂,虫子颤抖,后膜一直兴奋一直颤抖,颤动而亡)
(3)神经递质类似物占据突触后膜受体,引发持续兴奋或者阻碍兴奋。(毒品,一直兴奋(飘飘欲仙)。蛇毒(抗蛇毒血清)原理:阻碍兴奋。占据心脏部位,心肌细胞的突触后膜兴奋))
补充:反射弧中传入神经和传出神经的判断
①是否有神经节:具有神经节的是传入神经。
②脊髓灰质结构判断:小角进,大角出。
③突触结构判断:——<●——该结构的左侧连接的为传入神经,右侧连接的为传出神经。
补充:实例分析(所用电流表指针偏转方向与电流方向(正→负)相同)
在神经纤维上(bc=cd)
①刺激a处,b处先兴奋,d处后兴奋,电流计指针发生两次方向相反的偏转。
②刺激c处,b处和d处同时兴奋,电流计指针不发生偏转。电流计的指针变化如下:
③刺激bc段中间的一段,b点先兴奋,d点后兴奋,电流计指针发生两次方向相反的偏转。
2)在神经元之间(ab=bd)
①刺激a点之前某个位置,a、d点先后兴奋,电流计指针发生两次方向相反的偏转;
②刺激d点之后某个位置,只有d点兴奋,电流计指针只发生一次偏转;
③刺激b点,a、d点先后兴奋,电流计指针发生两次方向相反的偏转;
④刺激c点,只有d点兴奋,电流计指针只发生一次偏转。
二、神经中枢调控机体的生命活动
1.承担生命活动调节作用的神经中枢分布于脑和脊髓
高等动物的神经系统高度集中,90%以上的神经元细胞体都分布在中枢神经系统(脑和脊髓)的灰质中。
脊髓灰质:分布着许多神经中枢(大部分细胞体的集合),如排尿、排便中枢和躯体低级运动中枢;大脑皮层:分布着相应的高级神经中枢。
神经节:神经细胞集合而成的结节状构造(判断传入神经)
脊髓和脑中的白质:许多集合成束的神经纤维组成,因有髓鞘包裹呈白色,起传递神经冲动的作用。
神经系统:中枢神经系统和外周神经系统
中枢神经系统:脑和脊髓
外周神经系统:(分类1)脑神经和脊神经(支配内脏的神经);(功能分类2)感觉(传入)神经和运动(传出)神经。
运动(传出)神经:支配骨骼肌的躯体神经(抬胳膊,是可以控制的)和支配内脏器官的自主神经
自主神经(植物性神经) :由交感神经和副交感神经两部分组成,主要调节内脏的活动,不受人的意识控制。
补充:①大脑:包括左右两个大脑半球,表面是大脑皮层。大脑皮层是调节机体活动的最高级中枢。
②脑干:是连接脊髓和脑其他部分的重要通路,有许多维持生命的必要中枢,如调节呼吸、心脏功能的基本活动中枢。
③小脑:位于大脑的后下方,能够协调运动,维持身体平衡。
④下丘脑:脑的重要组成部分,其中体温调节中枢、水平衡的调节中枢等,还与生物节律等的控制有关。
⑤脊髓:是脑与躯干、内脏之间的联系通路,调节运动的低级中枢。
2.脑和脊髓共同参与调控内脏的活动(分级调节)
2.1脑和脊髓调节内脏
婴儿期--脑发育完全--未发育完全--膀胱充盈---膀胱壁内的牵张感受器--引发排尿反射排尿不完全,调节速度快。
特点:由脊髓灰质内低级中枢调节,不受大脑控制
脑功能逐渐成熟--神经冲动--脊髓--白质--大脑皮层产生“尿意”
场所/时间合适:大脑一神经冲动一脊髓排尿中枢--膀胱收缩、尿道括约肌放松,同时“有意识”施加腹压,直至尿液排尽。
场所/时间不合适:大脑--神经冲动--脊髓排尿中枢----尿道括约肌收缩。
①尿意的产生:当膀胱中的尿液充盈到一定程度(400~500mL)时,人膀胱中的牵张感受器受到刺激产生神经冲动,就会引发排尿反射,传导到大脑皮层高级中枢,产生尿意。(告诉脊髓(副交感神经-膀胱收缩),可以释放)
②排尿:排尿时,机体主要通过副交感神经控制膀胱逼尿肌收缩和尿道内括约肌松弛(舒张),这样,尿液就进入后尿道。如果环境条件不许可,大脑皮层高级中枢对脊髓排尿中枢产生抑制作用,排尿中止。
③正反馈:后尿道的尿液可刺激后尿道感受器并产生冲动,冲动传递到脊髓中的排尿中枢。这样加强了脊髓排尿中枢的活动,使原有的排尿活动加强。这是一种正反馈调节方式,能够使排尿反射迅速发起、越来越强、迅速完成(也是对环境的适应)。
脊髓灰质受损:尿潴留,脊髓白质受损:尿失禁。
2.2.自主神经对内脏活动的调节
交感神经的兴奋增强能使人体提高“应急”能力,例如使血液更多地分布在骨骼肌中,同时肝糖原加快水解为葡萄糖,提高向骨骼肌供氧、供血糖的能力。当机体处于紧张状态时,交感神经的兴奋占优势。
副交感神经的作用与交感神经的作用相反,其主要作用是有利于能源储备、生长和恢复。人体处于餐后、休息放松状态时,副交感神经的兴奋占优势。
a.交感神经:兴奋时占优势,心跳加快,支气管扩张(吸收更多的氧气,呼吸频率增加),胃肠蠕动和消化腺分泌活动减弱,瞳孔扩张,血管收缩、抑制膀胱收缩。
b.副交感神经:安静时占优势,心跳减慢,支气管收缩,胃肠蠕动和消化液分泌加强,瞳孔收缩。
在正常情况下,交感神经和副交感神经的一方兴奋加强时,另一方就会受到抑制。自主神经的两部分相互拮抗,在各级神经中枢的相互联系和协调下共同控制内脏器官的生理活动,维持机体的稳态。
2.脑和脊髓共同调节躯体运动(分级调节)
大脑皮层中存在控制躯体运动的神经中枢。
如:脊髓灰质炎(小儿麻痹症)患者因病毒侵犯脊髓运动神经元,病情严重时会发生轻重不等的肢体瘫痪(感觉不到尿意,也控制不了排尿。感觉和控制都在大脑皮层),这是因为在脊髓中分布着控制躯体运动的低级神经中枢。脊髓灰质受损:尿潴留,脊髓白质受损:尿失禁。
体检验血时,明知道采血针刺入皮肤会疼痛,我们也不会缩回手臂,是因为脊髓中控制缩手的低级反射中枢受到了大脑中高级神经中枢的控制。
四.条件反射是大脑的高级调节功能
1.条件反射是脑的高级调节功能
人和哺乳动物的脑的组成:大脑、小脑、间脑、中脑、脑桥和延髓组成,其中大脑最发达。
大脑:两个大脑半球组成,表面的大脑皮层分为许多功能区,如躯体运动中枢、躯体感觉中枢、视觉中枢和听觉中枢等,它们都是调节机体生理功能的高级神经中枢。(金刚(大猩猩)和人相似,但就是没有语言功能,所以没有语言中枢)
听性语言(听话)中枢:听不懂话
视性语言(阅读)中枢:看不懂文字,自己写的看不懂
运动代表区:中央前回(红色的)
上边控制躯体下半部分,下部分控制你上部的。
控制面积(免疫越大越灵活):手大脚小(所以手更灵活)
1、反射分类:
A、非条件反射(先天具备的能力)
如:吮吸反应、膝跳反射
B、条件反射(后天培养):后天性反射
2、机体通过感受器接受来自体内外的多种信息刺激,在大脑皮层的参与下形成后天性反射是脑的一项高级调节功能,它提高了人与动物对环境的适应能力.
3、强化:无关刺激(铃声)与非条件刺激(食物)在时间上的结合.(用于培养条件反射)
这种条件反射建立过程中,强化刺激(如食物)是紧随行为反应(如抬前爪)之后发生的。所以这种条件反射,若行为反应后并未得到强化刺激,则该反射也会减弱。
2.语言中枢是人脑特有的高级神经中枢
语言中枢是人脑特有的高级神经中枢。人和高等动物都有条件反射,但人类的条件反射更为丰富多样,人类不但能对具体信号发生反应,而且还能对由具体信号抽象出来的语言、文字发生反应,建立条件反射。
语言文字是人类社会信息交流的主要工具。从出生开始,人类不断通过视觉、听觉、触觉等途径获取大量的信息,刺激大脑皮层的相关区域,从而建立与语言文字的听、说、读、写有关的神经中枢。运动性语言(说话)中枢、书写中枢、听性语言(听话)中枢和视性语言(阅读)中枢分别位于大脑皮层的不同区域。这些语言中枢与大脑皮层中的其他神经中枢间建立了密切而广泛的联系,形成复杂的神经环路,是针对抽象的语言文字信号建立条件反射的结构基础。语言中枢负责人类语言文字的交流,也可参与思维和意识等高级活动。
学习和记忆也是大脑的高级功能,是两个相联系的神经活动过程。科学家认为记忆就是信息被储存,继而影响行为的现象。
条件反射就是记忆的形成过程,而获取记忆的过程就是学习。所以,学习是记忆建立的基础。由于人类能对除客观存在的具体信号以外的语言、文字、符号等抽象信号刺激产生反射活动,所以人类与其他高等动物不同之处就在于能以语言文字为工具进行学习和记忆。关于人类的学习和记忆的原理是神经科学领域研究的难题。
反射类型
非条件反射(生来就有)
条件反射
概念
出生后无需训练就具有的反射
出生后在生活过程中通过学习和训练而形成的反射
刺激类型
具体的直接刺激引起的反应
信号(光、声音等)刺激引起的反应
数量
有限的
几乎是无限的
神经中枢
低级中枢(小脑、脑干和脊髓等)
高级中枢(大脑皮层)
神经联系
反射弧及神经联系永久、固定,反射一般不消退
反射弧及神经联系暂时、可变,反射易消退,需强化适应
意义
保证个体基本生存能力
提高动物适应复杂环境的能力
举例
①脑干中存在控制心跳和呼吸的神经中枢,丧失了意识的植物人不能自主 运动,但脑干仍具有正常调节功能,能保持其心跳和呼吸正常。
②缩手反射、膝跳反射、眨眼反射、咽反射、排尿反射、吃东西时分泌唾液、脊蛙的屈肌反射和搔扒反射等
①食草动物嗅到天敌的气味时,立刻警觉, 随即启动防御反应,迅速逃跑。
②指尖采血、望梅止渴、听见铃声走进教室等
联系
条件反射以非条件反射为基础,都属于反射,都需要适宜的刺激和完整的反射弧
反射弧
的结构
结构特点
功能
结构破坏对功能的影响
感受器
↓
传入神经
↓
神经中枢
↓
传出神经
↓
效应器
感觉神经末梢的特殊结构;传入神经元的树突末梢
将内、外界刺激的信息转变为神经细胞的兴奋
既无感觉又无效应
感觉神经元;传入神经元的树突
将兴奋由感受器传入神经中枢
既无感觉又无效应
调节某一特定生理功能的细胞体的集合
对传入的兴奋进行分析与综合
既无感觉又无效应或只有感觉无效应
运动神经元;传出神经元的轴突
将兴奋由神经中枢传至效应器
只有感觉无效应
传出神经末梢和它所支配的肌肉或腺体等
对内、外界刺激作出相应的应答
只有感觉无效应
高中生物沪科技版(2020)选修1本章复习与测试一课一练: 这是一份高中生物沪科技版(2020)选修1<a href="/sw/tb_c4028243_t7/?tag_id=28" target="_blank">本章复习与测试一课一练</a>,文件包含第1章人体的内环境和稳态章末测试原卷版docx、第1章人体的内环境和稳态-必背知识清单docx、第1章人体的内环境和稳态章末测试解析版docx等3份试卷配套教学资源,其中试卷共28页, 欢迎下载使用。
生物必修1本章复习与测试单元测试同步练习题: 这是一份生物必修1<a href="/sw/tb_c4028217_t7/?tag_id=28" target="_blank">本章复习与测试单元测试同步练习题</a>,文件包含第5章细胞的生命进程原卷版docx、第5章细胞的生命进程-必背知识清单docx、第5章细胞的生命进程解析版docx等3份试卷配套教学资源,其中试卷共31页, 欢迎下载使用。
沪科技版(2020)必修1本章复习与测试单元测试当堂达标检测题: 这是一份沪科技版(2020)必修1<a href="/sw/tb_c4028212_t7/?tag_id=28" target="_blank">本章复习与测试单元测试当堂达标检测题</a>,文件包含第4章细胞的代谢原卷版docx、第4章细胞的代谢-必背知识清单docx、第4章细胞的代谢解析版docx等3份试卷配套教学资源,其中试卷共52页, 欢迎下载使用。

