资料中包含下列文件,点击文件名可预览资料内容
还剩35页未读,
继续阅读
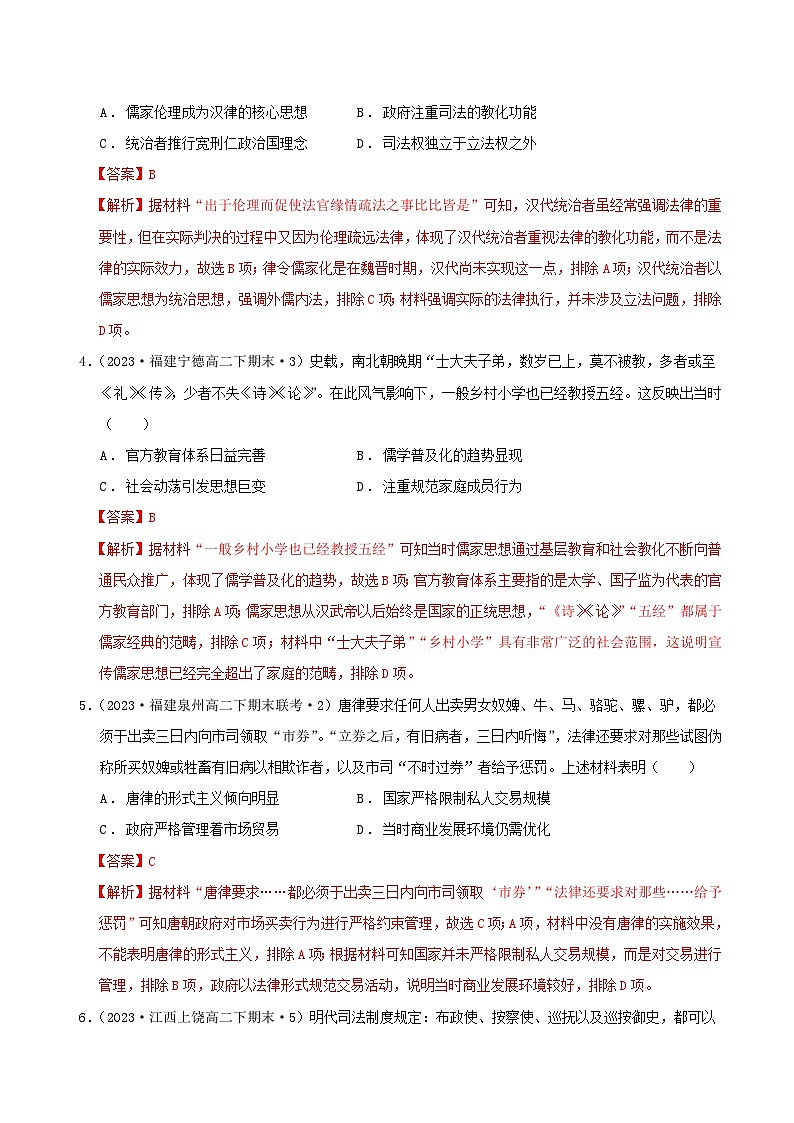
成套系列资料,整套一键下载
【新课标】第3单元《法律与教化》单元解读课件+单元整合课件+知识清单+专题+单元测试
展开
这是一份【新课标】第3单元《法律与教化》单元解读课件+单元整合课件+知识清单+专题+单元测试,文件包含新课标第三单元《法律与教化》单元整合课件pptx、新课标第三单元《法律与教化》单元解读课件pptx、新课标第三单元《法律与教化》单元测试原卷版docx、新课标第三单元《法律与教化》单元测试解析版docx、新课标第三单元专题《注重史学素养凸显学科特色-03历史解释》docx、新课标第三单元《法律与教化》知识清单docx等6份课件配套教学资源,其中PPT共52页, 欢迎下载使用。
第三单元法律教化 单元解读二者相辅相成第三单元 法律与教化统治阶级意志的体现,是国家的统治工具社会治理的重要工具着眼于教育与引导着眼于防范与惩处强制道德感召与自律,是对法治的有效补充。具有强制约束力硬软中国第 8 课 中国古代的法治与教化第10课 当代中国的法治与精神文明建设第 9 课 近代西方的法律与教化西方特点:礼法结合中华法系儒家礼教有中国特色的社会主义法律体系社会主义精神文明建设英美法系、大陆法系宗教伦理 【主题阐述】①知道中国先秦时期成文法的产生过程,以及这一时期思想家对于德治、法治关系的讨论。②知道自西汉起历代王朝法律、礼教并用的统治手段。③了解近代西方法律制度的渊源和基本特征,知道宗教伦理在西方社会发展进程中的作用。④了解当代中国的法制建设和精神文明建设成就。【内容要求】【时空坐标】【整体感知】第三单元 法律与教化第8课 中国古代的法治与教化(2课时)任务1:了解先秦时期德治思想和法治思想的内容和意义。任务2:通过了解秦汉至隋唐时期的法律与教化,认识儒家思想逐步融入法典、礼法结合的史实.任务1:了解现代中国的法治进程,理解全面依法治国是国家治理的一场深刻变革任务2:理解社会主义核心价值观的主要内容和意义任务2:中西方国家制度的多样性,并能够解读不同时期中西方制度的内涵知识巩固任务1:建构思维导图,理清内在的逻辑关系第9课 近代西方的法治与教化 (1课时)第10课 当代中国的法治与精神文明建设(1课时)单元整合和测试、评讲(2课时)时空观念唯物史观史料实证历史解释任务1:掌握近代西方法律产生的渊源及其在不同阶段的发展状况时空观念任务2:理解中古时期基督教宗教伦理的两面性,即强化迷信和对大众的教化家国情怀1.单元重点及整体说明:①第8课要求掌握的学习要点之--先秦时期成文法的出现以及德治、法治思想之争,内容相对复杂。尽管先秦时期诸子百家的内容在必修课中已经讲过,但是先秦德治、法治思想之争的内容是从另一个全新的角度来看当时的儒家与法家。②第9课的内容对学生而言基本.上是全新的,而且涉及一些法学、宗教学方面的专门知识,不仅是本单元的重点,也是难点。③第10课讲述了当代中国法治建设与社会主义精神文明建设的历程与成就,是本单元的重点。2.单元教学建议: 关于本单元的教学,要注重梳理法律与教化相辅相成的关系,引导学生辩证地理解法律与教化的对立统一关系, 进而初步掌握中国古代法律“礼法结合”的特点、儒学的发展与古代教化形式的变化、西方法律的发展及宗教伦理的作用、当代中国特色社会主义法律体系与社会主义核心价值观等内容。课程结束
第三单元法律教化 单元解读二者相辅相成第三单元 法律与教化统治阶级意志的体现,是国家的统治工具社会治理的重要工具着眼于教育与引导着眼于防范与惩处强制道德感召与自律,是对法治的有效补充。具有强制约束力硬软中国第 8 课 中国古代的法治与教化第10课 当代中国的法治与精神文明建设第 9 课 近代西方的法律与教化西方特点:礼法结合中华法系儒家礼教有中国特色的社会主义法律体系社会主义精神文明建设英美法系、大陆法系宗教伦理 【主题阐述】①知道中国先秦时期成文法的产生过程,以及这一时期思想家对于德治、法治关系的讨论。②知道自西汉起历代王朝法律、礼教并用的统治手段。③了解近代西方法律制度的渊源和基本特征,知道宗教伦理在西方社会发展进程中的作用。④了解当代中国的法制建设和精神文明建设成就。【内容要求】【时空坐标】【整体感知】第三单元 法律与教化第8课 中国古代的法治与教化(2课时)任务1:了解先秦时期德治思想和法治思想的内容和意义。任务2:通过了解秦汉至隋唐时期的法律与教化,认识儒家思想逐步融入法典、礼法结合的史实.任务1:了解现代中国的法治进程,理解全面依法治国是国家治理的一场深刻变革任务2:理解社会主义核心价值观的主要内容和意义任务2:中西方国家制度的多样性,并能够解读不同时期中西方制度的内涵知识巩固任务1:建构思维导图,理清内在的逻辑关系第9课 近代西方的法治与教化 (1课时)第10课 当代中国的法治与精神文明建设(1课时)单元整合和测试、评讲(2课时)时空观念唯物史观史料实证历史解释任务1:掌握近代西方法律产生的渊源及其在不同阶段的发展状况时空观念任务2:理解中古时期基督教宗教伦理的两面性,即强化迷信和对大众的教化家国情怀1.单元重点及整体说明:①第8课要求掌握的学习要点之--先秦时期成文法的出现以及德治、法治思想之争,内容相对复杂。尽管先秦时期诸子百家的内容在必修课中已经讲过,但是先秦德治、法治思想之争的内容是从另一个全新的角度来看当时的儒家与法家。②第9课的内容对学生而言基本.上是全新的,而且涉及一些法学、宗教学方面的专门知识,不仅是本单元的重点,也是难点。③第10课讲述了当代中国法治建设与社会主义精神文明建设的历程与成就,是本单元的重点。2.单元教学建议: 关于本单元的教学,要注重梳理法律与教化相辅相成的关系,引导学生辩证地理解法律与教化的对立统一关系, 进而初步掌握中国古代法律“礼法结合”的特点、儒学的发展与古代教化形式的变化、西方法律的发展及宗教伦理的作用、当代中国特色社会主义法律体系与社会主义核心价值观等内容。课程结束
相关资料
更多

