初中数学中考复习专题满分秘籍讲义练习 化归转化思想
展开化归思想,将一个问题由难化易,由繁化简,由复杂化简单的过程称为化归,它是转化和归结的简称。
化归思想方法,就是在研究和解决有关数学问题时采用某种手段将问题通过变换使之转化,进而达到解决的一种方法。一般总是将复杂问题通过变换转化为简单问题;将难解的问题通过变换转化为容易求解的问题;将未解决的问题通过变换转化为已解决的问题。总之,化归在数学解题中几乎无处不在,化归的基本功能是:生疏化成熟悉,复杂化成简单,抽象化成直观,含糊化成明朗。说到底,化归的实质就是以运动变化发展的观点,以及事物之间相互联系,相互制约的观点看待问题,善于对所要解决的问题进行变换转化,使问题得以解决。实现这种转化的方法有:待定系数法,配方法,整体代入法以及化动为静,由抽象到具体等转化思想。
【典例分析】
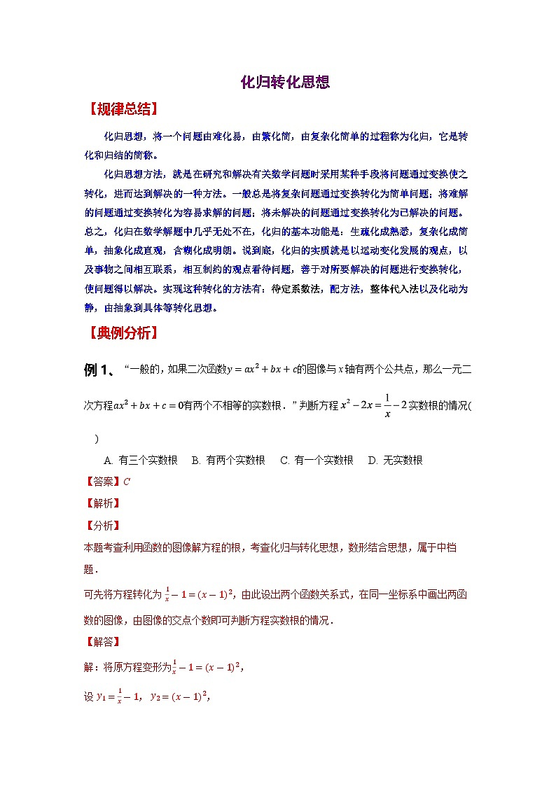
例1、“一般的,如果二次函数y=ax2+bx+c的图像与x轴有两个公共点,那么一元二次方程ax2+bx+c=0有两个不相等的实数根.”判断方程实数根的情况( )
A. 有三个实数根B. 有两个实数根C. 有一个实数根D. 无实数根
【答案】C
【解析】
【分析】
本题考查利用函数的图像解方程的根,考查化归与转化思想,数形结合思想,属于中档题.
可先将方程转化为 1x-1=(x-1)2,由此设出两个函数关系式,在同一坐标系中画出两函数的图像,由图像的交点个数即可判断方程实数根的情况.
【解答】
解:将原方程变形为1x-1=(x-1)2,
设 y1=1x-1, y2=(x-1)2,
因为一元二次方程根的个数相当于二次函数与x轴交点的个数,
则方程x2-2x=1x-2根的个数相当于y1和y2交点的个数,
在坐标系中画出两个函数的图像如图所示:
可看出两个函数有一个交点(1,0),
故方程(x-1)2= 1x-1有一个实数根,
即方程x2-2x=1x-2有一个实数根,
故选C.
例2、已知a2+a-3=0,那么a2(a+4)的值是___________
【答案】9
【解析】
【分析】此题主要是考查化归思想和整体代入法求代数式的值,先把条件化为a2+a=3,
再把原式转化为含a2+a的式子,进行整体代入求值.
【解答】解:因为a2+a-3=0,
所以a2+a=3.
原式=a3+4a2
=a3+a2+3a2
=a(a2+a)+3a2
=3a+3a2
=3(a2+a)
=3×3=9.
例3、阅读材料:
关于x的方程:
x+1x=c+1c的解为:x1=c,x2=1c
x-1x=c-1c(可变形为x+-1x=c+-1c)的解为x1=c,x2=-1c
x+2x=c+2c的解为:x1=c,x2=2c
x+3x=c+3c的解为:x1=c,x2=3c
…
根据以上材料解答下列问题:
(1)①方程x+1x=2+12的解为______________.
②方程x-1+1x-1=2+12的解为______________.
(2)解关于x的方程:x-3x-2=a-3a-2(a≠2)
【答案】x1=2,x2=12;x1=3,x2=32
【解析】解:(1)①方程x+1x=2+12的解为:x1=2,x2=12;
②根据题意得;x-1=2,x-1=12,
解得:x1=3,x2=32.
故答案为:①x1=2,x2=12;②x1=3,x2=32;
(2)两边同时减2变形为x-2-3x-2=a-2-3a-2,
解得:x-2=a-2,x-2=-3a-2,
即x1=a,x2=2a-7a-2.
(1)①本题可根据给出的方程的解的概念,来求出所求的方程的解.
②本题可根据给出的方程的解的概念,来求出所求的方程的解.
(2)本题要求的方程和题目给出的例子中的方程形式不一致,可先将所求的方程进行变形.变成式子中的形式后再根据给出的规律进行求解.
本题考查了分式方程的解,要注意给出的例子中的方程与解的规律,还要注意套用列子中的规律时,要保证所求方程与例子中的方程的形式一致.
【好题演练】
一、选择题
关于a,b的方程组k-1a-3b = ka-3b = 2 有无数组解,那么k的值是( ).
A. 2B. 1C. 3D. 不存在
【答案】A
【解析】
【分析】
本题考查了二元一次方程组的解,属于基础题,关键是要理解方程组有无数组解的含义.由关于x,y的方程组有无数组解,两式相减求出关于a,b的等式,再根据题意判断即可.
【解答】
解:k-1a-3b = ka-3b = 2 ①②,
①-②得,(k-2)a = k-2,
∵方程组有无数组解,
∴k-2 = 0,
∴k = 2,
故选A.
已知方程x+1x=a+1a的两根分别为a,1a,则方程x+1x-1=a+1a-1的根是( )
A. a,1a-1B. 1a-1,a-1C. 1a,a-1D. a,aa-1
【答案】D
【解析】
【分析】
本题考查了分式方程的解,解分式方程,涉及了转化思想和整体代入的数学方法,考查了学生的观察能力,属于中档题.
首先观察已知方程x+1x=a+1a的特点,然后把方程x+1x-1=a+1a-1变形成具有已知方程x+1x=a+1a的特点的形式,从而得出所求方程的根.
【解答】
解:方程x+1x-1=a+1a-1可以写成x-1+1x-1=a-1+1a-1的形式,
∵方程x+1x=a+1a的两根分别为a、1a,
∴方程x-1+1x-1=a-1+1a-1的两根的关系式为:x-1=a-1,x-1=1a-1,
即方程的根为:x=a或x=aa-1,
故方程x+1x-1=a+1a-1的根为a,aa-1,
故选D.
如图,已知点A(1,2),B(5,n)(n>0),点P为线段AB上的一个动点,反比例函数y=kx(x>0)的图象经过点P.点P从点A运动至点B的过程中,关于k值的变化:
甲说:“当n=1时,点P在点A位置时,k的值最小.”
乙说:“当n=1时,k的值先增大再减小.”
丙说:“若要使k的值逐渐增大,n的取值范围是n>2.”
三个人的结论中,判断正确的是 ( )
A. 甲和乙B. 甲和丙C. 乙和丙D. 都正确
【答案】A
【解析】
【分析】
此题属于反比例函数的综合题,涉及的知识有:待定系数法求函数解析式,反比例函数的性质,熟练掌握待定系数法是解本题的关键.
若n=1,求出正确k的最大值与最小值即可判断甲、乙的结论;
把A与B坐标代入反比例解析式,并列出不等式,求出解集即可确定出n的范围.
【解答】
解:当n=1时,B(5,1),
设线段AB所在直线的函数表达式为y=ax+b,
把A(1,2)和B(5,1)代入得:a+b=25a+b=1,
解得:a=-14b=94,
则线段AB所在直线的函数表达式为y=-14x+94;
k=xy=x(-14x+94)=-14(x-92)2+8116,
∵1≤x≤5,
∴当x=1时,k取最小值,kmin=2;
当x=92时,k取最大值,kmax=8116,
故甲,乙的结论是正确的;
当n=2时,A(1,2),B(5,2),符合k的值逐渐增大;
当n≠2时,线段AB所在直线的函数表达式为y=n-24x+10-n4,
k=x(n-24x+10-n4)=n-24(x-n-102n-4)2+10-n2162-n,
当n<2时,k随x的增大而增大,则有n-102n-4≥5,
此时109≤n<2;
当n>2时,k随x的增大而增大,则有n-102n-4≤1,
此时n>2,
综上,若要使k的值逐渐增大,n的取值范围是n≥109.
故丙的结论是错误的,
则甲乙都是正确的,丙的结论是错误的,
故选A.
从边长为a的正方形内去掉一个边长为b的小正方形(如图1),然后将剩余部分剪拼成一个矩形(如图2),上述操作能验证的等式是( )
A. (a-b)2=a2+2ab+b2B. a2-b2=(a+b)(a-b)
C. (a+b)2=a2+2ab+b2D. a2+ab=a(a+b)
【答案】B
【解析】
【分析】
本题考查了平方差公式的运用,解此题的关键是用代数式表示图形的面积,运用了转化思想,把实际问题转化成数学问题,并用数学式子表示出来.分别求出从边长为a的正方形内去掉一个边长为b的小正方形后剩余部分的面积和拼成的长方形的面积,根据剩余部分的面积相等即可得出算式,即可选出选项.
【解答】
解:因为从边长为a的正方形内去掉一个边长为b的小正方形,剩余部分的面积是:a2-b2,
且拼成的长方形的面积是:(a+b)(a-b),
∴根据剩余部分的面积相等得:a2-b2=(a+b)(a-b),
故选B.
从边长为a的正方形内去掉一个边长为b的小正方形(如图1),然后将剩余部分剪拼成一个矩形(如图2),上述操作所能验证的等式是( )
A. (a-b)2=a2-2ab+b2 B. a2-b2=(a+b)(a-b)
C. (a+b)2=a2+2ab+b2 D. a2+ab=a(a+b)
【答案】B
【解析】
【分析】
本题考查了平方差公式的运用,解此题的关键是用代数式表示图形的面积,运用了转化思想,把实际问题转化成数学问题,并用数学式子表示出来.分别求出从边长为a的正方形内去掉一个边长为b的小正方形后剩余部分的面积和拼成的长方形的面积,根据剩余部分的面积相等即可得出算式,即可选出选项.
【解答】
解:因为从边长为a的正方形内去掉一个边长为b的小正方形,剩余部分的面积是:a2-b2,
且拼成的长方形的面积是:(a+b)(a-b),
∴根据剩余部分的面积相等得:a2-b2=(a+b)(a-b),
故选B.
如图,已知AB=CD=AE=BC+DE=2,∠ABC=∠AED=90°,则五边形ABCDE的面积为( ).
A. 7
B. 6
C. 5
D. 4
【答案】D
【解析】
【分析】
此题考查全等三角形的判定与性质,三角形的面积公式和转化思想.首先延长DE至F,使EF=BC,连AC,AD,AF,可得△ABC≌△AEF,然后再证得△ACD≌△AFD,可将五边形ABCDE的面积转化为两个△ADF的面积,最后根据三角形的面积公式求出结论即可.
【解答】
解:延长DE至F,使EF=BC,连AC,AD,AF,
∵AB=CD=AE=BC+DE,∠ABC=∠AED=90°,
∴CD=EF+DE=DF,
在△ABC与△AEF中,
AB=AE∠ABC=∠AEFBC=EF,
∴△ABC≌△AEF(SAS),
∴AC=AF,
在△ACD与△AFD中,
AC=AFCD=DFAD=AD,
∴△ACD≌△AFD(SSS),
∴五边形ABCDE的面积是:S=2S△ADF=2×12·DF·AE=2×12×2×2=4.
故选D.
二、填空题
小明在解方程24-x-8-x=2时采用了下面的方法:由24-x-8-x24-x+8-x=24-x2-8-x2=24-x-8-x=16
,又有24-x-8-x=2,可得24-x+8-x=8,将这两式相加可得24-x=58-x=3,将24-x=5两边平方可解得x=-1,经检验x=-1是原方程的解.请你学习小明的方法,解方程x2+42+x2+10=16,则x=_______.
【答案】±39
【解析】
【分析】
此题主要考查了二次根式在解方程中的应用,要熟练掌握,解答此题的关键是在解决实际问题的过程中能熟练应用有关二次根式的概念、性质和运算的方法.首先把根式x2+42+x2+10有理化,然后分别求出根式x2+42+x2+10和它的有理化因式的值是多少;再根据求出的根式x2+42+x2+10和它的有理化因式的值,求出方程x2+42+x2+10=16的解是多少即可.
【解答】
解:(x2+42+x2+10)(x2+42-x2+10)
=x2+422-x2+102
=(x²+42)-(x²+10)
=32.
∵x2+42+x2+10=16.
∴x2+42-x2+10
=32÷16=2.
∴x2+42=7x2+10=7.
∵(x2+42)²=x²+42=8²=81.
∴x=±39.
经检验x=±39都是原方程的解,
故答案为±39.
如图所示,在ΔABC中,DE、MN是边AB、AC的垂直平分线,其垂足分别为D、M,分别交BC于E、N(点E在点N的左侧).若AB=8,AC=9,设ΔAEN周长为m,则m的取值范围为_____________.
【答案】 145
【分析】
本题考查了线段垂直平分线的性质、三角形三边关系、三角形内角和定理、大边对大角、勾股定理及其应用.此题难度适中,注意掌握数形结合思想与转化思想的应用,解题时由DE、MN是边AB、AC的垂直平分线,根据线段垂直平分线的性质,即可得AE=BE,AN=CN,即可得△AEN周长等于BC的长,∠BAE=∠B,∠CAN=∠C,由三角形三边关系即可求得1
【解答】
解∵DE、MN是边AB、AC的垂直平分线,
∴AE=BE,AN=CN,
∴BC=BE+EN+CN=AE+EN+AN=C△AEN=m,
∠BAE=∠B,∠CAN=∠C,
∵AB=8,AC=9,
∴1
∴∠B+∠C=∠BAE+∠CAN<90°,
∴∠BAC>90°,
当∠BAC=90°时由勾股定理易得BC=AB2+AC2=145,由“大角对大边”易得BC>145,
综上可知145
【答案】12
【解析】
【分析】本题考查了相似三角形的判定与性质,角平分线的定义,平行线的性质,延长BQ构造出相似三角形,求出EP+BP=EM并得到相似三角形是解题的关键,也是本题的难点。
延长BQ交射线EF于M,根据三角形的中位线平行于第三边可得EF//BC,根据两直线平行,内错角相等可得∠M=∠CBM,再根据角平分线的定义可得∠PBM=∠CBM,从而得到∠M=∠PBM,根据等角对等边可得BP=PM,求出EP+BP=EM,再根据CQ=13CE求出EQ=2CQ,然后根据△MEQ和△BCQ相似,利用相似三角形对应边成比例列式求解即可.
【解答】
解:如图,延长BQ交射线EF于M,
∵E、F分别是AB、AC的中点,
∴EF//BC,
∴∠M=∠CBM,
∵BQ是∠CBP的平分线,
∴∠PBM=∠CBM,
∴∠M=∠PBM,
∴BP=PM,
∴EP+BP=EP+PM=EM,
∵CQ=13CE,
∴EQ=2CQ,
由EF//BC得,△MEQ∽△BCQ,
∴EMBC=EQCQ=2,
∴EM=2BC=2×6=12,
即EP+BP=12.
故答案为:12.
三个同学对问题“若方程组的解是,求方程组的解.”提出各自的想法。甲说:“这个题目好像条件不够,不能求解”;乙说:“它们的系数有一定的规律,可以试试”;丙说:“能不能把第二个方程组的两个方程的两边都除以5,通过换元替换的方法来解决”.参考他们的讨论,你认为这个题目的解应该是__________.
【答案】x=5y=10
【解析】
【分析】
此题考查了二元一次方程组的解,解二元一次方程组,整体思想,转化化归思想,熟练掌握运算法则是解本题的关键.
仿照已知方程组的解确定出所求方程组的解即可.
【解答】
解:∵方程组a1x+b1y=c1a2x+b2y=c2的解是
∴方程组 可化为35a1x+25b1y=c135a2x+25b2y=c2,
∴35x=325y=4,∴x=5y=10,
故答案为x=5y=10.
如图,已知二次函数y=-34(x+1)(x-4)的图象与x轴交于A,B两点(点A在点B的左侧),与y轴交于点C,P为该二次函数在第一象限内的一点,连接AP,交BC于点K,则PKAK的最大值为__________.
【答案】45
【解析】
【试题解析】
【分析】
本题主要考查了二次函数的图象与性质,相似三角形的性质与判定,二次函数的最值的求法,关键是构造相似三角形,把线段的比值的最大值转化为二次函数的最大值进行解答,体现了转化思想.
过P作PQ//AB,与BC交于点Q,则三角形相似得PKAK=PQAB,设P(t,-34 (t+1)(t-4)),从而得PQAB关于t的解析式,再根据二次函数的性质求得最大值.
【解答】
解:过P作PQ//AB,与BC交于点Q,如图,
∵二次函数y=-34(x+1)(x-4)的图象与x轴交于A,B两点(点A在点B的左侧),与y轴交于点C,
∴A(-1,0),B(4,0),C(0,3),
设直线BC的解析式为:y=mx+n(m≠0),
则n=34m+n=0,
∴n=3m=-34,
∴直线BC的解析式为:y=-34 x+3,
设P(t,-34 (t+1)(t-4)),则Q(t2-3t,-34(t+1)(t-4)),
∴PQ=-t2+4t,
∵PQ//AB,
∴△PQK∽△ABK,
∴PKAK=PQAB=-t2+4t4-(-1)=-15t2+45t,
∵-15<0,
∴当t=-452×(-15)=2时,PKAK有最大值为-15×22+45×2=45,
故答案为:45.
如图,P是长方形ABCD内一动点,AB=4,BC=6,且S△PAB=12S△PCD,则PC+PD的最小值为_____.
【答案】45
【解析】
【分析】
本题考查轴对称--最短问题,三角形的面积,矩形的性质等知识,解题的关键是学会添加常用辅助线,学会用转化的思想思考问题,属于中考常考题型.
如图,作PM⊥AD于M,作点D关于直线PM的对称点E,连接PE,EC.设AM=x.由PM垂直平分线段DE,推出PD=PE,推出PC+PD=PC+PE⩾EC,利用勾股定理求出EC的值即可.
【解答】
解:如图,
作PM⊥AD于M,作点D关于直线PM的对称点E,连接PE,EC.
设AM=x.
∵四边形ABCD是矩形,
∴AB//CD,AB=CD=4,BC=AD=6,
∵S△PAB=12S△PCD,
∴12×4×x=12×12×4×(6-x),
∴x=2,
∴AM=2,DM=EM=4,
∴DE=DM+EM=4+4=8,
在Rt△ECD中,EC=CD2+ED2=42+82=45,
∵PM垂直平分线段DE,
∴PD=PE,
∴PC+PD=PC+PE⩾EC,
∴PD+PC⩾45,
∴PD+PC的最小值为45.
故答案为45.
三、解答题
阅读材料:
为了解方程(x2-1)2-5(x2-1)+4=0,我们可以将x2-1视为一个整体,然后设x2-1=y,
则原方程可化为y2-5y+4=0, ①
解得y1=1,y2=4.
当y=1时,x2-1=1,x2=2,∴x=±2;
当y=4时,x2-1=4,x2=5,∴x=±5.
∴原方程的解为x1=2,x2=-2,x3=5,x4=-5.
解答问题:
仿照上述方法解方程:x4-6x2+8=0.
【答案】 解:设x2=y,
则原方程可化为y2-6y+8=0,
解得y1=2,y2=4.
当y=2时,x2=2,∴x=±2;
当y=4时,x2=4,∴x=±2.
∴原方程的解为x1=2,x2=-2,x3=2,x4=-2.
【解析】
【分析】本题考查了用换元法和因式分解法解一元二次方程,合理把整体换元是解本题的关键.
【问题探究】如图1,锐角△ABC中,分别以AB、AC为边向外作等腰直角△ABE和等腰直角△ACD,使AE=AB,AD=AC,∠BAE=∠CAD=90°,连接BD,CE,试猜想BD与CE的大小关系,不需要证明.
【深入探究】
(1)如图2,锐角△ABC中分别以AB、AC为边向外作等腰△ABE和等腰△ACD,使AE=AB,AD=AC,∠BAE=∠CAD,连接BD、CE,试猜想BD与CE的大小关系,并说明理由.
【拓展应用】
(2)如图3,在△ABC中,∠ACB=45°,以AB为直角边,A为直角顶点向外作等腰直角△ABD,连接CD,若AC=2,BC=3,则CD长为 .
(3)如图4,已知在平面直角坐标系xOy中,O为坐标原点,A(0, 33)、P(3,0),过点P作直线l⊥x轴,点B是直线l上的一个动点,线段AB绕点A按逆时针方向旋转30°得到线段AC.则AC+PC的最小值为 .
【答案】解:【问题探究】BD=CE;
【深入探究】
(1)BD=CE.
理由:∵∠BAE=∠CAD,
∴∠BAE+∠BAC=∠CAD+∠BAC,即∠EAC=∠BAD,
在△EAC和△BAD中,
AE=AB ∠EAC=∠BADAC=AD,
∴△EAC≌△BAD,
∴BD=CE;
【拓展应用】
(2)13;
(3)62.
【解析】
【分析】
此题主要考查了等腰三角形、等腰直角三角形的性质和判定,全等三角形的判定和性质,勾股定理、轴对称-最短路线问题,图形与坐标,综合性较强,解决前两问的关键是判断出∠EAC=∠BAD,解决【拓展应用】的关键是运用探究的结论,体现化归转化思想.
【问题探究】首先根据等式的性质证明∠EAC=∠BAD,则根据SAS即可证明△EAC≌△BAD,根据全等三角形的性质即可证明;
【深入探究】(1)首先根据等式的性质证明∠EAC=∠BAD,则根据SAS即可证明△EAC≌△BAD,根据全等三角形的性质即可证明;
【拓展应用】(2)构造如【问题探究】的图形,得出BE=CD,再在Rt△BCE中求出BE即求出CD;
(2)在y轴A点下方取一点M,使AM=AP,连接BM,构造如【深入探究】的图形,△APM和△ABC是由△APB的两边AP、AB向外作顶角相等的等腰三角形,得出PC=BM,则所求AC+PC的最小值转化为AB+BM的最小值,作M关于直线l的对称点M',求AM'即可得出结论.
【解答】
解:【问题探究】
BD=CE.
理由是:∵∠BAE=∠CAD,
∴∠BAE+∠BAC=∠CAD+∠BAC,即∠EAC=∠BAD,
在△EAC和△BAD中,
AE=AB ∠EAC=∠BADAC=AD,
∴△EAC≌△BAD,
∴BD=CE;
【深入探究】
(1)见答案;
【拓展应用】
(2)以AC为直角边,A为直角顶点向外作等腰直角△ACE,连接BE,
由【问题探究】得BE=CD,
∵AC=2,BC=3,∠ACB=45°,
∴CE=2AC=2,∠BCE=90°,
∴BE=BC2+CE2=32+22=13,
∴CD=BE=13.
故答案为13;
(3)在y轴A点下方取一点M,使AM=AP,连接BM,如图,
∵A(0, 33)、P(3,0),
∴OA=33,OP=3,
∴AP=OA2+OP2=332+32=6,
∴AP=2OP,
∴∠OAP=30°,
∴△APM和△ABC是由△APB的两边AP、AB向外作顶角相等的等腰三角形
根据【深入探究】可得PC=BM,
∴AC+PC=AC+BM=AB+BM,
作M关于直线l的对称点M',连接AM',此时AM'即为AB+BM的最小值,即AC+PC的最小值
∵直线l⊥x轴,
∴MM'⊥AM,
∴MM'=2OP=6,AM=6,
∴AM'=AM2+MM'2=62+62=62.
故答案为62.
阅读下列材料:关于x的方程:
x+1x=c+1c的根是x1=c,x2=1c;
x-1x=c-1c(即x+-1x=c+-1c)的根是x1=c,x2=-1c;
x+2x=c+2c的根是x1=c,x2=2c
……
(1)观察上述方程及其解的特征,直接写出关于x的方程x+mx=c+mc(m≠0)的解,并利用“方程的解”的概念进行验证.
(2)通过(1)中的结论,你能解出关于x的方程x+2x-1=a+2a-1的解吗⋅若能,请求出此方程的解;若不能,请说明理由.
【答案】解:(1)猜想:方程的解为:x1=c,x2=mc;
验证:
当x=c时,方程左边=c+mc,
方程右边=c+mc,
∴左边=右边,
∴x=c是方程的解;
当x=mc时,方程左边=mc+c,
方程右边=mc+c,
∴左边=右边,
∴x=mc是方程的解;
(2)由x+2x-1=a+2a-1,得x-1+2x-1=a-1+2a-1,
∴x-1=a-1或x-1=2a-1,
∴x1=a,x2=a+1a-1.
【解析】本题主要考查了分式方程的解法,正确理解已知条件,正确理解阅读材料中解方程的方法是解题关键.
(1)根据已知方程的特点与解的关系即可写出方程的解,然后把方程的解代入原方程看左右两边是否相等即可;
(2)原方程可以变形为x-1+2x-1=a-1+2a-1,把x-1当作一个整体,即可求解.
请你观察:
11×2=11-12,12×3=12-13;13×4=13-14;…
11×2+12×3=11-12+12-13=1-13=23;
11×2+12×3+13×4=11-12+12-13+13-14=1-14=34;…
以上方法称为“裂项相消求和法”
请类比完成:
(1)11×2+12×3+13×4+14×5=__;
(2)21×2+22×3+23×4+⋯2n×(n+1)=_______.
(3)类比计算:112-256+3112-41920+5130-64142+7156-87172的值
【答案】(1)45;
(2)2nn+1;
解:(3)112-256+3112-41920+5130-64142+7156-87172
=1+12-3-16+3+112-5-120+5+130-7-142+7+156-9-172
=1+12-3+16+3+112-5+120+5+130-7+142+7+156-9+172
=1-3+3-5+5-7+7-9+12+16+112+120+130+142+156+172
=-8+1-12+12-13+13-14+14-15+15-16+16-17+17-18+18-19
=-8+1-19
=-719.
【解析】
【分析】
本题主要考查了有理数的混合运算,发现算式的运算规律是解题的关键.
(1)利用“裂项相消求和法”将算式变形,再根据有理数的加减运算法则进行解答,即可求解;
(2)首先提取公因数2,写在括号外,然后与(1)同样的思路与方法进行解答,即可求解;
(3)首先将算式中分子不是1的带分数化成一个整数减去一个分数的形式,其中分数的分子为1,然后利用“裂项相消求和法”将算式变形,再根据有理数的加减运算法则进行解答,即可求解;
【解答】
解:(1)11×2+12×3+13×4+14×5
=1-12+12-13+13-14+14-15
=1-15
=45
故答案为45;
(2)21×2+22×3+23×4+⋯2n×n+1
=21-12+12-13+13-14+⋯+1n-1n+1
=21-1n+1
=2×nn+1
=2nn+1
故答案为2nn+1;
(3)见答案.
在平面直角坐标系xOy中,直线y=-2x+2分别与x,y轴交于A,B两点,点C(0,m)在线段OB上,抛物线y=ax2+bx+c(a≠0)经过A,C两点,且与x轴交于另一点D.
(1)求点D的坐标(用只含a,m的代数式表示);
(2)当a=12m时,若点P(n,y1),Q(4,y2)均在抛物线y=ax2+bx+c上,且y1>y2,求实数n的取值范围;
(3)当AD=13时,函数y=ax2+bx+c有最小值m-1,求a的值.
【答案】解:(1)∵直线y=-2x+2分别与x、y轴交于A、B两点,
令y=0,得x=1,令x=0,得y=2,
∴A(1,0),B(0,2),
∵抛物线y=ax2+bx+c过点C(0,m)和点A(1,0),
∴b=-a -m,c=m.
∴y=ax2 -(a+m)x+m,
令y=0,得ax2-a+mx+m=0.
解得x1=1,x2=ma,
∴ D(ma,0);
(2) ∵点C(0,m)在线段OB上,
∴0≤m≤2,
∵a=12m,
∴a >0,D(2,0).
∴抛物线的对称轴是直线x=32,
在抛物线上取点E使点E与点Q关于直线x=32对称,
由Q(4,y2)得对称点E(-1,y2),
∵点P(n,y1)在抛物线上,且y1>y2,
∴由函数增减性,得n<-1或n>4;
(3)∵函数y=ax2 -(a+m)x+m有最小值m-1,
∴4am-a+m24a=m-1.
①当点D在点A的右侧时,得ma-1=13,
解得m=43a.
∴4a×43a-a+43a24a=43a-1.
解得a=3649,
∴m=4849;
②当点D在点A的左侧时,得1-ma=13,
解得m=23a.
∴4a·23a-a+23a24a=23a-1.
解得:a=3625,
∴m=2425.
综上所述,a=3649或a=3625.
【解析】本题考查的是二次函数的综合题,解答本题主要应用了二次函数的图象和性质,二次函数的最值,二次函数图象上点的坐标特征,抛物线与x轴的交点,解方程,分类讨论的数学思想.
(1)先根据一次函数图象上点的坐标特征求A、B两点的坐标,再根据抛物线y=ax2+bx+c(a≠0)经过A,C两点得b=-a -m,c=m,最后再求抛物线与x轴的交点即可解答;
(2)点C(0,m)在线段OB上得0≤m≤2,再由a=12m和D(2,0)得抛物线的对称轴是直线x=32,根据二次函数对称性由Q(4,y2)得对称点E(-1,y2),再根据函数增减性即可解答;
(3)由函数有最小值m-1,得4am-a+m24a=m-1.①当点D在点A的右侧时,得ma-1=13;②当点D在点A的左侧时,得1-ma=13,分别解关于m的方程,再代入4am-a+m24a=m-1得关于a的方程,解方程即可解答.
如图,抛物线y=ax2-2ax+c与x轴分别交于点A、B(点B在点A的右侧),与y轴交于点C,连接BC,点12,-34a-3在抛物线上.
(1)求c的值;
(2)已知点D与C关于原点O对称,作射线BD交抛物线于点E,若BD=DE,
①求抛物线所对应的函数表达式;
②过点B作BF⊥BC交抛物线的对称轴于点F,以点C为圆心,以5的长为半径作⊙C,点T为⊙C上的一个动点,求55TB+TF的最小值.
【答案】解:(1)∵点(12,-34a-3)在抛物线上,
∴-34a-3=(12)2a-2a×12+c
∴c=-3.
(2) ①解法一:如图,由题意,得点C(0,-3),
∵点D与点C关于原点O对称,
∴点D(0,3).
∵BD=DE,
∴点D为BE中点,
设点B(m,0),则点E(-m,6),
将B(m,0)、E(-m,6)代入抛物线y=ax2-2ax-3,
得am2-2am-3=0am2+2am-3=6
解得:a=38,
∴抛物线的解析式为y=38x2-34x-3.
①解法二:
如图,由题意,得点C(0,-3),
∵点D为点C关于原点O的对称点,
∴点D(0,3).
设直线BD的解析式为y=kx+3,
联立y=ax2-2ax-3y=kx+3,得ax2-(2a+k)x-6=0,
解得x1=2a+k+(2a+k)2+24a2a,
x2=2a+k-(2a+k)2+24a2a
∵BD=DE,
∴点D为BE中点,
又∵点D(0,3),
∴x1+x2=0,即2a+k+(2a+k)2+24a2a+2a+k-(2a+k)2+24a2a=0,
∴k=-2a,
∴直线BD的解析式为y=-2ax+3,则点B(32a,0),
将B(32a,0)代入抛物线y=ax2-2ax-3,得94a-6=0,
解得:a=38,
∴抛物线的解析式为y=38x2-34x-3.,
②∵抛物线y=38x2-34x-3=38(x-1)2-278,
∴抛物线的对称轴为直线x=1,,
令y=0,则38(x-1)2-278=0,解得:x1=-2或x2=4,
∴OB=4.
如图,设直线x=1与x轴的交点为Q,则∠FQB=90∘,
∴∠QFB+∠QBF=90∘,
∵BF⊥BC,
∴∠FBC=90∘,
∴∠OBC+∠QBF=90∘,
∴∠QFB=∠OBC,
∵BQ=4-1=3,OC=3,
∴BQ=OC,
又∵∠FQB=∠BOC=90∘,
∴ΔFQB≌ΔBOC,
∴BF=BC,
在RtΔBOC中,OB=4,OC=3,由勾股定理得BC=5
∴BF=BC=5,
在CB上截取CG=1,则GB=5-1=4,.
∵CGCT=15=55,CTCB=55,
∴CGCT=CTCB,
又∵∠GCT=∠TCB,
∴△GCT∽△TCB,
∴CGCT=CTCB=TGTB=55,即TG=55TB,
∴55TB+TF=TG+TF,
∵点F(1,4)为定点,
∴当点F、T、G三点共线时,55TB+TF的值最小,最小值为线段GF的长,
在Rt△GBF中,GB=4,BF=5,由勾股定理得:GF=42+52=41.
【解析】本题考查二次函数的综合题,主要考查二次函数图像上点的坐标特征,待定系数法求一次函数和二次函数的解析式,二次函数的性质,全等三角形的判定和性质,勾股定理,相似三角形的判定和性质,三角形三边关系.,数形结合和方程思想.关键是根据相似三角形的判定和性质把55TB+TF转化成线段FG的长.
(1)点(12,-34a-3)代入函数解析式,解方程即可求得c的值;
(2) ①解法一:先求由点C的坐标得点D的坐标,再说明点D为BE中点,设点B(m,0),则点E(-m,6),把它们代入函数解析式,得方程组即可解答;
①解法二:先由直线BD:y=kx+3与抛物线y=ax2-2ax+3联立得ax2-(2a+k)x-6=0,解关于x的方程,再由BD=DE,得点D为BE中点,得x1+x2=0得k=-2a,求得B的坐标,把B的坐标代入抛物线的解析式即可解答;
②先求抛物线的对称轴,与x轴的交点坐标,设直线x=1与x轴的交点为Q,则∠FQB=90∘,再由BF⊥BC得BQ=4-1=3,OC=3,再证明△FQB≌△BOC,得BF=BC,由勾股定理得BC=BF=5,在CB上截取CG=1则GB=5-1=4,得CGCT=CTCB,再证明△GCT∽△TCB得TG=55TB,由点F(1,4)为定点,说明当点F、T、G三点共线时,55TB+TF的值最小,最小值为线段GF的长,再求得GF的长即可解答.
初中数学中考复习专题满分秘籍讲义练习 构造圆与隐形圆在二次函数中的综合问题: 这是一份初中数学中考复习专题满分秘籍讲义练习 构造圆与隐形圆在二次函数中的综合问题,共34页。
初中数学中考复习专题满分秘籍讲义练习 费马点中三线段模型与最值问题: 这是一份初中数学中考复习专题满分秘籍讲义练习 费马点中三线段模型与最值问题,共12页。
初中数学中考复习专题满分秘籍讲义练习 费马点中的对称模型与最值问题: 这是一份初中数学中考复习专题满分秘籍讲义练习 费马点中的对称模型与最值问题,共13页。

