模型20 卫星与空间站模型-2024高考物理二轮复习80模型最新模拟题专项训练
展开一、以核心和主干知识为重点。构建知识结构体系,确定每一个专题的内容,在教学中突出知识的内在联系与综合。
二、注重情景与过程的理解与分析。善于构建物理模型,明确题目考查的目的,恰当运用所学知识解决问题:情景是考查物理知识的载体。
三、加强能力的提升与解题技巧的归纳总结。学生能力的提升要通过对知识的不同角度、不同层面的训练来实现。
四、精选训练题目,使训练具有实效性、针对性。
五、把握高考热点、重点和难点。
2024高考物理二轮复习80热点模型
最新高考题模拟题专项训练
模型20 卫星和空间站模型
最新高考题
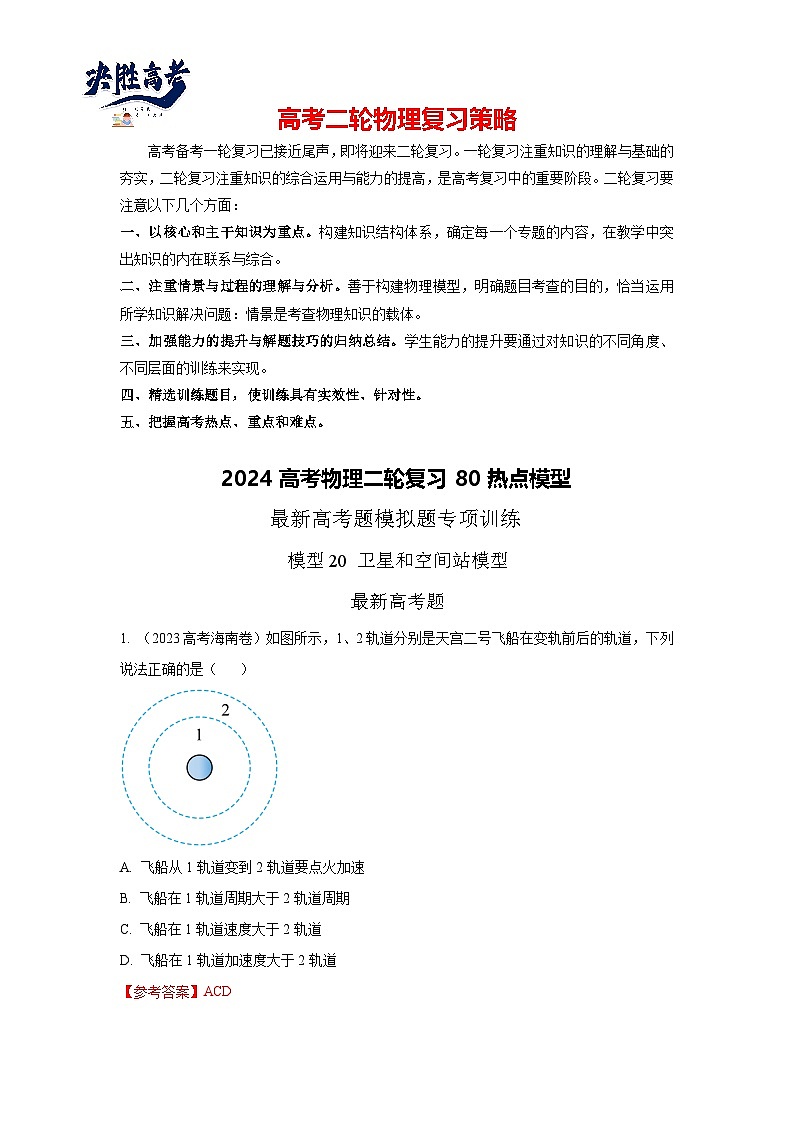
1. (2023高考海南卷)如图所示,1、2轨道分别是天宫二号飞船在变轨前后的轨道,下列说法正确的是( )
A. 飞船从1轨道变到2轨道要点火加速
B. 飞船在1轨道周期大于2轨道周期
C. 飞船在1轨道速度大于2轨道
D. 飞船在1轨道加速度大于2轨道
【参考答案】ACD
【名师解析】
飞船从较低的轨道1进入较高的轨道2要进行加速做离心运动才能完成,选项A正确;
根据
可得 ,,
可知飞船在轨道1的周期小于在轨道2的周期,在轨道1的速度大于在轨道2的速度,在轨道1的加速度大于在轨道2的加速度,故选项B错误,CD正确。
2.(2023全国高考新课程卷)2023年5月,世界现役运输能力最大的货运飞船天舟六号,携带约5800kg的物资进入距离地面约400km(小于地球同步卫星与地面的距离)的轨道,顺利对接中国空间站后近似做匀速圆周运动。对接后,这批物资( )
A.质量比静止在地面上时小
B.所受合力比静止在地面上时小
C.所受地球引力比静止在地面上时大
D.做圆周运动的角速度大小比地球自转角速度大
【参考答案】D
【名师解析】根据质量的物理意义可知,质量不变,A错误;根据万有引力定律,可知在距离地面400km的轨道上所受合力提供向心力,而静止在地面上所受合力几乎为零,B错误;根据万有引力定律,可知在距离地面400km的轨道上所受地球引力小于静止在地面时所受万有引力,C错误;在距离地面400km的轨道上做匀速圆周运动的周期小于地球自转周期,根据周期与角速度成反比可知,在距离地面400km的轨道上做匀速圆周运动的角速度大于地球自转角速度,D正确。
3. (2022天津学业水平选择性考试)2022年3月,中国空间站“天宫课堂”再次开讲,授课期间利用了我国的中继卫是系统进行信号传输,天地通信始终高效稳定。已知空间站在距离地面400公里左右的轨道上运行,其运动视为匀速圆周运动,中继卫星系统中某卫星是距离地面36000公里左右的地球静止轨道卫星(同步卫星),则该卫星( )
A. 授课期间经过天津正上空
B. 加速度大于空间站的加速度
C. 运行周期大于空间站的运行周期
D. 运行速度大于地球的第一宇宙速度
【参考答案】C
【命题意图】本题考查万有引力与航天、牛顿运动定律、宇宙速度及其相关知识点。
【名师解析】
该卫星在地球静止轨道卫星(同步卫星)上,处于赤道平面上,不可能经过天津正上空,A错误;
BCD.卫星正常运行,由万有引力提供向心力
得,,
由于该卫星轨道半径大于空间站半径,故加速度小于空间站的加速度;运行周期大于空间站的运行周期;第一宇宙速度是近地卫星的运行速度,则该卫星的运行速度小于地球的第一宇宙速度。BD错误,C正确。
4. (2022新高考福建卷)2021年美国“星链”卫星曾近距离接近我国运行在距地近圆轨道上的天宫空间站。为避免发生危险,天宫空间站实施了发动机点火变轨的紧急避碰措施。已知质量为m的物体从距地心r处运动到无穷远处克服地球引力所做的功为,式中M为地球质量,G为引力常量;现将空间站的质量记为,变轨前后稳定运行的轨道半径分别记为、,如图所示。空间站紧急避碰过程发动机做的功至少为( )
A.
B.
C.
D.
【参考答案】A
【命题意图】此题考查动能定理、万有引力、牛顿运动定律、引力做功及其相关知识点。
【名师解析】
空间站紧急避碰的过程可简化为加速、变轨、再加速的三个阶段;空间站从轨道变轨到过程,根据动能定理有W+
依题意可得引力做功
万有引力提供在圆形轨道上做匀速圆周运动的向心力,由牛顿第二定律有
求得空间站在轨道上运动的动能为
动能的变化,解得,选项A正确。
5.(2022年6月浙江选考)神州十三号飞船采用“快速返回技术”,在近地轨道上,返回舱脱离天和核心舱,在圆轨道环绕并择机返回地面。则
A.天和核心舱所处的圆轨道距地面高度越高,环绕速度越大
B.返回舱中的宇航员处于失重状态,不受地球的引力
C.质量不同的返回舱与天和核心舱可以在同一轨道运行
D.返回舱穿越大气层返回地面过程中,机械能守恒
【参考答案】C
【命题意图】本题考查万有引力定律、失重状态、卫星轨道、功能关系。
【解题思路】由G=m,可得v=,可知天和核心舱所处的圆轨道距地面高度h越高,环绕速度越小,A错误;返回舱中的宇航员处于失重状态,仍受地球的引力,B错误;质量不同的返回舱与天和核心舱可以在同一轨道运行,C正确;返回舱穿越大气层返回地面过程中,需要克服空气阻力做功,机械能减小,D错误。
最新模拟题
1. (2024江西红色十校9月联考)处理废弃卫星的方法之一是将报废的卫星推到更高的轨道——“墓地轨道”,这样它就远离正常卫星,继续围绕地球运行.我国实践21号卫星(SJ-21)曾经将一颗失效的北斗导航卫星从拥挤的地球同步轨道上拖拽到了“墓地轨道”上.拖拽过程如图所示,轨道1是同步轨道,轨道2是转移轨道,轨道3是墓地轨道,则下列说法正确的是( )
A. 卫星在轨道2上的周期大于24小时
B. 卫星在轨道1上P点的速度小于在轨道2上P点的速度
C. 卫星在轨道2上Q点的加速度大于在轨道3上Q点的加速度
D. 卫星在轨道2上的机械能大于在轨道3上的机械能
【参考答案】AB
【名师解析】
由于卫星在轨道2上的半长轴大于轨道1上的半径,根据开普勒第三定律可知,卫星在轨道2上的周期大于在轨道1上的周期,则卫星在轨道2上的周期大于24小时,故A正确;
卫星在轨道1变轨到轨道2需要在P点点火加速,则卫星在轨道1上P点的速度小于在轨道2上P点的速度,故B正确;
根据牛顿第二定律有
可得
由于、都相同,可知卫星在轨道2上Q点的加速度等于在轨道3上Q点的加速度,故C错误;
卫星在轨道2变轨到轨道3需要在Q点点火加速,则卫星在轨道2上的机械能小于在轨道3上的机械能,故D错误。
2. (2024山东泰安9月测试)2022年6月,“神舟十四号”载人飞船与“中国空间站”成功对接,全国人民为之振奋。已知空间站绕地球做匀速圆周运动的周期为T,地球半径为R,万有引力常量为G,地球表面重力加速度为g,圆周率为,下列说法正确的是( )
A. 空间站做圆周运动的加速度小于g
B. 空间站的运行速度介于与之间
C. 根据题中所给物理量可计算出地球的密度
D. 空间站离地面的高度为
【参考答案】AC
【名师解析】
由 ,可知轨道半径越大,加速度越小,空间站做圆周运动的加速度小于g,A正确;
B.空间站绕地球做匀速圆周运动的运行速度小于第一宇宙速度7.9km/s,B错误;
C.由
得
由
可得
故可以算出地球的密度,C正确;
D.空间站绕地球做匀速圆周运动,万有引力提供向心力
地球上物体受到的重力由万有引力提供,有
解得
D错误。
3. (2024山东泰安9月测试)用火箭发射人造地球卫星,假设最后一节火箭的燃料用完后,火箭壳体和卫星一起以的速度绕地球做匀速圆周运动。已知卫星的质量为,最后一节火箭壳体的质量为。某时刻火箭壳体与卫星分离,分离时火箭壳体相对卫星以的速度沿轨道切线方向向后飞去。则( )
A. 分离后卫星的速度为
B. 分离后卫星的速度为
C. 分离后火箭壳体的轨道半径会变大
D. 分离后卫星的轨道半径会变大
【参考答案】AD
【名师解析】
设卫星运动方向为正方向,则火箭壳速度与卫星速度的关系为
根据动量守恒
得,,A正确,B错误;
分离后卫星速度变大,做离心运动,轨道半径变大;火箭壳速度变小,做近心运动,轨道半径减小,C错误,D正确。
。
4.(2024南京零模)我国发射的“神舟”五号飞船于2003年10月15日上午9:00在酒泉载人航天发射场发射升空,按预定计划在太空飞行了接近21小时,环绕地球14圈,在完成预定空间科学和技术试验任务后于北京时间10月16日6时07分在内蒙古中部地区准确着陆。飞船运行及航天员活动时刻表如下:
15日[09:00发射升空][09:10船箭分离][09:34感觉良好]
15日[09:42发射成功][17:26天地通知][18:40展示国旗]
15日[19:58家人通话][23:45太空熟睡]
16日[04:19进入最后一圈][05:04进入轨道][0.5:35命令返回]
16日[0.5:36飞船分离][05:38制动点火][06:07飞船着陆]
16日[06:36回收成功][06:54自主出舱]
试回答下列问题:
(1)根据以上数据可以估计船的轨道半径约是通讯卫星轨道半径的多少倍?(保留根号)
(2)当返回舱降到距地球10km时,回收着陆系统启动工作,弹出伞舱盖,连续完成拉出引导伞、减速伞和主伞动作,主伞展开面积足有1200m2,由于空气阻力作用有一段减速下落过程,若空气阻力与速度的平方成正比,并已知返回舱的质量为8t,这一过程的收尾速度为14m/s,则当返回舱速度为42m/s时的加速度为多大?(g取10m/s2)
(3)当返回舱在距地面约1m时,点燃反推火箭发动机,最后以不大于3.5m/s的速度实现软着陆,这一过程中反推火箭产生的动力约等于多少?(这一过程空气阻力与自身重力可看作平衡)
【参考答案】.(1);(2);(3)。
【名师解析】(1)分析题中所给数据可知,飞船的运行周期约为90分钟。飞船绕地球飞行过程中:
=常量
对飞船与同步卫星,应有
解得:
(2)由题意可知:返回舱速度为42m/s时:
返回舱速变为14m/s时:
解得:
(3)点燃反推火箭后,由牛顿第二定律得:
F=ma
软着陆速度若是3.5m/s,则:
联立解得:
。
5..(2024江苏盐城期初摸底质检)如图为地球的三个卫星轨道,II为椭圆轨道,其半长轴为a,周期为T,I、III为圆轨道,且III的半径与II的半长轴相等,III与II相交于M点,I与II相切于N点,三颗不同的卫星A、B、C分别运行在轨道I、II、III上,已知引力常量为G,则( )
A.由题中条件可求得地球质量
B.B、C在M点的向心加速度大小相等
C.A、B经过N点时的所受地球引力相同
D.A、B与地心的连线在相等时间内扫过的面积相等
【参考答案】.A
【名师解析】椭圆轨道II半长轴为a,周期为T,I、III为圆轨道,由于III的半径与II的半长轴相等,由开普勒第三定律可知圆轨道III的半径为a,卫星C的周期为T,则 QUOTE 解得地球的质量 QUOTE 故A正确;
由 QUOTE ,解得 QUOTE 所以B、C在M点的加速度大小相等,由于卫星B做变速圆周运动,卫星B的加速度与向心加速度不等,所以B、C在M点的向心加速度大小不相等,故B错误;A、B的质量未知,由 QUOTE 可知A、B经过N点时的所受地球引力不一定相同,故C错误;.由开普勒第二定律可知同一卫星与地心的连线在相等时间内扫过的面积相等,A、B与地心的连线在相等时间内扫过的面积不一定相等,故D错误。
6.(2023山东潍坊重点高中期末) 某星球质量为地球质量的9倍,半径为地球的一半,在地球表面从某一高度平抛一物体,其水平射程为60m,则在该星球上,从同样高度,以同样的水平速度抛同一物体,其水平射程为( )
A. 360mB. 90mC. 15mD. 10m
【参考答案】D
【名师解析】
设星球质量为,半径为,地球质量为M,半径为R,根据万有引力等于重力得
,
已知
,
则
①
由题意从同样高度抛出,有
②
联立上述两式,解得
在地球上的水平位移
在星球上的
故选项D正确。
7. (2023北京四中期末)我国航天技术水平在世界处于领先地位,对于人造卫星的发射,有人提出了利用“地球隧道”发射人造卫星的构想:沿地球的一条弦挖一通道,在通道的两个出口处分别将等质量的待发射卫星部件同时释放,部件将在通道中间位置“碰撞组装”成卫星并静止下来;另在通道的出口处由静止释放一个大质量物体,大质量物体会在通道与待发射的卫星碰撞,只要物体质量相比卫星质量足够大,卫星获得足够速度就会从对向通道口射出。(以下计算中,已知地球的质量为,地球半径为,引力常量为G,可忽略通道AB的内径大小和地球自转影响。)
(1)如图甲所示,将一个质量为的质点置于质量分布均匀的球形天体内,质点离球心O的距离为r。已知天体内部半径在之间的“球壳”部分(如甲示阴影部分)对质点的万有引力为零,求质点所受万有引力的大小。
(2)如图乙所示,设想在地球上距地心h处沿弦长方向挖了一条光滑通道AB,一个质量为m。的质点在离通道中心的距离为x处,求质点所受万有引力沿弦AB方向的分力;将该质点从A点静止释放,求质点到达通道中心处时的速度大小。
(3)如图丙所示,如果质量为m的待发射卫星已静止在通道中心处,由A处静止释放另一质量为M的物体,物体到达处与卫星发生弹性正碰,设M远大于m,计算时可取。卫星从图丙示通道右侧B处飞出,为使飞出速度达到地球第一宇宙速度,h应为多大?
【参考答案】(1);(2);(3)
【名师解析】
【详解】(1)当质点处于离球心O的距离为r时,内含球体质量
质点所受引力
整理有
(2)引力沿AB方向的分力为
由上述分析可知,该力与x成正比,由动能定理有
而
解得
(3)上式可知,质量为M的物体到达处时,速度大小为,刚碰撞后,质量为M的物体速度为V,质量为m的物体速度为v,若规定速度由A向B为正,则
解得
返回过程中由动能定理
得
要使卫星飞出通道达到第一宇宙速度,须有
解得
8.(2023年8月沈阳育才中学一模)有a、b、c、d四颗地球卫星,a还未发射,在赤道表面上随地球一起转动,b是近地轨道卫星,c是地球同步卫星,d是高空探测卫星,它们均做匀速圆周运动,各卫星排列位置如图所示,则( )
A.在相同时间内a转过的弧长最长
B.b的向心加速度近似等于重力加速度g
C.c在6h内转过的圆心角是
D.d的运动周期有可能是25h
【参考答案】.BCD
【名师解析】.因a在地球上,c为地球同步卫星,所以a、c角速度相同,由
可知c的线速度比a的线速度大,在相同时间的c转过弧长一定比a大,故A错误;
b为近地轨道卫星,根据牛顿第二定律定律可得,解得
可知b的向心加速度近似等于地球表面重力加速度g,故B正确;
c为地球同步卫星,24h内转过的角度为,则6h内转过的角度为,故C正确;
由开普勒第三定律
可知卫星的半径越大,周期越大,所以d的运动周期大于c的周期24h,则d的运动周期可能是25h,故D正确。
9. (2023安徽宣城期末)北京时间2023年5月30日上午,神舟十六号载人飞船在酒泉卫星发射中心发射升空。当天下午,神舟十六号飞船成功对接于空间站天和核心舱径向端口。神舟十六号的“博士乘组”景海鹏、朱杨柱、桂海潮,与神舟十五号的“圆梦乘组”费俊龙、邓清明、张陆在天宫顺利会师。已知空间站离地面的高度为h,这个高度低于地球同步卫星的高度。地球的半径为R,地球表面的重力加速度为g,万有引力常量为G,忽略地球自转。若空间站可视为绕地心做匀速圆周运动,则下列说法正确的是( )
A. 空间站的线速度大小为B. 空间站的向心加速度大小为
C. 空间站的运行周期大于24小时D. 地球质量为
【参考答案】A
【名师解析】
忽略地球自转,地球表面物体所受重力等于万有引力,则
解得地球质量为
故D错误;
A.空间站绕地心做匀速圆周运动时,万有引力提供向心力
解得空间站的线速度大小为
故A正确;
B.空间站绕地心做匀速圆周运动时,由牛顿第二定律可得
解得空间站的向心加速度大小为
故B错误;
C.空间站离地面的高度低于地球同步卫星的高度,由开普勒第三定律,可知空间站的运行周期小于24小时,故C错误。
10. (2023年7月浙江宁波期末) 2023年5月17日10时49分,由航天科技集团五院研制的第五十六颗北斗导航卫星搭乘长征三号乙运载火箭,在西昌卫星发射中心成功发射。该卫星属地球静止轨道卫星,是我国北斗三号工程的首颗备份卫星,以下说法正确的( )
A. 该卫星环绕地球的速度大于7.9km/s
B. 该卫星的加速度大于赤道上一建筑物的向心加速度
C. 发射该卫星的速度超过了第二宇宙速度
D. 启动该卫星的发动机进行加速,能减小该卫星的运动周期
【参考答案】B
【名师解析】
地球第一宇宙速度7.9km/s等于近地卫星的环绕速度,根据
解得
由于地球静止轨道卫星的轨道半径大于近地卫星的轨道半径,可知该卫星环绕地球的速度小于7.9km/s,故A错误;
地球静止轨道卫星的角速度等于地球自转的角速度,根据
解得
由于地球静止轨道卫星的轨道半径大于赤道上一建筑物的轨道半径,则该卫星的加速度大于赤道上一建筑物的向心加速度,故B正确;
C.地球静止轨道卫星没有脱离地球束缚,则发射该卫星的速度超过了第一宇宙速度而小于第二宇宙速度,故C错误;
D.启动该卫星的发动机进行加速,卫星将变轨到高轨道,根据
解得
由于轨道半径增大,则可知卫星的运动周期增大,故D错误。
11.(2024江苏南通期初考试)4.反卫星技术(ASAT)是目前在军事航天领域一项非常敏感且先进的技术,其中一项技术是从正在正常 运行的某卫星发射激光束,直接击毁敌方的人造天体或航天系统。现假设有一个质量为 M 处于半径为 R 的地球卫星轨道上,某时刻沿其运动方向,对一个半径为 2R 的卫星 m 实施“激光打击”,假设从激光系统 启动、调试到击中 m 经Δt 时间,如图所示,则在此过程中,说法正确的是( )
A.M 的线速度是 m 的线速度的 2 倍
B.M 的周期是 m 的3 倍
C.激光系统启动时,m 与 M 不能与中心天体“三点一线”
D.从启动激光系统到击中,m 转过了 的弧度
【参考答案】C
【名师解析】卫星运行过程中万有引力提供向心力,
解得
由此可知M 的线速度是 m 的线速度的 倍,A错误;
由可得
由此可知M 的周期是 m 的/4 倍,B错误;
激光系统启动时,若m 与 M 与中心天体“三点一线”,激光速度有限,不能击中,所以激光系统启动时,m 与 M 不能与中心天体“三点一线”,C正确;
卫星运行过程中万有引力提供向心力,
解得。从启动激光到击中,m转过的角度为,D错误。
模型49 安培力模型-2024高考物理二轮复习80模型最新模拟题专项训练: 这是一份模型49 安培力模型-2024高考物理二轮复习80模型最新模拟题专项训练,文件包含模型49安培力模型原卷版版-2024高考物理二轮复习80模型最新模拟题专项训练docx、模型49安培力模型解析版-2024高考物理二轮复习80模型最新模拟题专项训练docx等2份试卷配套教学资源,其中试卷共27页, 欢迎下载使用。
模型48 磁场叠加模型-2024高考物理二轮复习80模型最新模拟题专项训练: 这是一份模型48 磁场叠加模型-2024高考物理二轮复习80模型最新模拟题专项训练,文件包含模型48磁场叠加模型原卷版-2024高考物理二轮复习80模型最新模拟题专项训练docx、模型48磁场叠加模型解析版-2024高考物理二轮复习80模型最新模拟题专项训练docx等2份试卷配套教学资源,其中试卷共25页, 欢迎下载使用。
模型35 简谐运动模型-2024高考物理二轮复习80模型最新模拟题专项训练: 这是一份模型35 简谐运动模型-2024高考物理二轮复习80模型最新模拟题专项训练,文件包含模型35简谐运动模型原卷版-2024高考物理二轮复习80模型最新模拟题专项训练docx、模型35简谐运动模型解析版-2024高考物理二轮复习80模型最新模拟题专项训练docx等2份试卷配套教学资源,其中试卷共24页, 欢迎下载使用。

