四川省攀枝花市第十五中学2023-2024学年高三下学期第13次半月考化学试题 word版含解析
展开温馨提示:理科综合有两种常见做答方式和时间分配,请选择其一,长期坚持下去。
①先完成全部选择题(45-55分钟),然后是非选择题分科做答:物理40-45分钟,化学35-40分钟,生物25-30分钟,学科作答顺序可根据自身情况调整。
②完全分科做答,物理60-65分钟,化学50-55分钟,生物35-40分钟,学科作答顺序可根据自身情况调整。
本试卷分为第Ⅰ卷(选择题)和第Ⅱ卷(非选择题)两部分,共38题。全卷满分300分,考试用时150分钟。可能用到的相对原子质量:H:1 C:12 O:16 N:14 Na:23 S:32 P:31 Ba:137 Zn:65 In:115
第Ⅰ卷 (选择题,共126分)
一、选择题:本题共13小题,每小题6分。在每小题给出的四个选项中,只有一项是符合题目要求的。
1. 2023年10月26日11时14分,神舟十七号载人飞船点火升空成功发射,我国航天航空事业再次迎来飞速发展。下列有关说法正确的是
A. 飞船使用砷化镓(GaAs)太阳能电池,供电时的能量转化形式为化学能转化为电能
B. 飞船所使用的北斗卫星导航系统由中国自主研发,独立运行,其所用芯片的主要成分为SiO2
C. 飞船舱体外壳氮化镓涂层,属于新型金属材料
D. 新型火箭燃料所用燃料偏二甲肼[(CH3)2N-NH2],属于烃的衍生物
2. PEEK是一种特种高分子材料,可由X和Y在一定条件下反应制得,相应结构简式如图,下列说法正确的是
A. PEEK中含有三种官能团
B. X与Y经加聚反应制得PEEK
C. X苯环上H被Br所取代,二溴代物只有三种
D. 1mlY与H2发生加成反应,最多消耗6mlH2
3. 设NA为阿伏加德罗常数的值,下列叙述中正确的是
A. 标准状况下,22.4LCH4和44.8LCl2在光照下充分反应后分子数3NA
B. 醋酸溶液中溶解0.1ml醋酸钠固体后,醋酸根离子数目不可能为0.1NA
C. 1mlHClO中H-Cl键个数为NA
D. 向FeI2溶液中通入适量Cl2,当有1mlFe2+被氧化时,转移的电子数为NA
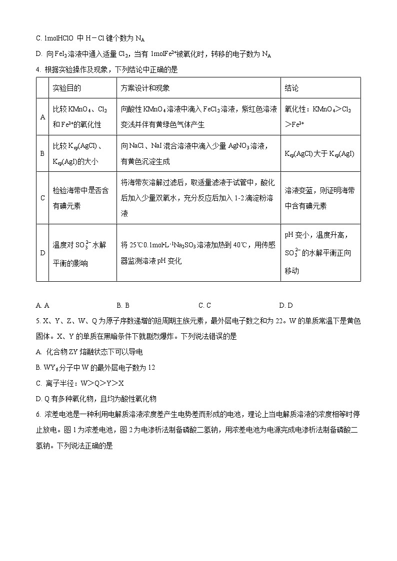
4. 根据实验操作及现象,下列结论中正确的是
A. AB. BC. CD. D
5. X、Y、Z、W、Q为原子序数递增的短周期主族元素,最外层电子数之和为22。W的单质常温下是黄色固体。X、Y的单质在黑暗条件下就剧烈爆炸。下列说法错误的是
A. 化合物ZY熔融状态下可以导电
B. WY6分子中W的最外层电子数为12
C. 离子半径:W>Q>Y>X
D. Q有多种氧化物,且均为酸性氧化物
6. 浓差电池是一种利用电解质溶液浓度差产生电势差而形成的电池,理论上当电解质溶液的浓度相等时停止放电。图1为浓差电池,图2为电渗析法制备磷酸二氢钠,用浓差电池为电源完成电渗析法制备磷酸二氢钠。下列说法正确的是
A. 电极Ag(II)的电极反应式为:Ag-e-=Ag+
B. 电渗析装置中膜a、b均为阳离子交换膜
C. 电渗析过程中左室中NaOH浓度增大,右室H2SO4的浓度减小
D. 电池从开始到停止放电,理论上可制备2.4gNaH2PO4
7. 常温下,用0.10ml/L的NaOH溶液滴定0.10mL/L的HA溶液,滴定曲线如图a所示,混合溶液的pH与离子浓度变化的关系如图b所示。下列叙述正确的是
A. Ka(HA)的数量级为10-6
B. M点:c(Na+)-c(A-)=
C. P→Q过程中,水的电离程度逐渐增大
D. 当滴定至溶液呈中性时,c(A-)<c(HA)
第Ⅱ卷 (非选择题,共174分)
三、本卷包括必考题和选考题两部分。第22—32题为必考题,每个试题考生都必须作答。第33—38题为选考题,考生根据要求作答。
(一)必考题(共129分)
8. 某实验小组欲探究硝酸氧化草酸溶液的气体产物及测定出草酸中碳的含量,设计装置如图所示(加热和仪器固定装置均已略去),回答下列问题:
已知:
I.硝酸氧化草酸溶液:3H2C2O4+2HNO3=6CO2↑+2NO↑+4H2O
Ⅱ.控制反应液温度为55~60℃,往含m1gH2C2O4的草酸溶液中边搅拌边滴加含有适量催化剂的混酸(HNO3与H2SO4)溶液。
(1)仪器a的名称为______,A装置中三颈烧瓶的最佳加热方式为______。
(2)指出该套装置的错误之处:______。
(3)实验开始一段时间后,仍需通入氮气,此时通入氮气的作用为______。
(4)实验开始后,要证明有NO产生的实验操作和现象为______。
(5)下列各项措施中,不能提高碳含量的测定准确度的是______(填标号)。
a.滴加混酸不宜过快
b.在加入混酸之前,排尽装置中的CO2气体
c.球形干燥管中的药品换成CaCl2
d.D中的溶液换成澄清饱和石灰水
(6)待充分反应后,将D中沉淀进行过滤、洗涤、干燥、称量,所得固体质量为m2g,则草酸中碳的含量为______。
(7)在实验操作规范条件下,实验测得草酸中碳的含量比实际的大,其原因可能是______。
9. 锂和铍是重要的稀有金属元素,被国内外视为战略资源。一种从尾矿(主要含BeO、Li2O、SiO2及Fe、Al元素)中提取锂、铍的工艺如图:
已知:①C6H5COOH熔点为122℃,微溶于水;
②Li+可与FeCl结合成LiFeCl4的形式被TBP萃取;
③HC1+FeCl3HFeCl4(易溶于有机溶剂);
④Ksp[Fe(OH)3]=1×10-38。
(1)“酸浸”时BeO发生反应的化学方程式为_______。
(2)“氧化”时,温度不宜过低,也不宝过高的原因是_______。
(3)“氧化”后溶液中c(Fe3+)浓度为0.01ml/L,“沉铁”时为了防止生成Fe(OH)3沉淀,pH值最好不大于______,“沉铁”后的pH______(填"变大”、“变小”或“不变”)。
(4)“萃取”步骤中,以TBP为萃取剂,FeCl3为萃取剂,还需要加入NH4C1的作用是______。
(5)“反萃取”步骤中,加入的反萃取剂最好是________。
(6)“操作X”包括的步骤为_______、_______。
10. 深入研究碳、氮元素的物质转化有着重要的实际意义,按要求回答下列问题:
(1)CO用于处理大气污染物N2O的反应为CO(g)+N2O(g)⇌CO2(g)+N2(g)。在Zn+作用下该反应的具体过程如图1所示,反应过程中能量变化情况如图2所示。
总反应:CO(g)+N2O(g)⇌CO2(g)+N2(g) △H=_______kJ•ml-1;该总反应的决速步是反应______(填“①”或“②”)。
(2)已知:CO(g)+N2O(g)CO2(g)+N2(g)速率方程为v=k•c(N2O),k为速率常数,只与温度有关。为提高反应速率,可采取的措施是_______(填字母序号)。
A. 升温B. 恒容时,再充入CO
C. 恒容时,再充入N2OD. 恒压时,再充入N2
(3)在催化剂作用下,以CO2和H2为原料合成CH3OH,主要反应为:
反应I:CO2(g)+3H2(g)=CH3OH(g)+H2O(g) △H1=-49kJ•ml-1
反应Ⅱ:CO2(g)+H2(g)=CO(g)+H2O(g) △H2=+4kJ•ml-1
保持压强3MPa,将起始n(CO2):n(H2)=1:3的混合气体匀速通过装有催化剂的反应管,测得出口处CO2的转化率和甲醇的选择性[×100%]与温度的关系如题图3、题图4所示。
①在T℃下,恒压反应器中,若按初始投料n(CO2):n(H2)=1:1只发生反应I,初始总压为2MPa,反应平衡后,H2的平衡转化率为60%,则该反应的平衡常数Kp=______(MPa)-2(用平衡分压代替平衡浓度计算,分压=总压×物质的量分数)。
②随着温度的升高,CO2转化率增大、但甲醇选择性降低的原因是______。
③假设定义催化剂催化效率η×100%,计算340℃时三种催化剂的催化效率之比η(In2O3):η(Mg/In2O3):η(Mn/In2O3)=_______。
(4)一种基于铜基金属簇催化剂电催化还原CO2制备甲醇的装置如图5所示。控制其他条件相同,将一定量的CO2通入该电催化装置中,阴极所得产物及其物质的量与电压的关系如图6所示。
①b电极生成CH3OH的电极反应式为______。
②控制电压为0.8V,电解时转移电子的物质的量为______ml。
(二)选考题:共45分。请考生从2道物理题、2道化学题、2道生物题中每科任选一题作答。如果多做,则每科按所做的第一题计分。
[化学——选修3:物质结构与性质]
11. 过渡金属硫化物因其独特的光电催化性能以及相对稳定的化学性质而受到广泛的研究,三元金属硫化物ZnIn2S4是一种层状结构的可见光响应光催化剂。回答下列问题:
(1)基态Zn的最外层电子排布式为:________。第一电离能:Ga______Zn(填“>”、“<”或“=”)。
(2)指示剂甲基橙阴离子的结构如图,其中N的杂化类型为________。
(3)的立体构型为_______,、、SO3中键角最大的是_______,试解释原因_______。
(4)Zn2+容易形成配合物,[Zn(CN)4]2-中Zn2+与CN-的_______(填元素名称)原子形成配位键。CN-的电子式为________。
(5)ZnIn2S4晶胞结构如图,其边长为anm,高为bnm,该晶体的密度为ρg/cm3,则阿伏加德罗常数的值NA=_______(列出计算式)。
【化学——选修5:有机化学基础】
12. 药物中间体G的一种合成路线如图所示:
已知:+
回答下列问题:
(1)A中官能团的名称为______,A与H2加成得到的物质的名称为______,由A生成B的化学方程式为______。
(2)根据化合物E的结构特征,分析预测其可能的化学性质,完成表格。
(3)试剂X的结构简式为______。
(4)G分子脱去2个H原子得到有机物Y,Y的同分异构体中,含有苯环及苯环上含两个及两个以上取代基的共有______种。
(5)根据上述路线中的相关知识,以和为主要原料设计合成,写出合成路线______。实验目的
方案设计和现象
结论
A
比较KMnO4、Cl2和Fe3+的氧化性
向酸性KMnO4溶液中滴入FeCl2溶液,紫红色溶液变浅并伴有黄绿色气体产生
氧化性:KMnO4>Cl2>Fe3+
B
比较Ksp(AgCl)、Ksp(AgI)的大小
向NaCl、NaI混合溶液中滴入少量AgNO3溶液,有黄色沉淀生成
Ksp(AgCl)大于Ksp(AgI)
C
检验海带中否含有碘元素
将海带灰溶解过滤后,取适量滤液于试管中,酸化后加入少量双氧水,充分反应后加入1-2滴淀粉溶液
溶液变蓝,则证明海带中含有碘元素
D
温度对SO水解平衡的影响
将25℃0.1ml•L-1Na2SO3溶液加热到40℃,用传感器监测溶液pH变化
pH变小,温度升高,SO的水解平衡正向移动
序号
反应试剂、条件
反应形成新结构
反应类型
a
_______
_______
消去反应
b
_______
_______
氧化反应(生成有机产物)
四川省攀枝花市第十五中学2024届高三上学期第2次统一考试化学试题(Word版附解析): 这是一份四川省攀枝花市第十五中学2024届高三上学期第2次统一考试化学试题(Word版附解析),文件包含2024届攀枝花市第十五中学校高三上学期第2次统一考试理科综合试卷-高中化学Word版含解析docx、2024届攀枝花市第十五中学校高三上学期第2次统一考试理科综合试卷-高中化学Word版无答案docx等2份试卷配套教学资源,其中试卷共19页, 欢迎下载使用。
四川省攀枝花市第七高级中学2023-2024学年高三上学期第四次诊断性考试理科综合化学试题(Word版附解析): 这是一份四川省攀枝花市第七高级中学2023-2024学年高三上学期第四次诊断性考试理科综合化学试题(Word版附解析),共14页。试卷主要包含了选择题,非选择题等内容,欢迎下载使用。
四川省攀枝花市第十五中学2023-2024学年高三化学上学期9月第一次统考试题(Word版附解析): 这是一份四川省攀枝花市第十五中学2023-2024学年高三化学上学期9月第一次统考试题(Word版附解析),共4页。试卷主要包含了选择题等内容,欢迎下载使用。

