2023-2024学年河南省周口市沈丘县中英文等校联考八年级(下)期末生物学试卷(含答案)
展开这是一份2023-2024学年河南省周口市沈丘县中英文等校联考八年级(下)期末生物学试卷(含答案),共7页。试卷主要包含了选择题,简答题等内容,欢迎下载使用。
1.DNA亲子鉴定是通过亲代与子代细胞中DNA比对来进行的,其准确率高达99.99999%。若某次鉴定材料仅为血液,你认为应选用( )
A. 红细胞B. 白细胞C. 血小板D. 血红蛋白
2.成分输血以“缺什么补什么”为原则,严重贫血患者治疗时应输入( )
A. 红细胞B. 白细胞C. 血小板D. 血浆
3.在健康人的泌尿系统中,原尿有而尿液不具有的物质是( )
A. 葡萄糖B. 水C. 无机盐D. 尿素
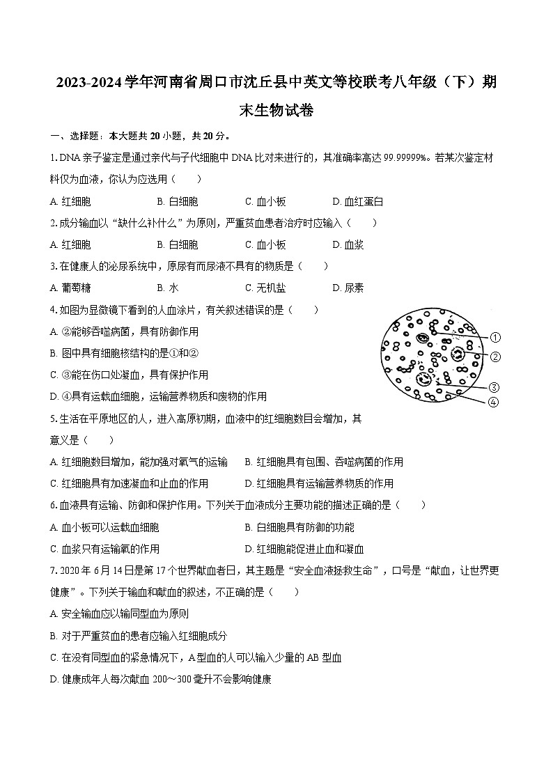
4.如图为显微镜下看到的人血涂片,有关叙述错误的是( )
A. ②能够吞噬病菌,具有防御作用
B. 图中具有细胞核结构的是①和②
C. ③能在伤口处凝血,具有保护作用
D. ④具有运载血细胞,运输营养物质和废物的作用
5.生活在平原地区的人,进入高原初期,血液中的红细胞数目会增加,其意义是( )
A. 红细胞数目增加,能加强对氧气的运输B. 红细胞具有包围、吞噬病菌的作用
C. 红细胞具有加速凝血和止血的作用D. 红细胞具有运输营养物质的作用
6.血液具有运输、防御和保护作用。下列关于血液成分主要功能的描述正确的是( )
A. 血小板可以运载血细胞B. 白细胞具有防御的功能
C. 血浆只有运输氧的作用D. 红细胞能促进止血和凝血
7.2020年6月14日是第17个世界献血者日,其主题是“安全血液拯救生命”,口号是“献血,让世界更健康”。下列关于输血和献血的叙述,不正确的是( )
A. 安全输血应以输同型血为原则
B. 对于严重贫血的患者应输入红细胞成分
C. 在没有同型血的紧急情况下,A型血的人可以输入少量的AB型血
D. 健康成年人每次献血200~300毫升不会影响健康
8.肾单位形成的尿液,排到体外的途径依次是( )
①膀胱 ②输尿管 ③肾脏 ④尿道。
A. ①②③④B. ②③④①C. ③②①④D. ④③②①
9.如图为人体尿液形成过程示意图,图中①②表示的生理功能和结构分别是()
A. 过滤作用肾小囊B. 物质交换肾小管C. 过滤作用肾小管D. 物质交换肾小囊
10.图示截取人体部位连通的三种血管的片段,其中的血液依次流经( )
A. ①→③→②B. ③→②→①C. ②→③→①D. ③→①→②
11.将血液从全身各处送回右心房的血管是( )
A. 肺静脉B. 肺动脉C. 主动脉D. 上腔、下腔静脉
12.对初诊为急性阑尾炎和急性肾小球肾炎的患者,应分别化验他们的( )
A. 血液、血液B. 尿液、尿液C. 血液、尿液D. 尿液、血液
13.如图为心脏结构示意图,下列相关说法不正确的是( )
A. ①是肺动脉,内流动脉血B. ②是肺动脉,内流静脉血
C. ③④之间有瓣膜,血液只能从③流向④D. ⑤为肺循环的终点,⑥为体循环的起点
14.小红一家三口的血型各不相同。爸爸可以给小红和妈妈输血,小红也可以给妈妈输血,但妈妈既不能给爸爸输血也不能给小红输血。则爸爸、妈妈、小红的血型依次可能是( )
A. 爸爸O型妈妈 AB型小红 B型B. 爸爸O型妈妈 A型小红 B型
C. 爸爸AB型妈妈 O型小红 B型D. 爸爸AB型妈妈 O型小红 A型
15.如图为人的心脏解剖示意图,下列叙述正确的是( )
A. 心脏的四个腔ABCD中,肌肉壁最厚的是B
B. 血管①②④内流静脉血;血管③⑤内流动脉血
C. AB间和CD间的房室瓣,将心脏分隔成左右不相通的两个部分
D. D收缩,动脉瓣打开,血液流向血管⑤
16.如图是人体三种类型血管内血流速度变化示意图,下列有关叙述错误的是( )
A. 血管Ⅰ为动脉,内流动脉血B. 血管Ⅱ内血流速度最慢,红细胞单行通过
C. 部分血管Ⅲ内存在瓣膜,可防止血液倒流D. 受外伤,血管Ⅲ破裂出血,需按压远心端
17.如图表示人体内部分血管及血流方向,下列说法不正确的是( )
A. A、C血管中的成分可能是一样的
B. B是毛细血管,A、C可能都是小动脉
C. B血管管壁只由一层上皮细胞构成,适于进行物质交换
D. 如果A血管内流的是静脉血,C血管内流的一定是动脉血
18.在低倍显微镜下“观察小鱼尾鳍内血液的流动”实验中,下列说法错误的是( )
A. 观察时,应时常用滴管往甲中的棉絮上滴水以保持湿润,保证小鱼正常呼吸
B. 图乙中的②是在使用低倍镜观察
C. 图丙中的③为毛细血管
D. 观察可知,小鱼尾鳍内最小的动脉与最小的静脉通过丙中的③连通
19.如图为尿的形成过程示意图(序号表示结构),以下说法不正确的是( )
A. 肾单位是肾脏结构和功能的基本单位,由④③⑤构成
B. 血液流经④过滤到③内的液体称为原尿
C. 若c中出现葡萄糖,一定是由肾小球病变引起的
D. 从a端流入的血液为动脉血,从b端流出的血液为静脉血
20.如图表示血液流经人体内,某器官前后四种物质相对含量的变化情况,由此可以判断该器官是( )
A. 小肠B. 肺C. 肾脏D. 肝脏
二、简答题:本大题共3小题,共18分。
21.某中学学生体检时进行了抽血化验。请解答下列相关问题。
(1)血管分布在全身各处,是血液运输的管道。血管可以分为 ______ 、 ______ 和毛细血管。我们看到的手臂上的“青筋”其实是 ______ 。
(2)医生抽血时,一般抽取 ______ (填“动脉”或“静脉”)内的血液。抽完血,用棉签在扎针处按压几分钟,很快止血,这是因为 ______ 在伤口处聚集,释放出与血液凝固有关的物质。
(3)医生根据化验单上的相关数值诊断出甲同学患了贫血、乙同学身体有炎症。其依据是:甲同学血液中 ______ 数量或血红蛋白含量明显低于正常值,乙同学血液中 ______ 数量明显高于正常值。
22.甲图是血液分层现象示意图,乙图是人的心脏形态示意图。请根据如图回答问题。
(1)取少量人的新鲜血液,放入盛有少量柠檬酸钠溶液(防止血液凝固)的试管里,静置一段时间后,试管中的血液会发生分层现象。通过甲图中血液分层现象可以看出:人的血液是由血细胞和 ______ (请填写图中的序号和血液组成名称)组成的。
(2)甲图中,通过显微镜观察可以发现,数量最多的血细胞是 ______ (请填写图中的序号和血液组成名称)。甲图中加入试管中的血液呈暗红色,则该血液来自 ______ ;若没有加入抗凝剂,则血液在 ______ (请填写图中的序号和血液组成名称)的作用下不发生分层。
(3)血液由左心室进入乙图中的 ______ (请填写图中的序号和结构名称),再流经全身的各级动脉、毛细血管网、各级静脉,最后经上、下腔静脉流入右心房的循环路径称为 ______ 。
23.如图一为人体血液循环示意图,图二为构成肾脏的肾单位,图三为血液流经肾单位各部分结构时物质的相对含量。请分析回答:
(1)图一中血液从右心室流出经①后流回左心房的过程叫 ______ ,当血液流经③时会发生气体交换,其血液成分发生的主要变化是 ______ 。
(2)进食后的一段时间内,血液流经小肠后,图一④内血液中的氨基酸含量 ______ (填高于、等于或低于)②内血液中的含量。
(3)图二中的1、2、3结构分别与图三Ⅰ、Ⅱ、Ⅲ对应,其Ⅰ、Ⅱ中a、b、c三种物质的相对含量没有变化,其原因是血液流经图二1时发生了 ______ ,c物质的含量在Ⅲ处下降为0的原因是 ______ 。
参考答案
1.B
2.A
3.A
4.B
5.A
6.B
7.C
8.C
9.C
10.C
11.D
12.C
13.A
14.A
15.B
16.A
17.A
18.B
19.C
20.C
21.动脉 静脉 静脉 静脉 血小板 红细胞 白细胞
22.①血浆 ④红细胞 体循环的静脉血管 ③血小板 ⑤主动脉 体循环
23.肺循环 氧气减少,二氧化碳增多 高于 肾小球的滤过作用 全部的葡萄糖被肾小管重新吸收回血液
相关试卷
这是一份2023-2024学年河南省周口市项城市两校联考七年级(下)期末生物学试卷(A卷)(含答案),共5页。试卷主要包含了选择题,识图作答题,实验探究题等内容,欢迎下载使用。
这是一份河南省周口市项城市多校联考2023-2024学年八年级上学期期末生物学试题,共6页。
这是一份2022-2023学年河南省周口市项城市多校联考八年级(下)期末生物试卷(含答案解析),共17页。试卷主要包含了如图为人体部分结构层次示意图,“沾衣欲湿杏花雨”等内容,欢迎下载使用。

