2023-2024学年河南省周口市项城市两校联考七年级(下)期末生物学试卷(A卷)(含答案)
展开一、选择题:本大题共20小题,共60分。
1.盛夏高温环境中,虽然喝大量的水,但人体排尿量却较少,其主要原因是( )
A. 皮肤汗腺排出大量的水B. 呼吸排出大量的水
C. 肾脏需要大量的水D. 胃容纳大量的水
2.某病人经常出现糖尿,经过医生检查,不属于内分泌腺的问题,那么他的病变部位很可能在( )
A. 肾小球B. 肾小囊C. 肾小管D. 输尿管
3.血液流经肾单位时,经过过滤和重吸收作用,形成尿液的过程中,依次经过的结构是( )
A. 入球小动脉→肾小球→肾小囊→肾小管
B. 入球小动脉→肾小囊→肾小管→出球小动脉
C. 入球小动脉→肾小囊→肾小球→肾小管
D. 入球小动脉→肾小球→肾小囊→出球小动脉
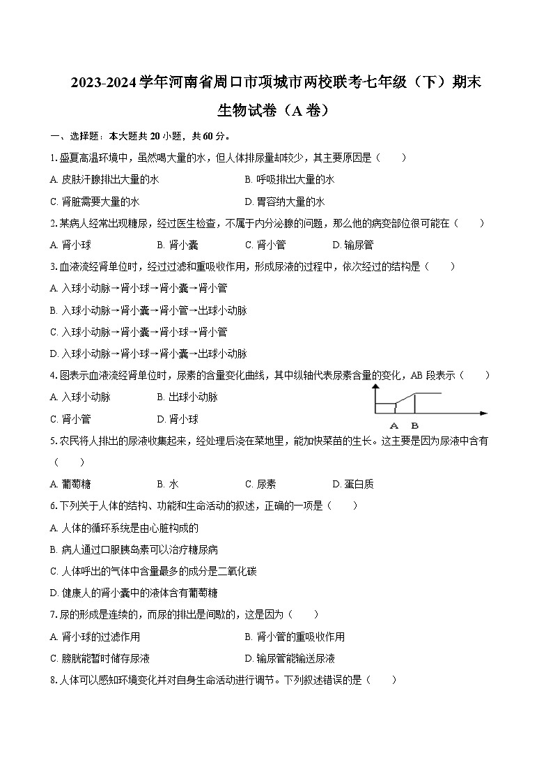
4.图表示血液流经肾单位时,尿素的含量变化曲线,其中纵轴代表尿素含量的变化,AB段表示( )
A. 入球小动脉B. 出球小动脉
C. 肾小管D. 肾小球
5.农民将人排出的尿液收集起来,经处理后浇在菜地里,能加快菜苗的生长。这主要是因为尿液中含有( )
A. 葡萄糖B. 水C. 尿素D. 蛋白质
6.下列关于人体的结构、功能和生命活动的叙述,正确的一项是( )
A. 人体的循环系统是由心脏构成的
B. 病人通过口服胰岛素可以治疗糖尿病
C. 人体呼出的气体中含量最多的成分是二氧化碳
D. 健康人的肾小囊中的液体含有葡萄糖
7.尿的形成是连续的,而尿的排出是间歇的,这是因为( )
A. 肾小球的过滤作用B. 肾小管的重吸收作用
C. 膀胱能暂时储存尿液D. 输尿管能输送尿液
8.人体可以感知环境变化并对自身生命活动进行调节。下列叙述错误的是( )
A. 感受器能感受刺激并产生兴奋B. 兴奋通过神经进行传导
C. 感觉形成的神经中枢位于脊髓D. 感知变化并进行调节利于生存
9.眼的主要结构是眼球。关于眼球的结构,下列描述正确的是( )
A. 眼球的巩膜上有丰富的血管,为视网膜提供营养物质
B. 晶状体像双凸透镜,有弹性,能折射光线
C. 视觉最终形成于眼球的视网膜上
D. 近视眼需配戴凸透镜矫正
10.中学生因过度使用手机而出现眼部不适的病例越来越多,其中一个原因是手机发出的蓝光可引起近视、白内障、黄斑病变等,导致视物模糊。据此推测,蓝光主要影响了眼球的( )
A. 角膜和虹膜B. 角膜和晶状体C. 晶状体和玻璃体D. 晶状体和视网膜
11.造成人耳聋有多种因素,下面不会导致人耳聋的是( )
A. 鼓膜破裂B. 听觉神经受到损伤
C. 与听觉有关的神经中枢受到损伤D. 外耳道内形成了耳垢
12.做试卷时,先要仔细审题、认真思考,然后书写作答。完成审题、思考、作答等活动的神经中枢位于( )
A. 脊髓B. 小脑C. 大脑皮层D. 脑干
13.小张同学散步时,看见前方有“正在施工,请绕行”的标志,便绕道行走,但是宠物狗却不会这样做。其本质原因是人的大脑具有( )
A. 语言中枢B. 视觉中枢C. 运动中枢D. 听觉中枢
14.下列关于人体生命活动或现象叙述正确的是( )
A. 听觉的形成在耳蜗B. 吃梅止渴是复杂的(即条件)反射
C. 肾小管重吸收形成尿液D. 幼年生长激素分泌不足可患呆小症
15.在学校的十字绣课上,小丽不小心被针扎到了食指,手迅速缩回。下列相关叙述正确的是( )
A. 手被扎后迅速缩回属于条件(复杂)反射
B. 小丽缩手是因为e处感觉到了疼痛
C. 完成该反射的神经中枢位于f中
D. 若b受损,针刺后能感到疼痛,但不能缩手
16.下列关于人体生命活动调节的叙述中,错误的是( )
A. 胰岛素分泌不足会引起糖尿病B. 甲状腺激素分泌过多会患巨人症
C. 排尿反射是通过神经系统来调节的D. 与语言文字有关的反射是人类特有的
17.下列有关生命活动调节的描述中,不正确的是( )
A. 侏儒症患者的病因是幼年时生长激素分泌不足
B. 膝跳反射是不需要大脑皮层参与就可以完成的简单反射
C. 酒驾事故多发的原因之一是酒精麻痹了人的小脑,造成人的动作不协调
D. 手不小心被针刺,感觉到疼痛后迅速缩回
18.如图为反射弧的结构模式图,下列有关叙述中不正确的是( )
A. 若该图表示膝跳反射的反射弧,则c代表脊髓
B. 若该图表示听到铃声进入教室的反射弧,则a代表耳的鼓膜
C. 若该图表示看到酸梅分泌唾液的反射弧,则a代表眼球的视网膜
D. 若该图表示维持身体平衡的反射弧,则c代表小脑
19.下列属于有害垃圾的是( )
A. 塑料瓶B. 易拉罐C. 旧报纸D. 废电池
20.下列关于人对生物圈影响的叙述,错误的是( )
A. 科技发展使人类对生物圈的影响与日俱增
B. 人口膨胀对生物圈的压力越来越大,环境破坏不断加剧
C. 人类活动造成的环境污染正在影响生物圈其他生物的生存
D. 人类活动对生物圈的影响都是负面的
二、识图作答题:本大题共1小题,共10分。
21.2019年世界女排联赛中国香港站中,中国女排连扳三局上演神奇大逆转,战胜劲旅意大利队,获得冠军,充分体现了中国的“女排精神”。场上双方比分不分上下时,球迷紧张得心跳加快、面红耳赤,甚至是血压升高。请结合此项运动及图示,运用所学知识回答问题:
(1)精彩的画面进入你的眼球后形成物像,产生神经冲动,然后通过视神经传递到如图乙所示结构[______]______,产生视觉。
(2)运动员在发球的过程中,排球由近及远迅速离开,在发球运动员密切注视时,图丙所示结构[②]发生的变化是______。
(3)运动员完成精准的扣球动作,并不是仅靠运动系统来完成的,还需要其他系统如神经系统的调节。所需要的能量有赖于______等系统的配合。
(4)当看到女排姑娘发球得分时,球迷心跳加快、血压升高。在此调节过程中,参与神经调节的反射弧中的感受器是______。参与激素调节的主要激素是______。
三、实验探究题:本大题共1小题,共10分。
22.糖尿病是生活中常见的疾病,患者的尿蛋白定量、空腹血糖(FPG)、饭后2小时血糖(2hPG)会出现异常,其病因主要是患者体内胰岛素分泌不足。治疗糖尿病的常规方法是服用降糖药和注射胰岛素。
(1)血糖是指血浆中的葡萄糖,胰岛素具有调节血糖浓度的作用,由胰腺中的 ______ 细胞所分泌。
(2)为了研究黄芪消渴汤治疗该病的效果,医生将36例患该病的志愿者(对治疗方法享有知情权,并积极配合治疗),依据治疗方案随机分成甲、乙两组,每组患者18人,两组的基础性资料(体检指标、年龄、性别等)基本相同,不具显著性差异。甲组服用不含药物的安慰剂,乙组服用黄芪消渴汤,每周进行指标测量,3周后指标数据如下表(数据为平均值,浓度单位为mml/L)。请分析回答下列问题。
①本实验研究中,甲组可作为对照组的理由是 ______ 。
②两组数据比较,乙组的 ______ 等数值显著低于甲组,说明 ______ 具有一定的治疗效果。
③面对这种“现代文明病”,可采用胰岛素、中药等方法治疗,但现在有不少糖尿病患者进餐时只多吃菜不吃饭,你认为这种方法能达到控制血糖的目的吗?请说出你的道理 ______ 。
参考答案
1.A
2.C
3.A
4.C
5.C
6.D
7.C
8.C
9.B
10.B
11.D
12.C
13.A
14.C
15.D
16.B
17.D
18.B
19.D
20.D
21.A 大脑皮层 曲度变小 消化系统、呼吸系统、循环系统 视网膜 肾上腺激素
22.胰岛 甲与乙形成以黄芪消渴汤为变量的对照实验 FPG、2hPG、尿蛋白定量 黄芪消渴汤 不能,人体所需要的能量,主要是由糖类提供的。蔬菜里面富含的营养物质是维生素(非供能物质)所以多吃菜,不吃饭的后果是人体无法从食物中获得能量,很容易造成营养不良的症状,而且会导致大脑思维活动受影响,可引起精神不振,注意力不集中,思维迟钝等。 组别
例数
FPG(mml/L)
2hPG(mml/L)
尿蛋白定量(g/24h)
甲
18
9.97
11.90
121.56
乙
18
8.61
10.06
92.26
河南省周口市淮阳区淮阳中学2023-2024学年七年级下学期期末生物学试卷(含答案): 这是一份河南省周口市淮阳区淮阳中学2023-2024学年七年级下学期期末生物学试卷(含答案),共16页。试卷主要包含了单选题,实验题,读图填空题等内容,欢迎下载使用。
2024年河南省周口市项城市新华学校等校联考中考三模生物试题: 这是一份2024年河南省周口市项城市新华学校等校联考中考三模生物试题,文件包含生物docx、答案docx等2份试卷配套教学资源,其中试卷共9页, 欢迎下载使用。
河南省周口市项城市多校联考2023-2024学年八年级上学期期末生物学试题: 这是一份河南省周口市项城市多校联考2023-2024学年八年级上学期期末生物学试题,共6页。

