2025年高考物理大一轮复习第九章 第二课时 静电场中能的性质(课件+讲义+练习)
展开考点一 描述电场能的性质的物理量
考点二 电势差与电场强度的关系
考点三 等势面、电场线与粒子运动轨迹问题
描述电场能的性质的物理量
1.静电力做功的特点静电力做的功与电荷的起始位置和终止位置 ,但与电荷经过的路径 。2.电势能(1)定义:电荷在电场中具有的势能,称为电势能。(2)说明:电势能具有相对性,通常把 或 的电势能规定为零。
(3)静电力做功与电势能变化的关系①静电力做的功等于电荷电势能的 ,即WAB= 。静电力对电荷做多少正功,电荷电势能就 多少;电荷克服静电力做多少功,电荷电势能就 多少。②电势能的大小:由WAB=EpA-EpB可知,若令EpB=0,则EpA=WAB,即一个电荷在电场中某点具有的电势能,数值上等于将其从该点移到零电势能位置过程中静电力所做的功。
3.电势(1)定义:电荷在电场中某一点的 与它的电荷量之比叫作电场在这一点的电势。(2)定义式:φ=____。(3)标矢性:电势是 量,有正负之分,其正(负)表示该点电势比零电势高(低)。(4)相对性:电势具有 ,同一点的电势因选取零电势点的不同而不同。
4.电势差电场中两点间的电势的差值,也叫 。公式表示为UAB= ,UAB=-UBA,还可以推导出静电力做功与电势差的关系:UAB= 。
思考 电势能和电势都具有相对性,其正、负值表示什么含义?电势差的大小与零电势点的选取有关系吗?
答案 电势能和电势的正、负值表示大小;电势差的大小与零电势点选取无关。
5.等势面(1)定义:电场中 的各点构成的面。(2)四个特点:①在同一等势面上移动电荷时静电力 。②电场线一定与等势面垂直,并且从电势 的等势面指向电势 的等势面。③等差等势面越密的地方电场强度 ,电场线越 ,反之 。④任意两个等势面都不相交。
(3)几种常见的电场的等势面的特点
1.电场强度为零的点,电势一定为零。( )2.沿电场线的方向电场强度越来越小,电势逐渐降低。( )3.电势差UAB与WAB成正比,与q成反比。( )4.等差等势线越密的地方,电场线越密,电场强度越大。( )5.电场线与等势面互相垂直,电场线从电势高的等势面指向电势低的等势面。( )
例1 将带电荷量为6×10-6 C的负电荷从电场中的A点移到B点,克服静电力做了3×10-5 J的功,再从B移到C,静电力做了1.2×10-5 J的功,则:(1)该电荷从A移到B,再从B移到C的过程中,电势能共改变了多少?
电势能的变化量可根据ΔEp=-W电或ΔEp=EpB-EpA计算。从A移到C,静电力做的功WAC=-3×10-5 J+1.2×10-5 J=-1.8×10-5 J,电势能增加1.8×10-5 J。
(2)如果规定A点的电势能为零,则该电荷在B点和C点的电势能分别为多少?
电荷在某点的电势能等于把该电荷从该点移至零电势能点时静电力做的功。WAB=EpA-EpB=-3×10-5 J,又EpA=0,则EpB=3×10-5 J;WAC=EpA-EpC=-1.8×10-5 J,则EpC=1.8×10-5 J。
判断电势能变化的两种方法1.根据静电力做功:静电力做正功,电势能减少;静电力做负功,电势能增加。2.根据Ep=qφ:正电荷在电势越高处电势能越大;负电荷在电势越高处电势能越小。
例2 (多选)(2023·辽宁卷·9)图(a)为金属四极杆带电粒子质量分析器的局部结构示意图,图(b)为四极杆内垂直于x轴的任意截面内的等势面分布图,相邻两等势面间电势差相等,则A.P点电势比M点的低B.P点电场强度大小比M点的大C.M点电场强度方向沿z轴正方向D.沿x轴运动的带电粒子,电势能不变
由题图结合电场线由电势高的等势面指向电势低的等势面,可知P点电势比M点的高,选项A错误;因M点所在的等差等势面密集,则M点电场强度比P点大,即P点电场强度大小比M点的小,选项B错误;电场强度方向垂直等势面,且沿电场线方向电势逐渐降低,可知M点电场强度方向沿z轴正方向,选项C正确;因x轴上各点电势相等,则沿x轴运动的带电粒子电势能不变,选项D正确。
电势高低的四种判断方法1.电场线法:沿电场线方向电势逐渐降低。
4.场源电荷的正负:取离场源电荷无限远处电势为零,正电荷周围电势为正值,负电荷周围电势为负值;靠近正电荷处电势高,靠近负电荷处电势低。空间中有多个点电荷时,某点的电势可以代数求和。
例3 (多选)(2023·海南卷·12)如图所示,正三角形三个顶点固定三个等量电荷,其中A、B带正电,C带负电,O、M、N为AB边的四等分点,下列说法正确的是A.M、N两点电场强度相同B.M、N两点电势相同C.负电荷在M点电势能比在O点时要小D.负电荷在N点电势能比在O点时要大
两正电荷在M点的合电场强度向右,在N点的合电场强度向左,负电荷在M和N点的电场强度分别沿右上方和左上方,由矢量合成可知,M和N的电场强度大小相等、方向不同,A错误;由等量同种电荷的电场分布规律,可知两正电荷的电场在M和N两点的电势相同,负电荷C在M、N两点的电势也相同,故M、N两点的电势相同,B正确;
两正电荷在M点的电势比在O点的高(因两正电荷在AO间的合电场强度向右),负电荷C产生的电场中,离负电荷越近电势越低,故负电荷在M点的电势也比在O点的要高,可知M点电势比O点高,而负电荷在电势越高处电势能越小,C正确;N点和M点电势相同,则负电荷在N点电势能也比在O点时要小,D错误。
电势差与电场强度的关系
1.匀强电场中电势差与电场强度的关系(1)电势差与电场强度的关系式:U= ,其中d为电场中两点间沿_____ 的距离。(2)电场强度的方向和大小:电场中,电场强度方向是指 最快的方向。在匀强电场中,电场强度在数值上等于沿 单位距离上降低的 。
推论2:如图乙所示,若匀强电场中两线段AB=CD且AB∥CD,则φA-φB=φC-φD。
例4 (2023·广东茂名市一模)平时我们所处的地球表面,实际上存在电场强度大小为100 V/m的电场,可将其视为匀强电场,在地面立一金属杆后空间中的等势面如图所示。空间中存在a、b、c三点,其中a点位于金属杆正上方,b、c等高。则下列说法正确的是A.b、c两点间的电势差Ubc=0B.a点电场强度大小大于100 V/mC.a点电场强度方向水平向右D.a点的电势低于c点
由题图可知,b、c两点间的电势差为Ubc=200 V-300 V=-100 V,故A错误;由题图可知,a点与相邻两等势面的距离均小于1 m,电势差等于100 V,根据E= 可知a点电场强度大小大于100 V/m,故B正确;根据电场强度方向垂直于等势面,可知a点的电场强度方向沿竖直方向,不是水平方向,故C错误;由题图可知,a点与c点在同一等势面上,电势均为300 V,故D错误。
1.判断电场强度大小:等差等势面越密,电场强度越大。2.判断电势差的大小及电势的高低:距离相等的两点间的电势差,E越大,U越大,进而判断电势的高低。3.利用φ-x图像的斜率判断电场强度随位置变化的规律:k= =Ex,斜率的绝对值表示电场强度的大小,正负表示电场强度的方向。
例5 (多选)(2023·四川广安市模拟)如图所示,在电场中有一等边三角形OPC,O点位于坐标原点,OC与x轴重合,P点坐标为(2, ),A、B分别为OP、PC的中点,坐标系处于匀强电场中,且电场方向与坐标平面平行。已知O点电势为6 V,A点电势为3 V,B点电势为0,则下列说法正确的是A.C点电势为3 VB.C点电势为0C.该匀强电场的电场强度大小为100 V/mD.该匀强电场的电场强度大小为
找OC的中点D,连接AD和BD,如图所示。由几何知识可知AB∥OD,AB∥DC,且AB=OD=DC,故UAB=UOD=UDC,即φA-φB=φO-φD=φD-φC,故φD=3 V,φC=0,故A错误,B正确;由于φA=φD,故AD为等势线,已知电场线和等势线互相垂直且方向由高电势指向低电势,又OB⊥AD,且φO>φB,故电场强度方向由O指向B,
等分法确定电场线及电势高低的解题思路
等势面、电场线与粒子运动轨迹问题
带电粒子在电场中运动轨迹问题的分析方法1.判断速度方向:带电粒子运动轨迹上某点的切线方向为该点处的速度方向。2.判断静电力(或电场强度)的方向:仅受静电力作用时,带电粒子所受静电力方向指向轨迹曲线的凹侧且与电场线相切,再根据粒子的正负判断电场强度的方向。
3.判断静电力做功的正负及电势能的增减:若静电力与速度方向成锐角,则静电力做正功,电势能减少;若静电力与速度方向成钝角,则静电力做负功,电势能增加。
例6 (2023·浙江金华市第一中学模拟)高压电场干燥中药技术基本原理如图所示,在一个很大的导体板MN上铺一薄层中药材,针状电极O和平板电极MN接高压直流电源,其间产生较强的电场。水分子是极性分子,可以看成棒状带电体,一端带正电,另一端带等量负电。水分子在静电力的作用下会加速从中药材中分离出去,被鼓风机吹出的水平微风裹挟着飞离电场区域。图中虚线ABCD是某一水分子从A处由静止开始运动的轨迹,不计阻力与水分子的重力。
下列说法正确的是A.水分子的运动轨迹ABCD是一条抛物线B.水分子运动过程中的加速度保持不变C.水分子运动过程中轨迹上各点电势逐渐降低D.水分子运动过程中的电势能不断减小
因为电场不是匀强电场,所以水分子受力方向一直在变,所以不是类平抛运动,轨迹不是抛物线,故A错误;根据电场线疏密可以判断电场强度大小,所以D点电场线最密,电场强度最大,所以水分子运动过程中所受静电力越来越大,加速度越来越大,故B错误;
沿电场线方向电势越来越低,所以A点电势最低,沿着曲线ABCD方向电势越来越高,故C错误;水分子从静止开始运动,静电力做正功,电势能减小,故D正确。
例7 (多选)(2021·天津卷·8)两个位于纸面内的点电荷产生电场的等势面如图中实线所示,相邻等势面间的电势差相等。虚线MPN是一个电子在该电场中的运动轨迹,轨迹与某等势面相切于P点。下列说法正确的是A.两点电荷可能是异种点电荷B.A点的电场强度比B点的大C.A点的电势高于B点的电势D.电子运动到P点时动能最小
根据电荷间等势面的分布情况可知两点电荷是同种电荷,又根据电子在该电场中的运动轨迹可判断电子一直受到排斥的力,故可知两点电荷为负电荷,故A错误;根据等势面的疏密程度可以判断A点的电场强度比B点的小,故B错误;因为两点电荷是负电荷,电场线由无穷远处指向负电荷,故可知A点的电势高于B点的电势,故C正确;
根据电子的运动轨迹和电场线的方向可知由M到P静电力做负功,由P到N静电力做正功,则由M到P动能减小,由P到N动能增加,故电子运动到P点时动能最小,故D正确。
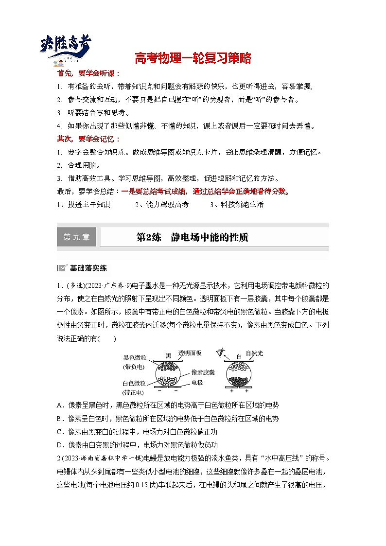
1.(多选)(2023·广东卷·9)电子墨水是一种无光源显示技术,它利用电场调控带电颜料微粒的分布,使之在自然光的照射下呈现出不同颜色。透明面板下有一层胶囊,其中每个胶囊都是一个像素。如图所示,胶囊中有带正电的白色微粒和带负电的黑色微粒。当胶囊下方的电极极性由负变正时,微粒在胶囊内迁移(每个微粒电量保持不变),像素由黑色变成白色。
下列说法正确的有A.像素呈黑色时,黑色微粒所在 区域的电势高于白色微粒所在 区域的电势B.像素呈白色时,黑色微粒所在区域的电势低于白色微粒所在区域的电势C.像素由黑变白的过程中,电场力对白色微粒做正功D.像素由白变黑的过程中,电场力对黑色微粒做负功
像素呈黑色时,胶囊下方的电极带负电,像素胶囊里电场线方向向下,所以黑色微粒所在的区域的电势高于白色微粒所在区域的电势,故A正确;像素呈白色时,胶囊下方的电极带正电,像素胶囊里电场线方向向上,所以黑色微粒所在的区域的电势高于白色微粒所在区域的电势,故B错误;
像素由黑变白的过程中,白色微粒受到的电场力向上,位移向上,电场力对白色微粒做正功,故C正确;像素由白变黑的过程中,黑色微粒受到的电场力向上,位移向上,电场力对黑色微粒做正功,故D错误。
2.(2023·海南省嘉积中学一模)电鳗是放电能力极强的淡水鱼类,具有“水中高压线”的称号。电鳗体内从头到尾都有一些类似小型电池的细胞,这些细胞就像许多叠在一起的叠层电池,这些电池(每个电池电压约0.15伏)串联起来后,在电鳗的头和尾之间就产生了很高的电压,此时在电鳗的头和尾的周围空间产生了类似于等量异种点电荷(O为连线的中点)的强电场。如图所示,虚线为该强电场的等势线分布,实线ABCD为以O点为中心的正方形,点A和点D、点B和点C分别在同一等势线上。则下列说法正确的是A.电鳗的头部带正电B.A点与B点的电场强度相同C.B点与D点的电场强度相同D.负电荷沿正方形对角线从C点向A点运动过程中,电势能减小
根据等量异种点电荷的电场线由正点电荷发出,终止于负点电荷,沿电场线方向电势降低,电场线与等势线垂直,可知电鳗尾部带正电,故A错误;A点与B点关于中垂线左右对称,电场强度大小相等,方向不同,故B错误;B点与D点关于O点对称,B点与D点的电场强度相同,故C正确;负电荷从C点沿对角线运动到A点过程中,静电力做负功,电势能增大,故D错误。
3.(2023·浙江宁波市期末)下表面带负电的云层靠近避雷针时,由于静电感应使避雷针尖端带有正电荷,避雷针周围电场的电场线、等势线如图所示,A、B、C、D为电场中的四个点,其中AB=BC,下列说法正确的是A.虚线为电场线,实线为等势线B.电子由C点沿电场线运动到A点的过程中 动能增加C.UAB=UBCD.EA>ED,φA<φD
电场线从避雷针指向云层下表面,可知实线为电场线,虚线为等势线,选项A错误;电子由C点沿电场线运动到A点的过程中静电力做正功,则动能增加,选项B正确;因AB部分电场线密集,电场强度较大,根据U=Ed可知UAB>UBC,选项C错误;因A点的电场线较D点密集,可知EA>ED,沿电场线方向电势降低,可知φA>φD,选项D错误。
4.(2023·黑龙江哈尔滨市第一二二中学模拟)如图,在匀强电场中有一虚线圆,ab和cd是圆的两条直径,其中ab与电场方向的夹角为60°,ab=0.2 m,cd与电场方向平行,a、b两点间的电势差Uab=20 V。则A.电场强度的大小E=100 V/mB.b点的电势比d点的低5 VC.将电子从c点移到d点,静电力做正功D.电子在a点的电势能大于在c点的电势能
a、b两点间的电势差Uab=20 V,则电场强度的大小为E= =200 V/m,A错误;b、d两点间的电势差为Ubd=200× (1-cs 60°) V=10 V=φb-φd,b点的电势比d点的高10 V,B错误;电子带负电,电场强度水平向右,电子受到的静电力方向水平向左,则将电子从c点移到d点,静电力做负功,C错误;由于沿电场线方向电势降低,则有φa<φc,电子带负电,则有Epa=-eφa>-eφc=Epc,即电子在a点的电势能大于在c点的电势能,D正确。
5.(2023·广东广州市执信中学模拟)静电纺纱利用了高压静电场使单纤维两端带异种电荷,其电场分布如图所示,下列说法正确的是A.虚线可能是等势线B.电场强度EA
沿着电场线的方向电势降低,根据正点电荷产生的电场特点可知若φM>φN,则M点到电荷Q的距离比N点的近,故A错误;电场线的疏密程度表示电场强度的大小,根据正点电荷产生的电场特点可知若EM
根据对称性与电场叠加原理可知,移去a处绝缘棒前O点电场强度为0,则移去a处的绝缘棒后,电场强度方向垂直指向a,再根据电势的叠加原理,设每根长棒在O点产生的电势为φ0,四根完全相同、均匀带正电绝缘长棒在O点产生的电势为4φ0,现在撤去a处的绝缘棒后,其他三棒在O点产生的电势为3φ0,故O点的电势减小,故选A。
8.(多选)(2023·全国乙卷·19)在O点处固定一个正点电荷,P点在O点右上方。从P点由静止释放一个带负电的小球,小球仅在重力和该点电荷电场力作用下在竖直面内运动,其一段轨迹如图所示。M、N是轨迹上的两点,OP>OM,OM=ON,则小球A.在运动过程中,电势能先增加后减少B.在P点的电势能大于在N点的电势能C.在M点的机械能等于在N点的机械能D.从M点运动到N点的过程中,电场力始终不做功
由题知,OP>OM,OM=ON,则根据正点电荷的电势分布情况可知φM=φN>φP,则带负电的小球在运动过程中,电势能先减小后增大,且EpP>EpM=EpN,则带负电的小球在M点的机械能等于在N点的机械能,A错误,B、C正确;从M点运动到N点的过程中,电场力先做正功后做负功,D错误。
9.(2023·全国甲卷·18)在一些电子显示设备中,让阴极发射的电子束通过适当的非匀强电场,可以使发散的电子束聚集。下列4幅图中带箭头的实线表示电场线,如果用虚线表示电子可能的运动轨迹,其中正确的是
电子做曲线运动满足合力指向轨迹凹侧,A正确;对B中的电子受力分析如图甲,可见B中电子运动轨迹与静电力的受力特点相互矛盾,B错误;对C中的电子受力分析如图乙,可见C中电子运动轨迹与静电力的受力特点相互矛盾,C错误;对D中的电子受力分析如图丙,可见D中电子运动轨迹与静电力的受力特点相互矛盾,D错误。
10.(2023·湖南益阳市期末)如图所示,在半圆所在平面内,有一与该平面平行的匀强电场。电场强度为E,若半圆的直径AB=2 cm,C、D为半圆的两个三等分点,φB=-1 V,φC=5 V,φD=1 V,则A.φA=8 V B.φA=6 VC.E=200 V/m D.E=400 V/m
线段CD和AB平行,根据几何关系有2|CD|=|AB|=2R,所以则有UAB=2UCD即φA-φB=2(φC-φD)代入数据解得φA=7 V,A、B错误;
11.(多选)(2023·内蒙古赤峰市联考)图中虚线A、B、C、D、E代表匀强电场内间距相等的一组等势面,已知一电子经过A平面时的动能为7 eV,电子在A平面时的电势能为-4 eV,电子从A到D的过程中克服静电力所做的功为6 eV。下列说法正确的是A.平面A上的电势为4 VB.电场强度的方向由E指向AC.该电子在电场内运动轨迹可能与平面E相切D.该电子经过B平面时的速率是经过D平面时的 倍
电子从A到D的过程中克服静电力所做的功为6 eV,则可知静电力做负功,电子在该匀强电场中所受静电力的方向与运动的方向相反,而电子在电场中所受静电力的方向与电场强度的方向相反,因此可知电场强度的方向由A指向E,故B错误;
电子经过A平面时的动能为7 eV,从A到D的过程中克服静电力所做的功为6 eV,则可知电子到达平面D时的动能为1 eV,由此可知每两个等势面之间的电势差为2 V,若电子要从平面D到达平面E,则需克服静电力做功2 eV,而电子在平面D时的动能为1 eV,故不管电子是做直线运动还是曲线运动都不可能到达平面E,因此该电子在电场内运动的轨迹不可能与平面E相切,故C错误;该电子经过B平面时,由动能定理可得-eUAB=EkB-EkA,解得EkB=5 eV,而该电子经过D平面时的动能为1 eV,则可知该电子经过B平面时的速率是经过D平面时的 倍,故D正确。
12.(2022·河北卷·6)如图,真空中电荷量为2q和-q(q>0)的两个点电荷分别位于M点与N点,形成一个以MN延长线上O点为球心,电势为零的等势面(取无穷远处电势为零),P为MN连线上的一点,S为等势面与直线MN的交点,T为等势面上的一点,下列说法正确的是 A.P点电势低于S点电势B.T点电场强度方向指向O点C.除无穷远处外,MN直线上还存在两个电场强度 为零的点D.将正试探电荷q0从T点移到P点,静电力做正功
在直线MN上,左边正电荷在MN之间电场强度水平向右,右边负电荷在MN之间电场强度水平向右,根据电场的叠加可知MN间的电场强度水平向右,沿着电场线电势逐渐降低,可知P点电势高于等势面与MN交点处电势,则P点电势高于S点电势,故A错误;
由A选项分析可知:T点电势低于P点电势,则正电荷在T点的电势能低于在P点的电势能,将正试探电荷q0从T点移到P点,电势能增加,静电力做负功,故D错误;由于电场强度方向垂直等势面,可知T点的电场强度方向必过等势面的球心O,根据异种点电荷的电场线分布情况可知,N、S间电场线方向由S指向N,则φS>φO,由于φT=φS,则φT>φO,故T点电场强度方向指向O点,故B正确。
2025年高考物理大一轮复习第九章 第一课时 静电场中力的性质(课件+讲义+练习): 这是一份2025年高考物理大一轮复习第九章 第一课时 静电场中力的性质(课件+讲义+练习),文件包含第九章第1课时静电场中力的性质pptx、第九章第1课时静电场中力的性质教师版docx、第九章第1课时静电场中力的性质学生版docx、第九章第1练静电场中力的性质练习docx等4份课件配套教学资源,其中PPT共60页, 欢迎下载使用。
2025年高考物理大一轮复习 第九章 第2课时 静电场中能的性质 课件及学案: 这是一份2025年高考物理大一轮复习 第九章 第2课时 静电场中能的性质 课件及学案,文件包含第九章第2课时静电场中能的性质pptx、第九章第2课时静电场中能的性质教师版docx、第九章第2课时静电场中能的性质学生版docx等3份课件配套教学资源,其中PPT共60页, 欢迎下载使用。
2025年高考物理大一轮复习 第九章 第1课时 静电场中力的性质 课件及学案: 这是一份2025年高考物理大一轮复习 第九章 第1课时 静电场中力的性质 课件及学案,文件包含第九章第1课时静电场中力的性质pptx、第九章第1课时静电场中力的性质教师版docx、第九章第1课时静电场中力的性质学生版docx等3份课件配套教学资源,其中PPT共60页, 欢迎下载使用。

