高考化学 化学物质及其变化 专项训练(WORD版)
展开考点 物质的组成、分类和性质
1.物质的组成
2.理解几组概念
续表
3.常见的分类方法
(1)交叉分类法——从不同角度对物质进行分类。如氧化物:
①碱性氧化物一定是金属氧化物,但金属氧化物不一定是碱性氧化物,如Mn2O7。
②酸性氧化物不一定是非金属氧化物,如Mn2O7;非金属氧化物也不一定是酸性氧化物,如CO、NO。
③酸性氧化物、碱性氧化物不一定都能与水反应生成相应的酸、碱,如SiO2、Fe2O3。
(2)树状分类法——按不同层次对物质进行逐级分类,各层之间属于包含关系。
eq \a\vs4\al(化,合,物)eq \b\lc\{\rc\ (\a\vs4\al\c1(氧化物\b\lc\{\rc\ (\a\vs4\al\c1(酸性氧化物SO2、CO2等,碱性氧化物Na2O、MgO等,两性氧化物Al2O3等,其他Na2O2、CO等)),酸\b\lc\{\rc\ (\a\vs4\al\c1(按强弱\b\lc\{\rc\ (\a\vs4\al\c1(强酸HCl、HNO3、H2SO4等,弱酸H2SO3、H2CO3等,)),\a\vs4\al(按电离出,的H+数)\b\lc\{\rc\ (\a\vs4\al\c1(一元酸HCl、HI等,二元酸H2SO4、H2CO3等,三元酸H3PO4等)))),碱\b\lc\{\rc\ (\a\vs4\al\c1(按强弱\b\lc\{\rc\ (\a\vs4\al\c1(强碱NaOH、KOH等,弱碱[NH3·H2O、FeOH3等])),\a\vs4\al(按电离出,的OH-数)\b\lc\{\rc\ (\a\vs4\al\c1(一元碱NaOH、KOH等,二元碱[BaOH2、CaOH2等],三元碱[FeOH3等])))),盐\b\lc\{\rc\ (\a\vs4\al\c1(正盐Na2CO3、Na2SO4等,酸式盐NaHCO3、NaHSO4等,碱式盐[Cu2 OH2CO3等]))))
物质分类的依据
物质分类的依据不同,分类不同,常见的物质分类依据如下:
(1)物质的物理性质:密度,颜色,状态,水溶性,熔、沸点等。
(2)物质的结构:化学键类型、物质的微粒构成、元素组成等。
(3)物质的化学性质:酸性、碱性、氧化性、还原性、漂白性等。
4.物理性质与变化之间的关系
(1)物理变化和化学变化的判断方法
(2)常见易混的物理变化与化学变化
物理变化——金属导电、溶解、潮解、萃取、分液、蒸馏、分馏、挥发、升华、吸附、盐析、渗析、焰色反应、物质三态变化等。
化学变化——风化、同素异形体间的相互转化、脱水、变性、干馏、显色反应、钝化、煤的气化和液化等。
(3)原子核的变化(核裂变、核聚变)不属于化学变化。
题组一 混合物、纯净物的辨析
1.(2021广东化学)广东有众多国家级非物质文化遗产,如广东剪纸、粤绣、潮汕工夫茶艺和香云纱染整技艺等。下列说法不正确的是( )
A.广东剪纸的裁剪过程不涉及化学变化
B.冲泡工夫茶时茶香四溢,体现了分子是运动的
C.制作粤绣所用的植物纤维布含有天然高分子化合物
D.染整技艺中去除丝胶所用的纯碱水溶液属于纯净物
2.(2021浙江6月选考)下列物质属于纯净物的是( )
A.汽油 B.食醋
C.漂白粉 D.小苏打
纯净物、混合物的辨析
纯净物和混合物的区别
常见的混合物
(1)气体混合物:空气、水煤气(CO和H2)、爆鸣气(H2和O2)、天然气(主要成分是CH4)、焦炉气(主要成分是H2和CH4)、高炉煤气、石油气、裂解气。
(2)液体混合物:氨水、氯水、王水、天然水、水玻璃、福尔马林、浓硫酸、盐酸、汽油、植物油、Fe(OH)3胶体。
(3)固体混合物:大理石、碱石灰、漂白粉、高分子化合物、玻璃、水泥、合金、铝热剂。
题组二 从物质的分类标准认识物质
3.分类是化学学习和研究的常用方法。下列分类依据和结论都正确的是( )
A.H2O、CH3COOH、Cu2(OH)2CO3均含有氧元素,都是氧化物
B.溶液、胶体、浊液均为分散系,都属于混合物
C.Al、Al2O3、Al(OH)3既能与盐酸反应又能与氢氧化钠溶液反应,都是具有两性的化合物
D.H2SO4、NaOH、NaCl、H3PO4均为强电解质
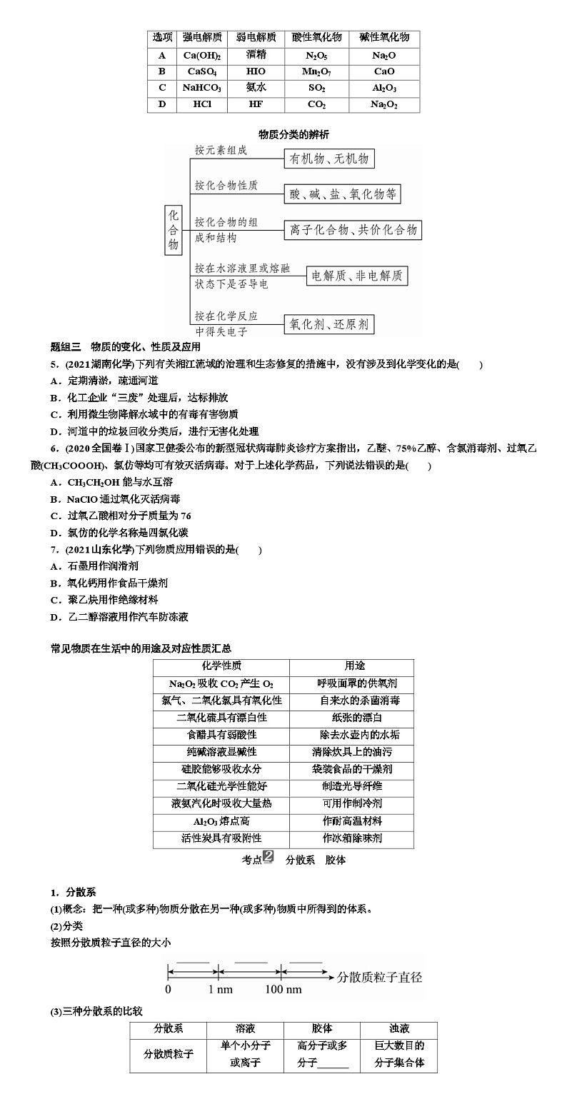
4.(2022甘肃武威十八中模拟)下列物质按强电解质、弱电解质、酸性氧化物、碱性氧化物的组合中,正确的是( )
物质分类的辨析
题组三 物质的变化、性质及应用
5.(2021湖南化学)下列有关湘江流域的治理和生态修复的措施中,没有涉及到化学变化的是( )
A.定期清淤,疏通河道
B.化工企业“三废”处理后,达标排放
C.利用微生物降解水域中的有毒有害物质
D.河道中的垃圾回收分类后,进行无害化处理
6.(2020全国卷Ⅰ)国家卫健委公布的新型冠状病毒肺炎诊疗方案指出,乙醚、75%乙醇、含氯消毒剂、过氧乙酸(CH3COOOH)、氯仿等均可有效灭活病毒。对于上述化学药品,下列说法错误的是( )
A.CH3CH2OH能与水互溶
B.NaClO通过氧化灭活病毒
C.过氧乙酸相对分子质量为76
D.氯仿的化学名称是四氯化碳
7.(2021山东化学)下列物质应用错误的是( )
A.石墨用作润滑剂
B.氧化钙用作食品干燥剂
C.聚乙炔用作绝缘材料
D.乙二醇溶液用作汽车防冻液
常见物质在生活中的用途及对应性质汇总
考点 分散系 胶体
1.分散系
(1)概念:把一种(或多种)物质分散在另一种(或多种)物质中所得到的体系。
(2)分类
按照分散质粒子直径的大小
(3)三种分散系的比较
2.胶体的性质及应用
(1)胶体的分类
(2)胶体的性质及应用
3.Fe(OH)3胶体的制备
向沸水中逐滴加入FeCl3饱和溶液,继续煮沸至液体呈红褐色,停止加热,即制得Fe(OH)3胶体,化学方程式为FeCl3+3H2Oeq \(=====,\s\up17(△))Fe(OH)3(胶体)+3HCl。
[名师提醒] (1)不能用自来水制备Fe(OH)3胶体,因为自来水中有电解质,会使胶体发生聚沉,应用蒸馏水。
(2)不能过度加热,否则Fe(OH)3胶体会发生聚沉生成Fe(OH)3沉淀。
(3)书写制备胶体的化学方程式时,生成的胶体不加“↓”符号,应注明“胶体”二字。
题组 胶体的概念与性质
下列说法正确的是( )
A.16.25 g FeCl3水解形成的Fe(OH)3胶体粒子数目为0.1NA
B.用可溶性的铝盐和铁盐处理水中的悬浮物
C.将NaOH浓溶液滴加到饱和FeCl3溶液中制备Fe(OH)3胶体
D.Fe(OH)3胶体无色、透明,能发生丁达尔效应
考点 化学与生活、生产和环境
题组一 化学与传统文化
1.(2021湖北化学)“乌铜走银”是我国非物质文化遗产之一。该工艺将部分氧化的银丝镶嵌于铜器表面,艺人用手边捂边揉搓铜器,铜表面逐渐变黑,银丝变得银光闪闪。下列叙述错误的是( )
A.铜的金属活动性大于银
B.通过揉搓可提供电解质溶液
C.银丝可长时间保持光亮
D.用铝丝代替银丝铜也会变黑
2.(2021辽宁化学)《天工开物》中记载:“凡乌金纸由苏、杭造成,其纸用东海巨竹膜为质。用豆油点灯,闭塞周围,止留针孔通气,熏染烟光而成此纸,每纸一张打金箔五十度……”。下列说法错误的是( )
A.“乌金纸”的“乌”与豆油不完全燃烧有关
B.“巨竹膜”为造纸的原料,主要成分是纤维素
C.豆油的主要成分油脂属于天然高分子化合物
D.打金成箔,说明金具有良好的延展性
3.(2021海南化学)元末陶宗仪《辍耕录》中记载:“杭人削松木为小片,其薄为纸,熔硫磺涂木片顶端分许,名曰发烛……盖以发火及代灯烛用也。”下列有关说法错误的是( )
A.将松木削薄为纸片状有助于发火和燃烧
B.“发烛”发火和燃烧利用了物质的可燃性
C.“发烛”发火和燃烧伴随不同形式的能量转化
D.硫磺是“发烛”发火和燃烧反应的催化剂
题组二 化学与生活、生产、医药
4.(2021全国甲卷)化学与人体健康及环境保护息息相关。下列叙述正确的是( )
A.食品加工时不可添加任何防腐剂
B.掩埋废旧电池不会造成环境污染
C.天然气不完全燃烧会产生有毒气体
D.使用含磷洗涤剂不会造成水体污染
5.(2021江苏化学)下列有关物质的性质与用途不具有对应关系的是( )
A.铁粉能与O2反应,可用作食品保存的吸氧剂
B.纳米Fe3O4能与酸反应,可用作铁磁性材料
C.FeCl3具有氧化性,可用于腐蚀印刷电路板上的Cu
D.聚合硫酸铁能水解并形成胶体,可用于净水
题组三 化学与材料、科学技术
6.(2022邯郸一模)人类生活中的方方面面都离不开化学,车辆工程与化学也有着密不可分的关系,下列相关说法中错误的是( )
A.汽车上使用的钢化玻璃是掺杂了特种金属的玻璃
B.采用镁、铝及其合金材料可适当减轻车身重量从而提升车辆行驶性能
C.随着乙醇汽油、氢能源、燃料电池等新能源的逐步应用,汽车尾气造成的污染在逐步减少
D.汽车车身采用的镀锌钢板是利用牺牲阳极的阴极保护法来提高车身的抗锈、抗腐蚀能力
7.(2021天津化学)近年我国在科学技术领域取得了举世瞩目的成就。对下列成就所涉及的化学知识的判断错误的是( )
A.北斗三号卫星搭载了精密计时的铷原子钟,铷(Rb)是金属元素
B.奋斗者号潜水器载人舱外壳使用了钛合金,钛合金属于无机非金属材料
C.长征五号B遥二火箭把天和核心舱送入太空,火箭动力源于氧化还原反应
D.天问一号探测器着陆火星过程中使用了芳纶制作的降落伞,芳纶是高分子材料
题组四 化学与能源、环境保护
8.(2021天津化学)最理想的“原子经济性反应”是指反应物的原子全部转化为期望的最终产物的反应。下列属于最理想的“原子经济性反应”的是( )
A.用电石与水制备乙炔的反应
B.用溴乙烷与NaOH的乙醇溶液共热制备乙烯的反应
C.用苯酚稀溶液与饱和溴水制备2,4,6三溴苯酚的反应
D.用乙烯与氧气在Ag催化下制备环氧乙烷()的反应
9.(2021全国乙卷)我国提出争取在2030年前实现碳达峰,2060年实现碳中和,这对于改善环境,实现绿色发展至关重要。碳中和是指CO2的排放总量和减少总量相当。下列措施中能促进碳中和最直接有效的是( )
A.将重质油裂解为轻质油作为燃料
B.大规模开采可燃冰作为清洁燃料
C.通过清洁煤技术减少煤燃烧污染
D.研发催化剂将CO2还原为甲醇
第4讲 离子反应 离子方程式
考点 电解质
1.电解质及其分类
(1)电解质和非电解质均指化合物,单质和混合物既不属于电解质也不属于非电解质。
(2)电解质导电的条件:水溶液中或熔融状态。
对于电解质来说,只需满足上述一个条件即可,而对非电解质则必须同时满足上述两个条件。
酸eq \(――→,\s\up17(溶于水))电离导电,熔融不导电
强碱、大部分盐eq \(――→,\s\up17(溶于水),\s\d15(或熔融))电离导电
(3)酸、碱、盐、金属氧化物和水都是电解质(特殊:盐酸是电解质溶液);蔗糖、酒精为非电解质。CO2、SO3、NH3等物质溶于水导电,但CO2、SO3、NH3为非电解质。
2.导电性
(1)常见导电性物质:金属单质、石墨。
(2)电解质的导电性
电解质本身不导电,酸在________中发生电离,能够导电,熔融时不电离,不导电;强碱、大部分盐在水溶液或熔融时都能电离,能够导电,但盐中AlCl3等分子晶体熔融时不导电。
(3)导电性强弱取决于________的浓度和所带________,离子浓度越大,所带电荷数越多,导电性越强。
3.电离方程式
(1)强电解质的电离方程式中,用“________”连接,弱电解质(包括弱酸的酸式酸根)的电离方程式中,用“________”连接。
如Na2SO4:Na2SO4===____________,
HClO:HClOH++ClO-。
(2)多元弱酸的电离________书写,多元弱碱的电离一步写出。
如H2CO3:H2CO3H++HCOeq \\al(-,3),HCOeq \\al(-,3)H++COeq \\al(2-,3);
Fe(OH)3:Fe(OH)3Fe3++3OH-。
(3)酸式盐的电离
强酸酸式盐如NaHSO4溶液中:NaHSO4===______________,NaHSO4熔融:NaHSO4===______________;多元弱酸酸式盐如NaHCO3溶液中:NaHCO3===Na++HCOeq \\al(-,3)、HCOeq \\al(-,3)H++COeq \\al(2-,3)。
(4)氢氧化铝的电离
AlOeq \\al(-,2)+H++H2OAl(OH)3Al3++3OH-。
酸式电离 碱式电离
题组一 电解质、非电解质、强电解质、弱电解
质的判断及电离方程式
1.(2021浙江6月选考)下列物质属于弱电解质的是( )
A.CO2 B.H2O
C.HNO3 D.NaOH
2.(2022广州模拟)下列指定化学用语错误的是( )
A.NaHCO3的电离方程式:NaHCO3Na++HCOeq \\al(-,3)
B.Ba(OH)2的电离方程式:Ba(OH)2===Ba2++2OH-
C.NaHSO4的电离方程式(在水溶液中):NaHSO4===Na++H++SOeq \\al(2-,4)
D.Na2S水解的离子方程式:S2-+H2OHS-+OH-
题组二 通过离子浓度、离子所带电荷数判断
溶液导电性
3.今有下列几种导电性变化图像,把符合要求的图像序号填在相应的题目后面括号中。
(1)向AgNO3溶液通入少量HCl( )
(2)向氨水中通入HCl直至过量( )
(3)向NaOH溶液中通入少量Cl2( )
(4)向H2SO3溶液中通入Cl2直至过量( )
(5)向H2SO4溶液中加入等体积、等物质的量浓度的Ba(OH)2溶液( )
4.(2021北京化学)使用如图装置(搅拌装置略)探究溶液离子浓度变化,灯光变化不可能出现“亮→暗(或灭)→亮”现象的是( )
考点 离子反应和离子方程式
1.离子反应
(1)概念:电解质溶液之间发生的反应都是离子反应。它是指在溶液中有离子参加的化学反应。
(2)本质:反应物中某些离子的浓度________。
(3)发生条件
①复分解反应类型
生成难溶物条件的理解
相比反应物溶解度较小,可视为生成难溶物,如NaCl(饱和)+H2O+CO2+NH3===NaHCO3↓+NH4Cl
Na2CO3(饱和)+CO2+H2O===2NaHCO3↓
②氧化还原反应类型
强氧化性物质+强还原性物质===弱氧化性物质+弱还原性物质。如FeCl3溶液与Cu反应的离子方程式为2Fe3++Cu===2Fe2++Cu2+。
③盐类的水解反应:在溶液中盐电离出的离子与水电离出的H+或OH-结合生成弱电解质。
④络合反应:离子间通过配位键结合成络合物(或配合物)或络离子。
⑤电化学反应:实质为氧化还原反应,但需要添加电解或通电条件。
2.离子方程式
(1)书写步骤:以CaCO3与盐酸的反应为例。
(2)物质的“拆分”原则
书写离子方程式时,氧化物、过氧化物、弱电解质、多元弱酸的酸根离子、沉淀、气体、非电解质在离子方程式中均不能拆分,易电离的强电解质(强酸、强碱、大多数可溶性盐)拆成离子形式。
①常见的强酸、弱酸
②常见的强碱、弱碱
③酸式盐
a.弱酸的酸式酸根离子不能拆开,如HCOeq \\al(-,3)、HS-、HSOeq \\al(-,3)等;
b.强酸的酸式酸根离子(如HSOeq \\al(-,4))在水溶液中写成拆分形式,如NaHSO4应写成Na+、H+和SOeq \\al(2-,4);而NaHSO4在熔融状态下HSOeq \\al(-,4)不能拆开,应写成Na+和HSOeq \\al(-,4)。
④微溶物在离子方程式中的书写方法
微溶物出现在反应物中时,澄清溶液可以拆,悬浊液不可拆;微溶物出现在生成物中时当沉淀处理,不可拆。
如________石灰水与盐酸反应的离子方程式:H++OH-===H2O;用石灰乳制漂白粉的离子方程式:Ca(OH)2+Cl2===Ca2++Cl-+ClO-+H2O。
[名师提醒] 氨水作为反应物,书写成NH3·H2O;氨水作为生成物,若有加热条件或在浓溶液中生成,则书写成NH3↑+H2O,若无加热条件或在稀溶液中生成,则书写成NH3·H2O。
(3)意义:离子方程式不仅可以表示某一个具体的化学反应,还可以表示________的离子反应,如氢氧化钠溶液和盐酸反应、氢氧化钡溶液和硝酸反应的离子方程式,都可用H++OH-===H2O来表示。
题组一 离子方程式的意义
1.离子方程式2Ca2++3HCOeq \\al(-,3)+3OH-===2CaCO3↓+COeq \\al(2-,3)+3H2O可以表示( )
A.Ca(HCO3)2与足量NaOH溶液反应
B.NaHCO3与澄清石灰水反应
C.Ca(HCO3)2与澄清石灰水反应
D.NH4HCO3与澄清石灰水反应
2.(1)(2019全国卷Ⅱ)立德粉ZnS·BaSO4(也称锌钡白),是一种常用白色颜料。
以重晶石(BaSO4)为原料,可按如下工艺生产立德粉,沉淀器中反应的离子方程式为_______________________。
(2)醋酸亚铬[(CH3COO)2Cr·2H2O]为砖红色晶体,难溶于冷水,易溶于酸,在气体分析中用作氧气吸收剂。一般制备方法是先在封闭体系中利用金属锌作还原剂,将三价铬还原为二价铬;二价铬再与醋酸钠溶液作用即可制得醋酸亚铬。实验装置如图所示。
将过量锌粒和氯化铬固体置于c中,加入少量蒸馏水,按图连接好装置。打开K1、K2,关闭K3。
c中溶液由绿色逐渐变为亮蓝色,该反应的离子方程式为____________________________________________。
(3)(2021湖南化学)Ce2(CO3)3可用于催化剂载体及功能材料的制备。天然独居石中,铈(Ce)主要以CePO4形式存在,还含有SiO2、Al2O3、Fe2O3、CaF2等物质。以独居石为原料制备Ce2(CO3)3·nH2O的工艺流程如下:
“沉铈”过程中,生成Ce2(CO3)3·nH2O的离子方程式为____________________。
(4)钛铁矿(主要成分为FeTiO3,还含少量MgO、SiO2等杂质)用盐酸“酸浸”后,钛主要以TiOCleq \\al(2-,4)形式存在,写出相关反应的离子方程式:________________________。
题组三 突破离子方程式书写——与量相关型
3.(1)可溶性多元弱酸(或其酸酐)与碱溶液反应。如CO2通入NaOH溶液中:
CO2少量:________________________________________________________________________。
CO2过量:________________________________________________________________________。
(2)多元弱酸(或其酸酐)与更弱酸的盐溶液反应。如CO2通入NaAlO2溶液中:
NaAlO2过量:________________________________________________________________________。
NaAlO2不足:________________________________________________________________________。
(3)多元弱酸盐与强酸反应。如Na2CO3溶液与稀盐酸:
盐酸不足:________________________________________________________________________。
盐酸过量:________________________________________________________________________。
(4)铝盐溶液与强碱溶液的反应:
铝盐过量:________________________________________________________________________。
强碱过量:________________________________________________________________________。
(5)NaAlO2溶液与强酸的反应:
NaAlO2过量:________________________________________________________________________。
强酸过量:________________________________________________________________________。
与量相关的离子方程式书写
连续型:即过量反应物与生成物进一步反应
(1)可溶性多元弱酸与碱反应,如
(2)可溶性多元弱酸对应酸性氧化物与碱反应,如
(3)多元弱酸对应酸性氧化物与盐溶液反应,如
(4)多元弱酸盐与酸反应,如
(5)铝盐溶液与强碱反应
(6)偏铝酸盐溶液与强酸反应
(7)Fe与稀HNO3
先后型:即离子在反应时按先后顺序发生反应
(1)复分解反应型:竞争反应,强者优先。
中和反应>生成沉淀>生成气体>沉淀溶解
如:Al3+、H+、NHeq \\al(+,4)eq \(――→,\s\up17(OH-))按H+>Al3+>NHeq \\al(+,4)>Al(OH)3顺序反应。
(2)氧化还原反应:氧化性(还原性)强的先反应。
还原性:S2->I->Fe2+>Br-。
(3)复分解反应与氧化还原反应竞争:一般是氧化还原反应先发生。
配比型:即有多个离子参与的反应
首先“定”量少的反应物,其离子的化学计量数按化学式确定,即取1 ml。然后“变”过量的反应物,其离子的化学计量数根据反应实际需要量来确定,不受化学式中比例的制约,是可变的。
考点 离子方程式正误判断
1.突破“原理”陷阱
(1)“===”“”的使用
盐类水解、弱电解质电离用“”。
(2)多向反应的产物是否正确
①Fe与稀盐酸、稀硫酸、FeCl3溶液、CuSO4溶液反应时均生成Fe2+,而不会生成Fe3+。
②铁与稀硝酸(过量)反应生成Fe3+,过量Fe与稀HNO3反应生成Fe2+。
③浓硝酸与Cu反应生成NO2,稀硝酸与Cu反应生成NO。
(3)多重反应是否漏写
①Fe2O3与HI反应,Fe3+、I-可发生氧化还原反应,产物为Fe2+、I2,而不是Fe3+。
②CuSO4与Ba(OH)2反应,生成BaSO4、Cu(OH)2两种沉淀。
③NH4HSO4与Ba(OH)2反应的离子方程式为NHeq \\al(+,4)+H++SOeq \\al(2-,4)+Ba2++2OH-===BaSO4↓+NH3·H2O+H2O。
(4)反应规律中是否存在特殊情况
①Na、K与盐溶液反应时,置换不出金属单质,而是先与水反应,再考虑产物与盐溶液的反应。
②向漂白粉溶液、“84”消毒液中通入SO2,不是发生复分解反应生成亚硫酸盐与次氯酸,而是发生氧化还原反应生成硫酸盐。
③向Na2SO3溶液中滴加稀硝酸,不生成SO2,而是发生氧化还原反应生成SOeq \\al(2-,4)。
2.突破“拆分”陷阱
(1)氧化物、弱电解质、沉淀、弱酸的酸式酸根在离子方程式中都不能拆分。
(2)强酸、强碱、可溶性盐的化学式必须拆分(浓硝酸、浓盐酸的化学式需要拆分,浓硫酸的化学式不拆分)。
(3)对于微溶性的强电解质,在反应物中视情况而定。如澄清石灰水中Ca(OH)2以Ca2+、OH-存在,可拆成离子形式,在生成物中一般不能拆,以化学式形式表示。
(4)特定环境下物质的拆分:在特定环境下物质从溶液中析出(沉淀),此时不能拆分,如向饱和Na2CO3溶液中通入足量CO2,析出晶体:2Na++COeq \\al(2-,3)+CO2+H2O ===2NaHCO3↓。
3.突破“守恒”陷阱
(1)电荷守恒:等号两端所带正负电荷总数相等。
(2)原子守恒:反应前后各原子数目相等,种类不变。
(3)得失电子守恒:得失电子总数相等。
4.突破“用量”陷阱
(1)三法突破与量有关的离子方程式
①分步书写法:如向AlCl3溶液中加入过量NaOH溶液,可按照反应顺序分别写出两步反应:
ⅰ.Al3++3OH-===Al(OH)3↓,ⅱ.Al(OH)3+OH-===AlOeq \\al(-,2)+2H2O,由ⅰ+ⅱ可得:Al3++4OH-===AlOeq \\al(-,2)+2H2O。
②假设定序法:如Cl2与FeBr2溶液反应。在不明确离子反应的先后顺序时,可假设Cl2先与Br-反应,则生成的溴单质还要氧化Fe2+生成Fe3+,这样即可确定Cl2先与Fe2+反应,后与Br-反应,然后再根据量的关系书写即可。
③“少定多变”法:如Ca(OH)2溶液与NaHCO3溶液反应,若NaHCO3溶液少量,则按1 ml HCOeq \\al(-,3)参加反应着手书写,其他离子根据需要来确定,即HCOeq \\al(-,3)+OH-+Ca2+===CaCO3↓+H2O。
a.“定”量少的反应物,其离子的化学计量数按化学式确定,即取1 ml。
b.“变”过量的反应物,其离子的化学计量数根据反应实际需要量来确定,不受化学式中比例的制约,是可变的。对跟用量有关的离子反应,若能按其成因进行归类梳理,就不仅可以知其然,而且还可以知其所以然。如离子配比型反应,较为多见的问题实际上是Ca2+(或Ba2+)、HCOeq \\al(-,3)、OH-的几种组合,最后的结果其实只有两种写法的离子方程式。
(2)常见与“用量”无关的反应
①铝与NaOH溶液反应时,生成NaAlO2,不会有Al(OH)3生成:2Al+2OH-+2H2O===2AlOeq \\al(-,2)+3H2↑。
②铁与稀盐酸、稀硫酸反应时,生成Fe2+,不会有Fe3+生成:Fe+2H+===Fe2++H2↑。
③向铝盐溶液中滴加氨水,产物为Al(OH)3白色沉淀,即使氨水过量,Al(OH)3也不会溶解:Al3++3NH3·H2O===Al(OH)3↓+3NHeq \\al(+,4)。
④CO2与苯酚钠溶液反应,无论CO2量多少,产物均为苯酚和NaHCO3。
题组 离子方程式正误判断
1.(2021浙江1月选考)下列反应的方程式不正确的是( )
A.石灰石与醋酸反应:COeq \\al(2-,3)+2CH3COOH===2CH3COO-+CO2↑+H2O
B.铜片上电镀银的总反应(银作阳极,硝酸银溶液作电镀液):Ag(阳极)eq \(=====,\s\up17(通电))Ag(阴极)
C.铜与稀硝酸反应:3Cu+2NOeq \\al(-,3)+8H+===3Cu2++2NO↑+4H2O
D.明矾溶液中加入少量氢氧化钡溶液:2Al3++3SOeq \\al(2-,4)+3Ba2++6OH-===2Al(OH)3↓+3BaSO4↓
2.(2021全国乙卷)下列过程中的化学反应,相应的离子方程式正确的是( )
A.用碳酸钠溶液处理水垢中的硫酸钙:COeq \\al(2-,3)+CaSO4===CaCO3+SOeq \\al(2-,4)
B.过量铁粉加入稀硝酸中:Fe+4H++NOeq \\al(-,3)===Fe2++NO↑+2H2O
C.硫酸铝溶液中滴加少量氢氧化钾溶液:Al3++4OH-===AlOeq \\al(-,2)+2H2O
D.氯化铜溶液中通入硫化氢:Cu2++S2-===CuS↓
3.(2021广东化学)宏观辨识与微观探析是化学学科核心素养之一。下列物质性质实验对应的反应方程式书写正确的是( )
A.Na2O2放入水中:Na2O2+H2O===2NaOH+O2↑
B.H2O(g)通过灼热铁粉:3H2O+2Fe===Fe2O3+3H2
C.铜丝插入热的浓硫酸中:Cu+H2SO4===CuSO4+H2↑
D.SO2通入酸性KMnO4溶液中:5SO2+2H2O+2MnOeq \\al(-,4)===5SOeq \\al(2-,4)+4H++2Mn2+
4.(2021湖北化学)对于下列实验,不能正确描述其反应的离子方程式的是( )
A.向氢氧化钡溶液中加入盐酸:H++OH-===H2O
B.向硝酸银溶液中滴加少量碘化钾溶液:Ag++I-===AgI↓
C.向烧碱溶液中加入一小段铝片:2Al+2OH-+6H2O===2[Al(OH)4]-+3H2↑
D.向次氯酸钙溶液中通入少量二氧化碳气体:ClO-+CO2+H2O===HClO+HCOeq \\al(-,3)
第5讲 离子反应的综合应用
考点 离子共存
1.离子共存的本质
所谓几种离子在同一溶液中能大量共存,就是指离子之间________发生任何反应;若离子之间能发生反应,则不能大量共存。
2.离子不能大量共存的类型
(1)复分解反应型
①生成________或________的离子不能大量共存
②生成________及________物质的离子不能大量共存
③生成________(水、弱酸、一水合氨等)不能大量共存
H+与CH3COO-、F-等生成弱酸不能大量共存;OH-与NHeq \\al(+,4)(稀溶液)生成弱碱不能大量共存;H+与OH-生成水不能大量共存。
(2)氧化还原反应型
具有较强氧化性的离子与具有较强还原性离子,会发生氧化还原反应而不能大量共存。
①S2-与SOeq \\al(2-,3)在碱性条件下可以共存,但在________性条件下则会发生氧化还原反应而不能大量共存。
②NOeq \\al(-,3)在________性环境中具有强氧化性。
③ClO-在酸性、中性和碱性环境中均有较强的氧化性。
(3)水解相互促进型
当弱酸的________与弱碱的________同时存在于水溶液中时,弱酸的酸根离子水解生成的氢氧根离子与弱碱的阳离子水解生成的氢离子反应生成水,从而使两种离子的水解平衡互相促进而向水解方向移动,甚至完全反应。常见的因发生相互促进的水解反应而不能大量共存的离子如下:
①Al3+与COeq \\al(2-,3)、HCOeq \\al(-,3)、S2-、HS-、AlOeq \\al(-,2)、SiOeq \\al(2-,3);
②Fe3+与COeq \\al(2-,3)、HCOeq \\al(-,3)、AlOeq \\al(-,2)、SiOeq \\al(2-,3)。
(4)络合反应型
离子与离子(或分子)间因发生络合反应而不能大量共存,中学常见的反应有:
①Fe3+与________因生成Fe(SCN)3而不能大量共存。
②Ag+与________因生成[Ag(NH3)2]+而不能大量共存。
3.离子共存判断中常见的限制条件
题组 离子共存的判断
1.(2021天津化学)常温下,下列各组离子在给定溶液中能大量共存的是( )
A.pH=1的溶液:Fe2+、Mg2+、SOeq \\al(2-,4)、NOeq \\al(-,3)
B.pH=12的溶液:K+、Na+、NOeq \\al(-,3)、COeq \\al(2-,3)
C.pH=7的溶液:Na+、Cu2+、S2-、Cl-
D.pH=7的溶液:Al3+、K+、Cl-、HCOeq \\al(-,3)
2.(2021湖南化学)对下列粒子组在溶液中能否大量共存的判断和分析均正确的是( )
3.(2022大连检测)下列离子可以大量共存的是( )
A.使甲基橙变红色的溶液中:Na+、NHeq \\al(+,4)、S2Oeq \\al(2-,3)、SOeq \\al(2-,4)
B.含Fe2+的溶液中:K+、NHeq \\al(+,4)、MnOeq \\al(-,4)、S2-
C.eq \f(cH+,cOH-)=1.0×10-12的溶液:K+、Na+、COeq \\al(2-,3)、AlOeq \\al(-,2)
D.水电离出来的c(OH-)=1.0×10-13 ml·L-1的溶液:K+、HCOeq \\al(-,3)、Br-、Ba2+
常见离子的性质
考点 离子的检验和推断
1.离子的检验
(1)常见离子的检验方法
根据离子性质不同而在实验中所表现出的现象不同,可以把检验离子的方法归纳为三种类型:①生成气体;②显现特殊颜色;③生成沉淀。
①气体法
②显色法
③沉淀法
续表
(2)常见离子检验中的干扰问题
①Cl-、SOeq \\al(2-,4)共存的溶液
②COeq \\al(2-,3)、HCOeq \\al(-,3)共存的溶液
③Fe2+、Cl-(或Fe2+、Fe3+、Cl-)共存的溶液
eq \x(样品)eq \(――――――――→,\s\up17(K3[FeCN6]溶液))eq \x(蓝色沉淀)―→确定Fe2+
(不能用酸性KMnO4溶液,Cl-也能使酸性KMnO4溶液褪色,形成干扰)
2.坚持“四项基本原则”突破无机离子型推断
(1)互斥性原则:当利用题给实验现象判断出一定有某种离子存在时,应运用已有知识,将不能与之大量共存的离子排除掉,从而判断出一定没有哪种离子。
(2)溶液的酸、碱性原则:根据溶液的酸、碱性判断,一是初步判断可能存在哪些物质,联系盐类的水解;二是在酸性或碱性溶液中哪些离子不能大量存在。
(3)进出性原则:在进行离子检验时,往往需要加入试剂,这样就会引入新的离子,原溶液中是否存在该种离子就无法判断,还有一些离子会随着实验过程中所产生的沉淀或气体而消失,有可能对后续的实验造成影响。
(4)电中性原则:在任何电解质溶液中,阴、阳离子的总电荷数是守恒的,即溶液呈电中性。在判断混合体系中某些离子存在与否时,有的离子并未通过实验验证,但我们可运用溶液中电荷守恒理论来判断其是否存在。
答案:(1)①强碱 红色石蕊 刺激性 褪色 澄清石灰水 蓝色 红棕色 ②蓝色 KSCN K3[Fe(CN)6] 红 黄 紫 ③AgNO3 硝酸 灰绿色 溶解 白色 溶解
题组一 单一离子检验
1.(2022广西模拟)下列有关离子的检验中,结论正确的是( )
A.向某溶液中加入足量盐酸,产生无色无味气体,则该溶液中一定含有COeq \\al(2-,3)
B.向某溶液中加入足量氨水,产生白色沉淀,则该溶液中一定含有Al3+
C.向某溶液中加入足量盐酸,最终得到无色溶液,则该溶液中可能含有AlOeq \\al(-,2)
D.向某溶液中加入Na2CO3溶液,产生白色沉淀,则该溶液中一定含有Ca2+
答案:C 解析:某溶液中加入足量盐酸,产生的无色无味气体为CO2,该溶液中可能含有HCOeq \\al(-,3),不一定含有COeq \\al(2-,3),故A错误;某溶液中加入足量氨水,产生的白色沉淀可能是Mg(OH)2、Al(OH)3等,该溶液中可能含有Mg2+,不一定含有Al3+,故B错误;AlOeq \\al(-,2)与足量盐酸反应最终得到Al3+(无色溶液),故C正确;加入Na2CO3溶液产生白色沉淀,则该溶液中可能含有Mg2+、Ba2+等,不一定含有Ca2+,故D错误。
2.按要求回答下列问题:
(1)结晶析出Na2S2O3·5H2O,其中可能含有Na2SO3、Na2SO4等杂质。利用所给试剂设计实验,检测产品中是否存在Na2SO4,简要说明实验操作、现象和结论:_________________________________________________________
________________________________________________________________________。
已知Na2S2O3·5H2O遇酸易分解:S2Oeq \\al(2-,3)+2H+===S↓+SO2↑+H2O
供选择的试剂:稀盐酸、稀硫酸、稀硝酸、BaCl2溶液、AgNO3溶液
(2)榴石矿石可以看作由CaO、FeO、Fe2O3、Al2O3、SiO2组成。试设计实验证明榴石矿中含有FeO(试剂任选,说明实验操作与现象)________________________________________________________________________
________________________________________________________________________。
答案:(1)取少量产品溶于足量稀盐酸,静置,取上层溶液(或过滤,取滤液)于试管中,滴加BaCl2溶液,若出现白色沉淀则说明含有Na2SO4杂质(合理即可)
(2)取矿石少许,加稀硫酸充分反应后,向其中滴加酸性高锰酸钾溶液,若紫色褪去,证明榴石矿中含有FeO(不能加盐酸溶解)
题组二 “四原则法”推断离子
3.(2022云南模拟)某样品含有Al3+、NHeq \\al(+,4)、Fe2+、COeq \\al(2-,3)、SOeq \\al(2-,4)、Cl-中的几种离子,将该样品溶于水后,取少量溶液做如下实验。下列说法错误的是( )
A.该样品溶液pH<7
B.该样品不含有COeq \\al(2-,3)
C.该样品溶液中一定存在:3c(Al3+)+c(NHeq \\al(+,4))+c(H+)+2c(Fe2+)=2c(SOeq \\al(2-,4))+c(Cl-)+c(OH-)
D.溶液A与过量CO2反应的离子方程式为CO2+AlOeq \\al(-,2)+2H2O===Al(OH)3↓+HCOeq \\al(-,3)
答案:C 解析:原溶液中加入过量NaOH溶液,加热生成气体A,则A为NH3,说明溶液中含有NHeq \\al(+,4),得到沉淀A为Fe(OH)2,Fe2+和COeq \\al(2-,3)不共存,则溶液中含有NHeq \\al(+,4)、Fe2+,不含有COeq \\al(2-,3);溶液A中通入过量CO2气体,生成沉淀B,则沉淀B为Al(OH)3,则溶液A中含有NaAlO2、溶液B中含有NaHCO3,说明溶液中含有Al3+;根据溶液呈电中性可知,原溶液中至少含有SOeq \\al(2-,4)、Cl-中的一种。由上述分析可知,原溶液中一定含有NHeq \\al(+,4)、Fe2+、Al3+,至少含有SOeq \\al(2-,4)、Cl-中的一种,一定没有COeq \\al(2-,3),则为强酸弱碱盐溶液,水解使溶液呈酸性,故A正确。原溶液中含有Fe2+、Al3+,与COeq \\al(2-,3)不能共存,则样品不含有COeq \\al(2-,3),故B正确。原溶液中至少含有SOeq \\al(2-,4)、Cl-中的一种:①若只含有SOeq \\al(2-,4),则电荷关系为3c(Al3+)+c(NHeq \\al(+,4))+c(H+)+2c(Fe2+)=2c(SOeq \\al(2-,4))+c(OH-);②若只含有Cl-,则电荷关系为3c(Al3+)+c(NHeq \\al(+,4))+c(H+)+2c(Fe2+)=c(Cl-)+c(OH-);③若含有SOeq \\al(2-,4)、Cl-,则电荷关系为3c(Al3+)+c(NHeq \\al(+,4))+c(H+)+2c(Fe2+)=2c(SOeq \\al(2-,4))+c(Cl-)+c(OH-),故C错误。溶液A中含有NaAlO2,与过量CO2反应生成NaHCO3和Al(OH)3,离子方程式为CO2+AlOeq \\al(-,2)+2H2O===Al(OH)3↓+HCOeq \\al(-,3),故D正确。
名称
含义
原子、分子
和离子
①原子是________中的最小微粒。
②分子是保持物质________的一种微粒,一般分子由原子通过共价键构成,但稀有气体是单原子分子。
③离子是带电荷的原子或原子团
元素
具有相同________(即质子数)的同一类原子的总称,在自然界中存在________和________两种形式
单质和
化合物
①单质是由同种元素组成的纯净物。
②化合物是由不同种元素组成的纯净物
名称
含义
纯净物
和混合物
①纯净物:由同种________或________组成的物质。
②混合物:由几种不同的单质或化合物组成的物质
同素
异形体
同种元素组成的不同单质。物理性质差别较大;同素异形体之间的转化属于________变化
从宏观
上判断
有________生成是化学变化,反之是物理变化
从微观
上判断
有旧化学键________,同时有新化学键______的是化学变化;只有化学键断裂的不一定是化学变化,如NaCl晶体的熔化
纯净物
混合物
有固定的组成和结构
无固定的组成和结构
有一定的熔、沸点
无一定的熔、沸点
保持一种物质的性质
保持原有物质各自的性质
选项
强电解质
弱电解质
酸性氧化物
碱性氧化物
A
Ca(OH)2
酒精
N2O5
Na2O
B
CaSO4
HIO
Mn2O7
CaO
C
NaHCO3
氨水
SO2
Al2O3
D
HCl
HF
CO2
Na2O2
化学性质
用途
Na2O2吸收CO2产生O2
呼吸面罩的供氧剂
氯气、二氧化氯具有氧化性
自来水的杀菌消毒
二氧化硫具有漂白性
纸张的漂白
食醋具有弱酸性
除去水壶内的水垢
纯碱溶液显碱性
清除炊具上的油污
硅胶能够吸收水分
袋装食品的干燥剂
二氧化硅光学性能好
制造光导纤维
液氨汽化时吸收大量热
可用作制冷剂
Al2O3熔点高
作耐高温材料
活性炭具有吸附性
作冰箱除味剂
分散系
溶液
胶体
浊液
分散质粒子
单个小分子
或离子
高分子或多
分子______
巨大数目的
分子集合体
分散质粒子
的直径
<1 nm
1~100 nm
>100 nm
性质
外观
均一、透明
均一
不均一、
不透明
稳定性
稳定
较______
不稳定
能否透
过滤纸
______
______
—
能否透
过半透膜
______
______
—
鉴别
无丁达
尔效应
有______
________
静置分层
或沉淀
按分
散剂
状态
气溶胶
雾、云、烟
液溶胶
Fe(OH)3胶体、蛋白质溶液
固溶胶
烟水晶、有色玻璃
按分
散质
粒子
胶体
分散质粒子是很多小分子或离子的集合体,如Fe(OH)3胶体
分子
胶体
分散质粒子是高分子化合物,如淀粉溶液、蛋白质溶液
丁达尔
效应
当可见光束通过胶体时,出现______________的现象(应用:鉴别溶液和胶体)
聚沉
胶体粒子聚集成较大的颗粒,形成沉淀从分散剂里析出的过程。使胶体聚沉的方法:①加入________;②加入与胶粒________的胶体;③加热(应用:三角洲的形成;明矾、铁盐溶液净水;盐卤制豆腐)
电泳
在电场作用下,胶体粒子在分散剂中作定向移动的现象。如带正电荷的Fe(OH)3胶体粒子向阴极移动(应用:工厂静电除尘)
选项
A
B
C
D
试剂a
CuSO4
NH4HCO3
H2SO4
CH3COOH
试剂b
Ba(OH)2
Ca(OH)2
Ba(OH)2
NH3·H2O
强酸
HNO3、H2SO4、HClO4、HCl、HBr、HI,浓盐酸、浓硝酸在离子方程式中可拆,浓硫酸一般不拆
弱酸
H2CO3、H2SiO3、CH3COOH、H2C2O4、HClO、HF、H2S、H2SO3
强碱
NaOH、KOH、Ca(OH)2、Ba(OH)2
弱碱
NH3·H2O、Mg(OH)2、Fe(OH)3
阳离子
不能大量共存的阴离子
Ba2+、Ca2+、Pb2+
COeq \\al(2-,3)、SOeq \\al(2-,3)、SOeq \\al(2-,4)、SiOeq \\al(2-,3)、POeq \\al(3-,4)
Mg2+、Cu2+、Fe2+
OH-、SOeq \\al(2-,3)、COeq \\al(2-,3)
Fe3+、Al3+
OH-
H+
SiOeq \\al(2-,3)、AlOeq \\al(-,2)
离子
不能大量共存的离子
H+
S2Oeq \\al(2-,3)、COeq \\al(2-,3)、SOeq \\al(2-,3)、HCOeq \\al(-,3)、HSOeq \\al(-,3)、S2-、HS-
OH-
NHeq \\al(+,4)(浓溶液或加热)
强氧化性离子
还原性离子
ClO-、MnOeq \\al(-,4)(H+)、NOeq \\al(-,3)(H+)、Fe3+、Cr2Oeq \\al(2-,7)、FeOeq \\al(2-,4)
Fe2+(可与Fe3+共存)、S2-、I-、SOeq \\al(2-,3)、HS-、HSOeq \\al(-,3)
限制条件
分析解读
无色溶液
有色离子不能大量共存
使甲基橙呈红色或pH=1
溶液显酸性,OH-及弱酸的酸根离子不能大量共存
遇酚酞呈红色或pH=13
溶液呈碱性,H+及弱碱的阳离子、弱酸的酸根离子不能大量共存
与Al反应放出H2
溶液可能显酸性,也可能显强碱性,显酸性时不能含有NOeq \\al(-,3)
由水电离出的c(H+)=1×10-13 ml·L-1
溶液可能显酸性,也可能显碱性
通入足量的CO2(或NH3)
溶液呈酸性(或碱性)
因发生氧化还原反应而不能大量共存
能发生氧化还原反应的氧化性离子和还原性离子不能大量共存
“一定”“可能”还是“不能”大量共存
确定是“可能性”还是“肯定性”
加水稀释,eq \f(cH+,cOH-)减小
说明该溶液呈酸性[稀释的是溶质,溶质c(H+)减小,而c(OH-)增大]
某溶液的lg eq \f(cH+,cOH-)=12
该溶液呈酸性
选项
粒子组
判断和分析
A
Na+、Al3+、Cl-、NH3·H2O
不能大量共存,因发生反应:Al3++4NH3·H2O===AlOeq \\al(-,2)+4NHeq \\al(+,4)+2H2O
B
H+、K+、S2Oeq \\al(2-,3)、SOeq \\al(2-,4)
不能大量共存,因发生反应:
2H++S2Oeq \\al(2-,3)===S↓+SO2↑+H2O
C
Na+、Fe3+、SOeq \\al(2-,4)、H2O2
能大量共存,粒子间不反应
D
H+、Na+、Cl-、MnOeq \\al(-,4)
能大量共存,粒子间不反应
颜色
MnOeq \\al(-,4)(紫红色)、Cu2+(蓝色)、Fe2+(浅绿色)、Fe3+(棕黄色)
氧化性
ClO-、MnOeq \\al(-,4)(H+)、NOeq \\al(-,3)(H+)、Fe3+、Cr2Oeq \\al(2-,7)
还原性
S2-、HS-、SOeq \\al(2-,3)、HSOeq \\al(-,3)、I-、Br-、Cl-、Fe2+
水解显酸性
NHeq \\al(+,4)、Mg2+、Al3+、Cu2+、Fe2+、Fe3+
水解显碱性
AlOeq \\al(-,2)、S2-、SOeq \\al(2-,3)、COeq \\al(2-,3)、SiOeq \\al(2-,3)、ClO-、CH3COO-
酸式酸根离子
HCOeq \\al(-,3)、HS-、HSOeq \\al(-,3)、HPOeq \\al(2-,4)、H2POeq \\al(-,4)
NHeq \\al(+,4)
浓________溶液(或稀碱液加热)和湿润的________试纸
生成无色、具有刺激性气味、能使湿润的红色石蕊试纸变蓝的气体
SOeq \\al(2-,3)
稀硫酸、品红溶液
生成无色、具有________气味、能使品红溶液________的气体
COeq \\al(2-,3)
稀盐酸、澄清石灰水
产生无色无味、能使________变浑浊的气体
NOeq \\al(-,3)
稀硫酸、金属铜
溶液变________,有无色、具有刺激性气味的气体产生,遇空气后气体变________
H+
紫色石蕊溶液
石蕊溶液变红
I-
氯水、淀粉溶液
淀粉溶液变________
Fe3+
________溶液
溶液呈红色
Fe2+
________
(铁氰化钾)溶液
蓝色沉淀
KSCN溶液、氯水
加KSCN溶液后无颜色变化,再滴加氯水变成________色
Na+、K+
铂丝、稀盐酸
火焰呈________色(Na+),透过蓝色钴玻璃观察火焰呈________色(K+)
离子
试剂
现象
Cl-、Br-、I-
________溶液、稀________
AgCl(白色沉淀)、AgBr(淡黄色沉淀)、AgI(黄色沉淀)
SOeq \\al(2-,4)
稀盐酸、BaCl2溶液
白色沉淀
离子
试剂
现象
Fe2+
NaOH溶液
白色沉淀→________沉淀→红褐色沉淀
Al3+
NaOH溶液
先生成白色沉淀,NaOH过量后沉淀逐渐________
Mg2+
NaOH溶液
生成白色沉淀,NaOH过量,沉淀不溶解
SiOeq \\al(2-,3)
稀硝酸
________胶状沉淀
AlOeq \\al(-,2)
稀盐酸
开始生成白色沉淀,稀盐酸过量后沉淀逐渐________
高考化学 物质的量 专项训练(WORD版): 这是一份高考化学 物质的量 专项训练(WORD版),共10页。试卷主要包含了物质的量,阿伏加德罗常数,摩尔质量,下列说法不正确的是,设NA为阿伏加德罗常数的值,利用相关知识填空等内容,欢迎下载使用。
高考化学 物质的量 专项训练(WORD版)答案解析: 这是一份高考化学 物质的量 专项训练(WORD版)答案解析,共9页。试卷主要包含了微粒 n 摩尔 摩 ml,012 kg 6,答案等内容,欢迎下载使用。
2024届高考化学一轮复习限时训练:《化学物质及其变化》专题06: 这是一份2024届高考化学一轮复习限时训练:《化学物质及其变化》专题06,文件包含2024届高考化学一轮复习限时训练《化学物质及其变化》专题06解析版docx、2024届高考化学一轮复习限时训练《化学物质及其变化》专题06学生版docx等2份试卷配套教学资源,其中试卷共16页, 欢迎下载使用。

