还剩4页未读,
继续阅读
1.1-1.5章节检测 浙教版科学九年级上册
展开
这是一份1.1-1.5章节检测 浙教版科学九年级上册,共7页。
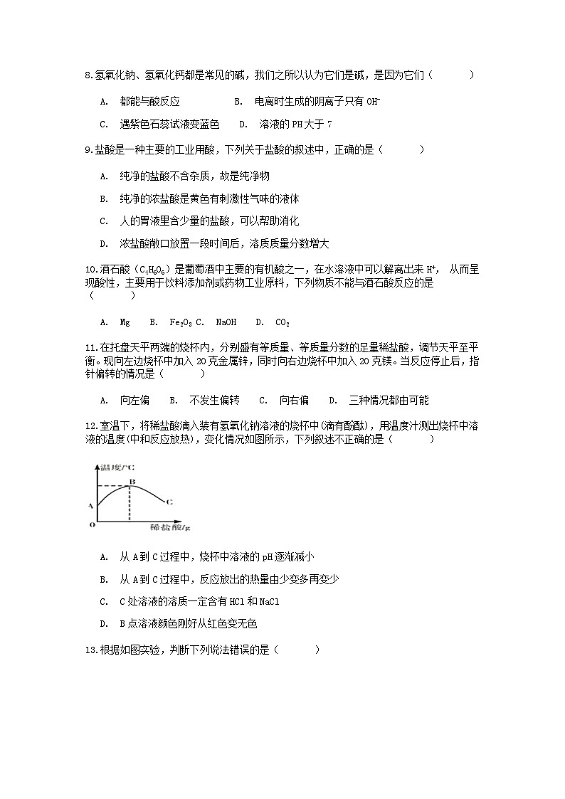
九年级科学1.1-1.5章节检测 满分120分一、选择题(每小题3分,共60分,每小题只有一个选项符合题意) 1.下列是生活中常见的一些变化,其中有一种变化与其它三种变化有着本质不同,这种变化是( ) A. 放在衣柜里的樟脑球逐渐变小 B. 被雨淋湿的自行车车圈上出现锈渍 C. 在晾干的咸菜表面出现食盐晶体 D. 把木炭放入冰箱中,冰箱异味消失 2.能使紫色石蕊试液变红色的是( ) A. 肥皂水 B. 食盐水 C. 白醋 D. 石灰水 3.下列关于氢氧化钠的描述不正确的是( ) A. 易溶于水,溶解时放出大量的热 B. 对皮肤有强烈的腐蚀作用 C. 水溶液能使紫色石蕊试液变红 D. 是重要的化工原料 4.下列物质露置在空气中质量增加且有新物质生成的是( ) A. 氢氧化钠 B. 浓盐酸 C. 浓硫酸 D. 氯化钠 5.盐酸与稀硫酸常用作金属表面的清洁剂,这里利用了酸的化学性质中的( ) A. 能与碱反应 B. 能与金属反应 C. 能与金属氧化物反应 D. 能与石蕊试液反应 6.关于中和反应的说法,错误的是( ) A. 一定是复分解反应 B. 一定有氧化物生成 C. 一定是放热反应 D. 一定没有沉淀生成 7.下列物质在水溶液里都能电离,则它们的电离方程式书写正确的是( ) A. HClO3==H2++ ClO32- B. Ca(OH)2==Ca2++OH2- C. Fe(NO3)3==Fe2++3NO3- D. Al2(SO4)3==2Al3++3SO42- 8.氢氧化钠、氢氧化钙都是常见的碱,我们之所以认为它们是碱,是因为它们( ) A. 都能与酸反应 B. 电离时生成的阴离子只有OH- C. 遇紫色石蕊试液变蓝色 D. 溶液的PH大于7 9.盐酸是一种主要的工业用酸,下列关于盐酸的叙述中,正确的是( ) A. 纯净的盐酸不含杂质,故是纯净物 B. 纯净的浓盐酸是黄色有刺激性气味的液体 C. 人的胃液里含少量的盐酸,可以帮助消化 D. 浓盐酸敞口放置一段时间后,溶质质量分数增大 10.酒石酸(C4H6O6)是葡萄酒中主要的有机酸之一,在水溶液中可以解离出来H+, 从而呈现酸性,主要用于饮料添加剂或药物工业原料,下列物质不能与酒石酸反应的是( ) A. Mg B. Fe2O3 C. NaOH D. CO2 11.在托盘天平两端的烧杯内,分别盛有等质量、等质量分数的足量稀盐酸,调节天平至平衡。现向左边烧杯中加入20克金属锌,同时向右边烧杯中加入20克镁。当反应停止后,指针偏转的情况是( ) A. 向左偏 B. 不发生偏转 C. 向右偏 D. 三种情况都由可能 12.室温下,将稀盐酸滴入装有氢氧化钠溶液的烧杯中(滴有酚酞),用温度汁测出烧杯中溶液的温度(中和反应放热),变化情况如图所示,下列叙述不正确的是( ) A. 从A到C过程中,烧杯中溶液的pH逐渐减小 B. 从A到C过程中,反应放出的热量由少变多再变少 C. C处溶液的溶质一定含有HCl和NaCl D. B点溶液颜色刚好从红色变无色 13.根据如图实验,判断下列说法错误的是( ) A. 浓盐酸有挥发性 B. HCl分子在运动 C. Y杯溶液的颜色会改变 D. Y杯内发生了化合反应 14.下列化学方程式正确的是( ) A. 2Fe + 3H2SO4 = Fe2(SO4)3 + 3H2↑ B. CuO + H2SO4 = CuSO4 + H2O C. BaCl2 + H2SO4 = BaSO4↓ + HCl D. Cu + H2SO4 = CuSO4 + H2↑ 15.将如图实验装置(玻璃瓶左边底部有一台抽气泵),其中浓NaOH的作用是吸收空气中的二氧化碳则关于该实验的有关说法正确的是( ) A. 其中澄清石灰水的作用是进一步吸收二氧化碳 B. 该实验没有设置对照组 C. 该实验的目的是检验植物的呼吸作用是否产生二氧化碳 D. 该装置需要放在有光照的环境中 16.在一定质量的甲溶液中逐渐加入乙至过量,反应过程中溶液的总质量与加入乙的质量的关系,能用如图曲线表示的是( )17.小乐完成了图示甲、乙实验后,依次将反应后的溶液缓慢倒入同一洁净的废液缸中,观察到废液缸中先有气泡产生,然后又出现白色沉淀,则下列说法中,正确的是( ) A. 甲实验结束后,试管中的废液含稀盐酸和CaCl2 B. 乙实验结束后,试管中的废液只含NaCl溶质 C. 最终,废液缸中一定含NaCl、CaCl2两种溶质 D. 最终,废液缸中一定含NaCl、Na2CO3两种溶质 18.将等质量的盐酸(溶质质量分数为a%)与氢氧化钠溶液(溶质质量分数为b%)混合,充分反应后,滴人紫色石蕊试液不变色,则a与b的关系是( ) A. a>b B. a
九年级科学1.1-1.5章节检测 满分120分一、选择题(每小题3分,共60分,每小题只有一个选项符合题意) 1.下列是生活中常见的一些变化,其中有一种变化与其它三种变化有着本质不同,这种变化是( ) A. 放在衣柜里的樟脑球逐渐变小 B. 被雨淋湿的自行车车圈上出现锈渍 C. 在晾干的咸菜表面出现食盐晶体 D. 把木炭放入冰箱中,冰箱异味消失 2.能使紫色石蕊试液变红色的是( ) A. 肥皂水 B. 食盐水 C. 白醋 D. 石灰水 3.下列关于氢氧化钠的描述不正确的是( ) A. 易溶于水,溶解时放出大量的热 B. 对皮肤有强烈的腐蚀作用 C. 水溶液能使紫色石蕊试液变红 D. 是重要的化工原料 4.下列物质露置在空气中质量增加且有新物质生成的是( ) A. 氢氧化钠 B. 浓盐酸 C. 浓硫酸 D. 氯化钠 5.盐酸与稀硫酸常用作金属表面的清洁剂,这里利用了酸的化学性质中的( ) A. 能与碱反应 B. 能与金属反应 C. 能与金属氧化物反应 D. 能与石蕊试液反应 6.关于中和反应的说法,错误的是( ) A. 一定是复分解反应 B. 一定有氧化物生成 C. 一定是放热反应 D. 一定没有沉淀生成 7.下列物质在水溶液里都能电离,则它们的电离方程式书写正确的是( ) A. HClO3==H2++ ClO32- B. Ca(OH)2==Ca2++OH2- C. Fe(NO3)3==Fe2++3NO3- D. Al2(SO4)3==2Al3++3SO42- 8.氢氧化钠、氢氧化钙都是常见的碱,我们之所以认为它们是碱,是因为它们( ) A. 都能与酸反应 B. 电离时生成的阴离子只有OH- C. 遇紫色石蕊试液变蓝色 D. 溶液的PH大于7 9.盐酸是一种主要的工业用酸,下列关于盐酸的叙述中,正确的是( ) A. 纯净的盐酸不含杂质,故是纯净物 B. 纯净的浓盐酸是黄色有刺激性气味的液体 C. 人的胃液里含少量的盐酸,可以帮助消化 D. 浓盐酸敞口放置一段时间后,溶质质量分数增大 10.酒石酸(C4H6O6)是葡萄酒中主要的有机酸之一,在水溶液中可以解离出来H+, 从而呈现酸性,主要用于饮料添加剂或药物工业原料,下列物质不能与酒石酸反应的是( ) A. Mg B. Fe2O3 C. NaOH D. CO2 11.在托盘天平两端的烧杯内,分别盛有等质量、等质量分数的足量稀盐酸,调节天平至平衡。现向左边烧杯中加入20克金属锌,同时向右边烧杯中加入20克镁。当反应停止后,指针偏转的情况是( ) A. 向左偏 B. 不发生偏转 C. 向右偏 D. 三种情况都由可能 12.室温下,将稀盐酸滴入装有氢氧化钠溶液的烧杯中(滴有酚酞),用温度汁测出烧杯中溶液的温度(中和反应放热),变化情况如图所示,下列叙述不正确的是( ) A. 从A到C过程中,烧杯中溶液的pH逐渐减小 B. 从A到C过程中,反应放出的热量由少变多再变少 C. C处溶液的溶质一定含有HCl和NaCl D. B点溶液颜色刚好从红色变无色 13.根据如图实验,判断下列说法错误的是( ) A. 浓盐酸有挥发性 B. HCl分子在运动 C. Y杯溶液的颜色会改变 D. Y杯内发生了化合反应 14.下列化学方程式正确的是( ) A. 2Fe + 3H2SO4 = Fe2(SO4)3 + 3H2↑ B. CuO + H2SO4 = CuSO4 + H2O C. BaCl2 + H2SO4 = BaSO4↓ + HCl D. Cu + H2SO4 = CuSO4 + H2↑ 15.将如图实验装置(玻璃瓶左边底部有一台抽气泵),其中浓NaOH的作用是吸收空气中的二氧化碳则关于该实验的有关说法正确的是( ) A. 其中澄清石灰水的作用是进一步吸收二氧化碳 B. 该实验没有设置对照组 C. 该实验的目的是检验植物的呼吸作用是否产生二氧化碳 D. 该装置需要放在有光照的环境中 16.在一定质量的甲溶液中逐渐加入乙至过量,反应过程中溶液的总质量与加入乙的质量的关系,能用如图曲线表示的是( )17.小乐完成了图示甲、乙实验后,依次将反应后的溶液缓慢倒入同一洁净的废液缸中,观察到废液缸中先有气泡产生,然后又出现白色沉淀,则下列说法中,正确的是( ) A. 甲实验结束后,试管中的废液含稀盐酸和CaCl2 B. 乙实验结束后,试管中的废液只含NaCl溶质 C. 最终,废液缸中一定含NaCl、CaCl2两种溶质 D. 最终,废液缸中一定含NaCl、Na2CO3两种溶质 18.将等质量的盐酸(溶质质量分数为a%)与氢氧化钠溶液(溶质质量分数为b%)混合,充分反应后,滴人紫色石蕊试液不变色,则a与b的关系是( ) A. a>b B. a
相关资料
更多

