2023-2024学年山东省济南市钢城区七年级(下)期末生物试卷(五四学制)
展开
这是一份2023-2024学年山东省济南市钢城区七年级(下)期末生物试卷(五四学制),共27页。试卷主要包含了选择题,非选择题等内容,欢迎下载使用。
1.(2分)人体能通过感觉器官感知外界刺激。下列表述正确的是( )
A.俗话说的“白眼球“和”黑眼球”分别指的是角膜和虹膜
B.近视眼可以配戴凸透镜加以矫正
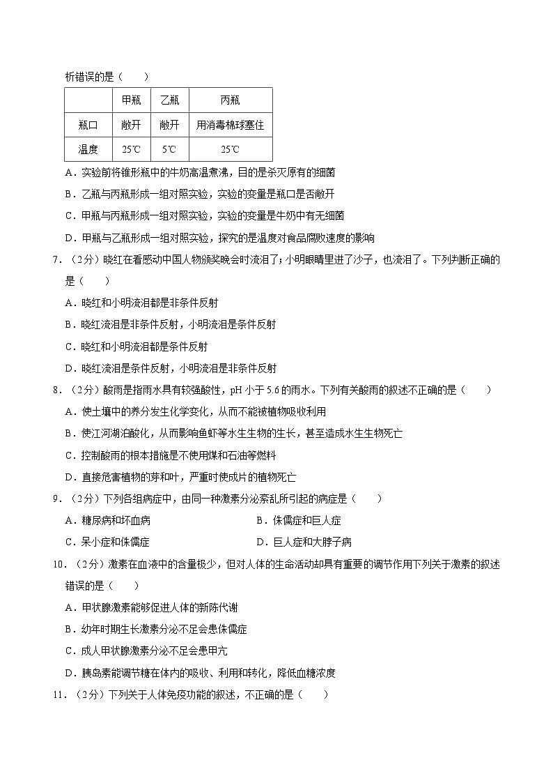
C.耳蜗内有听觉感受器,能接受刺激产生神经冲动
D.当人从明亮处到暗处时瞳孔会缩小
2.(2分)如图表示人眼瞳孔的不同状态,以下说法错误的是( )
A.黑色部分表示瞳孔,是位于虹膜中央的小孔
B.反射光线从瞳孔进入,透过晶状体,刺激视网膜产生视觉
C.刚走进黑暗的电影院时,瞳孔状态如图乙
D.瞳孔状态由图乙变化到图甲,说明光线在增强
3.(2分)在飞机起飞或降落时,应将口微微张开,其目的是( )
A.进行深呼吸,以适应气压变化
B.减缓紧张情绪
C.避免呕吐
D.使鼓膜内外的气压平衡,避免鼓膜受伤
4.(2分)某人发生听觉障碍后去检查,结果表明耳的结构并无损伤。那么,推测发病的部位可能是( )
A.听觉中枢B.中耳C.鼓膜D.耳蜗
5.(2分)生物学知识与我们的生活息息相关.下列有关生物学知识运用的叙述错误的是( )
A.移栽植物时去掉部分枝叶,是为了降低植物的蒸腾作用
B.食物保存在冰箱内不易腐败,是因为微生物在低温中不能生存
C.经常进行体育锻炼,可以增强关节的灵活性和牢固性
D.饭后立即进行剧烈运动,会影响食物的消化和吸收
6.(2分)为了探究有关食品腐败的问题,李敏同学取三个相同的锥形瓶,各加入50毫升牛奶,下列分析错误的是( )
A.实验前将锥形瓶中的牛奶高温煮沸,目的是杀灭原有的细菌
B.乙瓶与丙瓶形成一组对照实验,实验的变量是瓶口是否敞开
C.甲瓶与丙瓶形成一组对照实验,实验的变量是牛奶中有无细菌
D.甲瓶与乙瓶形成一组对照实验,探究的是温度对食品腐败速度的影响
7.(2分)晓红在看感动中国人物颁奖晚会时流泪了;小明眼睛里进了沙子,也流泪了。下列判断正确的是( )
A.晓红和小明流泪都是非条件反射
B.晓红流泪是非条件反射,小明流泪是条件反射
C.晓红和小明流泪都是条件反射
D.晓红流泪是条件反射,小明流泪是非条件反射
8.(2分)酸雨是指雨水具有较强酸性,pH小于5.6的雨水。下列有关酸雨的叙述不正确的是( )
A.使土壤中的养分发生化学变化,从而不能被植物吸收利用
B.使江河湖泊酸化,从而影响鱼虾等水生生物的生长,甚至造成水生生物死亡
C.控制酸雨的根本措施是不使用煤和石油等燃料
D.直接危害植物的芽和叶,严重时使成片的植物死亡
9.(2分)下列各组病症中,由同一种激素分泌紊乱所引起的病症是( )
A.糖尿病和坏血病B.侏儒症和巨人症
C.呆小症和侏儒症D.巨人症和大脖子病
10.(2分)激素在血液中的含量极少,但对人体的生命活动却具有重要的调节作用下列关于激素的叙述错误的是( )
A.甲状腺激素能够促进人体的新陈代谢
B.幼年时期生长激素分泌不足会患侏儒症
C.成人甲状腺激素分泌不足会患甲亢
D.胰岛素能调节糖在体内的吸收、利用和转化,降低血糖浓度
11.(2分)下列关于人体免疫功能的叙述,不正确的是( )
A.人体有与生俱来的免疫力
B.吞噬细胞构成了保卫人体的第一道防线
C.淋巴细胞产生的抗体具有特异性
D.我国儿童都享有计划免疫权利
12.(2分)在目前无疫苗可以预防诺如病毒的情况下,切断传播途径是比较可靠的措施之一。下列不属于切断传播途径做法的是( )
A.食物要经过煮熟后再进食
B.患者的呕吐物或粪便应进行消毒处理
C.养成良好的个人卫生习惯,饭前便后应清洗双手
D.如果有人出现呕吐或腹泻症状,应及时前往医院就诊
13.(2分)培养细菌、真菌的一般方法中,正确的操作顺序是( )
①配制培养基 ②接种 ③高温灭菌冷却 ④恒温培养.
A.①②③④B.②①③④C.④③①②D.①③②④
14.(2分)下面关于我们免疫与健康的描述中不正确的是( )
A.非处方药不需要凭医师处方即可购买
B.在使用非处方药前要仔细阅读使用说明
C.艾滋病感染者传染性较强,要避免与之发生任何接触
D.预防传染病的最有效方法是预防接种
15.(2分)饮酒过量的人会出现走路不稳、心跳和呼吸频率异常、语无伦次等现象,这主要是由于酒精分别麻痹了( )
A.小脑、脑干、大脑B.脑干、小脑、大脑
C.脑干、大脑、小脑D.大脑、小脑、脑干
16.(2分)在检测不同环境中的细菌和真菌的探究活动中,选用两套培养皿的目的是( )
A.采集同一环境中的标本,在不同环境中培养
B.分别采集两种环境中的标本
C.设置对照,且实验组和对照组要在同一环境中培养
D.设置对照,并在两种环境中培养
17.(2分)如图为反射弧的结构模式图。下列有关叙述中,不正确的是( )
A.若如图表示膝跳反射的反射弧,则c代表脊髓
B.若如图表示听到铃声进入教室的反射弧,则a代表耳的鼓膜
C.若如图表示看到酸梅分泌唾液的反射弧,则a代表眼球的视网膜
D.若如图表示维持身体平衡的反射弧,则c代表的神经中枢是小脑
18.(2分)生命之美不仅美在其宏观形态上,更美在其微观结构上。细胞的精妙结构决定了它的特定功能。如图所示细胞能( )
A.控制动物行为B.完成反射活动
C.调节生命活动D.产生并传导兴奋
19.(2分)如图中近视眼成像情况及矫正方法正确的分别是( )
A.甲和丙B.甲和丁C.乙和丙D.乙和丁
20.(2分)下列各项中,属于安全用药、科学用药的是( )
A.在使用处方药之前。只要遵照医嘱即可
B.在使用非处方药时,应该仔细阅读药品说明书,了解药物的主要成分、适应症和禁忌症,以及注意事项、生产日期和保质期
C.日常病痛无须去医院,可以直接去医药商店购买非处方药
D.当朋友亲戚推荐某种感冒药药效好时,可以直接服用他们推荐的药品
21.(2分)某同学尝试用鲜奶制作酸奶和用葡萄制作葡萄酒,其中分析不正确的是( )
A.制作酸奶和葡萄酒用到的“菌”都能进行孢子生殖
B.制作酸奶和葡萄酒发酵时都需要在无氧的条件下进行
C.制作酸奶前要对容器进行严格的灭菌消毒
D.制作酸奶过程中要控制适宜的温度和酸碱度
22.(2分)如图甲、乙,丙分别表示某传染病流行期间的三类人群,其中甲表示健康人群,主要是体内含该传染病的抗体;丙是该传染病的患者。下列分析错误的是( )
A.甲是该传染病的易感人群
B.①过程最有效的办法是接种疫苗
C.乙、丙是该传染病的传染源
D.②③分别表示健康人感染患病和痊愈过程
23.(2分)某人因车祸大腿受伤(如图所示),鲜红的血液喷射而出。请据图判断受伤的血管及急救时控制血流的位置分别是( )
A.动脉 a处B.静脉 a处C.动脉 b处D.静脉 b处
24.(2分)某研究小组利用蝌蚪进行甲状腺激素的探究实验,表是该小组的实验结果记录:
甲组后来又在水中加入甲状腺激素,结果蝌蚪又能继续发育。据此判断,下列叙述错误的是( )
A.乙、丙两组实验的变量是甲状腺激素的有无
B.甲状腺能分泌甲状腺激素
C.甲状腺激素能影响蝌蚪的发育
D.乙组在实验中起对照作用
25.(2分)下列有关神经调节和体液调节的叙述,正确的是( )
A.葵花朵朵向太阳属于反射
B.婴幼儿缺乏生长激素会患佝偻病
C.谈虎色变属于人类特有的反射
D.钙是甲状腺激素的重要成分
二、非选择题(本大题共6小题,除特殊注明外,每空1“分,共50分)
26.(8分)“喝酒不开车,开车不喝酒。”醉驾是一种非常危险的行为。多年来,因酒驾、醉驾而造成重大人员伤亡的案例屡有发生。从2010年起我国加大了对酒驾、醉驾的处罚力度。2011年
(1)司机在观察对面由远方开来的车辆时,眼球中[ ] 的曲度会由小变大,光线会刺激[ ] 产生神经冲动,并传导至 形成视觉。
(2)人体神经系统结构和功能的基本单位是 ,神经调节的基本方式是 。
(3)醉驾容易发生交通事故,如果事故中的伤者,脊髓的[A]白质受损,他能不能完成缩手反射 (填“能”或“不能”)。
(4)缩手反射是简单的、人生来就有的反射,该类反射属于 。该反射的神经中枢位于 。
27.(8分)以下是小洁同学在家中上网课的一天。请回答:
(1)小洁同学参加了线上升旗仪式。听到国歌,看到国旗,她立即行少先队礼 反射。在观看宣传片时,小洁情绪激动,心跳加快 系统和 的调节作用实现的,当讲到抗疫一线的医务人员不惧生死,挽救病人的事迹时,该反射活动由人类特有的神经中枢—— 中枢参与才能完成。
(2)网上学习时,小洁同学认真收听老师的语音讲课,这一过程需经过以下结构:①与听觉有关的神经;③外耳道;④鼓膜;⑥听小骨。正确的顺序是 (用序号和箭头表示)。
(3)大课间时,小洁跳了健美操后“呼吸急促,大口喘气” 动脉测量心率并做记录。
(4)中午下课后小洁饱餐一顿,测得血糖含量化情况如图,分析CD段血糖含量大幅下降的原因是 ,调节葡萄糖的吸收利用和转化。
(5)为实现“人人享有听力健康”的目标,下列哪些做法是不可取的? 。(填序号)
①经常掏挖耳屎,以保证外耳道清洁
②大量使用庆大霉素等抗生素药物来防治中耳炎
③为防外界干扰,戴耳机边听音乐边学习
④做耳部保健操
28.(9分)2020年的春节被一场突如其来的新型冠状肺炎疫情所打乱,为了防止疫情的蔓延,我国及时采取了相关措施
(1)引发这场疫情的病原体是图中 (填字母),它必须寄生在其他生物的活细胞内,并利用人体活细胞内的物质 的方式进行增殖。
(2)为防止新冠肺炎的快速传播,居民采取不聚集,尽量不出门,这些属于预防传染病措施中的 。科研人员正在研制新冠肺炎疫苗,健康人注射疫苗后,刺激淋巴细胞产生相应的 ,从而提高免疫力,这种免疫类型属于 免疫。
(3)人体呼吸道黏膜能阻碍病毒入侵,属于第 道防线,唾液中的溶菌酶能够破坏病毒,属于 性免疫。病毒进入人体会刺激 产生抗体,抗体能够与抗原特异性结合,促进 的吞噬作用。
29.(9分)根据健康生活的知识,回答下列问题。
(1)在疾病治疗方面,1928年弗莱明对青霉素的发现揭开了人类与病菌抗争的历史。80年后的今天,抗生素被许多人当成包治百病的“妙药”。抗生素药物属于 药物(选填“处方药”或“非处方药”)在使用青霉素之前必须对患者进行皮试,否则有些患者会因为对青霉素过敏而发生休克甚至死亡。过敏反应是人体 功能的体现。
(2)几年来,夏季溺水事件时有发生,除了远离不安全水源外,对于呼吸、心跳骤停的患者在进行心肺复苏抢救时,最佳操作顺序是 →开放气道→ 。小明同学模拟人工呼吸时的具体做法如下:
①使患者仰卧,头后仰,将患者衣领解开
②在患者身体的右侧,深吸一口气,然后对着患者口部用力吹气。
(3)上述操作中不正确的地方有: 。
(4)急救时,人工呼吸和心肺复苏需交替进行,心脏按压位置直接关系患者性命 。对于8岁以上患者施救按压深度≥ 厘米,同时按照 的按压和吹气比例进行操作,你就可能挽救一个生命。
30.(9分)(1)甲、乙、丙虽然形态差异很大,却可以归为同一类生物,都利用 进行繁殖,它们的细胞中都有 ,属于真核生物。
(2)若图中生物细胞内都没有叶绿体,其营养方式是 。
(3)丙和丁在结构上最主要的区别是 。丁的繁殖方式是 。培养细菌真菌的过程中,将少量丁转移在培养基上的过程叫 。
(4)图中生物只能营寄生生活的是 ,该类生物没有 结构,由 组成。
31.(7分)下面是有关激素作用的实验探究,请分析并回答问题:
探究一:探究甲状腺激素的作用
(1)甲乙丙丁四组蝌蚪,除表中列出的不同处理外,还要求它们的数量、大小、生长发育状况必须 ,以排除其他因素的干扰。
(2)表中的①是 。
(3)该探究实验的结论是:甲状腺激素具有 的作用。该结论来自 的对照。
(4)实验结束后,应把实验动物放归适宜 。
探究二:探究生长激素的使用方法及效果
(5)一段时间后,比较各组小白鼠的体长和体重的平均值:
①如果第3组的数值最大,第1组和第2组的数值都明显较小且基本相等,则该实验的结论是 。
②如果第2组和第3组的数值都明显较大且基本相等,第1组的数值最小,则该实验的结论是 。
2023-2024学年山东省济南市钢城区七年级(下)期末生物试卷(五四学制)
参考答案与试题解析
一、选择题(本大题包括25个小题,在每小题所列的四个选项中,只有一项最符合题意。)
1.(2分)人体能通过感觉器官感知外界刺激。下列表述正确的是( )
A.俗话说的“白眼球“和”黑眼球”分别指的是角膜和虹膜
B.近视眼可以配戴凸透镜加以矫正
C.耳蜗内有听觉感受器,能接受刺激产生神经冲动
D.当人从明亮处到暗处时瞳孔会缩小
【答案】C
【解答】解:A、俗话说的“白眼球“和”黑眼球”分别指的是巩膜和虹膜。
B、近视眼是由于晶状体过凸或眼球的前后径长引起的,B错误。
C、耳蜗内有听觉感受器,神经冲动沿着与听觉有关的神经传到大脑皮层的听觉中枢,C正确。
D、当人从明亮处到暗处时瞳孔会扩大,才能看清周围的物体。
故选:C。
2.(2分)如图表示人眼瞳孔的不同状态,以下说法错误的是( )
A.黑色部分表示瞳孔,是位于虹膜中央的小孔
B.反射光线从瞳孔进入,透过晶状体,刺激视网膜产生视觉
C.刚走进黑暗的电影院时,瞳孔状态如图乙
D.瞳孔状态由图乙变化到图甲,说明光线在增强
【答案】B
【解答】解:A、在眼球的结构中,是光线进出的通道,A正确;
B、外界物体反射的光线、房水,经过晶状体和玻璃体的折射作用。视网膜上的感光细胞接受物像的刺激产生神经冲动,形成视觉。
C、瞳孔的变化是随着光线的强弱而变化的,瞳孔是变大的,电影院内光线较弱,状态如图乙。
D、当外界光线较强时,以避免过强的光线刺伤了眼睛,说明光线在增强。
故选:B。
3.(2分)在飞机起飞或降落时,应将口微微张开,其目的是( )
A.进行深呼吸,以适应气压变化
B.减缓紧张情绪
C.避免呕吐
D.使鼓膜内外的气压平衡,避免鼓膜受伤
【答案】D
【解答】解:当听到巨大声响时,空气震动剧烈导致鼓膜受到的压力突然增大。这时张大嘴巴,因咽鼓管连通咽部和鼓室。保持鼓膜内外大气压的平衡。如果闭嘴同时用双手堵耳也是同样道理,对鼓膜的影响。
故选:D。
4.(2分)某人发生听觉障碍后去检查,结果表明耳的结构并无损伤。那么,推测发病的部位可能是( )
A.听觉中枢B.中耳C.鼓膜D.耳蜗
【答案】A
【解答】解:耳分为外耳、中耳和内耳,耳郭有收集声波的作用;中耳包括鼓膜和听小骨,听小骨能将振动传到内耳、前庭和耳蜗,耳蜗内有听觉感受器,产生神经冲动。
听觉形成的过程是:外界的声波经过外耳道传到鼓膜,引起鼓膜的振动,刺激了耳蜗内的听觉感受器;神经冲动通过与听觉有关的听觉神经传递到大脑皮层的听觉中枢。
由上可知,某人发生听觉障碍后去检查。那么。
故选:A。
5.(2分)生物学知识与我们的生活息息相关.下列有关生物学知识运用的叙述错误的是( )
A.移栽植物时去掉部分枝叶,是为了降低植物的蒸腾作用
B.食物保存在冰箱内不易腐败,是因为微生物在低温中不能生存
C.经常进行体育锻炼,可以增强关节的灵活性和牢固性
D.饭后立即进行剧烈运动,会影响食物的消化和吸收
【答案】B
【解答】解:A、去掉部分枝叶,减少水分的散失。A不符合题意;
B、将食品放入冰箱中能保存一段时间不会腐烂,主要是因为冰箱内温度低抑制了细菌和真菌繁殖生长速度。B符合题意;
C、经常进行体育锻炼,C不符合题意;
D、饭后立即进行剧烈运动,D不符合题意。
故选:B。
6.(2分)为了探究有关食品腐败的问题,李敏同学取三个相同的锥形瓶,各加入50毫升牛奶,下列分析错误的是( )
A.实验前将锥形瓶中的牛奶高温煮沸,目的是杀灭原有的细菌
B.乙瓶与丙瓶形成一组对照实验,实验的变量是瓶口是否敞开
C.甲瓶与丙瓶形成一组对照实验,实验的变量是牛奶中有无细菌
D.甲瓶与乙瓶形成一组对照实验,探究的是温度对食品腐败速度的影响
【答案】B
【解答】解:A、实验前将锥形瓶中的牛奶高温煮沸,正确;
B、乙瓶与丙瓶有两个变量牛奶中有无细菌和温度,错误;
C、甲瓶与丙瓶形成一组对照实验,正确;
D、甲瓶与乙瓶形成一组对照实验,探究的是温度对食品腐败速度的影响。
故选:B。
7.(2分)晓红在看感动中国人物颁奖晚会时流泪了;小明眼睛里进了沙子,也流泪了。下列判断正确的是( )
A.晓红和小明流泪都是非条件反射
B.晓红流泪是非条件反射,小明流泪是条件反射
C.晓红和小明流泪都是条件反射
D.晓红流泪是条件反射,小明流泪是非条件反射
【答案】D
【解答】解:晓红在看感动中国人物颁奖晚会时流泪了,是在非条件反射的基础上,属于条件反射,也流泪了。可见D正确。
故选:D。
8.(2分)酸雨是指雨水具有较强酸性,pH小于5.6的雨水。下列有关酸雨的叙述不正确的是( )
A.使土壤中的养分发生化学变化,从而不能被植物吸收利用
B.使江河湖泊酸化,从而影响鱼虾等水生生物的生长,甚至造成水生生物死亡
C.控制酸雨的根本措施是不使用煤和石油等燃料
D.直接危害植物的芽和叶,严重时使成片的植物死亡
【答案】C
【解答】解:A、在酸雨的作用下、钠、钙、镁会释放出来,所以长期的酸雨会使土壤中的养分发生化学变化,A正确;
B、酸雨使江河湖泊酸化,甚至造成水生生物死亡;
C、控制酸雨的根本措施的是通过安装净化装置、石油等燃料中的污染物排放,C错误;
D、酸雨直接危害植物的芽和叶,D正确。
故选:C。
9.(2分)下列各组病症中,由同一种激素分泌紊乱所引起的病症是( )
A.糖尿病和坏血病B.侏儒症和巨人症
C.呆小症和侏儒症D.巨人症和大脖子病
【答案】B
【解答】解:激素的生理作用及分泌异常症状如图所示:
可见糖尿病、侏儒症、大脖子病和呆小症都是由激素分泌异常引起的,坏血病是由缺乏维生素C引起的。
侏儒症,幼年生长激素分泌不足引起的;
巨人症,幼年生长激素分泌过多引起的;
糖尿病是由胰岛素分泌不足引起的;
呆小症是幼年时甲状腺激素分泌不足引起的;
大脖子病是食物中缺碘引起的,碘是合成甲状腺激素的主要原料。
故选:B。
10.(2分)激素在血液中的含量极少,但对人体的生命活动却具有重要的调节作用下列关于激素的叙述错误的是( )
A.甲状腺激素能够促进人体的新陈代谢
B.幼年时期生长激素分泌不足会患侏儒症
C.成人甲状腺激素分泌不足会患甲亢
D.胰岛素能调节糖在体内的吸收、利用和转化,降低血糖浓度
【答案】C
【解答】解:A、甲状腺激素的主要作用是促进新陈代谢、提高神经系统的兴奋性;
B、幼年时期生长激素分泌不足会患侏儒症;
C、成年人甲状腺激素分泌过多会患甲亢;
D、胰岛素能调节糖在体内的吸收,降低血糖浓度。
故选:C。
11.(2分)下列关于人体免疫功能的叙述,不正确的是( )
A.人体有与生俱来的免疫力
B.吞噬细胞构成了保卫人体的第一道防线
C.淋巴细胞产生的抗体具有特异性
D.我国儿童都享有计划免疫权利
【答案】B
【解答】解:A、人体的免疫功能指的是:防御、免疫监视、防止疾病发生,是人体有与生俱来的免疫力
B、体液中的杀菌物质和吞噬细胞是保卫人体的第二道防线
C、注射进入人体的疫苗作为抗原,受到刺激的淋巴细胞产生抵抗这种抗原的抗体,C正确
D、计划免疫是指根据某些传染病的发生规律,按照科学免疫的程序,以达到预防,叫计划免疫。D正确
故选:B。
12.(2分)在目前无疫苗可以预防诺如病毒的情况下,切断传播途径是比较可靠的措施之一。下列不属于切断传播途径做法的是( )
A.食物要经过煮熟后再进食
B.患者的呕吐物或粪便应进行消毒处理
C.养成良好的个人卫生习惯,饭前便后应清洗双手
D.如果有人出现呕吐或腹泻症状,应及时前往医院就诊
【答案】D
【解答】解:ABC、食物要经过煮熟后再进食、养成良好的个人卫生习惯,都属于切断传播途径。
D、病人属于传染源,应及时前往医院就诊属于控制传染源。
故选:D。
13.(2分)培养细菌、真菌的一般方法中,正确的操作顺序是( )
①配制培养基 ②接种 ③高温灭菌冷却 ④恒温培养.
A.①②③④B.②①③④C.④③①②D.①③②④
【答案】D
【解答】解:细菌和真菌的生活需要一定的条件,如水分、还有有机物,可以用牛肉汁加琼脂熬制,以防杂菌对实验的干扰、真菌,再进行接种。注意:定期观察并详细记录实验现象、真菌的一般方法中 ③高温灭菌冷却 ②接种 。
故选:D。
14.(2分)下面关于我们免疫与健康的描述中不正确的是( )
A.非处方药不需要凭医师处方即可购买
B.在使用非处方药前要仔细阅读使用说明
C.艾滋病感染者传染性较强,要避免与之发生任何接触
D.预防传染病的最有效方法是预防接种
【答案】C
【解答】解:A、非处方药不需要医师处方,但要谨慎服用。
B、在使用非处方药前要仔细阅读使用说明包括:适应症或者功能主治、用法用量、产品批号、生产企业等内容,可以证明药品的是否由合法的正规企业生产,可以让我们知道该药品是否过期、禁忌等信息。通过药品使用说明书、用法用量,这是我们安全用药的基本要求。
C、艾滋病的传播途径主要有:性传播(与已感染的伴侣发生无保护的性行为)、未经消毒的注射工具、母婴传播(在怀孕,感染HIV的母亲可能会传播给胎儿及婴儿);但是、握手拥抱、同吃同饮、共用办公室、娱乐设施等日常生活接触不会传播HIV。
D、预防接种是把疫苗(用人工培育并经过处理的病菌,产生抗体,预防传染病最有效的方法是预防接种。
故选:C。
15.(2分)饮酒过量的人会出现走路不稳、心跳和呼吸频率异常、语无伦次等现象,这主要是由于酒精分别麻痹了( )
A.小脑、脑干、大脑B.脑干、小脑、大脑
C.脑干、大脑、小脑D.大脑、小脑、脑干
【答案】A
【解答】解:小脑的主要功能是使运动协调、准确。因此人喝醉了酒,站立不稳;脑干的灰质中含有一些调节人体基本生命活动的中枢(如心血管中枢,因此;说话是由大脑皮层的语言中枢控制的,导致说话不清现象出现、心跳和呼吸频率异常,这主要是由于酒精分别麻痹了小脑、大脑。
故选:A。
16.(2分)在检测不同环境中的细菌和真菌的探究活动中,选用两套培养皿的目的是( )
A.采集同一环境中的标本,在不同环境中培养
B.分别采集两种环境中的标本
C.设置对照,且实验组和对照组要在同一环境中培养
D.设置对照,并在两种环境中培养
【答案】C
【解答】解:为了增强实验的说服力,应选用两个完全相同的培养皿,例如在教室和操场上打开培养皿,盖上,然后放在同一环境中培养,变量是细菌和真菌数量的多少。
故选:C。
17.(2分)如图为反射弧的结构模式图。下列有关叙述中,不正确的是( )
A.若如图表示膝跳反射的反射弧,则c代表脊髓
B.若如图表示听到铃声进入教室的反射弧,则a代表耳的鼓膜
C.若如图表示看到酸梅分泌唾液的反射弧,则a代表眼球的视网膜
D.若如图表示维持身体平衡的反射弧,则c代表的神经中枢是小脑
【答案】B
【解答】解:反射弧是生物体完成反射活动的基础,a为感受器;c为神经中枢;e效应器。
A、若此图表示膝跳反射的反射弧,是由脊髓控制的。故不符合题意。
B、若此图表示学生听到铃声进入教室的反射弧,是人类特有的反射活动,耳蜗能感受外界刺激,所以感受器即为耳蜗。故符合题意。
C、若此图表示人看到酸梅分泌唾液的反射弧,视网膜上有感光细胞,所以感受器即为视网膜。
D、若此图表示使运动协调和维持身体平衡的反射弧,维持身体运动的功能。故不符合题意。
故选:B。
18.(2分)生命之美不仅美在其宏观形态上,更美在其微观结构上。细胞的精妙结构决定了它的特定功能。如图所示细胞能( )
A.控制动物行为B.完成反射活动
C.调节生命活动D.产生并传导兴奋
【答案】D
【解答】解:如图是神经细胞的结构图,神经元(又叫神经细胞)是神经系统结构和功能的基本单位,神经元的突起一般包括一条长而分支少的轴突和数条短而呈树枝状的树突,神经纤维末端的细小分支叫神经末梢,神经元的功能是受到刺激后能产生和传导兴奋。
故选:D。
19.(2分)如图中近视眼成像情况及矫正方法正确的分别是( )
A.甲和丙B.甲和丁C.乙和丙D.乙和丁
【答案】A
【解答】解:图中甲光线在视网膜前汇聚,表示成像在视网膜前方;图乙光线在视网膜后汇聚,因此表示远视眼;图丁表示条件矫正远视眼。
故选:A。
20.(2分)下列各项中,属于安全用药、科学用药的是( )
A.在使用处方药之前。只要遵照医嘱即可
B.在使用非处方药时,应该仔细阅读药品说明书,了解药物的主要成分、适应症和禁忌症,以及注意事项、生产日期和保质期
C.日常病痛无须去医院,可以直接去医药商店购买非处方药
D.当朋友亲戚推荐某种感冒药药效好时,可以直接服用他们推荐的药品
【答案】B
【解答】解:A、药物可分为处方药。无论是处方药,在使用药物之前,使用说明中的作用与用途(功能与主治)、规格、批准文号。该选项不符合题意。
B、在使用药物之前,了解药物的主要成分、用法与用量、注意事项,以确保用药安全。
C、非处方药是不需要凭医师处方即可购买。非处方药适于消费者容易自我诊断,简称OTC。
D、安全用药是指根据病情需要、剂量和服用时间等方面都恰到好处,尽量避免药物对人体所产生的不良反应或危害。
故选:B。
21.(2分)某同学尝试用鲜奶制作酸奶和用葡萄制作葡萄酒,其中分析不正确的是( )
A.制作酸奶和葡萄酒用到的“菌”都能进行孢子生殖
B.制作酸奶和葡萄酒发酵时都需要在无氧的条件下进行
C.制作酸奶前要对容器进行严格的灭菌消毒
D.制作酸奶过程中要控制适宜的温度和酸碱度
【答案】A
【解答】解:制酸奶要用到乳酸杆菌,乳酸菌属于细菌,在无氧的条件下,易于消化,其营养成分与鲜奶大致相同。
制酒要用到酵母菌,酵母菌条件适宜进行出芽生殖,在无氧的条件下,在有氧时会产生水和二氧化碳。可见A错误。
故选:A。
22.(2分)如图甲、乙,丙分别表示某传染病流行期间的三类人群,其中甲表示健康人群,主要是体内含该传染病的抗体;丙是该传染病的患者。下列分析错误的是( )
A.甲是该传染病的易感人群
B.①过程最有效的办法是接种疫苗
C.乙、丙是该传染病的传染源
D.②③分别表示健康人感染患病和痊愈过程
【答案】C
【解答】A、甲表示健康人群是该传染病的易感人群;
B、①过程最有效的办法是接种疫苗,B正确;
C、乙与甲相比,乙属于易感者,C错误;
D、丙是该传染病的患者,D正确。
故选:C。
23.(2分)某人因车祸大腿受伤(如图所示),鲜红的血液喷射而出。请据图判断受伤的血管及急救时控制血流的位置分别是( )
A.动脉 a处B.静脉 a处C.动脉 b处D.静脉 b处
【答案】C
【解答】解:动脉是指将血液从心脏输送到全身各处去的血管,动脉出血的特点、血流速度快;静脉是将血液从全身各处输送回心脏的血管,血液暗红;毛细血管出血。静脉出血在远心端用手指压或绷带压迫止血,毛细血管出血可以自然止血。某人因车祸大腿受伤。表明受伤的血管是动脉。
故选:C。
24.(2分)某研究小组利用蝌蚪进行甲状腺激素的探究实验,表是该小组的实验结果记录:
甲组后来又在水中加入甲状腺激素,结果蝌蚪又能继续发育。据此判断,下列叙述错误的是( )
A.乙、丙两组实验的变量是甲状腺激素的有无
B.甲状腺能分泌甲状腺激素
C.甲状腺激素能影响蝌蚪的发育
D.乙组在实验中起对照作用
【答案】A
【解答】解:A、乙和丙都有甲状腺激素,变量是甲状腺激素的多少;
B、甲状腺激素是由甲状腺分泌的、促进生长发育,B正确;
C、甲状腺激素是由甲状腺分泌的、促进生长发育,C正确;
D、甲和乙为一组对照实验,探究的是甲状腺能分泌甲状腺激素。乙和丙为一组对照实验,探究的是甲状腺激素能促进生长发育,D正确。
故选:A。
25.(2分)下列有关神经调节和体液调节的叙述,正确的是( )
A.葵花朵朵向太阳属于反射
B.婴幼儿缺乏生长激素会患佝偻病
C.谈虎色变属于人类特有的反射
D.钙是甲状腺激素的重要成分
【答案】C
【解答】解:A、反射是指人或动物通过神经系统对外界或内部的各种刺激所发生的有规律的反应,对外界刺激作出的反应为应激性。
B、佝偻病是体内缺乏维生素D影响人体对钙,人在幼年时缺乏生长激素会患侏儒症。
C、谈虎色变是人类对语言,与人类特有的语言中枢有关;故符合题意。
D、碘是合成甲状腺激素的原料、牙齿的主要成分。
故选:C。
二、非选择题(本大题共6小题,除特殊注明外,每空1“分,共50分)
26.(8分)“喝酒不开车,开车不喝酒。”醉驾是一种非常危险的行为。多年来,因酒驾、醉驾而造成重大人员伤亡的案例屡有发生。从2010年起我国加大了对酒驾、醉驾的处罚力度。2011年
(1)司机在观察对面由远方开来的车辆时,眼球中[ 1 ] 晶状体 的曲度会由小变大,光线会刺激[ 3 ] 视网膜 产生神经冲动,并传导至 大脑皮层 形成视觉。
(2)人体神经系统结构和功能的基本单位是 神经元 ,神经调节的基本方式是 反射 。
(3)醉驾容易发生交通事故,如果事故中的伤者,脊髓的[A]白质受损,他能不能完成缩手反射 能 (填“能”或“不能”)。
(4)缩手反射是简单的、人生来就有的反射,该类反射属于 非条件(简单反射) 。该反射的神经中枢位于 脊髓 。
【答案】(1)1晶状体;3视网膜;大脑皮层
(2)神经元;反射
(3)能
(4)非条件(简单反射);脊髓
【解答】解:(1)眼球晶状体的曲度小时能看清远处的物体,曲度大时能看清近处的物体,依次经过角膜、晶状体和玻璃体等的折射。视网膜上的感光细胞接受物像刺激,然后通过视神经传递到大脑皮层的视觉中枢形成视觉,眼球中1晶状体的曲度会由小变大,并传导至大脑皮层的视觉中枢形成视觉。
(2)人体神经系统结构和功能的基本单位是神经元,神经调节的基本方式是反射。
(3)醉驾容易发生交通事故,如果事故中的伤者,用针刺他的指尖,再经传出神经传到效应器。
(4)人生来就有的先天性反射叫做非条件(简单)反射。缩手反射是简单的,该类反射属于非条件(简单反射)。
故答案为:(1)1晶状体;7视网膜
(2)神经元;反射
(3)能
(4)非条件(简单反射);脊髓
27.(8分)以下是小洁同学在家中上网课的一天。请回答:
(1)小洁同学参加了线上升旗仪式。听到国歌,看到国旗,她立即行少先队礼 条件(复杂) 反射。在观看宣传片时,小洁情绪激动,心跳加快 神经 系统和 激素 的调节作用实现的,当讲到抗疫一线的医务人员不惧生死,挽救病人的事迹时,该反射活动由人类特有的神经中枢—— 语言 中枢参与才能完成。
(2)网上学习时,小洁同学认真收听老师的语音讲课,这一过程需经过以下结构:①与听觉有关的神经;③外耳道;④鼓膜;⑥听小骨。正确的顺序是 ③→④→⑥→⑤→①→② (用序号和箭头表示)。
(3)大课间时,小洁跳了健美操后“呼吸急促,大口喘气” 桡 动脉测量心率并做记录。
(4)中午下课后小洁饱餐一顿,测得血糖含量化情况如图,分析CD段血糖含量大幅下降的原因是 胰岛分泌的胰岛素增加 ,调节葡萄糖的吸收利用和转化。
(5)为实现“人人享有听力健康”的目标,下列哪些做法是不可取的? ①②③ 。(填序号)
①经常掏挖耳屎,以保证外耳道清洁
②大量使用庆大霉素等抗生素药物来防治中耳炎
③为防外界干扰,戴耳机边听音乐边学习
④做耳部保健操
【答案】(1)条件(复杂);神经;激素;语言;
(2)③→④→⑥→⑤→①→②;
(3)桡;
(4)胰岛分泌的胰岛素增加;
(5)①②③。
【解答】解:(1)小洁同学参加了线上升旗仪式。听到国歌,她立即行少先队礼,是在非条件反射的基础上,在大脑皮层参与下完成的。在观看宣传片时,心跳加快,当讲到抗疫一线的医务人员不惧生死,小洁流下了眼泪,是由人类特有的神经中枢——语言中枢参与才能完成。
(2)听觉的形成过程:声波→③外耳道→④鼓膜→⑥听小骨→⑤耳蜗→①听觉神经→②大脑的一定区域(听觉中枢)。网上学习时,这一过程需经过以下结构正确的顺序是:③→④→⑥→⑤→①→②。
(3)动脉搏动有力,脉搏与心率的次数一致。
(4)胰岛素的作用是调节糖在体内的吸收、利用和转化等,调节葡萄糖的吸收利用和转化。
(5)①经常用尖锐的物体掏挖耳屎,容易戳伤外耳道或鼓膜,①不可取。
②耳毒性药物对耳朵有害,中耳炎一般是由于细菌或者病菌感染引起的,②不可取。
③长时间戴耳机或高分贝的噪音会损伤鼓膜等,引起耳鸣以及听力下降,③不可取。
④经常做耳部保健操,可以实现“科学爱耳护耳,④可取。
故选:①②③。
故答案为:(1)条件(复杂);神经;语言;
(2)③→④→⑥→⑤→①→②;
(3)桡;
(4)胰岛分泌的胰岛素增加;
(5)①②③。
28.(9分)2020年的春节被一场突如其来的新型冠状肺炎疫情所打乱,为了防止疫情的蔓延,我国及时采取了相关措施
(1)引发这场疫情的病原体是图中 B (填字母),它必须寄生在其他生物的活细胞内,并利用人体活细胞内的物质 自我复制 的方式进行增殖。
(2)为防止新冠肺炎的快速传播,居民采取不聚集,尽量不出门,这些属于预防传染病措施中的 切断传播途径 。科研人员正在研制新冠肺炎疫苗,健康人注射疫苗后,刺激淋巴细胞产生相应的 抗体 ,从而提高免疫力,这种免疫类型属于 特异性 免疫。
(3)人体呼吸道黏膜能阻碍病毒入侵,属于第 一 道防线,唾液中的溶菌酶能够破坏病毒,属于 非特异 性免疫。病毒进入人体会刺激 淋巴细胞 产生抗体,抗体能够与抗原特异性结合,促进 吞噬细胞 的吞噬作用。
【答案】(1)B;自我复制;
(2)切断传播途径;抗体;特异性;
(3)一;非特异;淋巴细胞;吞噬细胞。
【解答】解:(1)病原体是指造成人体感染疾病的微生物和寄生虫。引发新型冠状肺炎疫情病原体是图中B病毒,并利用人体活细胞内的物质。
(2)传播途径指病原体离开传染源到达健康人经过的途径。居民采取不聚集,出门戴口罩等措施;健康人注射疫苗后;这种免疫是后天获得的,被称为特异性免疫。
(3)皮肤和黏膜构成了保卫人体的第一道防线,人体呼吸道黏膜能阻碍病毒入侵属于第一道防线,这种免疫是与生俱来的;当病原体侵入人体,就会产生一种抵御该病原体的抗体,促进吞噬细胞吞噬病原体,抗体依然留在体内。
故答案是:(1)B;自我复制;
(2)切断传播途径;抗体;
(3)一;非特异;吞噬细胞。
29.(9分)根据健康生活的知识,回答下列问题。
(1)在疾病治疗方面,1928年弗莱明对青霉素的发现揭开了人类与病菌抗争的历史。80年后的今天,抗生素被许多人当成包治百病的“妙药”。抗生素药物属于 处方药 药物(选填“处方药”或“非处方药”)在使用青霉素之前必须对患者进行皮试,否则有些患者会因为对青霉素过敏而发生休克甚至死亡。过敏反应是人体 免疫 功能的体现。
(2)几年来,夏季溺水事件时有发生,除了远离不安全水源外,对于呼吸、心跳骤停的患者在进行心肺复苏抢救时,最佳操作顺序是 胸外按压 →开放气道→ 人工呼吸 。小明同学模拟人工呼吸时的具体做法如下:
①使患者仰卧,头后仰,将患者衣领解开
②在患者身体的右侧,深吸一口气,然后对着患者口部用力吹气。
(3)上述操作中不正确的地方有: ①和②之间缺步骤:如果口腔内有泥土、血块等,必须先清除干净,使病人保持呼吸道的畅通 。
(4)急救时,人工呼吸和心肺复苏需交替进行,心脏按压位置直接关系患者性命 胸骨下段约处 。对于8岁以上患者施救按压深度≥ 5 厘米,同时按照 30:2 的按压和吹气比例进行操作,你就可能挽救一个生命。
【答案】(1)处方药;免疫;
(2)胸外按压;人工呼吸;
(3)①和②之间缺步骤:如果口腔内有泥土、血块等,必须先清除干净,使病人保持呼吸道的畅通;
(4)胸骨下段约处;5;30:2。
【解答】解:(1)非处方药是不需要医师处方、即可自行判断,简称OTC、购买和使用的药品。抗生素药物必须凭处方购买,在使用时必须要认真阅读说明书,少量注射后就会发生休克,这是因为抵抗抗原侵入的功能过强。所以免疫是人体的一种生理功能、自我稳定,因此。
(2)为提高抢救成功率,2010年国际复苏联合会和美国心脏协会在联合制定的最新心肺复苏指南中。
(3)做人工呼吸时,首先把被救者平放在地上,头仰卧、血块等,使病人保持呼吸道的畅通。
(4)胸外心脏按压部位在胸骨下段约处,进行胸外按压时,有节奏地,使其下陷至少2厘米,解除压力。如此有节奏地反复进行,频率为每分钟80﹣100次,要先做30次心脏按压,再做2次人工呼吸。
故答案为:
(1)处方药;免疫;
(2)胸外按压;人工呼吸;
(3)①和②之间缺步骤:如果口腔内有泥土、血块等,使病人保持呼吸道的畅通;
(4)胸骨下段约处;5;30:2。
30.(9分)(1)甲、乙、丙虽然形态差异很大,却可以归为同一类生物,都利用 孢子 进行繁殖,它们的细胞中都有 真正的细胞核 ,属于真核生物。
(2)若图中生物细胞内都没有叶绿体,其营养方式是 异养 。
(3)丙和丁在结构上最主要的区别是 丁细菌没有成形的细胞核 。丁的繁殖方式是 分裂生殖 。培养细菌真菌的过程中,将少量丁转移在培养基上的过程叫 接种 。
(4)图中生物只能营寄生生活的是 戊 ,该类生物没有 细胞 结构,由 蛋白质外壳和内部的遗传物质 组成。
【答案】(1)孢子;真正的细胞核
(2)异养
(3)丁细菌没有成形的细胞核;分裂生殖;接种
(4)戊;细胞;蛋白质外壳和内部的遗传物质
【解答】解:(1)真菌的细胞内具有真正的细胞核,属于真核生物。甲青霉菌、丙酵母菌,却可以归为同一类生物真菌,它们的细胞中都有真正的细胞核。
(2)若图中生物细胞内都没有叶绿体,不能进行光合作用,其营养方式是异养。
(3)细菌没有成形的细胞核,是单细胞生物。丙酵母菌和丁细菌在结构上最主要的区别是丁细菌没有成形的细胞核。培养细菌真菌的过程中。
(4)病毒没有细胞结构,只由蛋白质外壳和内部的遗传物质组成。图中生物只能营寄生生活的是戊病毒,由蛋白质外壳和内部的遗传物质组成。
故答案为:(1)孢子;真正的细胞核
(2)异养
(3)丁细菌没有成形的细胞核;分裂生殖
(4)戊;细胞
31.(7分)下面是有关激素作用的实验探究,请分析并回答问题:
探究一:探究甲状腺激素的作用
(1)甲乙丙丁四组蝌蚪,除表中列出的不同处理外,还要求它们的数量、大小、生长发育状况必须 相同 ,以排除其他因素的干扰。
(2)表中的①是 池塘水 。
(3)该探究实验的结论是:甲状腺激素具有 促进动物生长发育 的作用。该结论来自 甲组和乙组(或“丙组和丁组”,或“甲组和乙组、丙组和丁组”) 的对照。
(4)实验结束后,应把实验动物放归适宜 自然环境(或“环境”) 。
探究二:探究生长激素的使用方法及效果
(5)一段时间后,比较各组小白鼠的体长和体重的平均值:
①如果第3组的数值最大,第1组和第2组的数值都明显较小且基本相等,则该实验的结论是 生长激素口服无效 。
②如果第2组和第3组的数值都明显较大且基本相等,第1组的数值最小,则该实验的结论是 生长激素无论口服与注射都有效 。
【答案】(1)相同;
(2)池塘水;
(3)促进动物生长发育;甲组和乙组(或“丙组和丁组”,或“甲组和乙组、丙组和丁组”)(或“丙和丁组”,或“甲组和乙组、丙组和丁组”);
(4)自然环境(或“环境”);
(5)①生长激素口服无效;
②生长激素无论口服与注射都有效。
【解答】解:(1)实验的变量要针对要探究的问题来设置,本实验探究的是甲状腺激素对蝌蚪生长发育的影响,因此,甲、乙、丙,除表中列出的不同处理外、大小,以排除其他因素的干扰。
(2)由(1)可知,表中的应该是池塘水。
(3)若表中的①是池塘水,则形成的对照试验有甲组和乙组。通过分析两组对照试验可得出结论是:甲状腺激素能促进动物的生长发育,或“甲组和乙组。
(4)保护动物,保护动物的栖息环境,从现在做起,蝌蚪是动物界中的一员,实验结束后要将蝌蚪放回适宜它们生活的自然环境中去。
(5)①第1组是饲喂普通食物,第2组喂等量添加了生长激素的普通食物,如果第6组的数值最大,则该实验的结论生长激素口服无效。
②第1组是饲喂普通食物,第2组喂等量添加了生长激素的普通食物,如果第8组和第3组的数值都明显较大且基本相等,则该实验的结论生长激素无论口服与注射都有效。
故答案为:(1)相同;
(2)池塘水;
(3)促进动物生长发育;甲组和乙组(或“丙组和丁组”、丙组和丁组”)(或“丙和丁组”、丙组和丁组”);
(4)自然环境(或“环境”);
(5)①生长激素口服无效;
②生长激素无论口服与注射都有效。甲瓶
乙瓶
丙瓶
瓶口
敞开
敞开
用消毒棉球塞住
温度
25℃
5℃
25℃
组别
甲
乙
丙
处理方法
破坏蝌蚪的甲状腺
不做任何处理
水中加入甲状腺激素
实验结果
停止发育
正常发育成
青蛙
提前发育成苍蝇般大小的青蛙
组别
实验动物
饲养环境
饲料
实验结果
甲组
正常蝌蚪
池塘水
普通饲料
正常发育成正常的成蛙
乙组
正常蝌蚪
①
添加甲状腺激素的普通饲料
提前发育成很小的成蛙
丙组
破坏甲状腺的蝌蚪
池塘水
普通饲料
停止发育
丁组
破坏甲状腺的蝌蚪
①
添加甲状腺激素的普通饲料
正常发育成正常的成蛙
组别
实验对象
实验方法
测量并记录
1
15只体长、体重相同的小白鼠,平均分为三组。
饲喂普通食物
小白鼠的体长和体重
2
饲喂等量添加了生长激素的普通食物
3
饲喂等量普通食物并注射生长激素
甲瓶
乙瓶
丙瓶
瓶口
敞开
敞开
用消毒棉球塞住
温度
25℃
5℃
25℃
激素名称
分泌地
生理作用
分泌过多
分泌过少
甲状腺激素
甲状腺
促进新陈代谢,加速体内物质氧化分解,提高神经系统的兴奋性。
甲亢
幼年时分泌不足:呆小症:食物中缺碘;地方性甲状腺肿。
生长激素
垂体
促进生长,影响糖类。
幼年时分泌过多:巨人症;成年时分泌过多。
幼年分泌不足:侏儒症。
胰岛素
胰岛
调节糖代谢,促进糖原合成和血糖分解。
糖尿病(胰岛素依赖型)
组别
甲
乙
丙
处理方法
破坏蝌蚪的甲状腺
不做任何处理
水中加入甲状腺激素
实验结果
停止发育
正常发育成
青蛙
提前发育成苍蝇般大小的青蛙
组别
实验动物
饲养环境
饲料
实验结果
甲组
正常蝌蚪
池塘水
普通饲料
正常发育成正常的成蛙
乙组
正常蝌蚪
①
添加甲状腺激素的普通饲料
提前发育成很小的成蛙
丙组
破坏甲状腺的蝌蚪
池塘水
普通饲料
停止发育
丁组
破坏甲状腺的蝌蚪
①
添加甲状腺激素的普通饲料
正常发育成正常的成蛙
组别
实验对象
实验方法
测量并记录
1
15只体长、体重相同的小白鼠,平均分为三组。
饲喂普通食物
小白鼠的体长和体重
2
饲喂等量添加了生长激素的普通食物
3
饲喂等量普通食物并注射生长激素
相关试卷
这是一份山东省济南市钢城区2023-2024学年七年级下学期7月期末生物试题(无答案),共10页。试卷主要包含了本试题分第1卷和第Ⅱ卷两部分等内容,欢迎下载使用。
这是一份山东省济南市钢城区2023-2024学年八年级上学期期末生物试卷,共32页。试卷主要包含了选择题,非选择题等内容,欢迎下载使用。
这是一份2022-2023学年山东省济南市莱芜区七年级(下)开学生物试卷(五四学制)(含解析),共21页。试卷主要包含了选择题,简答题,实验探究题等内容,欢迎下载使用。

