2024长沙长郡中学高二下学期期末考试生物试卷含解析
展开时量:75分钟 满分:100分
得分___
第Ⅰ卷 选择题(共40分)
一、单项选择题(本题共12小题,每小题2分,共24分。在每小题给出的四个选项中,只有一项是符合题目要求的)
1. 未成熟的植物细胞含有许多由内质网出芽形成的小液泡,随着细胞的生长,这些小液泡彼此融合形成中央大液泡,液泡内含有无机盐离子、糖类、氨基酸、酸性水解酶和色素等多种成分。下列有关叙述,正确的是( )
A. 液泡膜、内质网膜和叶绿体膜在结构和功能上都一致
B. 小液泡融合成中央大液泡的过程体现了膜的选择透过性
C. 植物液泡含酸性水解酶,其功能类似于动物细胞中的溶酶体
D. 可用体积分数为95%的酒精和Na2CO3溶液提取液泡中的光合色素
【答案】C
【解析】
【分析】液泡主要存在于植物细胞中,内有细胞液,含有糖类、无机盐、色素和蛋白质等物质,可以调节植物细胞内的环境,充盈的液泡还可以使植物细胞保持坚挺。
【详解】A、液泡膜、内质网为单层膜,叶绿体是双层膜,膜的基本骨架都是磷脂双分子层,它们在膜功能上不完全一致,A错误;
B、小液泡融合成中央大液泡的过程,体现了生物膜的结构特点,即流动性,B错误;
C、液泡内水解酶和溶酶体内水解酶都是酸性水解酶,其水解作用与溶酶体中水解酶类似,C正确;
D、光合色素不在液泡中,且应用无水乙醇或95%的酒精与无水Na2CO3提取光合色素,D错误。
故选C。
2. 内共生起源学说认为,原始真核细胞吞噬了能进行有氧呼吸的原始细菌或进行光能自养的原始蓝细菌后,不仅没有将其消化分解,反而与其共存,最终演变为线粒体和叶绿体。下列支持内共生学说的实例有( )
①两种细胞器的DNA与细菌的DNA具有明显的相似性
②两种细胞器均具有完整的蛋白质合成系统,都含有核糖体
③两种细胞器的内外膜成分和性质差异明显
④线粒体和叶绿体中的绝大多数蛋白质由核DNA控制合成
A. ①②③B. ②③④C. ①②④D. ①③④
【答案】A
【解析】
【分析】内共生起源学说认为,被原始真核生物吞噬的蓝细菌有些未被消化,反而能依靠原始真核生物的“生活废物”制造营养物质,逐渐进化为叶绿体,被原始真核生物吞噬的需氧细菌均化为线粒体。
【详解】①线粒体和叶绿体基因组与细菌基因组具有明显的相似性,能支持内共生起源学说,①正确;
②线粒体和叶绿体均具有完整的蛋白质合成系统,都含有核糖体,能支持内共生起源学说,②正确;
③线粒体和叶绿体的内外膜成分和性质差异明显,能支持内共生起源学说,③正确;
④线粒体和叶绿体内的蛋白质合成由细胞核 DNA 调控,不受自身细胞器 DNA 的调控,体现的是线粒体、叶绿体与细胞核的联系,故不支持内共生起源学说,④错误。
故选A。
3. 细胞膜上的蛋白质CHIP28是一种水通道蛋白,为验证其作用,科研人员使用CHIP28的mRNA、非洲爪蟾卵母细胞和一定浓度的溶液进行实验,结果如图。下列叙述错误的是( )
A. 推测CHIP28贯穿于磷脂双分子层中
B. 正常情况下水较难大量进入非洲爪蟾卵母细胞
C. 实验组非洲爪蟾卵母细胞注入了CHIP28的mRNA
D. 该实验可证明水分子通过主动运输进出非洲爪蟾卵母细胞
【答案】D
【解析】
【分析】据题意可知,该实验自变量为卵母细胞是否含有水通道蛋白,因变量为卵母细胞的体积,从实验结果上看,导入CHIP28mRNA的非洲爪蟾卵母细胞随着时间的增加,体积逐渐增加,初步证明“CHIP28蛋白是水通道蛋白”。
【详解】A、根据细胞膜的流动镶嵌模型,推测细胞膜上的蛋白质CHIP28贯穿于磷脂双分子层中,A正确;
B、图中对照组就是正常情况,由实验结果可知,水较难直接通过细胞膜直接进入非洲爪蟾卵母细胞,B正确;
C、实验组蟾卵母细胞随着时间的增加,体积逐渐增加,可推得非洲爪蟾卵母细胞注入了CHIP28的mRNA,转录出CHIP28蛋白,协助水分子进入细胞,C正确;
D、如果要证明主动运输,就得证明该过程消耗能量,题中无法判断,D错误。
故选D。
4. 新采摘的玉米味道比较甜的原因是籽粒中蔗糖的含量高。采摘一天后籽粒中50%的游离蔗糖可转化为淀粉。下列分析正确的是( )
A. 采摘后放置几天后味道更甜
B. 冷冻处理可抑制淀粉的生成
C. 蔗糖转化为淀粉是通过光合作用实现的
D. 籽粒中的蔗糖是由两分子葡萄糖合成的
【答案】B
【解析】
【分析】糖类可分为单糖、二糖、多糖。糖类的主要功能是提供能量,还是重要物质(如核酸)以及重要结构(如纤维素)的组成成分。多糖的基本单元都是葡萄糖,如淀粉、纤维素、糖原。不同的二糖水解的产物不同,蔗糖水解生成葡萄糖和果糖,乳糖水解生成葡萄糖和半乳糖,麦芽糖水解生成葡萄糖。
【详解】A、采摘一天后籽粒中50%的游离蔗糖可转化为淀粉,蔗糖甜而淀粉不甜,采摘后放置几天后味道更淡,A错误;
B、冷冻处理可抑制酶的活性,抑制淀粉的生成,B正确;
C、玉米籽粒中不能进行光合作用,蔗糖转化为淀粉是通过酶催化实现的,C错误;
D、籽粒中蔗糖是由1分子葡萄糖和1分子果糖合成的,D错误。
故选B。
5. 毛囊干细胞属于成体干细胞,毛发的形成和生长依赖于其增殖和分化。研究发现,慢性压力会使毛囊干细胞长期保持“静止”状态,肥胖则导致其易分化成皮肤表面的其他细胞。下列叙述错误的是( )
A. 在细胞周期中,大多数毛囊干细胞处于分裂间期
B. 毛囊干细胞分化为不同种类细胞的过程中遗传物质发生选择性改变
C. 保持愉悦的心情并及时排解压力有助于保持发量
D. 长期高脂饮食可能会改变毛囊干细胞的分化方向而使头发减少
【答案】B
【解析】
【分析】干细胞是指已分化但仍保持有分裂能力的细胞,分为全能干细胞,多能干细胞和专能干细胞,毛囊干细胞属于专能干细胞。
【详解】A、在细胞周期中,间期所占的时间最长,所以大多数毛囊干细胞处于分裂间期,A正确;
B、细胞分化不改变细胞内的遗传物质,B错误;
C、分析题意可知,长期处于慢性压力会使毛囊干细胞保持静止状态,不会发生分裂分化,毛发再生减少,故保持愉悦的心情并及时排解压力,可保持发量,C正确;
D、根据题干信息:肥胖可通过激活某些信号改变毛囊干细胞的分化方向,使其分化成皮肤表面的其他细胞,而不是头发生长所必需的毛囊,由此判断,高脂饮食导致的肥胖可能会因毛囊干细胞分化方向改变而使头发减少,D正确。
故选B。
6. 生态足迹是一种测定人类消耗自然资源的生态经济学指标,可定量判断某地区的可持续发展状态。下列叙述正确的是( )
A. 生态足迹的值越大,代表单位人口所需的资源越多,对生态和环境的影响越大
B. 生态足迹是指维持某一人口单位生存所需生产资源的土地及水域面积
C. 国家经济发展越快,人口增长越慢,人均生态足迹就越小
D. 低碳生活方式和再生资源回收等可以增大人类的生态足迹
【答案】A
【解析】
【分析】生态足迹,又叫生态占用,是指在现有技术条件下,维持某一人口单位(一个人、一个城市、一个国家或全人类)生存所需的生产资源和吸纳废物的土地及水域的面积。
【详解】A、生态足迹也称“生态占用”,生态足迹的值越大,代表单位人口所需的资源越多,对生态和环境的影响就越大,A正确;
B、生态足迹,是指在现有技术条件下,维持某一人口单位(一个人、一个城市、一个国家或全人类)生存所需的生产资源和吸纳废物的土地及水域的面积,B错误;
C、国家经济发展的快慢与生态足迹没有必然关系,生态足迹与人的消费水平和生活方式有关,C错误;
D、积极的低碳生活方式可以减少碳的排放,从而降低生态足迹,D错误。
故选A。
7. 无菌技术是微生物研究和发酵工程的基础。借助不同的灭菌和消毒手段,可不同程度地减少或杀灭环境中的微生物,确保微生物研究和生产顺利进行。下列叙述正确的是( )
A. 巴氏消毒法可杀死物体内外所有的微生物
B. 无菌技术可以有效避免操作者被微生物感染
C. 接种、分离后使用过的器皿须先洗涤再收纳或丢弃
D. 接种环经火焰灼烧灭菌后,应趁热快速用其挑取菌落
【答案】B
【解析】
【分析】消毒是指使用较为温和的物理或化学方法杀死物体表面或内部的部分微生物,常用的方法有煮沸消毒法、巴氏消毒法、化学药剂消毒法、紫外线消毒法;灭菌是使用强烈的理化因素杀死物体内外所用的微生物,包括芽孢和孢子,常用的灭菌方法有灼烧灭菌、干热灭菌、湿热灭菌。
【详解】A、巴氏消毒法不可以彻底杀死物体内外所有的微生物,但对于部分不耐热的微生物具有杀灭作用,A错误;
B、无菌技术除用来防止实验室的培养物被其他外来微生物污染外,还能有效避免操作者被微生物感染,B正确;
C、接种、分离后使用过的器皿须先经彻底灭菌后再洗涤,以免造成环境污染,C错误;
D、接种环经火焰灼烧灭菌后应在火焰旁冷却后再挑取菌落,以免温度太高杀死菌种,D错误。
故选B。
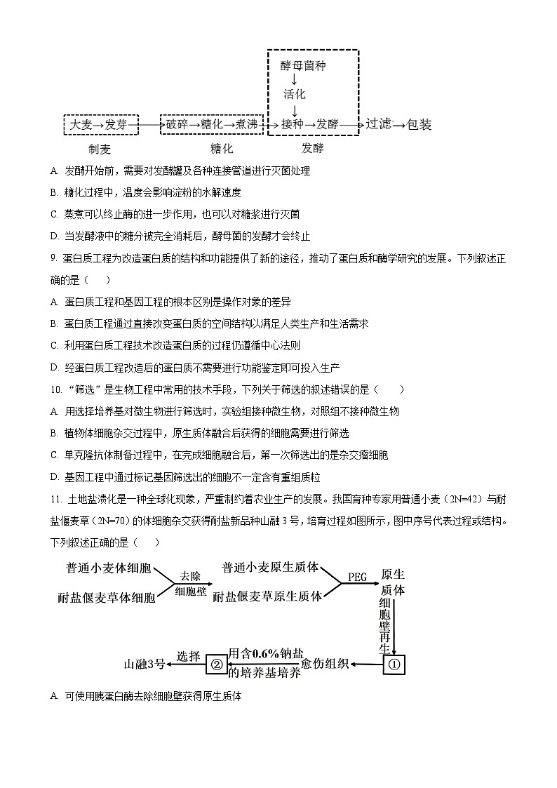
8. 啤酒是以大麦为主要原料经酵母菌发酵制成的,主要工艺流程如图所示,其中糖化主要是将麦芽中的淀粉等有机物水解为小分子物质。下列叙述错误的是( )
A. 发酵开始前,需要对发酵罐及各种连接管道进行灭菌处理
B. 糖化过程中,温度会影响淀粉的水解速度
C. 蒸煮可以终止酶的进一步作用,也可以对糖浆进行灭菌
D. 当发酵液中的糖分被完全消耗后,酵母菌的发酵才会终止
【答案】D
【解析】
【分析】啤酒发酵过程分为主发酵和后发酵两个阶段。酵母菌的繁殖、大部分糖的分解和代谢物的生成都是在主发酵阶段完成。主发酵又称“前发酵”,是啤酒发酵的主要过程,在这个过程中,酵母完成了增殖、厌氧发酵及其沉淀回收等,消耗了大部分可发酵性糖等成分,排出的发酵代谢产物即啤酒的主要组分。主发酵一般需要6-8天,长的达8-10天。下酒以后,由于嫩啤酒还含有少量的可发酵性糖类,在贮酒罐内会再次出现一个较为旺盛的发酵过程,这个过程即称为“后发酵”。后发酵是传统发酵方式的一个必然过程,需要在低温、密闭的环境下储存一段时间进行后发酵,这样才能形成澄清、成熟的啤酒。
【详解】A、发酵开始前,对于发酵罐以及各种连接管道都需要进行彻底灭菌,以防杂菌污染,A正确;
B、糖化过程是利用大麦发芽时产生的淀粉酶对淀粉进行水解,温度会影响淀粉酶活性,因此会影响淀粉的水解速度,B正确;
C、蒸煮过程中淀粉酶的活性丧失,因此蒸煮过程可以终止淀粉酶的进一步作用,并对糖浆灭菌,C正确;
D、在缺氧、酸性的发酵液中,酵母菌可以生长繁殖,但随着无氧呼吸过程中酒精含量的增多,酵母菌的生长受到抑制,因此酵母菌发酵过程未必待糖分消耗完全后才会终止,D错误。
故选D
9. 蛋白质工程为改造蛋白质的结构和功能提供了新的途径,推动了蛋白质和酶学研究的发展。下列叙述正确的是( )
A. 蛋白质工程和基因工程的根本区别是操作对象的差异
B. 蛋白质工程通过直接改变蛋白质的空间结构以满足人类生产和生活需求
C. 利用蛋白质工程技术改造蛋白质的过程仍遵循中心法则
D. 经蛋白质工程改造后的蛋白质不需要进行功能鉴定即可投入生产
【答案】C
【解析】
【分析】1、蛋白质工程的目标是根据人们对蛋白质功能的特定需求,对蛋白质的结构进行设计改造。由于基因决定蛋白质,因此要对蛋白质的结构进行设计改造,最终还必须通过改造或合成基因来完成。
2、天然蛋白质合成的过程是按照中心法则进行的:基因→表达(转录和翻译)→形成具有特定氨基酸序列的多肽链→形成具有高级结构的蛋白质→行使生物功能。而蛋白质工程却与之相反,它的基本思路是:从预期的蛋白质功能出发→设计预期的蛋白质结构→推测应有的氨基酸序列→找到并改变相对应的脱氧核苷酸序列(基因)或合成新的基因→获得所需要的蛋白质。
【详解】A、科学家改造葡萄糖异构酶的过程必须通过改造或合成基因来完成,操作对象没有差异,A错误;
B、蛋白质工程通过改造基因的结构,进而改变蛋白质的空间结构以满足人类生产和生活需求,B错误;
C、蛋白质工程的基本思路是:从预期的蛋白质功能出发→设计预期的蛋白质结构→推测应有的氨基酸序列→找到并改变相对应的脱氧核苷酸序列(基因)或合成新的基因→获得所需要的蛋白质。利用蛋白质工程技术改造葡萄糖异构酶的过程遵循中心法则,C正确;
D、经蛋白质工程改造后的蛋白质需要进行功能鉴定方可投入生产,D错误。
故选C。
10. “筛选”是生物工程中常用的技术手段,下列关于筛选的叙述错误的是( )
A. 用选择培养基对微生物进行筛选时,实验组接种微生物,对照组不接种微生物
B. 植物体细胞杂交过程中,原生质体融合后获得的细胞需要进行筛选
C. 单克隆抗体制备过程中,在完成细胞融合后,第一次筛选出的是杂交瘤细胞
D. 基因工程中通过标记基因筛选出的细胞不一定含有重组质粒
【答案】A
【解析】
【分析】标记基因的作用:鉴定受体细胞中是否含有目的基因,从而将含有目的基因的细胞筛选出来。
单克隆抗体制备流程:先给小鼠注射特定抗原使之发生免疫反应,之后从小鼠脾脏中获取已经免疫的B淋巴细胞;诱导B细胞和骨髓瘤细胞融合,利用选择培养基筛选出杂交瘤细胞;进行抗体检测,筛选出能产生特定抗体的杂交瘤细胞;进行克隆化培养,即用培养基培养和注入小鼠腹腔中培养;最后从培养液或小鼠腹水中获取单克隆抗体。
【详解】A、用选择培养基对微生物进行筛选时,实验组和对照组均接种相同数量的微生物,实验组接种在选择培养基上,对照组接种在普通培养基上,若实验组菌落数少于对照组,说明选择培养基具有筛选作用,A错误;
B、植物体细胞杂交过程中,原生质体融合后获得的细胞需要进行筛选,选出杂种细胞,B正确;
C、单克隆抗体制备过程中,在完成细胞融合后,第一次筛选出的是杂交瘤细胞,第二次筛选出的细胞既能无限增殖又能产特定抗体的杂交瘤细胞,C正确;
D、基因工程中通过标记基因筛选出的细胞不一定含重组质粒,如只含有普通质粒,D正确。
故选A。
11. 土地盐渍化是一种全球化现象,严重制约着农业生产的发展。我国育种专家用普通小麦(2N=42)与耐盐偃麦草(2N=70)的体细胞杂交获得耐盐新品种山融3号,培育过程如图所示,图中序号代表过程或结构。下列叙述正确的是( )
A. 可使用胰蛋白酶去除细胞壁获得原生质体
B. PEG诱导融合成功的标志是再生出细胞壁
C. ①形成愈伤组织的过程中,其细胞发生了再分化
D. 由愈伤组织到②的过程中不需要更换新的培养基
【答案】B
【解析】
【分析】植物细胞外面有一层细胞壁,这层细胞壁阻碍着细胞间的杂交。因此,在进行体细胞杂交之前,必须先利用纤维素酶和果胶酶去除这层细胞壁,获得原生质体。杂交过程中的一个关键环节 是原生质体间的融合,这必须要借助一定的技术手段才能实现。人工诱导原生质体融合的方法基本可以分为两大类-物理法和化学法。物理法包括电融合法、离心法等;化学法包括聚乙二醇(PEG)融合法、高 Ca2+一高pH融合法等,融合后得到的杂种细胞再经过诱导可形成愈伤组织,并可进一步发于中完整的杂种植株。
【详解】A、植物细胞壁的成分是纤维素和果胶,因此,可使用纤维素酶或果胶酶去除细胞壁获得原生质体,A错误;
B、杂种细胞再生出细胞壁是诱导细胞融合成功的标志,即PEG诱导融合成功的标志是再生出细胞壁,B正确;
C、①形成愈伤组织的过程中,其细胞发生了脱分化,C错误;
D、由愈伤组织到②的过程为再分化过程,该过程中需要更换新的培养基,D错误。
故选B。
12. 我国科研人员利用大鼠、小鼠两个远亲物种创造出世界首例异种杂合二倍体胚胎干细胞(AdESCs),过程如下图所示。该细胞可分化成各种杂种体细胞,为研究不同物种性状差异的分子机制提供了模型。相关叙述错误的是( )
A. 单倍体囊胚1最可能由小鼠的卵母细胞经体外诱导培养获得
B. 体外培养AdESCs需向培养液中添加动物血清等天然成分
C. 该项技术突破生殖隔离获得了哺乳动物远亲物种的杂种细胞
D. AdESCs的染色体组数与大鼠和小鼠体细胞融合的杂种细胞相同
【答案】D
【解析】
【分析】分析题图:小鼠的卵细胞体外培养到囊胚时期,取内细胞团细胞培养成孤雌单倍体胚胎干细胞,取大鼠的精子体外培养到囊胚时期,取内细胞团细胞培养成孤雄单倍体胚胎干细胞,两种胚胎融合成异种杂合二倍体胚胎干细胞(AdESCs)。
【详解】A、由单倍体囊胚1可获得孤雌单倍体胚胎干细胞,因此单倍体囊胚1最可能由小鼠的卵细胞经体外诱导培养获得,A正确;
B、血清等天然成分与细胞在体内需要的成分接近,含丰富的营养物质及各种生长因子等,因此体外培养AdESCs需向培养液中添加动物血清等天然成分,B正确;
C、由于物种间存在生殖隔离,因此自然情况下,哺乳动物远亲物种间的配子往往无法完成受精作用,或者即便能完成也不能继续发育成个体,该项技术突破了生殖隔离,获得了哺乳动物远亲物种的杂种细胞,C正确;
D、该AdESCs是杂合二倍体胚胎干细胞,故含有2个染色体组,但小鼠-大鼠杂种细胞由体细胞融合产生,通常含有4个染色体组,因此两者染色体组数不同,D错误。
故选D。
二、不定项选择题(本题共4小题,每小题4分,共16分。每小题备选答案中,有一个或一个以上符合题意的正确答案。每小题全部选对得4分,少选得2分,多选、错选、不选得0分。)
13. 下列为①②③④四类生物的部分特征:①仅由蛋白质与核酸组成;②具有核糖体和叶绿素,但没有形成叶绿体;③出现染色体和各种细胞器;④遗传物质主要存在于拟核中。下列对应的叙述错误的是( )
A. ④中的生物都是异养生物B. 肯定属于原核生物的是②和④
C. 流感病毒最可能属于①D. 能进行有氧呼吸的生物只有③
【答案】AD
【解析】
【分析】①仅由蛋白质与核酸组成的生物是病毒;②具有核糖体和叶绿素,但没有形成叶绿体的生物为原核生物,比如蓝藻;③出现染色体和各种细胞器的生物是真核生物;④遗传物质主要存在于拟核中,④属于原核生物。
【详解】A、④遗传物质主要存在于拟核中,④属于原核生物,既有自养型,也有异养型, A错误;
B、由分析可知,肯定属于原核生物的是②和④,B正确;
C、①仅由蛋白质与核酸组成的生物是病毒,因此流感病毒最可能属于①,C正确;
D、②③④四类生物都有可能进行有氧呼吸,D错误。
故选AD
14. 麻醉运输是最常见的大黄鱼保活运输方式,其中CO2麻醉是国际公认的安全环保麻醉技术。CO2麻醉可降低大黄鱼的有氧呼吸速率,但麻醉时间过长,可能会引起呼吸衰竭导致死亡。下列叙述不正确的是( )
A. CO2参与麻醉大黄鱼的过程中存在体液调节
B. 麻醉运输时,水环境温度应维持在其有氧呼吸的最适温度
C. 麻醉时间过长引起呼吸衰竭体现了机体调节能力具有一定限度
D. CO2麻醉时,大黄鱼体细胞无氧呼吸产生的CO2增加
【答案】BD
【解析】
【分析】激素等化学物质,通过体液传送的方式对生命活动进行调节,称为体液调节。激素调节是体液调节的主要内容。除激素外,其他一些化学物质,如组织胺、某些气体分子(NO、CO等)以及一些代谢产物(如CO2),也能作为体液因子对细胞、组织和器官的功能起调节作用。CO2是调节呼吸运动的重要体液因子。体液中CO2浓度变化会刺激相关感受器,从而通过神经系统对呼吸运动进行调节。
【详解】A、CO2通过体液传送的方式对大黄鱼的生命活动起调节作用,属于体液调节,A正确;
B、麻醉运输时,为尽可能减少大黄鱼体内有机物的消耗,水环境温度应低于大黄鱼有氧呼吸的最适温度,B错误;
C、麻醉时间过长引起呼吸衰竭体现了机体调节能力是具有一定限度的,超过一定限度会导致功能紊乱,C正确;
D、大黄鱼无氧呼吸产物为乳酸,不产生CO2,D错误。
故选BD。
15. 某鱼塘的能量流动过程模式图如下,N1、N2、N3表示同化量,箭头表示能量流动的方向。下列叙述错误的是( )
A. 流经该生态系统的总能量为N1
B. 生产者到消费者的能量传递效率为(N2+N3)/N1×100%
C. 图中A表示流向下一营养级的能量,这部分能量只在食物链中流动
D. 图中生产者和消费者构成的能量金字塔不一定是上窄下宽的
【答案】ABC
【解析】
【分析】1、生态系统能量的输入:能量流动的起点是从生产者经光合作用所固定太阳能开始的。生产者所固定的太阳能的总量=流经这个生态系统的总能量。
2、能量的传递:(1)传递的渠道:食物链和食物网;(2)传递的形式:以有机物的形式传递。
3、能量流动的特点:单向流动、逐级递减.输入到一个营养级的能量不能百分之百地流入下一营养级,能量在沿食物链流动过程中逐级减少的;传递效率:一个营养级的总能量大约只有 10%~20% 传递到下一个营养级。
【详解】A、流经该生态系统的总能量为N1+N3,A错误;
B、能量传递效率为相邻营养级同化量之比,故生产者到消费者的能量传递效率为N2/N1×100%,B错误;
C、图中A表示暂时未被利用的能量,C错误;
D、由于图中的消费者存在人为输入的能量,故图中生产者和消费者构成的能量金字塔不一定是上窄下宽的,D正确。
故选ABC。
16. 第三代试管婴儿技术(PGD/PGS)是对早期胚胎细胞进行基因诊断和染色体检测后再进行胚胎移植。检测包括PGD、PGS(PGD是指胚胎植入前的基因诊断,PGS是指胚胎植入前的染色体数目和结构检测)。下列叙述正确的是( )
A. 采集的卵子需培养至MⅡ期才能与获能的精子进行受精
B. PGS和PGD技术可分别用于筛选唐氏综合征和红绿色盲
C. 进行胚胎移植前需要对夫妻双方进行免疫检查
D. 获得的胚胎需培养至原肠胚期才能植入子宫
【答案】A
【解析】
【分析】1、动物体细胞核移植:将动物的一个细胞的细胞核移入一个去掉细胞核的卵母细胞中,使其重组并发育成一个新的胚胎,这个新的胚胎最终发育为克隆动物。
2、试管婴儿技术是指通过人工操作使卵子和精子在体外条件下成熟和受精,并通过培养发育为早期胚胎后,再经移植后产生后代的技术。
3、胚胎移植的基本程序主要包括:①对供、受体的选择和处理(选择遗传特性和生产性能优秀的供体,有健康的体质和正常繁殖能力的受体;用激素进行同期发情处理,用促性腺激素对供体母牛做超数排卵处理);②配种或人工授精;③对胚胎的收集、检查、培养或保存(对胚胎进行质量检查,此时的胚胎应发育到桑椹或胚囊胚阶段);④对胚胎进行移植;⑤移植后的检查。
【详解】A、体外受精时,需要将所采集到的卵母细胞在体外培养MII期,才可以与精子完成受精作用,A正确;
B、PGD是指胚胎植入前的基因诊断,PGD可用于筛选红绿色盲;PGS是指胚胎植入前的染色体数目和结构检测,PGS可用于筛选唐氏综合征,B错误;
C、受体子宫对外来胚胎几乎不发生免疫反应,因此进行胚胎移植前不需要对夫妻双方进行免疫检查,C错误;
D、“理想胚胎”需培养至桑葚胚或囊胚才能植入子宫,D错误。
故选A。
第Ⅱ卷 非选择题(共60分)
三、非选择题(本题共5小题,共60分)
17. 土豆褐变会导致其风味和品质下降。在有氧条件下,土豆中多酚氧化酶(PPO)催化邻苯二酚氧化形成醌,醌再进一步氧化聚合形成褐色色素(称为黑色素或类黑精),进而导致土豆褐变。在红茶制作过程中PPO也可高效催化儿茶素类物质合成茶黄素,从土豆中分离提纯PPO可为工业化制备高产量茶黄素提供一定的酶原料。研究人员对PPO的特性及活性影响因素进行了探究。回答下列问题:
(1)研究人员将PPO分别滴入含不同底物的三支试管中,如下表所示。该实验的目的是探究PPO的___特性,推测___号试管不变色。
(2)研究人员探究了不同种类土豆中PPO活力(也称酶活性)与温度关系,结果如图所示:
①酶活性是指____,可用____来表示。
②该实验的自变量是____。
③防止大白花土豆褐变与利用其PPO制备茶黄素过程中所需的温度是否相同,并说明理由___。
【答案】(1) ①. 专一性 ②. 2和3
(2) ①. 酶催化特定化学反应的能力 ②. 一定条件下酶所催化某一化学反应的速率 ③. 土豆的种类和温度 ④. 不相同,因为防止褐变需要抑制酶的活性,而制备茶黄素需要促进酶的活性
【解析】
【分析】酶的特性:
1、酶具有高效率的催化能力:其效率是一般无机催化剂的107~1013;
2、酶具有专一性:每一种酶只能催化一种或一类化学反应;
3、酶的作用条件较温和:(1)酶所催化的化学反应一般是在比较温和的条件下进行的;(2)在最适宜的温度和ph条件下,酶的活性最高。温度和ph偏高或偏低,酶活性都会明显降低;(3)过酸、过碱或温度过高,会使酶的空间结构遭到破坏,使酶永久失活。
【小问1详解】
题意显示,“在有氧条件下,土豆中多酚氧化酶(PPO)催化邻苯二酚氧化形成醌,醌再进一步氧化聚合形成褐色色素(称为黑色素或类黑精),进而导致土豆褐变,PPO催化邻苯二酚氧化形成醌,而不能催化间苯二酚、对苯二酚氧化形成醌,表格中显示本实验的自变量是底物的不同,因变量是产物的不同,产物通过颜色反应出来,因此该实验的目的是探究PPO的专一性的特性,根据实验原理可判断试管2和3都不变色;
【小问2详解】
①酶活性也称酶活力,是指酶催化特定化学反应的能力。酶活性可用一定条件下酶所催化某一化学反应的速率表示;
②该实验的目的是探究了不同种土豆中PPO 活力(也称酶活性)与温度的关系,因此该实验的自变量为不同种类的土豆和温度。
③防止大白花生土豆褐变与利用其PPO制备茶黄素过程中所需最适温度不一定相同,因为防止褐变需要抑制酶的活性,而制备茶黄素需要促进酶的活性。
18. 某学者为探讨干旱—高温交叉胁迫对水稻幼苗光合特性的影响,开展相关研究。该团队以水稻品种“N22”为实验材料,设置水稻幼苗正常生长(CK)、单一高温处理(H)、干旱—高温交叉处理(DH)的水培实验,一周后测定相关指标,结果如下表所示(表中数据为相对值):
(1)水稻细胞进行光合作用的色素分布在叶绿体的____上,叶绿素含量提取实验中,一般会加入一定量碳酸钙,其作用是____。
(2)由上表可知,高温处理会影响叶绿素含量,从而影响光反应生成____(填产物)。
(3)据上表可知,水稻幼苗在单一高温处理胁迫下,气孔导度和胞间CO2浓度均下降,原因是____。气孔因素引起的光合速率降低,是由于CO2直接影响了光合作用中____反应阶段的____过程。
(4)有研究表明,在干旱条件下脱落酸会导致气孔导度减小,现用该植物的脱落酸缺失突变体为材料,设计实验证明上述结论,简述实验思路:_____。
【答案】(1) ①. 类囊体薄膜 ②. 防止研磨中色素被破坏
(2)ATP、NADPH、氧气
(3) ①. 单一高温处理胁迫下,植物蒸腾作用增强,水分散失量增加,部分气孔关闭,CO2供应不足 ②. 暗 ③. CO2的固定
(4)将生理状况相近的脱落酸缺失突变体随机均分为两组,一组进行施加脱落酸处理,一组不作处理作为对照,置于干旱条件下培养一段时间后,测量两组植株的气孔导度并进行比较
【解析】
【分析】光合作用包括光反应和暗反应两个阶段:光反应发生场所在叶绿体的类囊体薄膜上,色素吸收光能、传递光能,并将一部分光能用于水的光解生成[H]和氧气,另一部分光能用于合成ATP;暗反应发生场所是叶绿体基质中,首先发生二氧化碳的固定,即二氧化碳和五碳化合物结合形成两分子的三碳化合物,三碳化合物在光反应产生的[H]和ATP的作用下被还原,进而合成有机物。
【小问1详解】
水稻细胞进行光合作用的色素分布在叶绿体的类囊体膜上。叶绿素含量提取实验中,一般会加入一定量碳酸钙,防止研磨中色素被破坏。
【小问2详解】
实验结果显示,高温处理会影响叶绿素的含量,从而影响光反应生成ATP,NADPH,氧气,即导致光合速率下降。
【小问3详解】
上表信息显示,水稻幼苗在单一高温处理胁迫下,气孔导度和胞间CO2浓度均表现出一定的下降,这是由于植物的自我保护性 调节引起的,即植株为了减少水分的散失,部分气孔关闭,进而导致二氧化碳供应不足,二氧化碳作为光合作用的原料,直接影响了光合作用过程中暗反应阶段的CO2固定过程。属于气孔因素引起的光合速率降低。
【小问4详解】
有研究表明,在干旱条件下脱落酸会导致气孔导度减小,因此,用该植物的脱落酸缺失突变体为材料,设计实验证明上述结论,根据实验目的可知本实验的自变量为是否有脱落酸,因变量是气孔导度的改变,因此实验思路为:将生理状况相近的脱落酸缺失突变体随机均分为两组,一组进行脱落酸处理,一组不作处理作为对照,置于干旱条件下培养一段时间后,测量两组植株的气孔导度并进行比较,若脱落酸处理组的气孔导度更小,则可证明上述结论。
19. 水稻(2N=12)为二倍体雌雄同株植物。株高是影响水稻产量的重要因素之一,株高适当降低尤其是矮化可以大幅增强水稻抗倒伏能力从而提高产量。研究人员利用甲基磺酸乙酯(EMS)对水稻进行处理,选育后得到由一对隐性基因控制的矮化突变体甲。
(1)获得该突变体采用的育种方式为___。
(2)研究人员获得另一种矮化突变体乙,同样由隐性基因控制。现欲通过杂交实验进行判断(不考虑基因突变、染色体变异和互换):
1.甲、乙的突变基因是否为同一对等位基因?
2.甲、乙的突变基因如果是非等位基因,这两对基因是否位于同源染色体上?
实验思路:___。
预测结果:
①若___,则甲、乙突变基因是同一对基因;
②若___,则甲、乙突变基因位于同源染色体上;
③若___,则甲、乙突变基因位于非同源染色体上。
【答案】(1)诱变育种
(2) ①. 将突变体甲和突变体乙杂交得到F1,(观察F1的表型);将F1自交,统计F2的表型及比例 ②. F1和F2均全为矮化水稻 ③. F2中矮化水稻∶非矮化水稻=1∶1 ④. F2中非矮化水稻(野生型)∶矮化水稻=9∶7
【解析】
【分析】探究两对基因在一对同源染色体上还是两对同源染色体上的方法如下:
(1)对两对基因都杂合的个体进行测交,观察测交后代是否符合“1:1:1:1”(或“1:3”“2:1:1”等变式)的性状分离比。
(2)对两对基因都杂合的个体进行自交,观察自交后代是否符合“9:3:3:1”(或“9:7”“12:3:1”等变式)的性状分离比。
【小问1详解】
研究人员利用甲基磺酸乙酯(EMS)对水稻进行处理,得到由一对隐性基因控制的矮化突变体甲,该育种方法属于诱变育种。
【小问2详解】
研究人员获得另一种矮化突变体乙,同样由隐性基因控制。现欲通过杂交实验进行判断:
.甲、乙的突变基因是否为同一对等位基因?甲、乙的突变基因如果是非等位基因,这两对基因是否位于同源染色体上?为了达到上述目的需要设计杂交实验实现,即通过将突变体甲和突变体乙杂交,观察F1的表现型;再将F1自交,统计F2的表现型及比例,通过分析做出判断。
①若两突变体的突变基因为同一对等位基因,则基因型都是aa,杂交后都是aa,即F1和F2均全为矮化水稻。
②若相关基因是非同源染色体且位于一对同源染色体上,则亲本的基因型可表示为AAbb和aaBB,二者杂交获得F1表现为野生,基因型为AaBb,其产生的配子及比例为aB∶ Ab=1∶1,F2的基因型及比例为aaBB:AaBb:AAbb=1:2:1,表现型及比例矮化水稻∶野生水稻=1∶1;
③若相关基因是位于非同源染色体上,则基因型为AaBb的F1产生的配子及比例为AB∶aB∶Ab∶ab=1∶1∶1∶1,F2的表现型及比例为野生水稻∶矮化水稻=(9A _B_ )∶(3A _bb +3aaB_ + 1aabb) =9∶7。
20. 进食可刺激胃腺细胞分泌胃液,胃液中含有胃酸及胃蛋白酶,有利于消化。酸性环境(pH2~4.5)刺激小肠上段黏膜处的S细胞释放促胰液素,促胰液素能够促进胰液(碱性)的分泌,胰液进入小肠中发挥消化作用。回答下列问题:
(1)胃酸可以杀灭进入胃内的细菌,这属于机体的____免疫。
(2)如下图所示为哺乳动物进食时,食物尚未进入胃内就可引起胃液分泌,称为头期胃液分泌。据图分析,该过程受____调节和____调节两条途径的共同调控。胃泌素可促进胃液分泌,若胃酸分泌过多,又可抑制胃泌素的分泌,这种调节方式叫做___。
(3)将一定量的盐酸通过静脉直接注入狗体内,胰液分泌____(填“增多”“减少”或“无显著变化”)。食糜(从胃离开进入小肠的半固体物质)会刺激小肠上段黏膜处的S细胞分泌促胰液素,食糜促进促胰液素分泌的过程____(填“属于”或“不属于”)体液调节。
【答案】(1)非特异性
(2) ①. 神经 ②. 神经—体液(两空顺序可换) ③. 负反馈调节
(3) ①. 无显著变化 ②. 不属于
【解析】
【分析】1、人体内环境稳态的调节机制是神经-体液-免疫调节网络。
2、非特异性免疫是生来就有的,人人都有,能对多种病原体有免疫作用,包括第一、二道防线。第一道防线是由皮肤和黏膜构成的,他们不仅能够阻挡病原体侵入人体,而且它们的分泌物(如胃酸)还有杀菌的作用,呼吸道黏膜上有纤毛,具有清扫异物的作用;第二道防线是体液中的杀菌物质(如溶菌酶)和吞噬细胞,具有溶解、吞噬和消灭病原体的作用。
3、在一个系统中,系统本身工作的效果,反过来又作为信息调节该系统的工作,这种调节方式叫作反馈调节。反馈调节包括正反馈和负反馈,负反馈调节是指某一成分的变化所引起的一系列变化抑制或减弱最初发生变化的那种成分所发生的变化;正反馈调节是指某一生成的变化所引起的一系列变化促进或加强最初所发生的变化。
【小问1详解】
胃腺细胞分泌胃液,属于皮肤及其黏膜的分泌物,胃酸可以杀灭进入胃内的细菌,是保护人体健康的第一道防线,属于非特异性免疫。
【小问2详解】
据图分析可知,胃窦G细胞分泌胃泌素,通过体液调节运输到胃腺细胞;胃腺细胞和胃窦又连接着传出神经。所以该过程受神经调节和神经-体液调节的共同调控。胃泌素通过体液调节运输到胃腺细胞,促进胃液分泌,若胃酸分泌过多,又可抑制胃泌素的分泌,有利于维持机体稳态,根据分析中反馈调节的概念可知,这种调节方式叫做负反馈调节。
【小问3详解】
盐酸通过静脉注入后,由于血浆中含有缓冲物质,因此导致盐酸被中和,且血液中的盐酸不能刺激小肠上段黏膜处的S细胞,故胰液不会因此分泌增多。体液调节是指化学物质经过体液传送的方式对生命活动进行调节,食糜刚刚从胃部离开,由于食麋带着部分胃液,因此其 pH呈酸性,会刺激到小肠上段的S细胞,而食糜中的酸性物质(HCl)未进入内环境,因此食糜刺激S细胞并不是盐酸(胃酸)借助体液运输实现的,所以不属于体液调节。
21. FAST是一种通过种子特异性启动子驱动荧光融合蛋白表达,利用种子荧光快速筛选转基因植株的方法。科研人员将能够在番茄种子中高水平特异性表达的油体蛋白基因SIOLEl与红色荧光蛋白基因TagRFP形成一个嵌合基因SIOLE1-TagRFP,通过基因工程培育并筛选出了转基因番茄,其过程如下图所示。请回答下列问题:
(1)利用PCR技术扩增嵌合基因SIOLEl-TagRFP时,需要____催化,一般经过变性、复性和____三步,其中复性是指____。
(2)图中构建A____时,首先切割Ti质粒和切割含有嵌合基因的DNA片段常使用两种不同的限制酶,其原因是____。切割时不使用EcRⅠ的原因是____。
【答案】(1) ①. 耐高温的DNA聚合酶(TaqDNA聚合酶) ②. 延伸 ③. 在温度为50℃左右时,两种引物通过碱基互补配对与两条单链DNA结合
(2) ①. 基因表达载体 ②. 防止目的基因和Ti质粒拼接时出现目的基因的反向拼接和自身环化现象 ③. 避免破坏Ti质粒上的卡那霉素抗性基因
【解析】
【分析】基因工程的基本工具为限制酶、DNA连接酶和运载体。基因工程的基本操作程序为:获取目的基因、构建基因表达载体、导入受体细胞、目的基因的检测和鉴定。
【小问1详解】
利用PCR技术扩增嵌合基因SIOLEl-TagRFP时,需要耐高温的DNA聚合酶(Taq DNA聚合酶)催化,一般经过变性、复性和延伸三步,其中复性是指在温度为50℃左右时,两种引物通过碱基互补配对与两条单链DNA结合。
【小问2详解】
A为目的基因表达载体,在构建目的基因表达载体时,为了防止目的基因和Ti质粒拼接时出现目的基因的反向拼接和自身环化现象,在切割Ti质粒和含有嵌合基因的DNA片段时通常使用两种不同的限制酶,这样可以保证目的基因的正确连接,也可避免出现自身环化;EcRⅠ在卡那霉素抗性基因上有识别序列,因此切割时不使用EcRⅠ,否则会破坏卡那霉素抗性基因,因为该基因可作为标记基因,用于目的基因的检测。试管号
PPO酶液
邻苯二酚
间苯二酚
对苯二酚
37℃保温10min,观察颜色变化
1
15滴
15滴
-
-
2
15滴
-
15滴
-
3
15滴
-
-
15滴
处理
净光合速率
气孔导度
胞间CO2浓度
蒸腾速率
叶绿素含量
CK
5.37
0.34
395.32
1.42
2.05
H
1.78
0.12
362.78
0.48
0.42
DH
4.75
0.39
425.65
1.66
1.93
2024长沙长郡中学高三下学期一模生物试题含解析: 这是一份2024长沙长郡中学高三下学期一模生物试题含解析,共15页。
2024长沙长郡中学高二上学期期中考试生物含解析: 这是一份2024长沙长郡中学高二上学期期中考试生物含解析,共14页。试卷主要包含了选择题,不定项选择,非选择题等内容,欢迎下载使用。
2024长沙长郡中学高二上学期期中考试生物含解析: 这是一份2024长沙长郡中学高二上学期期中考试生物含解析,共14页。试卷主要包含了选择题,不定项选择,非选择题等内容,欢迎下载使用。

