初中化学课题 1 燃烧和灭火课时训练
展开1.如图所示的一组实验可用于研究燃烧条件,下列说法中不正确的是( )
A.图l实验能比较白磷和红磷的着火点高低
B.若将图2白磷换成红磷不能观察到燃烧现象
C.图1中水下白磷未燃烧是由于没有与氧气接触
D.图1和图2实验烧杯中的热水只起到提高温度的作用
【答案】D
【详解】
A、在图1中铜片上的白磷与红磷作对照,可以说明温度都达到着火点时,可燃物才能燃烧,能比较白磷和红磷的着火点高低,故正确;
B、红磷的着火点是240℃,热水的温度不能达到红磷的着火点,所以若将图2中白磷换成红磷,不能观察到燃烧象,故正确;
C、图1中水中白磷不能燃烧是因为没有与氧气接触,故正确;
D、此组实验烧杯中的热水可以为白磷的燃烧提供热量,还可以为水中的白磷隔绝氧气,故错误;
故选:D。
2.在“向盛有等量冷水和热水的烧杯中同时加入少量品红的实验”中,下列说法错误的是
A.冷水和热水中的品红都发生扩散
B.热水中的品红分子小,冷水中的品红分子大
C.品红扩散是分子运动的结果
D.取等量冷水和热水是便于对照观察温度对分子运动的影响
【答案】B
A、分子总是在不断运动的,所以冷水和热水中的品红都发生扩散,不符合题意;
B、热水和冷水中品红分子大小相同,热水中品红分子运动速率大于冷水中品红分子的运动速率,所以盛热水的烧杯中变红速率较快,符合题意;
C、分子是在不断运动,所以品红扩散是分子运动的结果,不符合题意;
D、取等量的品红分别加入到等量的冷水和热水中,可以观察到在热水中溶液变红的快,在冷水中溶液变红的慢,说明温度越高分子的运动越快,不符合题意。故选B。
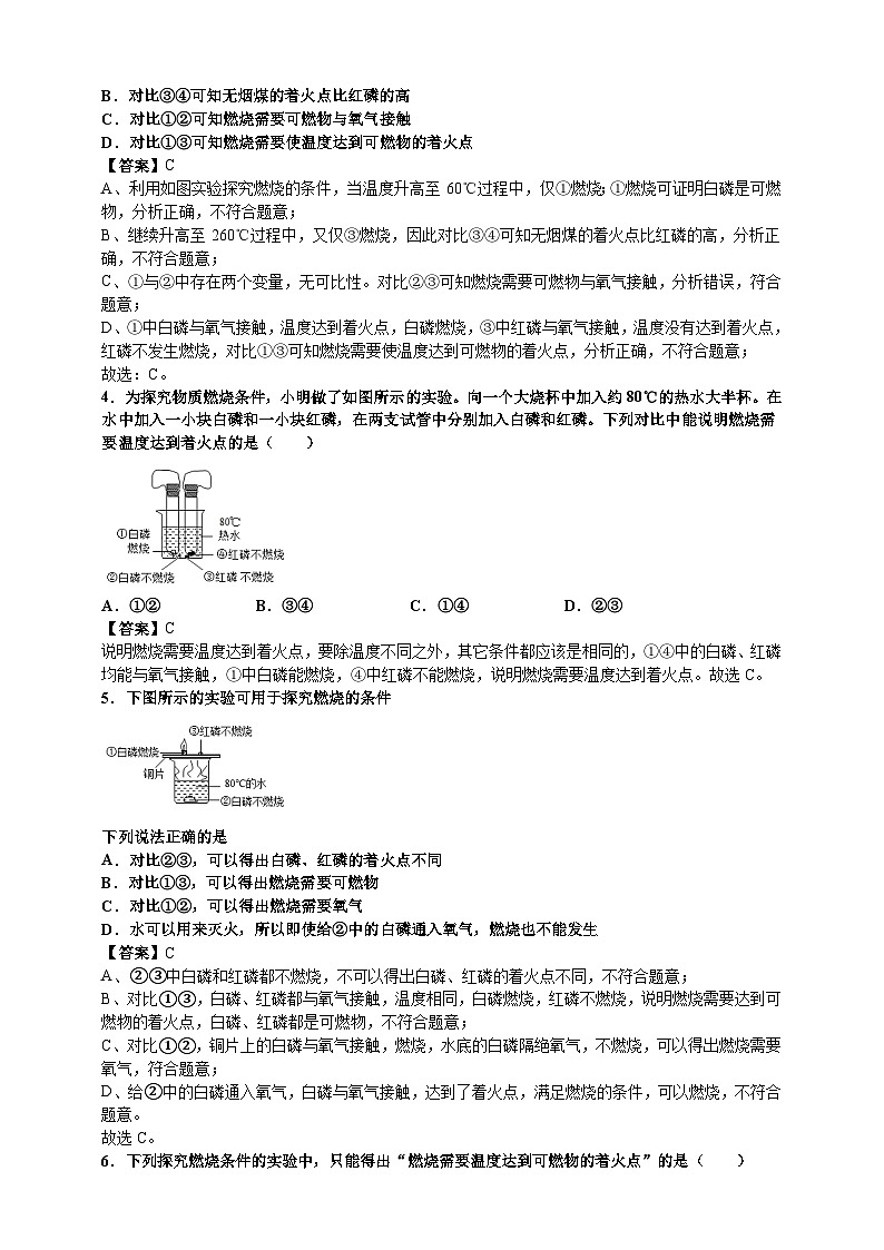
3.对比实验是科学探究的重要方法。利用如图实验探究燃烧的条件,当温度升高至60℃过程中,仅①燃烧;继续升高至260℃过程中,又仅③开始燃烧。下列分析不正确的是( )
A.①燃烧可证明白磷是可燃物
B.对比③④可知无烟煤的着火点比红磷的高
C.对比①②可知燃烧需要可燃物与氧气接触
D.对比①③可知燃烧需要使温度达到可燃物的着火点
【答案】C
A、利用如图实验探究燃烧的条件,当温度升高至 60℃过程中,仅①燃烧;①燃烧可证明白磷是可燃物,分析正确,不符合题意;
B、继续升高至 260℃过程中,又仅③燃烧,因此对比③④可知无烟煤的着火点比红磷的高,分析正确,不符合题意;
C、①与②中存在两个变量,无可比性。对比②③可知燃烧需要可燃物与氧气接触,分析错误,符合题意;
D、①中白磷与氧气接触,温度达到着火点,白磷燃烧,③中红磷与氧气接触,温度没有达到着火点,红磷不发生燃烧,对比①③可知燃烧需要使温度达到可燃物的着火点,分析正确,不符合题意;
故选:C。
4.为探究物质燃烧条件,小明做了如图所示的实验。向一个大烧杯中加入约80℃的热水大半杯。在水中加入一小块白磷和一小块红磷,在两支试管中分别加入白磷和红磷。下列对比中能说明燃烧需要温度达到着火点的是( )
A.①②B.③④C.①④D.②③
【答案】C
说明燃烧需要温度达到着火点,要除温度不同之外,其它条件都应该是相同的,①④中的白磷、红磷均能与氧气接触,①中白磷能燃烧,④中红磷不能燃烧,说明燃烧需要温度达到着火点。故选C。
5.下图所示的实验可用于探究燃烧的条件
下列说法正确的是
A.对比②③,可以得出白磷、红磷的着火点不同
B.对比①③,可以得出燃烧需要可燃物
C.对比①②,可以得出燃烧需要氧气
D.水可以用来灭火,所以即使给②中的白磷通入氧气,燃烧也不能发生
【答案】C
A、②③中白磷和红磷都不燃烧,不可以得出白磷、红磷的着火点不同,不符合题意;
B、对比①③,白磷、红磷都与氧气接触,温度相同,白磷燃烧,红磷不燃烧,说明燃烧需要达到可燃物的着火点,白磷、红磷都是可燃物,不符合题意;
C、对比①②,铜片上的白磷与氧气接触,燃烧,水底的白磷隔绝氧气,不燃烧,可以得出燃烧需要氧气,符合题意;
D、给②中的白磷通入氧气,白磷与氧气接触,达到了着火点,满足燃烧的条件,可以燃烧,不符合题意。
故选C。
6.下列探究燃烧条件的实验中,只能得出“燃烧需要温度达到可燃物的着火点”的是( )
A.B.C.D.
【答案】C
A、图示烧杯中的蜡烛一定时间后熄灭,放在空气中的蜡烛正常燃烧,说明燃烧需要氧气,故选项错误。
B、铜片上的白磷燃烧,红磷不燃烧,水中的白磷不能燃烧,铜片上的白磷能与氧气接触,温度能达到着火点,水中的白磷不能与氧气接触,红磷温度没有达到着火点;可得出燃烧需要与氧气接触,且温度达到着火点,故选项错误。
C、图中小木条先燃烧,小煤块后燃烧,说明燃烧需要温度达到可燃物的着火点,故选项正确。
D、图中小木条能燃烧,玻璃棒不能燃烧,说明燃烧需要可燃物,故选项错误。
故选:C。
7.依据如图所示实验装置可以探究红磷燃烧所需的条件(夹持仪器略去)。实验操作过程如下:①先通入N2一段时间,点燃酒精灯;②停止通入N2,改通O2,下列说法错误的是
A.实验过程①的a,b中均无明显现象
B.实验过程②的a中无明显现象,b中红磷燃烧
C.对比①②两个实验过程a中的实验现象,可知可燃物燃烧需要氧气
D.对比实验过程②的a、b中的实验现象,可知红磷燃烧需要温度达到着火点
【答案】C
A.过程①通入的是氮气,因氮气没有助燃性,所以a和b中红磷都不燃烧,无明显现象,故A不符合题意;
B.过程②中,a和b都与氧气接触,但a 中的温度未达到着火点,b中温度达到着火点,所以b燃烧,a不燃烧,故B不符合题意;
C.对比①②两个实验过程,可知可燃物燃烧不但需要氧气,还需要温度达到着火点;故C符合题意;
D.对比实验过程②的a、b中的实验现象,可知红磷燃烧需要温度达到着火点,故D不符合题意;
故选C。
8.下列关于燃烧和灭火的解释错误的是( )
A.实验过程中乒乓球碎片先燃烧,滤纸碎片后燃烧,是因为乒乓球的着火点比滤纸的低
B.火柴头垂直向上燃烧时容易熄灭,是因为热空气增大了火柴梗的着火点
C.蜡烛火焰很快熄灭,是因为金属丝圈吸收热量,温度降低到蜡烛着火点以下
D.蜡烛熄灭,是因为碳酸钠与稀盐酸反应产生二氧化碳,二氧化碳不支持燃烧
【答案】B
A、实验过程中乒乓球碎片先燃烧,滤纸碎片后燃烧,是因为乒乓球的着火点比滤纸的低,正确;B、着火点是物质固有的属性,一般不能改变,火柴梗竖直向上时,不能充分吸收燃烧放出的热量,使火柴梗温度不易达到着火点,而不是增大了火柴梗的着火点,错误;C、蜡烛火焰很快熄灭,是因为金属丝圈吸收热量,温度降低到蜡烛着火点以下,正确;D、蜡烛熄灭,是因为碳酸钠与稀盐酸反应产生二氧化碳,二氧化碳不支持燃,正确。故选B。
点睛:燃烧的条件是:①物质具有可燃性;②可燃物与氧气接触;③温度达到可燃物的着火点;三个条件必须同时具备,缺一不可;促进可燃物充分燃烧的因素:要有足够的氧气,可燃物与氧气的要有足够大的接触面积。
9.为完成下列图示的四个实验,编号处所指物质的选用正确的是( )
A.①木炭B.②氮气C.③空气D.④NaOH 溶液
【答案】D
A、测定空气中氧气含量的原理是:利用物质与空气中的氧气反应,又不生成气体,使瓶内气体减少,压强变小,水倒流入集气瓶内,倒流的水的体积就等于瓶内氧气的体积。木条燃烧生成气体二氧化碳,不能达到目的;B、燃烧是可燃物与氧气充分接触发生的发光、放热的剧烈的氧化反应。氮气不助燃,不能达到目的;C、铁丝在空气中不能燃烧,不能达到目的;D、硫在氧气中燃烧生成二氧化硫,能污染空气,氢氧化钠能与二氧化硫反应生成亚硫酸钠和水,能防止污染空气,能达到目的,正确。故选D。
10.下图所示的一组实验可用于探究燃烧条件。下列说法中正确的是
A.白磷通常保存在冷水中,铜片上的白磷要进行干燥处理
B.此组实验中烧杯里的热水只起到提高温度的作用
C.图1实验不能比较白磷和红磷着火点的高低
D.若将图2中白磷换成红磷,也能观察到燃烧的现象
【答案】A
A、白磷通常保存在冷水中,白磷表面附着水,故铜片上的白磷要进行干燥处理,故选项说法正确;
B、实验中烧杯里的热水起到提供热量、隔绝氧气的作用,故选项说法错误;
C、薄铜片上的白磷燃烧,红磷不能燃烧,图1实验能比较白磷和红磷着火点的高低,故选项说法错误;
D、红磷的着火点较高,高于热水的温度,将图2中白磷换成红磷,不能观察到燃烧的现象,故选项说法错误。
故选A。
11.控制变量是实验探究的重要方法。下列实验设计不能达到实验目的的是()
A. 探究燃烧条件之一:温度达到着火点
B. 区分硬水和软水
C. 探究接触面积对反应速率的影响
D. 比较空气与呼出的气体中CO2含量
【答案】C
A、乒乓球碎片的着火点低,先燃烧,滤纸后燃烧,说明燃烧需要温度达到着火点,不符合题意;
B、通常用肥皂水来鉴别硬水和软水,肥皂水在硬水中易起浮渣,在软水中泡沫较多,不符合题意;
C、所用酸的种类不同,无法探究接触面积对反应速率的影响,符合题意;
D、人体呼出的气体中二氧化碳含量高,能使澄清石灰水变浑浊,空气中二氧化碳含量低,不能使澄清石灰水变浑浊,可以比较空气与呼出的气体中CO2含量,不符合题意。
故选C。
12.下列实验能达到实验目的的是
A.①②B.②④C.③④D.①③
【答案】D
①在金属罐中用燃烧的蜡烛、面粉并鼓入空气的方法能验证粉尘能发生爆炸,可燃物与氧气充分混合点燃会发生爆炸,①正确;
②实验运用了对比的实验方法,铜片上的白磷与红磷对比,能得出可燃物燃烧的条件是:温度达到可燃物的着火点,但红磷着火点较高,放入水中无法证明是缺少氧气致使不燃烧,②不正确;
③碘溶于汽油,不溶于水,能说明物质的溶解性与溶剂种类有关,③正确;
④二氧化碳分别通入水和石蕊试液中无法证明二氧化碳是和水反应的还是和石蕊反应,④不正确;
故选D。
13.下图是一组与燃烧有关的实验,对下列实验现象的分析不正确的是
A.实验1红磷未燃烧,说明红磷的着火点比白磷高
B.实验2红磷燃烧,产生白烟,是因为具备燃烧的条件
C.实验2集气瓶中水的体积超过1/5,是因为红磷量不足
D.实验1热水中白磷没有燃烧,是因为水中的白磷没有与氧气接触
【答案】C
A、实验1中红磷未燃烧,而铜片上的白磷燃烧。两种可燃物都接触了空气,但是红磷没有燃烧说明红磷未达到着火点,而白磷燃烧说明白磷达到着火点。所以红磷比白磷的着火点高。A正确;
B、实验2中红磷是一种可燃物,而且接触了空气,温度达到了着火点,所以可以燃烧。B正确;
C、红磷不足则会导致消耗的氧气的量减少,从而使得回流的水的体积小于1/5。C错误;
D、实验1热水中的白磷在热水中,虽然温度达到了着火点,但是由于白磷没有接触氧气,所以无法燃烧。D正确。
故选C。
14.下列实验能够达到实验目的是( )
A.验证质量守恒定律 B.探究分子运动
C.探究燃烧的条件 D.检验甲烷中含有碳元素
【答案】C
A、碳酸钠和稀盐酸反应生成氯化钠、二氧化碳和水,二氧化碳会散逸到空气中,无法验证质量守恒定律,不符合题意;
B、浓盐酸具有挥发性,挥发出的氯化氢分子不断运动,当运动到A中时,氯化氢溶于水形成盐酸,盐酸显酸性,不能使酚酞溶液变色,无法探究分子运动,不符合题意;
C、铜片上的白磷燃烧,红磷不燃烧,说明燃烧的条件是达到可燃物的着火点,铜片上的白磷燃烧,水底的白磷不燃烧,说明燃烧需要与空气接触,可以探究燃烧的条件,符合题意;
D、在火焰上方罩一个干冷的烧杯,烧杯内壁有水雾出现,说明有水生成,根据质量守恒定律,化学反应前后,元素的种类不变,说明甲烷中含有氢元素,不符合题意。
故选C。
15.通常情况下,燃烧需要三个条件,如图所示的实验中,能证明可燃物燃烧与温度有关的是( )
A.②④B.②③C.①③D.①④
【答案】A
要证明可燃物燃烧与温度有关,必须保证其他变量相同,如可燃物相同,都与氧气接触。
【详解】
A、②中的白磷在冷水中,与氧气接触,不燃烧;④中的白磷在热水中与氧气接触,燃烧,说明燃烧与温度有关,选项正确;
B、②中的白磷在冷水中,与氧气接触,不燃烧;③中的白磷在热水中,不与氧气接触,不能燃烧,不能说明燃烧与温度有关,选项错误;
C、①中白磷在冷水中,不与氧气接触,不燃烧;③中的白磷在热水中,不与氧气接触,不能燃烧,不能说明燃烧与温度有关,选项错误;
D、①中白磷在冷水中,不与氧气接触,不燃烧;④中的白磷在热水中与氧气接触,燃烧,不能说明燃烧与温度有关,选项错误,故选A。
16.根据如图所示的实验,下列说法正确的( )
A.②③对比说明物质燃烧需要与空气接触
B.检验甲试管内的气体可以用燃着的木条
C.该实验说明二氧化碳能使紫色石蕊溶液变红
D.该实验的现象是产生淡蓝色火焰,放出热量,生成有刺激性气味的气体
【答案】B
A、探究可燃物燃烧的条件,必须控制变量。白磷和红磷是两种不同的物质,白磷和红磷的着火点不一样,水中的白磷不能燃烧,是因为白磷没有和氧气接触,铜片上的红磷不能燃烧,是因为红磷没有达到着火点,故②③对比,不能得出物质燃烧需要与空气接触的结论,①和②对比才能得出物质燃烧需要与氧气(或空气)接触的结论,选项A错误;
B、电解水时,与电源正极相连一端产生的是氧气,与电源负极相连一端产生的是氢气,氢气能燃烧,而氧气能支持燃烧。用燃着的木条伸入该试管内,木条燃烧得更旺,说明该试管内的气体是氧气,选项B正确;
C、将二氧化碳通入紫色石蕊试液中,紫色石蕊试液变红,其原因是二氧化碳和水反应生成碳酸,碳酸具有酸性,能使石蕊溶液变红,二氧化碳不能使石蕊变红,选项C错误;
D、硫在氧气中燃烧产生明亮的蓝紫色火焰,放出热量,生成有刺激性气味的气体,选项D错误。故选B。
17.用如图装置探究燃烧的条件,观察到①②不燃烧,③燃烧。下列分析正确的是
A.①不燃烧,说明红磷不是可燃物
B.对比①③,说明燃烧需要有可燃物
C.对比②③,说明燃烧需要可燃物与氧气接触
D.对比①②,说明燃烧需要温度达到可燃物的着火点
【答案】C
【详解】
A、①中红磷与空气接触,不燃烧,说明温度未达到着火点,不符合题意;
B、白磷、红磷都是可燃物,①③都与空气接触,①不燃烧,③燃烧,说明燃烧需要达到着火点,不符合题意;
C、②③温度相同,②隔绝空气,③与空气接触,②不燃烧、③燃烧,说明燃烧需要可燃物与氧气接触,符合题意;
D、①②均不燃烧,无法说明燃烧需要温度达到可燃物的着火点,不符合题意。
故选C。
18.如图是探究燃烧条件的实验装置图,下列关于该实验的说法中,不正确的是
A.只有左侧试管中的红磷能燃烧
B.只有右侧试管中的白磷能燃烧
C.磷燃烧的反应属于氧化反应
D.烧碱溶液的作用是吸收燃烧产物,减轻污染
【答案】A
A.红磷的着火点是200℃左右,热水的温度达不到其着火点,所以红磷不能燃烧,故A错误;
B.白磷的着火点较低,热水的温度达到了白磷的着火点,且与氧气接触,所以白磷发生了燃烧,故B正确;
C.磷燃烧是磷与氧气发生的化学反应,属于氧化反应,故C正确;
D.白磷燃烧生成的五氧化二磷是一种有毒物质,可以与氢氧化钠反应,所以烧碱溶液的作用是吸收燃烧产物,减轻空气污染,故D正确;
故选A。
19.下列实验可以得出的结论,其中不合理的是
【答案】C
A、甲实验中黄铜片能在铜片上刻划出痕迹,可以说明黄铜的硬度比铜大,结论合理;
B、乙实验既可以说明分子在不停的运动着,又可以说明氨水显碱性,结论合理;
C、丙实验既可以说明二氧化碳能溶于水,但不能说明二氧化碳显酸性,结论不合理;
D、镁带在二氧化碳中剧烈燃烧,说明燃烧不一定有氧气参加,结论合理。
故选:C。
20.下列是初中化学中常见的实验。相关说法错误的是________(填序号)。
①甲实验的目的是测定空气中氧气的含量
②乙实验,水中的白磷没有燃烧,是因为温度没有达到着火点
③丙实验加水后,立即旋紧瓶盖,振荡,看到的现象是软塑料瓶向内凹陷
④丁实验,酒精灯上放的金属网罩是为了提高温度
【答案】②
①红磷本身是固体,能在空气中燃烧,且生成物五氧化二磷是固体,可以通过红磷燃烧消耗集气瓶内氧气,用来测定空气中氧气含量,故正确;
②乙实验,水中的白磷没有燃烧,是因为没有氧气,故不正确;
③丙实验加水后,立即旋紧瓶盖,振荡,二氧化碳溶于水,瓶内气压变小,软塑料瓶向内凹陷,故正确;
④酒精灯上放的金属网罩是为了提高温度,故正确。
故选②。
21.以下是初中化学中常见的基本实验,回答下列问题。
(1) 实验A中燃烧的主要现象_______在空气中燃烧的化学反应方程式_______,若实验测定出的空气中氧气的含量小于1/5,则造成的原因可能是_______(任写一点)。
(2) B装置_______(“能”或“不能”)达到实验目的,改进的方法是_______。
【答案】红磷燃烧,产生大量白烟,放热 4P+5O22P2O5 红磷不足或装置漏气或没有冷却至室温就打开止水夹等 不能 铜片上放红磷
【详解】
(1)实验A中燃烧的主要现象是红磷燃烧,产生大量白烟,放热;红磷在空气中燃烧生成五氧化二磷,反应的化学反应方程式为:4P+5O22P2O5;若实验测定出的空气中氧气的含量小于1/5,则造成的原因可能是:红磷不足(氧气没有耗尽)、装置漏气(装置中有空气进入)、没有冷却至室温就打开活塞(气体受热膨胀,压强增大,进入集气瓶中的水偏小)等;故填:红磷燃烧,产生大量白烟,放热;4P+5O22P2O5;红磷不足或装置漏气或没有冷却至室温就打开止水夹等;
(2)B装置不能达到实验目的,因为铜片上的白磷燃烧,水中白磷不燃烧,说明燃烧需与氧气接触,但无法证明温度达到着火点,故改进方法是在铜片上放红磷,通过比较铜片上的白磷燃烧,铜片上的红磷不燃烧,可证明燃烧需要温度达到着火点。故填:不能;铜片上放红磷。
22.化学是以实验为基础的科学,请回答下列四个实验的相关问题。
(1)在实验一中,铁钉上铁锈最多的部位是_____(填“a”“b”“c”)。
(2)通过对比实验二中白磷A和白磷B处的现象,可以得出的燃烧条件是_____。
(3)在实验三中,观察到的实验现象是:烧杯中的蜡烛_____。
(4)实验四验证质量守恒定律的实验中,发生反应的化学方程式为_____。
【答案】b 可燃物需要与空气(或氧气)接触 下层的先熄灭,上层的后熄灭 Fe+CuSO4=FeSO4+Cu
(1)b处的铁钉与水、氧气接触最充分,最易生锈,故此处铁锈最多。
(2)白磷A燃烧,白磷B不燃烧,说明可燃物燃烧需要与空气(或氧气)接触。
(3)二氧化碳密度比空气大,不燃烧,也不支持燃烧,因此烧杯中的蜡烛下层的先熄灭,上层的后熄灭。
(4)铁和硫酸铜溶液反应生成铜和硫酸亚铁,反应的化学方程式为Fe+CuSO4=FeSO4+Cu。
故答案为:(1)b;(2)可燃物需要与空气(或氧气)接触;(3)下层的先熄灭,上层的后熄灭;(4)Fe+CuSO4=FeSO4+Cu。
23.以下图示的实验均是初中化学教科书上的实验,请回答下列问题。
(1)A实验中能够观察到的现象是___________。
(2)B实验中铜片上的白磷燃烧而红磷不燃烧,这一现象说明燃烧的条件之一是___________。
(3)C实验中发生的反应可用化学方程式表示为___________。
【答案】装有酚酞溶液的烧杯中溶液由无色变为红色 温度达到着火点
①浓氨水具有挥发性,氨分子进入到装有酚酞溶液的烧杯后与水反应生成氨水,氨水显碱性,可以使无色酚酞溶液变红
②铜片上的白磷和红磷均为可燃物,且与氧气接触,热水的温度是一样的,但白磷燃烧而红磷不燃烧,说明燃烧的条件之一是温度达到着火点
③C实验中发生的反应为红磷与氧气生成五氧化二磷,化学方程式为:
24.在做“燃烧的条件”实验时,把同样大小的滤纸碎片和乒乓球碎片分开放在一块薄铜片的两侧,加热铜片的中部,如图所示,观察到的现象是 先燃烧,通过此实验,说明燃烧的条件之一是 。
【答案】 乒乓球碎片 ,温度需达到可燃物的着火点
试题分析:滤纸碎片和乒乓球碎片都与空气接触,并且温度也一样,观察到的现象是乒乓球碎片先燃 烧, 说明燃烧的条件之一是温度需达到可燃物的着火点。
25.某化学兴趣小组围绕燃烧与灭火的主题开展了相关活动,如图所示。请你参与完成。
(1)图1实验中水的作用是____________,___________。
(2)图1 实验与教材实验相比的优点是___________。
(3)将装有某气体的大试管口朝下垂直插入水中,使管口罩住白磷(如图2 所示),结果观察到了“水火相容”的奇观,则大试管中所装的气体可能是_____________。
(4)欲使图1 中的红磷着火,可将试管从水中取出并____________后对试管加热。
【答案】提供热量,使温度达到可燃物的着火点 隔绝氧气 环保(或减少污染) 氧气(或空气) 擦干(或用吸水纸吸干)
【详解】
(1)图1实验中水的作用是提供热量,使温度达到可燃物的着火点,同时隔绝氧气。
(2)图1 实验始终在密闭容器中进行,产生的五氧化二磷不会污染空气,与教材实验相比的优点是环保。
(3)可燃物燃烧需要与氧气接触、温度达到着火点,热水中的白磷温度达到了着火点,再与氧气接触就会燃烧,故大试管中所装的气体可能是氧气(或空气)。
(4)欲使图1 中的红磷着火,可将试管从水中取出并擦干,然后对试管加热,与氧气接触的红磷达到着火点即可燃烧起来。
26.水在化学实验中的作用不可忽视。如图五个实验分别用到水:
(1)实验A中:水作_____(填“溶剂”或“溶质”)。
(2)实验B中:水的作用是_____。
(3)实验C中:往软塑料瓶中倒入水后盖上瓶塞振荡,该实验能证明二氧化碳具有的物理性质是_____。
(4)实验D中水的作用是提供热量和_____。
(5)a、b、c三处物质中能够燃烧的是_____(填字母序号),其燃烧时伴随的现象是_____,该反应的化学方程式为_____。
【答案】溶剂 防止瓶底炸裂 二氧化碳溶于水 隔绝空气 a 白磷燃烧,产生白烟,放出热量
【详解】
(1)在物质的溶解中,水的作用是作溶剂;
(2)铁丝燃烧时集气瓶底部放少量的水是防止生成物溅落瓶底,使集气瓶炸裂,故水的作用是防止瓶底炸裂;
(3)往软塑料瓶中倒入水后盖上瓶塞振荡,塑料瓶变瘪,该实验能证明二氧化碳具有的物理性质是二氧化碳溶于水;
(4)热水温度达到了白磷的着火点,能使铜片上的白磷燃烧,所以提供了热量,使水中白磷不能燃烧,是验证没有氧气是否能燃烧,所以水的作用是隔绝空气;
(5))a、b、c三处物质中能够燃烧的是a,因为热水温度达到了白磷的着火点,能使铜片上的白磷燃烧;其燃烧时伴随的现象是白磷燃烧,产生白烟,放出热量;白磷与氧气反应生成五氧化二磷,化学方程式为。
27.合理利用燃料、正确运用燃烧与灭火的化学原理对生产、生活非常重要。
(1)能源合作是“一带一路”的重要内容,中缅油气管道将石油和天然气输入中国,石油是由__________(填“混合物”或“纯净物”)组成的;天然气是较清洁的能源,其燃烧的化学方程式为__________________________________。
(2)用红磷燃烧来测定空气里氧气含量时,在酒精灯上加热红磷的作用是______________________;万一家里液化石油气泄漏,你的应急处理方法之一是_________________________________。
(3)为了研究可燃物的燃烧条件,某兴趣小组同学用如图所示装置进行实验(白磷、红磷均不超过绿豆大小,锥形瓶中的白磷A与红磷C尽量拉开距离),白磷的着火点为40℃,红磷的着火点为240℃。
①写出锥形瓶中发生的实验现象: ________________________________;温度计示数上升。
②结合本实验目的,写出烧杯中70℃热水的作用:
____________________;_____________。
【答案】混合物 甲烷燃烧生成水和二氧化碳,化学方程式为: 使红磷达到着火点 关闭阀门(合理即可) 白磷A燃烧产生大量白烟,红磷C不燃烧 提供热量使白磷A的温度达到着火点 使白磷B隔绝氧气
【详解】
(1)、石油的主要成分为各种烷烃、环烷烃、芳香烃等。是一种混合物;天然气的燃烧主要指甲烷的燃烧,甲烷燃烧生成水和二氧化碳,化学方程式为:
(2)、用红磷燃烧来测定空气里氧气含量的原理为红磷与氧气发生反应消耗氧气以此测量氧气含量,故在酒精灯上加热红磷,是使红磷达到着火点,发生反应;液化石油气泄漏首先应关闭阀门
(3)、①由图可知热水的温度为70℃, 而白磷的着火点为40℃,红磷的着火点为240℃,说明实验中达到了白磷的着火点,没有达到红磷的着火点,实验现象为白磷A燃烧产生大量白烟,红磷C不燃烧
②热水的作用是提供热源,达到白磷A的着火点,可以与红磷C形成对照实验;热水虽然达到了白磷B的着火点,但还可以使白磷B隔绝氧气,形成对照实验。
故答案为:(1)混合物,甲烷燃烧生成水和二氧化碳,化学方程式为:
(2)使红磷达到着火点,关闭阀门(合理即可)
(3)白磷A燃烧产生大量白烟,红磷C不燃烧;提供热量使白磷A的温度达到着火点;使白磷B隔绝氧气
28.为验证燃烧的三个条件,某化学兴趣小组设计了如下实验,请你一起参加探究。
(1)如图在试管1、3、4中放入等质量白磷,试管2中放入红磷,试管3和4中加有与烧杯中的水等温的热水。实验可观察到的现象为___________,同学们讨论认为通过比较试管___________(填试管编号)中的现象,可以得出燃烧条件“可燃物的温度达以着火点”;通过试管1、3、4中的现象对比,可得出燃烧的另一条件为___________。
(2)为了验证上述结论,小组同学向试管3中通入空气,试管4中通入氧气,看到的现象为_____。通过该现象,还能得出一条结论:影响燃烧剧烈程度的因素之一是______。
(3)要验证燃烧燃烧的第三个条件,小组同学决定选择下列物品的两种直接在酒精灯火焰上灼烧对比,你认为应该选择的两种物品是___________(填序号)。
①小煤块 ②水泥块 ③小木条 ④细铁丝
(4)破坏燃烧条件,燃烧就会停止。小组内某同学设计了如图实验,一段时间后蜡烛熄灭。生活中下列灭火方法,与如图灭火原理相同的是___________(填序号)。
A 废纸筐着火用水扑灭 B 炒菜时油锅着火用锅盖盖灭
C 草场着火用大型机械开挖隔离带 D 柴油泄露着火用沙土掩埋
【答案】试管1中白磷燃烧,有大量白烟产生,试管2、3、4中无明显现象 1和2 可燃物与氧气(或空气)接触 试管3、4中的白磷均燃烧,有大量白烟产生,且试管3中的白磷燃烧更剧烈 氧气的浓度 ②③ BD
【详解】
(1)试管1中白磷与空气接触,到达白磷的着火点,能够燃烧;试管2中红磷虽然与空气接触,但温度较低,无法燃烧;试管3、4中的白磷与热水接触,但都缺少空气,无法燃烧,故实验可观察到的现象为试管1中白磷燃烧,有大量白烟产生,试管2、3、4中无明显现象;试管1中白磷与空气接触,到达白磷的着火点,能够燃烧;试管2中红磷虽然与空气接触,但温度较低,无法燃烧,故通过比较试管1和2中的现象,可以得出燃烧条件“可燃物的温度达以着火点”; 试管1中白磷与空气接触,到达白磷的着火点,能够燃烧,试管3、4中的白磷与热水接触,但都缺少空气,故通过试管1、3、4中的现象对比,可得出燃烧的另一条件为可燃物与支持燃烧的氧气(或空气)接触;
(2) 小组同学向试管3中通入空气,试管4中通入氧气,相比之下,4中氧气浓度更高,故看到的现象为试管3、4中的白磷均燃烧,有大量白烟产生,且试管4中的白磷燃烧更剧烈;通过该现象,还能得出一条结论:影响燃烧剧烈程度的因素之一是氧气的浓度;
(3) 要验证燃烧燃烧的第三个条件是可燃物,在选择物品时一定要选择一种不能燃烧的物质,因此选择水泥块,另一种物质必须能在空气中燃烧,且着火点不能太高,因此选择小木条,故选②③;
(4)图中所示的灭火原理是隔绝氧气。
A、废纸筐着火用水扑灭,灭火原理是降低温度到可燃物着火点以下,错误;
B、炒菜时油锅着火用锅盖盖灭,灭火原理是隔绝氧气,正确;
C、草场着火用大型机械开挖隔离带,灭火原理是清除可燃物,错误;
D、柴油泄露着火用沙土掩埋,灭火原理是隔绝氧气,正确。
故选BD。
29.化学实验室常用二氧化锰催化过氧化氢分解的方法制取氧气。那么,影响过氧化氢分解速率的因素到底有哪些呢?某化学兴趣小组对此进行如下探究。
(提出问题)影响过氧化氢分解速率的因素有哪些?
(作出假设)假设1:过氧化氢溶液的浓度;
假设2:催化剂的质量;
假设3:温度;
假设4:_________(请你提出一种假设)。
(设计实验)小明同学设计如下实验方案进行验证。
(1)通过对比实验①和②可知,过氧化氢分解的速率与__________有关。
(2)二氧化锰在过氧化氢分解前后质量和_________不变。
(3)请你写出二氧化锰催化过氧化氢分解的文字表达式:_________。
(讨论交流)
(4)小红同学认为在这个实验中,必须用排水法收集氧气,理由是_________。
(5)小辉同学提出小明同学的方案无法验证温度对过氧化氢分解速率的影响。请你帮他说明理由:________。
(6)请你帮小红设计实验验证温度对过氧化氢溶液分解快慢影响。________
(7)同学们在老师的指导下设计实验继续探究。向两支试管分别加入等质量不同浓度的H2O2溶液,再加上等质量、等浓度的氯化铁溶液,分别用气压传感器测定两试管中气体压力变化曲线。如下图.请你从曲线中找岀氯化铁溶液对H2O2溶液分解影响的一条规律性结论:________
【答案】催化剂的种类(或催化剂颗粒大小) 过氧化氢溶液的浓度 化学性质 过氧化氢水+氧气 便于观察到氧气是否收集满 所设计的三组实验中,没有除了温度不同以外,其他条件均相同的对比实验 取2份等体积等浓度不同温度的过氧化氢溶液,分别加入等量颗粒大小相同的二氧化锰,测量收集等体积气体所需时间 氯化铁溶液对浓度大H2O2溶液分解促进效果更好。氯化铁溶液能加快H2O2溶液的分解(或氯化铁溶液对浓度大H2O2溶液分解促进效果更好)
【详解】
【作出假设】影响过氧化氢分解速率的因素有过氧化氢溶液的浓度,催化剂的质量,温度或催化剂的种类(或催化剂颗粒大小)等因此假设4为:催化剂的种类(或催化剂颗粒大小)。
【设计实验】(1)实验①和②中改变的实验参数是过氧化氢的浓度,通过对比可知过氧化氢浓度越高,过氧化氢分解时间越短,因此通过对比实验①和②可知,过氧化氢分解的速率与过氧化氢溶液的浓度有关。
(2)二氧化锰是过氧化氢分解的催化剂,催化剂二氧化锰在过氧化氢分解前后质量和化学性质不变。
(3)二氧化锰催化过氧化氢分解的文字表达式:。
【讨论交流】(4)用排水法收集氧气,当看到有气泡从集气瓶口外沿冒出,集气瓶内的液面下降至瓶口处后,标志着收集满一瓶气体,因此小红同学认为在这个实验中,必须用排水法收集氧气,理由是便于观察到氧气是否收集满。
(5)小辉同学提出小明同学的方案无法验证温度对过氧化氢分解速率的影响。请你帮他说明理由:所设计的三组实验中,没有除了温度不同以外,其他条件均相同的对比实验;
(6)对比试验采用控制变量法验证实验参数对是实验的影响,因此设计实验验证温度对过氧化氢溶液分解快慢影响:取2份等体积等浓度不同温度的过氧化氢溶液,分别加入等量颗粒大小相同的二氧化锰,测量收集等体积气体所需时间。
(7)通过曲线可知,加入等量的氯化铁,5%的过氧化氢反应速度快于2%的过氧化氢,因此得出的结论是:氯化铁溶液对浓度大H2O2溶液分解促进效果更好。或氯化铁溶液能加快H2O2溶液的分解(或氯化铁溶液对浓度大H2O2溶液分解促进效果更好)。
30.小刚和小强用图甲和图乙所示实验来探究可燃物燃烧的条件。经查阅资料知:
白磷着火点为40℃,红磷着火点为240℃,它们在空气中燃烧都生成有毒的白烟--------五氧化二磷,五氧化二磷易溶于水。
(1)小刚用图甲所示装置进行实验,观察到的现象是_____,该实验主要存在的问题是______。
(2)小强用图乙所示装置进行实验,得到以下实验事实:
①不通空气时,冷水中的白磷不燃烧②通空气时,冷水中的白磷不燃烧
③不通空气时,热水中的白磷不燃烧④通空气时,热水中的白磷燃烧
该实验中,能证明可燃物通常需要接触空气才能燃烧的实验事实是__(填序号)
(3)面粉不仅可以燃烧,一定条件下还会发生爆炸。某大型面粉厂灌装车间发生面粉爆炸,造成重大人员伤亡。为避免类似事件,生产过程可采取的措施有______。
A 密封门窗,隔绝氧气
B 严禁吸烟,杜绝火源
C 轻拿轻放,减少粉尘扬起
D 提高面粉的着火点
【答案】铜片上的白磷燃烧产生白烟。铜片上的红磷和水下白磷不燃烧; 会造成环境污染 ③④ BC
(1)甲图中的红磷达不到着火点不燃烧,白磷达到了着火点再与空气接触就符合了燃烧的条件能燃烧,而水中的白磷没有与氧气接触不能燃烧。所以实验的现象是:铜片上的白磷燃烧产生白烟。铜片上的红磷和水下白磷不燃烧;五氧化二磷释放到空气中会造成环境污染;
(2)能证明可燃物通常需要接触空气的变量是:是否解触空气,有空气燃烧的,有不同空气不燃烧的,其它各量均相同;所以③④正确;
(3)为了避免发生安全事故,生产面粉的过程中应该严禁吸烟,杜绝火源,轻拿轻放,减少粉尘扬起。故填:BC。
31.课堂上老师曾经给我们演示了如图所示的实验,请回答下列问题:(温馨提示:白磷的着火点为40℃,红磷的着火点为240℃)
(1)对比分析铜片上白磷和水中白磷发生的现象,可以得出燃烧的条件为_______;对比分析铜片上的红磷和白磷发生的现象,可以得出燃烧的条件为_______.红磷燃烧的化学方程式为_________
(2)炒菜时油锅中的油不慎着火,可用锅盖盖灭,其灭火原理是 ________。堆放杂物的纸箱着火时,可用水扑灭,原理是_______
【答案】与空气(氧气)接触 达到着火点 4P+5O22P2O5 隔绝空气(氧气) 使温度降到可燃物着火点以下
【详解】
(1)对比铜片上白磷和水中的白磷,水中白磷不可燃烧,铜片上白磷可燃烧,说明燃烧还需要与助燃性气体即空气(或氧气)接触;对比铜片上的白磷和红磷,白磷可燃烧而红磷不可燃烧,说明燃烧需要温度达到可燃物的着火点,红磷化学式为P,在氧气中燃烧生成五氧化二磷,其化学方程式为:4P+5O22P2O5,故答案为:与空气(氧气)接触;4P+5O22P2O5;
(2)炒菜时油锅中的油不慎着火,可用锅盖盖灭,其灭火原理为隔绝空气(氧气);堆放杂物的纸箱着火时,可用水扑灭,主要是因为水能使温度降到可燃物着火点以下,故答案为:隔绝空气(氧气);使温度降到可燃物着火点以下。
32.某兴趣小组话动中,同学们按图1装置对“可燃物燃烧的条件”进行探究。探究过程中,大家对磷燃烧生成的大量白烟是否危害人体健康提出疑问。
(查阅资料)白磷的着火点是40℃,红磷的着火点是240℃,……燃烧产物五氧化二磷是白色固体,会刺激人体呼吸道,并能与空气中的水蒸气反应,生成有毒的偏磷酸(HPO3)。
(变流与讨论)白烟对人体健康有害,该实验装置必须改进。
(改进与实验)同学们按改进后的图2装置进行实验。
请你帮助他们将下表补充完整。
(反思与评价)
(1)改进后的图2装置与图1装置比较的优点是:____。
(2)扎西同学指出图2装置仍有不足之处,并设计了图3装置,其中气球的作用是:____(填字母,可多选)。
A收集生成的气体
B防止有害物质污染空气
C调节试管内的气体压强,避免橡皮塞因试管内气体热膨胀而松动
(拓展与迁移)实验小结时,卓玛同学说:“待a试管冷却后,如果将试管口朝下垂直伸入水面下(室温),并取下橡皮塞,将看到液体进入试管。”这一说法得到大家的一致认同。你认为如果不考虑橡皮塞占试管的容积,且实验所用白磷足量,装置气密性良好,进入a试管内液体的体积约占试管容积的_______,理由是____。
【答案】没有接触空气或氧气 温度没有达到红磷的着火点 防止燃烧后产生的有害物质污染空气(答案合理即可) BC 空气中氧气的含量约占
【详解】
[改进与实验]
燃烧必须达到三个条件:①物质本身具有可燃性,②可燃物与助燃物充分地接触,③达到可燃物的着火点。
所以投入水中的白磷虽然温度达到着火点,但是在水中与空气隔绝,所以不会燃烧;
试管中的白磷会燃烧,它的温度即达到着火点又与空气接触,满足燃烧的条件;
试管中的红磷尽管与空气接触,但是温度没有达到它的着火点,所以不会燃烧。
[反思与评价]
(1)改进后的图2装置与图1装置比较燃烧后的产物在试管中不会散发到空气里,所以优点是能防止白磷燃烧产生的五氧化二磷逸散,危害人体健康;
(2)图3装置中气球的作用是:避免橡皮塞因试管内气体热膨胀而松动和防止有害物质污染空气,故选BC。
[拓展与迁移]
如果不考虑橡皮塞占试管的容积,且实验所用白磷足量,装置气密性良好,进入a试管内液体的体积约占试管容积的,因为空气中氧气的体积约占空气体积的。
33.某兴趣小组用下图(试管中充满空气)所示的实验来探究“可燃物燃烧的条件”。经查阅资料可知:白磷着火点为40℃,红磷着火点为240℃,它们在空气中燃烧都生成白烟。
(1)用图甲所示装置进行实验,观察到的现象是_________。
(2)根据实验得出可燃物燃烧的条件是__________、_________。
(3)图甲所示实验装置有不足之处,请指出来:_________。
(4)若试管a改用图乙所示装置进行实验,待试管冷却后打开止水夹,假如进入试管中水的体积约占试管体积的1/5(不考虑橡皮塞所占体积),请问你能从该现象获得哪些信息(任写一条):________。
【答案】试管a中的白磷燃烧,产生白烟 可燃物与空气(氧气)接触 温度达到可燃物的着火点 试管内空气受热膨胀可能会弹起橡皮塞 空气中的氧气体积约占总体积的1/5(或试管中白磷足量)
【分析】
根据可燃物燃烧的条件,结合白磷、红磷燃烧的条件以及空气中氧气成分进行分析解答。
【详解】
(1)观察图形,了解题意可知试管a中的白磷与空气接触、达到着火点,所以试管a中的白磷燃烧,产生白烟.故答案为:试管a中的白磷燃烧,产生白烟;
(2)分析甲图中的试验现象可知,试管a中的白磷能够燃烧是因为与空气接触并达到着火点.故答案为:可燃物与空气接触;温度达到可燃物的着火点;
(3)图甲所示的试验装置的不足之处是:试管内的物质燃烧会使空气受热膨胀,使橡皮塞弹出.故答案为:有,试管内空气受热膨胀可能会弹起橡皮塞;
(4)白磷的燃烧需要消耗氧气,氧气的体积约占空气总体积的,正好进入试管中水的体积约占试管体积的.说明试管内的氧气已被消耗殆尽,有足量的磷参加反应.
故答案为:试管中白磷足量,空气中的氧气体积约占总体积的.
34.某化学兴趣小组的甲、乙两位同学对探究燃烧需要的条件非常感兴趣,为此进行了有关的实验探究。
(查阅资料)(1)白磷和红磷燃烧都能生成白色的五氧化二磷,五氧化二磷有毒,会对呼吸道造成一定的伤害。
(2)五氧化二磷易溶于水,与热水反应生成磷酸,与冷水反应生成偏磷酸。
(3)白磷的着火点为40℃,常温下在空气中也能与氧气反应;红磷的着火点为260℃。
(实验探究一)图1是甲同学探究燃烧条件的实验,请你根据图中的实验现象回答有关问题:
(1)铜片上的红磷不燃烧,是因为_____。
(2)烧杯中水的作用是①_____;②_____。
(实验探究二)乙同学经过实验和思考,发现甲同学设计的实验存在问题,同时设计了新的实验如图2。
(1)设计A、C的目的是_____。
(2)能验证可燃物燃烧需要O2的现象是_____。
(实验反思)甲同学设计的实验存在的问题是_____(写一条即可)。
【答案】温度没有达到红磷的着火点 使烧杯内的白磷隔绝了氧气 给铜片上的白磷燃烧提供了热量 探究可燃物燃烧温度需要达到着火点 B中白磷不燃烧,C中白磷燃烧 污染环境或危害身体健康(合理即可)
【详解】
1、【实验探究一】
(1)铜片上的红磷不燃烧是因为铜片的温度最高只能达到热水所提供的80℃,不能达到红磷的着火点,故填:温度没有达到红磷的着火点;
(2)烧杯中水的可为铜片上的白磷燃烧提供热量,同时也隔绝了烧杯内的白磷与空气的接触,故填:使烧杯内的白磷隔绝了氧气 给铜片上的白磷燃烧提供了热量;
2、【实验探究二】
(1)由实验A与C相比较可知,都有氧气与白磷接触,只是水的温度不同,所以这样设计的目的是探究可燃物燃烧温度需要达到着火点,故填:探究可燃物燃烧温度需要达到着火点;
(2)能验证可燃物燃烧需要O2就是设计实验一个与氧气充分接触,另一个不与氧气充分接触,所以应选用实验B与C进行观察,所以可以观察到的现象是B中白磷不燃烧,C中白磷燃烧,故填:B中白磷不燃烧,C中白磷燃烧;
3、【实验反思】
甲同学设计的实验存在的问题是红磷、白磷燃烧后产生的五氧化二磷有毒会污染空气危害身体健康。故填:污染环境或危害身体健康(合理即可)。
35.为了探究燃烧的条件,同学们按图1装置对“可燃物燃烧的条件”进行探究。探究过程中,大家对磷燃烧生成的大量白烟是否危害人体健康提出疑问。
[查阅资料]
白磷的着火点是40℃,红磷的着火点是240℃,两者的燃烧产物相同,且会刺激人体呼吸道,能与空气中水蒸气反应,生成有毒的偏磷酸(HPO3)。
[交流讨论]
白烟对人体健康有害,该实验装置必须改进。
[改进实验]
同学们按改进后的图2装置进行实验。
[实验现象]
a试管中白磷燃烧,热水中白磷没有燃烧。b试管中________________。
[分析讨论]
(1)a试管中白磷燃烧的化学方程式为________________。
(2)热水中白磷没有燃烧的原因是________________。
[实验结论]
燃烧需要三个条件:(1)可燃物;(2)________________;(3)________________。
[反思评价]
王泽同学指出图2装置仍有不足之处,并设计了图3装置,其中气球的作用是________________。
[拓展迁移]
实验结束后,待图2中a试管冷却恢复至室温后,将试管倒置水中,并在水中取下橡胶塞,将看到试管中液面升高。若上述实验白磷足量且气密性良好,进入a试管内水的体积接近试管容积的_____。
【答案】红磷不燃烧 没有与空气(或氧气)接触 氧气(或空气) 达到燃烧所需的最低温度(也叫着火点) 缓冲作用,防止橡皮塞冲出 1/5
【详解】
[实验现象]
a试管中白磷与空气(或氧气)接触,达到了着火点,能够燃烧;热水中白磷,没有与空气(或氧气)接触,不能燃烧;b试管中红磷与空气接触,但是没有达到着火点,不能燃烧,故b试管中红磷不燃烧;
[分析讨论]
(1)白磷燃烧生成五氧化二磷,该反应的化学方程式为:;
(2)热水中的白磷,温度达到了着火点,但是烧杯中的热水隔绝了空气(或氧气),没有满足燃烧的条件,因此热水中的白磷不能燃烧的原因是:没有与空气(或氧气)接触;
[实验结论]
a试管中白磷与空气(或氧气)接触,达到了着火点,能够燃烧,热水中的白磷,温度达到着火点,但没有与空气(或氧气)接触,不能燃烧,说明燃烧需要空气(或氧气);b试管中的红磷与空气接触,但是没有达到着火点,不能燃烧,a试管中白磷与空气(或氧气)接触,达到了着火点,能够燃烧,说明燃烧需要达到可燃物的着火点,故燃烧需要满足的条件是:(1)可燃物;(2)氧气(或空气);(3)达到燃烧所需的最低温度(也叫着火点);
[反思评价]
白磷燃烧,放出大量的热,会使装置内气体受热膨胀,压强增大,可能使橡皮塞冲出。气球可以平衡压强,起到缓冲的作用,避免橡皮塞冲出;
[拓展迁移]
白磷燃烧消耗氧气,白磷足量且气密性良好,白磷能将装置内氧气耗尽。因为氧气体积约占空气体积的1/5,所以燃烧结束,待图2中a试管冷却恢复至室温后,将试管倒置水中,并在水中取下橡胶塞,将看到试管中液面升高,进入a试管内水的体积接近试管容积的1/5。
序号
①
②
③
④
实验
目的
验证面粉粉尘能发生爆炸
探究可燃物的燃烧条件
探究溶剂种类对物质溶解性的影响
探究二氧化碳能与水反应
实验①
实验②
实验③
实验④
白磷不燃烧
白磷不燃烧
白磷不燃烧
白磷燃烧
选 项
A.
B.
C.
D.
图
示
结
论
实验中黄钢片能在铜片上刻画出痕迹,可以说明黄铜的硬度比铜片大
实验既可以说明分子在不停地运动着,又可以说明氨水能使酚酞变红
实验既可以说明二氧化碳易溶于水,又可以说明二氧化碳具有酸性
实验中镁剧烈燃烧,产生白色、黑色两种固体,说明燃烧不一定需要氧气
序号
H2O2浓度/%
H2O2质量/g
温度/℃
MnO2质量/g
O2体积/mL
时间/s
①
5
12
20
0.2
125
20
②
30
12
20
0.2
125
2
③
30
12
40
…
125
148
实验现象
对实验现象的解释
(1)a试管中白磷燃烧,热水中白磷没有燃烧
(2)b试管中红磷没有燃烧
(1)热水中白磷没有燃烧的原因是:______;
(2)b试管中红磷没有燃烧的原因是:____;
初中化学人教版九年级上册课题1 爱护水资源同步达标检测题: 这是一份初中化学人教版九年级上册<a href="/hx/tb_c9850_t7/?tag_id=28" target="_blank">课题1 爱护水资源同步达标检测题</a>,共11页。试卷主要包含了下列做法有利于保护水资源的是,联合国发布报告,水是生命之源,既普通又宝贵等内容,欢迎下载使用。
化学九年级上册课题2 氧气巩固练习: 这是一份化学九年级上册<a href="/hx/tb_c9844_t7/?tag_id=28" target="_blank">课题2 氧气巩固练习</a>,共24页。试卷主要包含了关于物质燃烧的现象描述正确的是,下列有关实验现象描述正确的是,下列实验现象描述正确的是,实验探究需要仔细观察等内容,欢迎下载使用。
初中化学人教版九年级上册课题1 空气课堂检测: 这是一份初中化学人教版九年级上册<a href="/hx/tb_c9843_t7/?tag_id=28" target="_blank">课题1 空气课堂检测</a>,共14页。试卷主要包含了下列做法中,会加剧大气污染的是,有关空气的叙述中,正确的是,下列物质属于纯净物的是,空气中含量最多的是,下列各物质中属于混合物的是,下列有关空气的说法错误的是等内容,欢迎下载使用。

