高考化学一轮复习第10章有机化学基础第53讲有机合成与推断学案
展开1.进一步掌握官能团的性质及不同类别有机化合物的转化关系。
2.能准确分析有机合成路线图,提取相关信息推断中间产物,能根据常见官能团的性质和已知信息设计有机合成路线。
考点一 有机合成的主要任务
1.有机合成中碳骨架的构建
(1)碳链的增长。
通过引入含碳原子的官能团等方式使碳链增长,如取代反应、加成反应等。
①醛、酮与HCN加成。
+H—CN eq \(――→,\s\up7(催化剂)) eq \(□,\s\up1(1)) ________________
②醛、酮与RMgX加成。
+RMgX―→ eq \(□,\s\up1(2)) _______________
③醛、酮的羟醛缩合(其中至少一种有α-H)。
eq \(――→,\s\up7(催化剂)) eq \(□,\s\up1(3)) ______________
(2)碳链的缩短。
氧化反应等可以使烃分子的碳链缩短,如烯烃、炔烃及芳香烃的侧链被酸性高锰酸钾溶液氧化,生成羧酸或酮。
①CH3CH===C(CH3)2 eq \(――→,\s\up7(KMnO4),\s\d8(H+)) eq \(□,\s\up1(4)) ______________________________。
② eq \(――→,\s\up7(KMnO4),\s\d8(H+)) eq \(□,\s\up1(5)) ___________。
(3)碳链成环的方法。
①二元醇成环,如HOCH2CH2OH eq \(――→,\s\up7(浓硫酸),\s\d8(△)) +H2O。
②羟基酸酯化成环,如 eq \(,\s\up7(浓硫酸),\s\d8(△)) +H2O。
③氨基酸成环,如H2NCH2CH2COOH―→+H2O。
④二元羧酸成环,如HOOCCH2CH2COOH
+H2O。
⑤利用题目所给信息成环,如常给信息二烯烃与单烯烃的聚合成环:。
2.有机合成中官能团的转化
(1)官能团的引入。
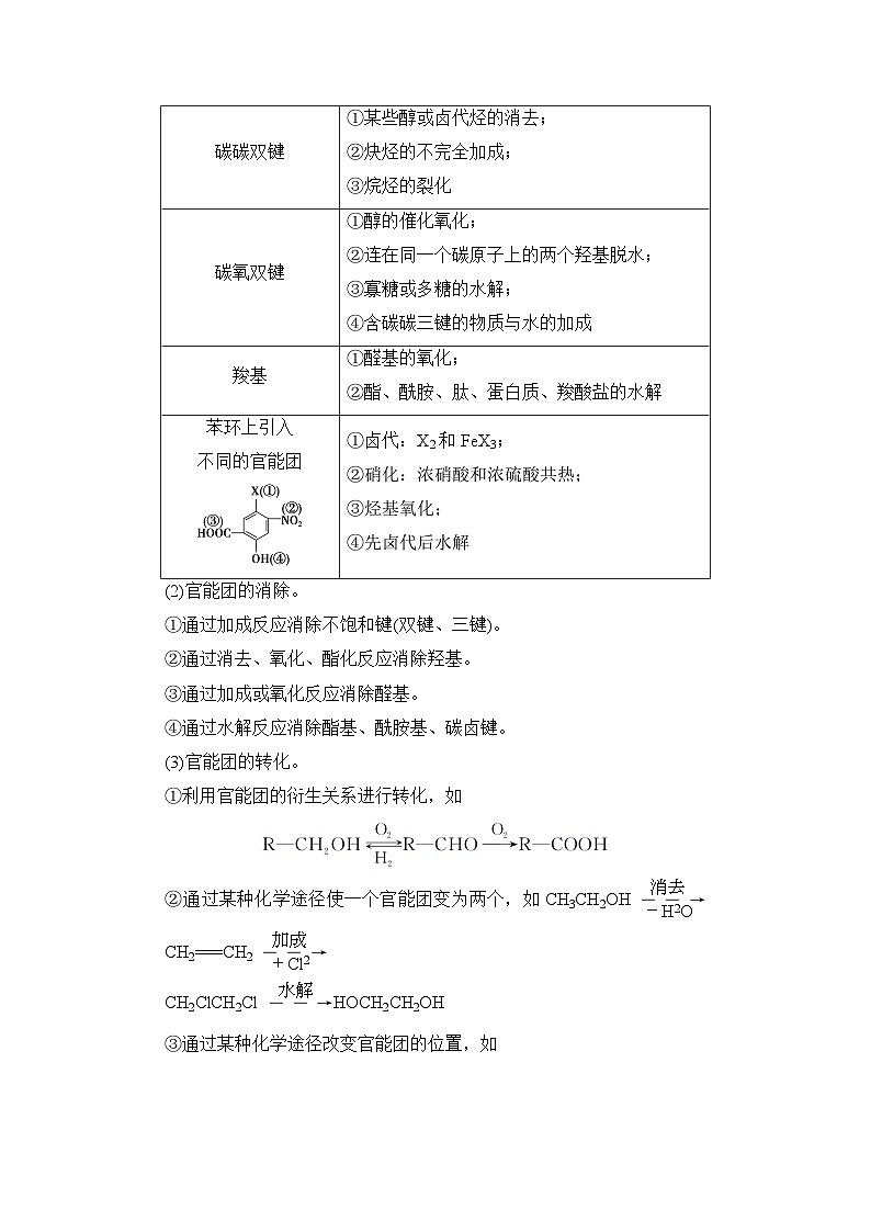
(2)官能团的消除。
①通过加成反应消除不饱和键(双键、三键)。
②通过消去、氧化、酯化反应消除羟基。
③通过加成或氧化反应消除醛基。
④通过水解反应消除酯基、酰胺基、碳卤键。
(3)官能团的转化。
①利用官能团的衍生关系进行转化,如
②通过某种化学途径使一个官能团变为两个,如CH3CH2OH eq \(――→,\s\up7(消去),\s\d8(-H2O)) CH2===CH2 eq \(――→,\s\up7(加成),\s\d8(+Cl2))
CH2ClCH2Cl eq \(――→,\s\up7(水解)) HOCH2CH2OH
③通过某种化学途径改变官能团的位置,如
CH3CH2CH2Cl eq \(――→,\s\up7(消去),\s\d8(-HCl)) CH3CH===CH2 eq \(――→,\s\up7(加成),\s\d8(+HCl))
(4)官能团的保护。
①酚羟基的保护:酚羟基易被氧化,在氧化其他基团前,可以利用其与NaOH反应,把—OH 变为—ONa将其保护起来,待氧化后再酸化转变为—OH。
②碳碳双键的保护:碳碳双键容易被氧化,在氧化其他基团前,可以利用其与HCl的加成反应将其保护起来,待氧化后再利用消去反应转变为碳碳双键。
③氨基的保护:如在将对硝基甲苯转化成对氨基苯甲酸的过程中应先将—CH3氧化成 —COOH,再将—NO2还原为—NH2,防止当KMnO4氧化 —CH3时,—NH2(具有还原性)也被氧化。
[答案自填] eq \(□,\s\up1(1)) eq \(□,\s\up1(2))
eq \(□,\s\up1(3)) eq \(□,\s\up1(4))
eq \(□,\s\up1(5))
1.(2024·汕头金禧中学段考)在有机合成中,常会发生官能团的消除或增加,下列反应过程中反应类型及产物不合理的是( )
A.乙烯→乙二醇:CH2CH2 eq \(――→,\s\up7(加成)) eq \(――→,\s\up7(取代))
B.溴乙烷→乙醇:CH3CH2Br eq \(――→,\s\up7(水解)) CH2===CH2 eq \(――→,\s\up7(加成))
CH3CH2OH
C.1-溴丁烷→1-丁炔:CH3(CH2)2CH2Br eq \(――→,\s\up7(消去))
CH3CH2CH===CH2 eq \(――→,\s\up7(加成)) eq \(――→,\s\up7(消去)) CH3CH2C≡CH
D.乙烯→乙炔:CH2CH2 eq \(――→,\s\up7(加成)) eq \(――→,\s\up7(消去)) CH≡CH
解析:选B。由溴乙烷→乙醇,只需溴乙烷在碱性条件下水解即可,路线不合理,且由溴乙烷→乙烯为消去反应。
2.以乙醇为原料设计合成的方案。需要经过的反应类型依次是( )
A.消去、取代、水解、加成
B.取代、消去、加成、水解
C.消去、加成、取代、水解
D.消去、加成、水解、取代
答案:D
3.(2024·东莞高三测试)4-溴甲基-1-环己烯的一种合成路线如下。下列说法正确的是( )
A.化合物W、X、Y、Z中均有一个手性碳原子
B.①②③的反应类型依次为还原反应、加成反应和取代反应
C.由化合物Z一步制备化合物Y的转化条件是NaOH水溶液、加热
D.化合物Y先经酸性高锰酸钾溶液氧化,再与乙醇在浓硫酸催化下酯化可制得化合物X
解析:选C。A项,X、Y、Z连接支链的碳原子为手性碳原子,W中没有手性碳原子,错误;B项,由官能团的转化可知,1,3-丁二烯与丙烯酸乙酯发生加成反应生成X,X发生还原反应生成Y,Y发生取代反应生成Z,错误;C项,由化合物Z一步制备化合物Y,发生水解反应,转化条件为氢氧化钠水溶液、加热,正确;D项,Y含有碳碳双键,可被酸性高锰酸钾溶液氧化,无法制得化合物X,错误。
考点二 有机合成路线的设计与实施
1.正推法分析合成路线
(1)从某种原料分子开始,对比目标分子与原料分子的结构(碳骨架及官能团),对该原料分子进行碳骨架的构建和官能团的引入与转化,从而设计出合理的合成路线,其思维程序如下:
(2)举例:以乙烯为原料合成乙酸乙酯,可采用正推法。
2.逆推法分析合成路线
(1)基本思路。
(2)一般程序。
(3)举例:采用逆推法,通过对苯甲酸苯甲酯()的结构的分析可知,合成该有机化合物的中间体是苯甲酸与苯甲醇,继续逆推可得出原料分子为甲苯。
3.正、逆双向结合分析合成路线
采用正推和逆推相结合的方法,是解决有机合成路线题最实用的方法,其思维程序如下:
4.有机合成路线的设计与选择
(1)合成步骤较少,副反应少,反应产率高。
(2)原料、溶剂和催化剂尽可能廉价易得、低毒,污染排放少。
(3)反应条件温和,操作简便,产物易于分离提纯。
[答案自填] eq \(□,\s\up1(1)) 官能团 eq \(□,\s\up1(2)) 官能团
1.请设计以CH2===CHCH3为主要原料(无机试剂任选)制备CH3CH(OH)COOH的合成路线流程图:________________________________(注明反应条件)。
答案:CH2===CHCH3 eq \(――→,\s\up7(Cl2)) eq \(――→,\s\up7(NaOH/H2O),\s\d8(△))
eq \(――→,\s\up7(O2/Cu或Ag),\s\d8(△)) eq \(――→,\s\up7(O2),\s\d8(催化剂))
2.(2024·深圳高三月考)已知CH2===CHCH3 eq \(――→,\s\up7(Cl2),\s\d8(500 ℃)) CH2===CHCH2Cl,OCH3。
以和CH3CHClCH3为原料,请设计制备化合物的合成路线:_________(无机试剂任选)。
答案:
考点三 有机合成与推断
1.根据官能团的衍变推断反应类型
2.根据反应现象推断官能团或基团
3.根据反应条件推断有机反应类型
4.根据有机反应中的定量关系推断
(1)烃和卤素单质的取代:取代1 ml 氢原子,消耗 1 ml 卤素单质(X2)。
(2) 的加成:与H2、Br2、HCl、H2O等加成时按物质的量之比为1∶1加成。
(3)含—OH的有机化合物与Na反应时:2 ml—OH生成1 ml H2。
(4)1 ml—CHO对应2 ml Ag;1 ml—CHO对应1 ml Cu2O(注意:HCHO中相当于有 2个—CHO)。
1.(2024·广州阶段训练)有机化合物M是合成阿托伐他汀(用于治疗高胆固醇血症等疾病)的重要中间体,其合成路线如图所示。
已知:
回答下列问题:
(1)A中所含官能团名称为________。
(2)C中碳原子的轨道杂化类型有____________种。
(3)F→M的反应类型为________________。
(4)D→F的化学方程式为________________。
(5)在E的同分异构体中,属于酯类的物质有________种;其中,核磁共振氢谱显示为4组峰,且峰面积之比为6∶4∶1∶1的同分异构体的结构简式为____________________________________________________________________。
(6)根据以上信息,写出以甲苯和甲醇为主要原料合成的路线(无机试剂任选):_____________________________________。
解析:A与CH2===CHMgBr先发生开环加成,再酸性水解得到B,B与NaCN发生取代反应,再经酸化生成C,C与甲醇发生酯化反应生成D为,D与E发生已知信息中反应生成F,F中羰基与氢气加成生成M。
(1)由A的结构简式可知,A中所含官能团为醚键、碳氯键或氯原子。
(2)C中碳碳双键和羧基中的碳原子采用sp2杂化,饱和碳原子采用sp3杂化。
(3)由以上分析可知,F→M发生加成反应或还原反应。
(4)D与CH3COOC(CH3)3发生已知信息中反应生成F,化学方程式为+ CH3COOC(CH3)3 eq \(――→,\s\up7(CH3CH2ONa),\s\d8(CH3CH2OH)) +CH3OH。
(5)E中有6个碳原子,若为甲酸与戊醇形成的酯,戊醇有8种结构,则对应8种酯;若为乙酸和丁醇形成的酯,丁醇有4种结构,则对应4种酯;若为丙酸和丙醇形成的酯,丙醇有2种结构,则对应2种酯;若为丁酸和乙醇形成的酯,丁酸有2种结构,则对应2种酯;若为戊酸和甲醇形成的酯,戊酸有4种结构,则对应4种酯,共有20种,除去E外还有19种;其中,核磁共振氢谱显示为4组峰,且峰面积之比为6∶4∶1∶1的同分异构体的结构简式为
HCOOCH(CH2CH3)2。
答案:(1)醚键、碳氯键(或氯原子) (2)2 (3)加成反应(或还原反应)
(4) + CH3COOC(CH3)3
eq \(――→,\s\up7(CH3CH2ONa),\s\d8(CH3CH2OH)) +CH3OH
(5)19 HCOOCH(CH2CH3)2
(6)
2.(2024·广州执信中学月考)苯丁酸氮芥是一种抗肿瘤药物,临床上用于治疗慢性淋巴细胞白血病。如图是苯丁酸氮芥的一种合成路线。
回答下列问题:
(1)A的化学名称为________。
(2)C中官能团的名称为___________________________。
(3)F→G的反应类型是________。
(4)已知E和环氧乙烷()合成F的原子利用率为100%,E→F的化学方程式为____________________________________________________________________。
(5) 的芳香族同分异构体中,同时满足以下条件的有________种(不考虑立体异构)。
①能发生银镜反应,且不含—NH—CHO的结构;
②苯环上有2个取代基。
其中核磁共振氢谱峰面积之比为2∶2∶2∶2∶1的同分异构体的结构简式为
____________________(写一种)。
(6)参照上述合成路线,以和为原料,设计合成的路线:_______________________________(不必写出反应条件,其他无机试剂任选)。
解析:A中2个羧基成环得到B,B发生取代反应转化为C,C与N2H4·H2O在碱性条件下反应得到D,D和乙醇在SOCl2作为催化剂和吸水剂的条件下发生取代反应生成E为,E中的氨基和环氧乙烷反应转化为F,F中的羟基发生取代反应引入氯原子得到G。
(1)由结构简式可知,A的化学名称为1,4-丁二酸。
(2)由结构简式可知,C中官能团的名称为羧基、酮羰基、酰胺基。
(3)F中的羟基发生取代反应引入氯原子得到G。
(4)E为,已知E和环氧乙烷()合成F的原子利用率为100%,则E→F的化学方程式为+2
eq \(――→,\s\up7(CH3COOH)) 。
(5) 的芳香族同分异构体,即含有苯环,除苯环外含有2个碳、1个氮、1个氧,同时满足如下条件:①能发生银镜反应,则含有醛基;②苯环上有2个取代基;由于不含—NH—CHO的结构,则苯环上的取代基有3种情况,分别为①—CHO与—NHCH3、②—CHO与—CH2NH2、③—CH2CHO 与—NH2,当苯环上连接两个不同的取代基时,有邻、间、对三种结构,因此满足条件的一共有3×3=9种;其中核磁共振氢谱峰面积之比为2∶2∶2∶2∶1的同分异构体的结构简式为。
答案:(1) 1,4-丁二酸 (2)羧基、酮羰基、酰胺基
(3)取代反应
(4) +2 eq \(――→,\s\up7(CH3COOH))
(5)9
(6)
1.(2023·高考新课标卷)莫西赛利(化合物K)是一种治疗脑血管疾病的药物,可改善脑梗塞或脑出血后遗症等症状。以下为其合成路线之一。
回答下列问题:
(1)A的化学名称是____________________。
(2)C中碳原子的轨道杂化类型有____________________种。
(3)D中官能团的名称为________、________。
(4)E与F反应生成G的反应类型为_____________________。
(5)F的结构简式为________________________。
(6)I转变为J的化学方程式为___________________________。
(7)在B的同分异构体中,同时满足下列条件的共有________种(不考虑立体异构)。
①含有手性碳;②含有三个甲基;③含有苯环。
其中,核磁共振氢谱显示为6组峰,且峰面积比为3∶3∶3∶2∶2∶1的同分异构体的结构简式为________________。
解析:(1)由A的结构简式可知,其化学名称为间甲基苯酚或3-甲基苯酚。(2)C中苯环上的碳原子为sp2杂化,苯环侧链上的碳原子均为饱和碳原子,均为sp3杂化,故C中碳原子有2种杂化类型。(3)D的结构简式为,其官能团名称为氨基和(酚)羟基。(4)对比E、G的结构,结合F的分子式可知,F的结构简式为ClCH2CH2N(CH3)2,E和F发生取代反应生成G和HCl。(6)对比I、K的结构,结合J的分子式可知,J的结构简式为,结合原子守恒可知,I和H2O反应生成J、N2和HCl。(7)根据题中限定条件可知,若苯环上含三个取代基:2个—CH3和1个—CH(CH3)OH时,三者在苯环上有6种位置关系;若苯环上含两个取代基:—CH3和—CH(CH3)OCH3,二者在苯环上有邻、间、对3种位置关系,故符合条件的B的同分异构体有9种。其中核磁共振氢谱有6组峰,且峰面积比为3∶3∶3∶2∶2∶1的同分异构体的结构简式为。
答案:(1)间甲基苯酚(或3-甲基苯酚) (2)2 (3)氨基
(酚)羟基 (4)取代反应 (5)
(6)
(7)9
2.(2023·新高考辽宁卷)加兰他敏是一种天然生物碱,可作为阿尔茨海默症的药物,其中间体的合成路线如下。
已知:①Bn为;
②(R1为烃基,R2、R3为烃基或H)。
回答下列问题:
(1)A中与卤代烃成醚活性高的羟基位于酯基的______位(填“间”或“对”)。
(2)C发生酸性水解,新产生的官能团为羟基和______(填名称)。
(3)用O2代替PCC完成D→E的转化,化学方程式为_____________________。
(4)F的同分异构体中,红外光谱显示有酚羟基、无N—H的共有________种。
(5)H→I的反应类型为________。
(6)某药物中间体的合成路线如下(部分反应条件已略去),其中M和N的结构简式分别为________________和________________。
解析:(1)根据A→B可知,酯基的对位羟基形成醚键,而间位没有,说明A中与卤代烃成醚活性高的羟基位于酯基的对位。(2)C中酯基可以水解,新产生的官能团为羧基和羟基。(3)注意羟基被O2氧化为醛基的条件为催化剂Cu或Ag、加热。(4)由E、H的结构简式、F的分子式及已知信息②分析可知,F的结构简式为,去掉酚羟基,苯环上剩余“C2H6N”,红外光谱显示无N—H,剩余的基团是—N(CH3)2,—N(CH3)2与酚羟基存在邻、间、对三种位置关系,故有3种符合条件的同分异构体。(5)H→I的反应为N原子上—H变成—CHO,是取代反应。(6)根据题干中D→E→G→H的转化分析可得:
。
答案:(1)对 (2)羧基
(3) +O2
(4)3 (5)取代反应
(6)
3.(2023·新高考湖南卷)含有吡喃萘醌骨架的化合物常具有抗菌、抗病毒等生物活性。一种合成该类化合物的路线如下(部分反应条件已简化):
回答下列问题:
(1)B的结构简式为________________。
(2)从F转化为G的过程中所涉及的反应类型是________、________。
(3)物质G所含官能团的名称为__________、__________。
(4)依据上述流程提供的信息,下列反应产物J的结构简式为________________。
(5)下列物质的酸性由强到弱的顺序是________________(填标号)。
①
②
③
(6) (呋喃)是一种重要的化工原料,其能够发生银镜反应的同分异构体中,除 H2C===C===CH—CHO 外,还有________种。
(7)甲苯与溴在FeBr3催化下发生反应,会同时生成对溴甲苯和邻溴甲苯。依据由C到D的反应信息,设计以甲苯为原料选择性合成邻溴甲苯的路线:
____________________________________________________(无机试剂任选)。
解析:(1)根据E、F的结构简式,结合B的分子式可推知,B的结构简式为。(2)由F、中间体、G的结构简式可知,F先发生消去反应得到中间体,中间体再与呋喃发生加成反应得到G。(3)物质G的结构简式为,含有的官能团有醚键、碳碳双键。(4) 和发生类似中间体→G的加成反应得到,和HCl发生类似G→H的反应得到,故产物J的结构简式为。(5)F的电负性大,—CF3为吸电子基团,由于诱导效应使中O—H极性增强,—CH3为推电子基团,由于共轭效应使O—H极性减弱,故酸性强弱:。(6)的不饱和度为3,其同分异构体能发生银镜反应,说明含有醛基,除了
H2C===C===CH—CHO外,还有、、、,共4种。
答案:(1) (2)消去反应 加成反应
(3)醚键 碳碳双键 (4)
(5)③>①>② (6)4
(7)
课时跟踪练
[基础巩固]
1.在给定条件下,下列选项中所示物质间的转化均能实现的是( )
A.CH3CH2CH2Br eq \(――→,\s\up7(浓硫酸),\s\d8(△)) CH3CH===CH2 eq \(――→,\s\up7(Br2)) CH3CHBrCH2Br
B.NaOH(aq) eq \(――→,\s\up7(苯酚)) C6H5ONa(aq) eq \(――→,\s\up7(CO2)) NaHCO3(aq)
C.NaOH(aq) eq \(――→,\s\up7(CuSO4(aq))) 新制Cu(OH)2 eq \(――→,\s\up7(蔗糖)) Cu2O(s)
D.石油 eq \(――→,\s\up7(裂解)) CH3CH===CH2 eq \(――→,\s\up7(催化剂),\s\d8(△)) CH3CHCH2
解析:选B。CH3CH2CH2Br和氢氧化钠醇溶液共热发生消去反应得到CH3CH===CH2,A错误;苯酚有弱酸性,能与氢氧化钠反应生成苯酚钠和水,苯酚的电离能力介于碳酸的一级电离和二级电离之间,苯酚钠可以和二氧化碳反应生成碳酸氢钠和苯酚,B正确;蔗糖不是还原糖,不能与新制氢氧化铜反应,C错误;聚丙烯的结构简式为,D错误。
2.以丙烯为基础原料,可制备离子导体材料中有机溶剂的单体丙烯酸丁酯,合成路线如下:
CH3CH===CH2 eq \(―――――――――→,\s\up7(CO、H2,钴或铑),\s\d8(①)) CH3CH2CH2CHO eq \(――→,\s\up7( ),\s\d8(②)) CH3CH2CH2CH2OH eq \(―――――――――→,\s\up7(CH2===CH—COOH),\s\d8(③)) )
下列判断错误的是( )
A.反应①是一个碳链增长的反应
B.反应②是还原反应,可以通过加成的方式实现
C.反应③的条件是浓硫酸、加热
D.该合成工艺的原子利用率为100%
解析:选D。A项,对比反应①的反应物和生成物可知,反应①是一个碳链增长的反应,A项正确;B项,反应②中醛基被还原为羟基,在一定条件下醛基与H2加成可得到羟基,B项正确;C项,反应③是酯化反应,反应条件是浓硫酸、加热,C项正确;D项,反应③有水生成,故该合成工艺的原子利用率小于100%,D项错误。
3.是一种有机醚,可由链状烃A(分子式为C4H6)通过如下路线制得。下列说法正确的是( )
A.A的结构简式是CH2===CHCH2CH3
B.B中含有的官能团有碳溴键、碳碳双键
C.C在Cu或Ag作为催化剂、加热条件下不能被O2氧化为醛
D.①②③的反应类型分别为加成反应、取代反应、消去反应
解析:选B。由有机醚的结构及反应③的条件可知,C为HOCH2CH===CHCH2OH,结合反应①和②的条件可推知B为BrCH2CH===CHCH2Br,A为CH2===CH—CH===CH2。由上述分析可知,A的结构简式为CH2===CH—CH===CH2,A项错误;由上述分析可知,B的结构简式为BrCH2CH===CHCH2Br,含有的官能团是碳碳双键和碳溴键,B项正确;由上述分析可知,C的结构简式为HOCH2CH===CHCH2OH,连接醇羟基的碳原子上含有2个H原子,所以C能被催化氧化生成醛,C项错误;①②③的反应类型分别是加成反应、取代反应、取代反应,D项错误。
4.(2024·梅州阶段考试)己二酸是一种重要的化工原料,科学家在现有工业路线基础上,提出了一条“绿色”合成路线,如下图所示。下列说法正确的是( )
A.己二酸与乙酸互为同系物
B.环己烷分子中所有碳原子共平面
C.苯与环己醇均能发生取代反应和氧化反应
D.1 ml己二酸分别与足量Na、NaHCO3反应,产生气体的物质的量相同
解析:选C。A.己二酸分子中含有2个羧基,乙酸分子中含有1个羧基,二者分子组成不相似,不互为同系物,A错误;B.环己烷中的碳原子为饱和碳原子,故环己烷分子中所有碳原子不可能共平面,B错误;C.苯能发生溴代、硝化等取代反应,苯能燃烧,发生氧化反应,同理环己醇中存在羟基,能发生取代反应,环己醇能燃烧,发生氧化反应,C正确;D.1 ml己二酸与足量钠反应生成1 ml氢气,与足量碳酸氢钠反应生成2 ml 二氧化碳,D错误。
5.(2024·中山模拟)氟他胺(Ⅳ)是一种可用于治疗肿瘤的药物,实验室一种合成路线的片段如下图所示。下列说法错误的是( )
A.Ⅰ→Ⅱ的反应类型为还原反应
B.Ⅱ生成Ⅲ的同时会产生HCl
C.Ⅲ→Ⅳ所需试剂可能为浓硝酸和浓硫酸
D.Ⅳ在酸性条件下水解可得到2-甲基丁酸
解析:选D。发生还原反应生成,发生取代反应生成和HCl,发生硝化反应生成。A.Ⅰ→Ⅱ的反应过程中,硝基转化为氨基,反应类型为还原反应,A项正确;B.由上述分析可知,Ⅱ生成Ⅲ的同时会产生HCl,B项正确;C.Ⅲ→Ⅳ的反应过程中,苯环上引入一个硝基,因此反应所需试剂可能为浓硝酸和浓硫酸,C项正确;D.Ⅳ 中含有酰胺基,在酸性条件下发生水解反应,可得到2-甲基丙酸,D项错误。
6.(2023·新高考北京卷)化合物P是合成抗病毒药物普拉那韦的原料,其合成路线如下。
(1)A中含有羧基,A→B的化学方程式是___________________________。
(2)D中含有的官能团是__________。
(3)关于D→E的反应:
①的羰基相邻碳原子上的C—H极性强,易断裂,原因是____________________________________________________________________。
②该条件下还可能生成一种副产物,与E互为同分异构体。该副产物的结构简式是________________________________________________________。
(4)下列说法正确的是________(填字母)。
a.F存在顺反异构体
b.J和K互为同系物
c.在加热和Cu催化条件下,J不能被O2氧化
(5)L分子中含有两个六元环。L的结构简式是________________。
(6)已知:,依据D→E的原理,L和M反应得到了P。M的结构简式是________________________。
解析:A中含有羧基,结合A的分子式可知,A的结构简式为 CH2BrCOOH;A与乙醇发生酯化反应生成B的结构简式为 CH2BrCOOCH2CH3;D与2-戊酮发生加成反应生成E,结合E的结构简式和D的分子式可知,D的结构简式为;E发生消去反应脱去1个水分子生成F的结构简式为,D→F的整个过程为羟醛缩合反应;结合G的分子式以及G能与B发生已知信息反应可知,G中含有酮羰基,说明F中的碳碳双键与H2发生加成反应生成G的结构简式为;B与G发生已知信息反应生成J为;K在NaOH水溶液中发生水解反应生成,经酸化得到;结合题中信息可知,L分子中含有两个六元环,由L的分子式可知,中羧基与羟基酸化时发生酯化反应,L的结构简式为;由题意可知,L和M可以发生类似D→E的加成反应得到,发生酮式与烯醇式互变得到,发生消去反应得到P,故M的结构简式为。
(1)由分析可知,A→B的化学方程式为CH2BrCOOH+CH3CH2OH eq \(,\s\up7(浓硫酸),\s\d8(△)) CH2BrCOOCH2CH3+H2O。
(2)D的结构简式为,含有的官能团为醛基。
(3)①羰基为强吸电子基团,使得相邻碳原子上的电子偏向羰基碳原子,相邻碳原子上的C—H极性增强,易断裂。②2-戊酮中酮羰基相邻的两个碳原子上均有C—H,均可以断裂与苯甲醛的醛基发生加成反应,故得到的副产物的结构简式为。
(4)根据F的结构简式可知,双键碳原子两端连有不同的基团,存在顺反异构体,a项正确;J和K的结构不相似,二者不互为同系物,b项错误;由J的结构简式可知,与羟基直接相连的碳原子上无H原子,在加热和Cu催化条件下,J不能被O2氧化,c项正确。
答案:(1)CH2BrCOOH+CH3CH2OH eq \(,\s\up7(浓硫酸),\s\d8(△))
CH2BrCOOCH2CH3+H2O (2)醛基
(3)①羰基为强吸电子基团,使得相邻碳原子上的电子偏向羰基碳原子,相邻碳原子上的C—H极性增强 ②
(4)ac (5)
(6)
[素养提升]
7.山梨酸是一种高效安全的防腐保鲜剂,其合成路线如下图所示。下列说法正确的是( )
A.反应1属于缩聚反应
B.反应2中每生成1 ml 山梨酸需要消耗 1 ml 水
C.可用酸性高锰酸钾溶液检验山梨酸中是否含有巴豆醛
D.山梨酸与K2CO3溶液反应可生成水溶性更好的山梨酸钾
解析:选D。A.反应1中没有小分子生成,不属于缩聚反应,A错误;B.反应2中生成山梨酸理论上不需要消耗水,一个酯基水解消耗1分子水,但同时分子内因发生消去反应又生成一分子水,B错误;C.山梨酸、巴豆醛分子结构中均含有碳碳双键,均能使酸性高锰酸钾溶液褪色,C错误;D.山梨酸钾是钾盐,其水溶性更好,山梨酸的酸性强于碳酸的酸性,故山梨酸与K2CO3溶液反应可生成水溶性更好的山梨酸钾,D正确。
8.某药物中间体的合成路线如下(部分产物已略去),下列说法不正确的是( )
A.步骤①③的目的是保护A中的某官能团
B.A的结构简式为
C.1 ml C与足量NaOH溶液反应,可消耗 2 ml NaOH
D.E在一定条件下可以发生缩聚反应生成高分子
解析:选B。由逆合成法推知,E发生酯化反应生成,E为HOCH2CH2C(CH3)2COOH,D为HOCH2CH2C(CH3)2COONa,A与乙酸反应生成B,B发生氧化反应生成C,C发生水解反应得到D,故C为 CH3COOCH2CH2C(CH3)2COOH,B为CH3COOCH2CH2C(CH3)2CHO,A为HOCH2CH2C(CH3)2CHO。A项,由以上分析可知,步骤①③的目的是保护A中的羟基,故A正确;B项,由以上分析可知,A的结构简式为HOCH2CH2C(CH3)2CHO,故B错误;C项,由以上分析可知,C的结构简式为CH3COOCH2CH2C(CH3)2COOH,含有酯基和羧基,1 ml C与足量NaOH溶液反应,可消耗2 ml NaOH,故C正确;D项,由以上分析可知,E的结构简式为HOCH2CH2C(CH3)2COOH,含有羟基、羧基,在一定条件下可以发生缩聚反应生成高分子,故D正确。
9.(2024·广州执信中学开学考试)阿扎司琼对化疗药物引起的恶心和呕吐具有明显的抑制作用,下图是某课题组报道的阿扎司琼的合成工艺路线。
请回答下列问题:
(1)A的名称是________,C的含氧官能团的名称为________,④的反应类型是________。
(2)写出B与足量NaOH溶液反应的化学方程式: ___________________________________________________________________。
(3)E→F的总反应可以表示为E+ClCH2COCl―→F+2X,则X的化学式为________。
(4)Y是A的芳香族同分异构体,满足下列条件的Y的结构有________种(不含立体异构)。
①能发生银镜反应;
②遇FeCl3溶液发生显色反应。
写出其中一种核磁共振氢谱峰面积之比为1∶1∶2∶2的Y的结构简式:___________________________________________________________________。
(5)根据上述流程,设计一条以苯酚为原料合成的路线(其他试剂任选):______________________________________________________________。
解析:A和甲醇发生酯化反应生成B,B和氯气发生取代反应生成C,由C逆推,B为 、A为。
(1)由分析可知,A为,名称是邻羟基苯甲酸;根据C的结构简式可知,其含氧官能团的名称为酯基、羟基;反应④是D分子中的硝基变为氨基,分子中去氧加氢,反应类型是还原反应。
(2)由分析可知,B为,酚羟基、酯基都能与氢氧化钠反应,故B与足量NaOH溶液反应的化学方程式为
+H2O。
(3)E→F的总反应可以表示为E+ClCH2COCl―→F+2X,根据原子守恒可知,X的化学式为HCl。
(4)①能发生银镜反应,说明含有醛基或甲酸酯基;②遇FeCl3溶液发生显色反应,说明含有酚羟基。若含有2个取代基,则为—OOCH、—OH,有邻、间、对3种结构;若含有3个取代基,则为—CHO、—OH、—OH,有6种结构,故符合条件的Y共有9种。核磁共振氢谱峰面积之比为,1∶1∶2∶2的Y的结构简式为、。
(5)苯酚发生硝化反应生成,被还原为,根据E→F的反应,与反应生成。
答案:(1)邻羟基苯甲酸 酯基、羟基 还原反应
(2) +CH3OH+H2O
(3)HCl
(4)9 (任写一种)
(5)
官能团
引入方法
碳卤键
(卤素原子)
①烃、酚的取代;
②不饱和烃与HX、X2的加成;
③醇与氢卤酸(HX)的取代
(X代表卤素原子,下同)
羟基
①烯烃与水的加成;
②醛、酮与氢气的加成;
③卤代烃在碱性条件下的水解;
④酯的水解;
⑤葡萄糖发酵产生乙醇
碳碳双键
①某些醇或卤代烃的消去;
②炔烃的不完全加成;
③烷烃的裂化
碳氧双键
①醇的催化氧化;
②连在同一个碳原子上的两个羟基脱水;
③寡糖或多糖的水解;
④含碳碳三键的物质与水的加成
羧基
①醛基的氧化;
②酯、酰胺、肽、蛋白质、羧酸盐的水解
苯环上引入
不同的官能团
①卤代:X2和FeX3;
②硝化:浓硝酸和浓硫酸共热;
③烃基氧化;
④先卤代后水解
反应现象
官能团或基团
溴水褪色
可能含有碳碳双键、碳碳三键或酚羟基、醛基等
酸性高锰酸钾溶液褪色
可能含有碳碳双键、碳碳三键、醛基、羟基或有机化合物为苯的同系物等
与氯化铁溶液发生显色反应
含有酚羟基
生成银镜或砖红色沉淀
含有醛基或甲酸酯基
与钠反应产生H2
可能含有羟基或羧基
加入碳酸氢钠溶液产生CO2
含有羧基
加入浓溴水产生白色沉淀
含有酚羟基
反应条件
有机反应类型
氯气、光照
烷烃取代、苯环侧链烷基上取代
液溴、催化剂
苯环上取代
浓溴水
碳碳双键和碳碳三键加成、酚取代、醛氧化
氢气、催化剂、加热
碳碳双键、碳碳三键、苯环、醛、酮加成
氧气、催化剂、加热
某些醇氧化、醛氧化
酸性高锰酸钾溶液或酸性重铬酸钾溶液
烯烃、炔烃、苯的同系物、醛、醇等氧化
银氨溶液或新制的氢氧化铜
醛、甲酸、甲酸酯、葡萄糖等氧化
氢氧化钠的水溶液、加热
卤代烃水解、酯水解等
氢氧化钠的醇溶液、加热
卤代烃消去
浓硫酸、加热
醇消去、羧酸与醇的酯化反应
浓硝酸、浓硫酸、加热
苯环上取代
稀硫酸、加热
酯水解、低聚糖和多糖等水解
氢卤酸(HX)、加热
醇的取代反应
高考化学一轮复习第10章有机化学基础第50讲卤代烃醇酚学案: 这是一份高考化学一轮复习第10章有机化学基础第50讲卤代烃醇酚学案,共27页。
高考化学一轮复习第10章有机化学基础第49讲烃学案: 这是一份高考化学一轮复习第10章有机化学基础第49讲烃学案,共20页。
2024届高考化学一轮复习专题9第52讲有机合成中的推断能力学案: 这是一份2024届高考化学一轮复习专题9第52讲有机合成中的推断能力学案,共37页。

