鲁教版必修一第一单元 从宇宙看地球第三节 地球公转的地理意义课前预习ppt课件
展开1、通过课本阅读了解地球公转的基础知识2、通过分析图“黄赤交角”和“二分二至日地球的位置”掌握节气的判断以及太阳直射点移动的规律。3、分析这些现象对地理环境的形成和变化,以及对人类活动所具有的重要意义。
除自转外,地球的公转也不是匀速运动。因为地球公转的轨道是椭圆形的,最近点和最远点相差约500万千米。当地球从远日点向近日点运动时,离太阳越来越近,受到的太阳引力逐渐增大,速度加快。从近日点到远日点运动时,速度则减慢。地球自转轴和公转轨道并不垂直;地轴也不稳定,而是在地球轨道面上像陀螺般圆锥形的旋转。地轴的两端并非始终指向天空某一个方向,如北极点,而是绕这个点不规则地画圆圈。这种地轴指向的不规则,是地球运动造成的。另外,地球运动时,地轴在天空划的圆圈并不规整,说明地轴在天空的轨迹根本就不在圆周上移动,而是在圆周内作周期性摆动,摆幅是9″。所以说,地球的公转和自转并不是简单的线速或角速运动,而是许多复杂运动的组合。如同一个年老体弱的病人,地球一边摇摇摆摆、时快时慢地绕日运动,一边又颤颤巍巍地自己旋转。地球还随太阳系一起围绕银河系运动,并随银河系在宇宙中飞驰,永不停息。
问题:地球公转的特点及地理意义?
一、地球公转的方向、轨道、周期、速度
①黄赤交角的概念:地球绕太阳公转的轨道平面叫黄道平面,通过地心与地转垂直的平面叫赤道平面,它们之间的夹角称为黄赤交角。②黄赤交角的数值:在一定时期内可以视为定值。目前为23°26′。③黄赤交角的影响:太阳直射点在南北回归线间往返移动。
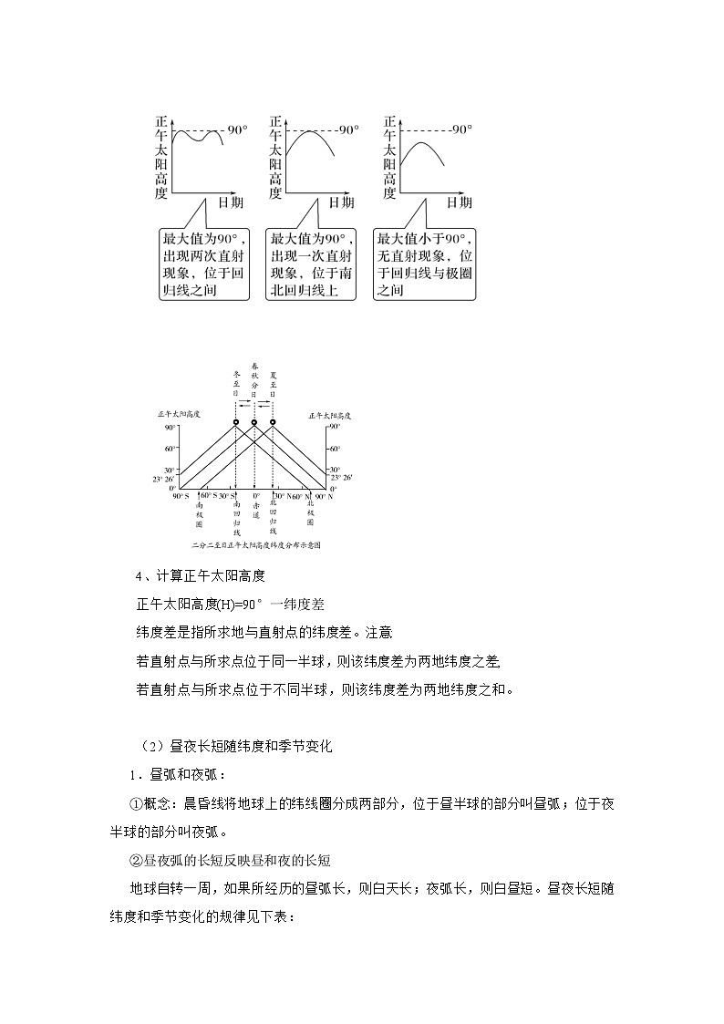
1.太阳高度:太阳光线与地平面之间的夹角2.正午太阳高度:一天中太阳高度最大值出现在正午3.正午太阳高度的变化①随纬度变化:由太阳直射点所在纬度向南北两侧递减。所以:(1)夏至日,正午太阳高度由北回归线向南北两侧递减。(2)冬至日,正午太阳高度由南回归线向南北两侧递减。(3)二分日,正午太阳高度由赤道向南北两侧递减。②季节变化:任一地点,一年中离太阳直射点所在纬度最近时,正午太阳高度达最大值;反之,达最小值。所以:(1)北回归线以北的地区,夏至日时正午太阳高度达一年中最大值,冬至时达最小值。(2)南回归线以南的地区,冬至日时正午太阳高度达一年中最大值,夏至时达最小值。(3)南北回归线之间的地区,一年中,太阳直射时,正午太阳高度达最大值;离太阳直射点所在纬度最远时,达最小值。
1.昼弧和夜弧:①概念:晨昏线将地球上的纬线圈分成两部分,位于昼半球的部分叫昼弧;位于夜半球的部分叫夜弧。②昼夜弧的长短反映昼和夜的长短地球自转一周,如果所经历的昼弧长,则白天长;夜弧长,则白昼短。昼夜长短随纬度和季节变化的规律见下表:
二至日时,全球昼夜长短变化最大,极圈内全部出现极昼或极夜现象;二分日,全球昼夜长短变化最小;赤道上无昼夜长短变化,终年昼夜平分。
1.更替产生的原因:昼夜长短和正午太阳高度随时间变化。2.季节变化的纬度差异:主要表现在三个地区:极地附近的高纬度地区、中纬度地区、赤道两侧的低纬度地区。
以地表获得太阳热量的多少来划分热带、温带、寒带。热带:南北回归线之间有太阳直射机会,接受太阳辐射最多。温带:回归线与极圈之间,受热适中,四季明显。寒带:极圈与极点之间,太阳高度角低,有极昼、极夜现象
秋(9、10、11月)
1.下表为地球在公转轨道不同位置时公转速度的变化资料,据此比较北极和南极极夜持续天数。
A.北极极夜的持续天数多于南极 B.北极极夜的持续天数与南极相等C.北极极夜的持续天数少于南极 D.北极极夜的持续天数与南极相比时多时少
2、右图是西半球太阳光照图,阴影部分表示夜晚,如果这一天是夏至日,此时“北京时间”是( )A.6月21日12时B.6月22日12时C.6月21日8时D.6月22日21时
如图所示为6月22日甲、乙、丙、丁四个地点昼夜长短比例示意图(阴影部分表示夜长),回答3—6题:
3.甲、乙、丙、丁四地中地球自转线速度最大的是( )A.甲 B.乙 C.丙 D.丁4.水平运动物体发生右偏的地点是( )A.甲 B.乙 C.丙 D.丁5.上空最容易出现极光现象的地点是( )A.甲 B.乙 C.丙 D.丁6.三个月后,贵阳的昼夜长短情况与目前四地昼夜长短情况相似的是( )A.甲 B.乙 C.丙 D.丁
鲁教版必修一第二单元 从地球圈层看地理环境第一节 岩石圈与地表形态课文内容课件ppt: 这是一份鲁教版必修一<a href="/dl/tb_c37079_t3/?tag_id=26" target="_blank">第二单元 从地球圈层看地理环境第一节 岩石圈与地表形态课文内容课件ppt</a>,文件包含鲁教版2024高中地理必修一21岩石圈与地表形态pptx、高中地理必修一21岩石圈与地表形态教案docx、高中地理必修一21岩石圈与地表形态导学案doc等3份课件配套教学资源,其中PPT共32页, 欢迎下载使用。
高中地理第二节 地球自转的地理意义教课内容课件ppt: 这是一份高中地理<a href="/dl/tb_c37076_t3/?tag_id=26" target="_blank">第二节 地球自转的地理意义教课内容课件ppt</a>,文件包含12地球自转的地理意义pptx、12地球自转的意义教学设计docx、鲁教版高中地理必修一12地球自转的地理意义doc等3份课件配套教学资源,其中PPT共26页, 欢迎下载使用。
高中地理必修一1.1地球宇宙环境(课件PPT+导学案+教案): 这是一份高中地理必修一1.1地球宇宙环境(课件PPT+导学案+教案),文件包含11地球的宇宙环境PPTpptx、11地球的宇宙环境教学设计docx、地理11《地球的宇宙环境》导学案鲁教版必修1docx等3份课件配套教学资源,其中PPT共29页, 欢迎下载使用。

