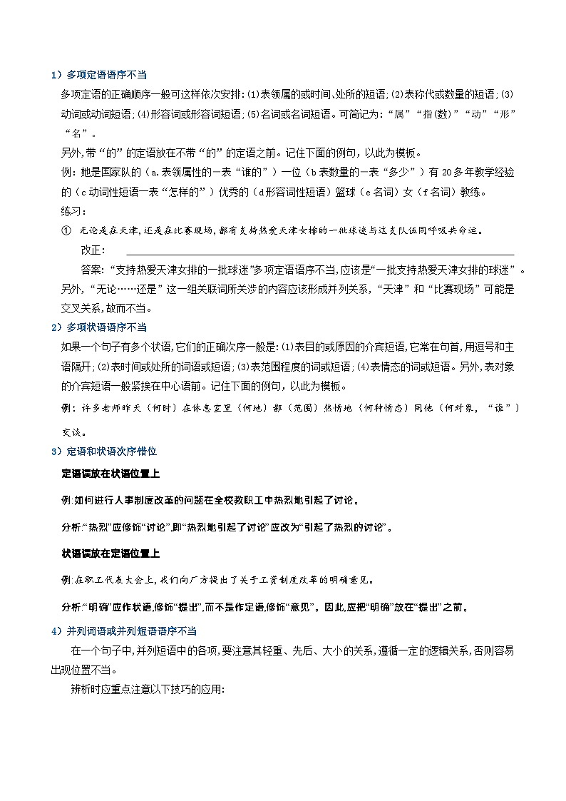
衔接点02 语言运用之病句辨析与修改(讲义+练习)2024年初升高语文无忧衔接(统编版)
展开衔接点03 语言运用之修辞赏析与运用(讲义+练习)2024年初升高语文无忧衔接(统编版): 这是一份衔接点03 语言运用之修辞赏析与运用(讲义+练习)2024年初升高语文无忧衔接(统编版),文件包含衔接点03语言运用之修辞赏析与运用原卷版docx、衔接点03语言运用之修辞赏析与运用解析版docx等2份试卷配套教学资源,其中试卷共32页, 欢迎下载使用。
衔接点03 语言运用之修辞赏析与运用(讲义+练习)2024年初升高语文无忧衔接(统编版): 这是一份衔接点03 语言运用之修辞赏析与运用(讲义+练习)2024年初升高语文无忧衔接(统编版),文件包含衔接点03语言运用之修辞赏析与运用原卷版docx、衔接点03语言运用之修辞赏析与运用解析版docx等2份试卷配套教学资源,其中试卷共32页, 欢迎下载使用。
衔接点01 语言运用之辨析词语语境义(讲义+练习)2024年初升高语文无忧衔接(统编版): 这是一份衔接点01 语言运用之辨析词语语境义(讲义+练习)2024年初升高语文无忧衔接(统编版),文件包含衔接点01语言运用之辨析词语语境义原卷版docx、衔接点01语言运用之辨析词语语境义解析版docx等2份试卷配套教学资源,其中试卷共24页, 欢迎下载使用。

