2023-2024学年安徽省县中联盟高二(下)第五次月考数学试卷(含答案)
展开1.已知空间向量a=(1,−3,μ),b=(λ,−6,8),且a,b共线,则λ=( )
A. −2B. 2C. −4D. 4
2.已知等差数列{an}的前n项和为Sn,若a2+a5+a8=27,则S9=( )
A. 33B. 54C. 64D. 81
3.曲线f(x)=xlnx在x=e−2处的切线方程为( )
A. y=−x−3e−2B. y=−x+3e−2C. y=−x−e−2D. y=−x+e−2
4.手机电池随着日常使用其寿命缩短,是消耗品,某种型号手机的电池寿命ξ(单位:年)服从正态分布,使用寿命不少于3年的概率为0.8,使用寿命不少于5年的概率为0.2.某人买了该型号手机,则手机电池使用寿命不少于4年的概率为( )
A. 0.8B. 0.7C. 0.5D. 0.2
5.在直三棱柱ABC−A1B1C1中,AB=AC,△ABC重心为点G,棱B1C1的中点为M,设AB=a,AC=b,AA1=c,则MG=( )
A. −13a+16b+cB. −16a+16b−c
C. 16a−16b−cD. −16a−16b−c
6.从数字1,2,3中随机取一个数字,取到的数字为n(n=1,2,3),再从数字1,⋯,n中随取一个数字,则第二次取到数字2的概率为( )
A. 518B. 718C. 1118D. 1318
7.设O为坐标原点,双曲线x2a2−y2b2=1(a>0,b>0)的焦距为4,其左、右焦点分别为F1、F2,点P在C上,∠F1PF2=π3,|OP|=2 2,则双曲线的离心率为( )
A. 2B. 3C. 2D. 2 3
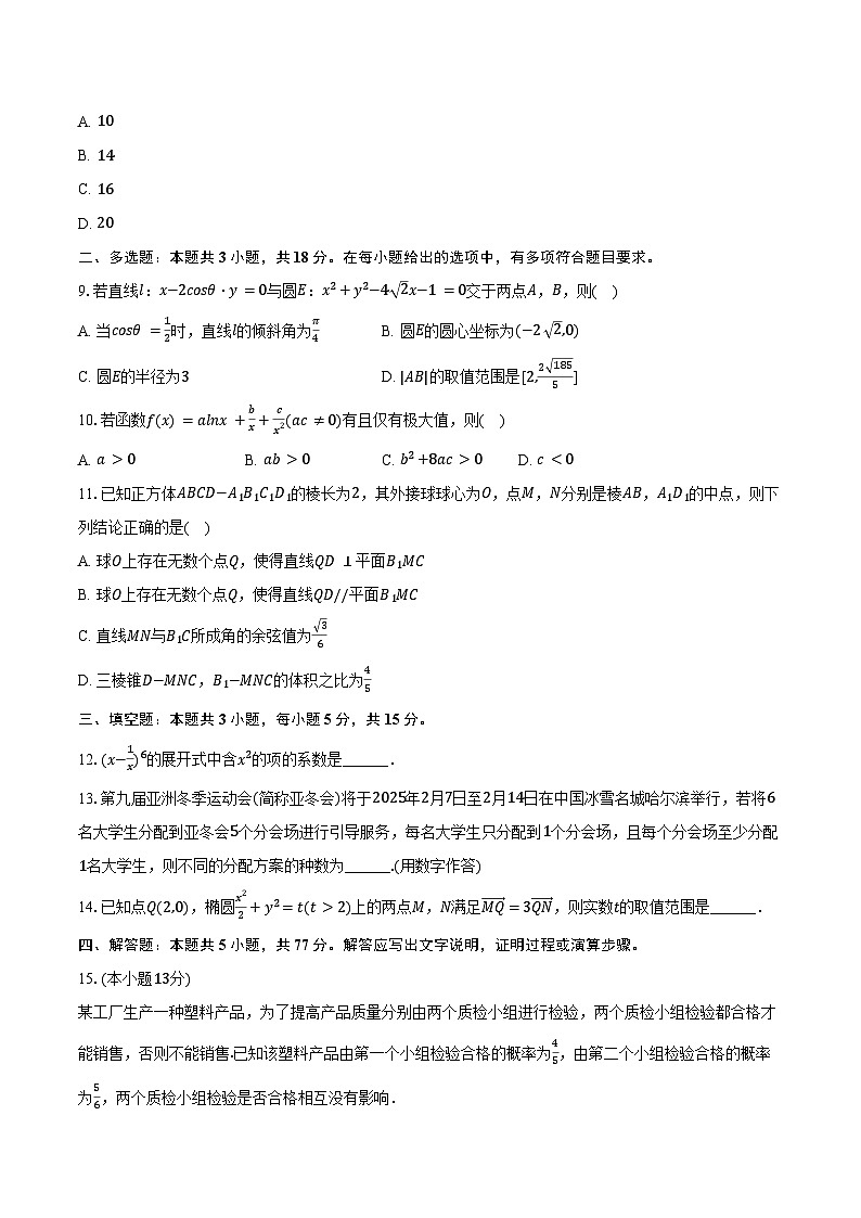
8.在平面直角坐标系中,有许多边长为1的正方形网格,一质点从坐标原点(0,0)开始,沿着正方形对角线向右上方或右下方随机跳动,跳动一次运动路程为 2,若质点跳动不跨越x轴到第四象限且跳动8次后落在点(8,0)处(如图给出了质点的一种运动路径),则不同的跳动路径的种数为( )
A. 10
B. 14
C. 16
D. 20
二、多选题:本题共3小题,共18分。在每小题给出的选项中,有多项符合题目要求。
9.若直线l:x−2csθ⋅y=0与圆E:x2+y2−4 2x−1=0交于两点A,B,则( )
A. 当csθ=12时,直线l的倾斜角为π4B. 圆E的圆心坐标为(−2 2,0)
C. 圆E的半径为3D. |AB|的取值范围是[2,2 1855]
10.若函数f(x)=alnx+bx+cx2(ac≠0)有且仅有极大值,则( )
A. a>0B. ab>0C. b2+8ac>0D. c<0
11.已知正方体ABCD−A1B1C1D1的棱长为2,其外接球球心为O,点M,N分别是棱AB,A1D1的中点,则下列结论正确的是( )
A. 球O上存在无数个点Q,使得直线QD⊥平面B1MC
B. 球O上存在无数个点Q,使得直线QD//平面B1MC
C. 直线MN与B1C所成角的余弦值为 36
D. 三棱锥D−MNC,B1−MNC的体积之比为45
三、填空题:本题共3小题,每小题5分,共15分。
12.(x−1x)6的展开式中含x2的项的系数是______.
13.第九届亚洲冬季运动会(简称亚冬会)将于2025年2月7日至2月14日在中国冰雪名城哈尔滨举行,若将6名大学生分配到亚冬会5个分会场进行引导服务,每名大学生只分配到1个分会场,且每个分会场至少分配1名大学生,则不同的分配方案的种数为______.(用数字作答)
14.已知点Q(2,0),椭圆x22+y2=t(t>2)上的两点M,N满足MQ=3QN,则实数t的取值范围是______.
四、解答题:本题共5小题,共77分。解答应写出文字说明,证明过程或演算步骤。
15.(本小题13分)
某工厂生产一种塑料产品,为了提高产品质量分别由两个质检小组进行检验,两个质检小组检验都合格才能销售,否则不能销售.已知该塑料产品由第一个小组检验合格的概率为45,由第二个小组检验合格的概率为56,两个质检小组检验是否合格相互没有影响.
(1)求一件产品不能出厂销售的概率;
(2)从生产的塑料产品中任取4件,记X为能销售产品的件数,求X的分布列和数学期望.
16.(本小题15分)
如图,在四棱锥P−ABCD中,PA⊥底面ABCD,底面ABCD是矩形,PA=AD=2AB=2.
(1)证明:平面PCD⊥平面PAD;
(2)求平面PBC与平面PCD的夹角的余弦值.
17.(本小题15分)
记数列{an}的前n项和为Tn,且a1=163,an=3Tn−1(n≥2).
(1)求数列{an}的通项公式;
(2)设Rn=1a1+2a2+…+nan,证明:Rn<55144.
18.(本小题17分)
已知抛物线τ:y2=2px(p>0)经过点A(1, 2),B(1,− 2),c(2, 2)中的两个点,O为坐标原点,F为焦点.
(1)求抛物线τ的方程;
(2)过F且倾斜角为π3的直线交τ于R,S两点,R在第一象限,求|FR||FS|的值;
(3)过点P(1,0)的直线l与抛物线τ交于D,E两点,直线OD,OE分别交直线x=−1于M,N两点,记直线PM,PN的斜率分别为k1,k2,证明:k1k2为定值.
19.(本小题17分)
已知函数f(x)=lnx+mx,x1,x2(x1
(2)当m=3时,证明:1x1+1x2>2e2.
答案
1.B
2.D
3.C
4.C
5.D
6.A
7.A
8.B
9.ACD
10.CD
11.BCD
12.15
13.1800
14.(2,8]
15.解:(1)由题意知,一件塑料产品可以出厂销售的概率为45×56=23,
所以一件塑料产品不能出厂销售的概率为1−23=13;
(2)由(1)知,一件塑料产品合格的概率为23,则X∼B(4,23),
所以P(X=0)=(13)4=181,P(X=1)=C41(23)1(13)3=881,P(X=2)=C42(23)2(13)2=2481,P(X=3)=C43(23)3(13)1=3281,P(X=4)=(23)4=1681,
所以X的分布列为:
所以E(X)=0×181+1×881+2×2481+3×3281+4×1681=83.
16.(1)证明:因为PA⊥底面ABCD,CD⊂底面ABCD,所以PA⊥CD.
因为底面ABCD是矩形,所以AD⊥CD.
又PA∩AD=A,AD,PA⊂平面PAD,
所以CD⊥平面PAD.
又因为CD⊂平面PCD,所以平面PCD⊥平面PAD.
(2)解:以A为坐标原点,AB,AD,AP所在直线分别为x轴、y轴、z轴,建立如图所示的空间直角坐标系,
则D(0,2,0),P(0,0,2),A(0,0,0),B(1,0,0),C(1,2,0),
所以PC=(1,2,−2),BC=(0,2,0),CD=(−1,0,0).
设平面PCD的一个法向量为m=(x2,y2,z2),则
m⋅PC=0,m⋅CD=0⇒x1+2y1−2z1=0,−x1=0.,取y2=1,则x2=0,z2=1,
可得平面PCD的一个法向量为m=(0,1,1).
设平面PBC的一个法向量为n=(x1,y1,z1),则
n⋅PC=0,n⋅BC=0⇒x1+2y1−2z1=0,2y1=0.,取x1=2,则y1=0,z1=1,
可得平面PBC的一个法向量为n=(2,0,1).
设平面PBC与平面PCD的夹角为θ,则
csθ=|cs
所以平面PBC与平面PCD的夹角的余弦值为 1010.
17.解:(1)因为a1=163,an=3Tn−1(n≥2),所以a2=3a1=16,
当n≥2时,3an=3Tn−3Tn−1=an+1−an,所以an+1=4an,
所以从第二项起,数列{an}是以16为首项,4为公比的等比数列,
所以an=16⋅4n−2=4n(n≥2),
又因为a1=163不满足上式,所以数列{an}的通项公式为an=163,n=14n,n≥2;
(2)证明:由(1)知,Rn=1a1+2a2+3a3+⋯+nan=316+242+343+⋯+n4n,
当n≥2时,Rn=316+242+343+⋯+n4n,
故14Rn=364+243+344+⋯+n−14n+n4n+1,
两式相减得:34Rn=1764+(143+144+⋯+14n)−n4n+1=1764+143(1−14n−2)1−14−n4n+1=55192−3n+43×4n+1,
整理可得:Rn=55144−3n+49⋅4n<55144;
当n=1时,R1=316=27144<55144,
综上可得,Rn<55144.
18.解:(1)因为抛物线τ:y2=2px(p>0)关于x轴对称,
所以必过A(1, 2),B(1.− 2),C(2, 2)中的A(1, 2),B(1,− 2)两点,
代入可得( 2)2=2p×1,解得p=1,
所以抛物线τ的方程为y2=2x;
(2)如图,过点R作抛物线准线的垂线,垂足为R′,
由抛物线定义可得|FR|=|RR′|=p+|FR|csπ3,
又p=1,解得|FR|=2,
同理|FS|=p−|FS|csπ3,解得|FS|=23,
故|FR||FS|=223=3;
(3)证明:如图,设直线l的方程为x=my+1,D(x1,y1),E(x2,y2),
联立x=my+1y2=2x,得y2−2my−2=0,显然Δ=4m2+8>0,
所以y1+y2=2m,y1y2=−2,
直线OD方程为y=y1x1x,令x=−1,得点M的纵坐标yM=−y1x1,即M(−1,−y1x1),
同理可得N(−1,−y2x2),又P(1,0),
所以k1=y12x1,k2=y22x2,
于是k1k2=14×y1y2x1x2=14×y1y2y122×y222=1y1y2=−12,
即k1k2是定值.
19.解:(1)函数的定义域为(0,+∞),
求导可得f′(x)=1−(lnx+m)x2=1−m−lnxx2,
由f′(x)>0,可得0
所以f(x)在(0,e1−m)上单调递增,在(e1−m,+∞)上单调递减.
(2)证明:由(1)可得0
整理可得x1=elntt−1−3,从而x2=telntt−1−3.
要证明21x1+1x2<1e2,只需证明2x1x2
即证:(t−1)[ln(1+t)−ln(2t)+1]−lnt>0
设g(t)=(t−1)[ln(t+1)−ln(2t)+1]−lnt,(t>1)
所以g′(t)=ln(1+t)−ln(2t)+1−2t+1,
设ℎ(t)=g′(t)=ln(1+t)−ln(2t)+1−2t+1,
则ℎ′(t)=1t+1−1t+2(t+1)2=t−1t(t+1)2,
因为t>1,所以ℎ′(t)>0,所以ℎ(t)在(1,+∞)上单调递增,
所以ℎ(t)>ℎ(1)=0,即g′(t)>0,
从而g(t)在(1,+∞)上单调递增,所以g(t)>g(1)=0,故原命题成立. X
0
1
2
3
4
P
181
881
827
3281
1681
[数学]2023~2024数学年安徽省县中联盟高一(下)月考数学试卷(5月份)(有解析): 这是一份[数学]2023~2024数学年安徽省县中联盟高一(下)月考数学试卷(5月份)(有解析),共17页。
2023_2024学年安徽高一下学期月考数学试卷(县中联盟第五次): 这是一份2023_2024学年安徽高一下学期月考数学试卷(县中联盟第五次),共4页。
48,安徽省县中联盟2023-2024学年高一下学期5月月考数学试题: 这是一份48,安徽省县中联盟2023-2024学年高一下学期5月月考数学试题,共8页。试卷主要包含了考试结束后,将答题卡交回,在中,,则中最小的边长为,已知向量满足,则向量的夹角为,已知复数,下列叙述中错误的是等内容,欢迎下载使用。

