2024年江西省赣州市兴国县多校联考中考化学一模试卷
展开一、单项选择题(本大题共10小题,1~5每题1分,6~10每题2分,共15分)
1.(1分)《江西省未来产业发展中长期规划(2023﹣2035年)》涉及的下列物质中,属于金属材料的是( )
A.有机硅新材料B.高性能铜粉
C.高性能纤维D.碳纳米管
2.(1分)化学元素与人体健康息息相关。下列元素属于人体必需微量元素的是( )
A.钙B.氮C.铁D.氢
3.(1分)水是生命之源。下列对水的处理主要发生化学变化的是( )
A.静置B.过滤C.蒸馏D.消毒
4.(1分)氢氧化钠可以除去油污。下列配制氢氧化钠溶液的实验操作中正确的是( )
A.取用氢氧化钠B.称量氢氧化钠
C.量取蒸馏水D.溶解
5.(1分)2024年2月21日消息,我国科学家发现并申报的新矿物“铈钽易解石”获得了国际矿物学协会﹣新矿物命名及分类委员会批准通过。铈原子与钽原子的本质区别是( )
A.质子数不同B.中子数不同
C.电子数不同D.原子大小不同
6.(2分)赣南脐橙中含有的橙皮苷(化学式为C28H34O15)可用于治疗慢性静脉功能不全、痔、关节水肿、静脉性下肢溃疡等。关于橙皮苷的说法正确的是( )
A.属于氧化物
B.由碳、氢、氧原子构成
C.其中碳元素的含量最高
D.氢元素与氧元素的质量比为34:15
7.(2分)生活离不开火。下列小赣对火的运用不正确的是( )
A.点火,点燃蚊香,应用打火机火焰的外焰加热
B.烧火,灶内木柴越多,燃烧产生的火焰越大
C.生火,用木屑生火是因为木屑的着火点低,易点燃
D.灭火,吹灭蜡烛火焰的主要原理是降低温度,使其低于蜡烛的着火点
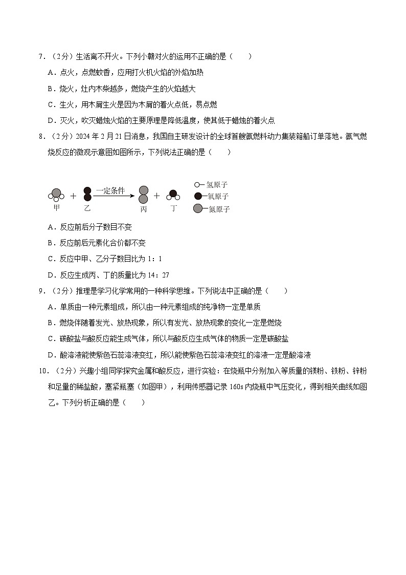
8.(2分)2024年2月21日消息,我国自主研发设计的全球首艘氨燃料动力集装箱船订单落地。氨气燃烧反应的微观示意图如图所示,下列说法正确的是( )
A.反应前后分子数目不变
B.反应前后元素化合价都不变
C.反应中甲、乙分子数目比为1:1
D.反应生成丙、丁的质量比为14:27
9.(2分)推理是学习化学常用的一种科学思维。下列说法中正确的是( )
A.单质由一种元素组成,所以由一种元素组成的纯净物一定是单质
B.燃烧伴随着发光、放热现象,所以有发光、放热现象的变化一定是燃烧
C.碳酸盐与酸反应能生成气体,所以与酸反应生成气体的物质一定是碳酸盐
D.酸溶液能使紫色石蕊溶液变红,所以能使紫色石蕊溶液变红的溶液一定是酸溶液
10.(2分)兴趣小组同学探究金属和酸反应,进行实验:在烧瓶中分别加入等质量的镁粉、铁粉、锌粉和足量的稀盐酸,塞紧瓶塞(如图甲),利用传感器记录160s内烧瓶中气压变化,得到相关曲线如图乙。下列分析正确的是( )
A.金属完全反应后生成氢气的质量相等
B.加入锌粉的烧瓶内气压一定大于加入铁粉的烧瓶内气压
C.0~40s,镁与盐酸反应使烧瓶内气压增大的原因主要是反应放热
D.相同时间内锌与盐酸反应时增大的气压比铁与盐酸反应时的大,说明锌比铁的活动性强
二、选择填充题(本大题共3小题,每小题2分,选择和填充各1分,共6分)
11.(2分)第三届中国氢能国际峰会于2024年5月在上海举行。氢能源属于绿色能源,下列属于绿色能源的是 。
A.风能
B.煤
C.天然气
D.
12.(2分)a、b、c三种固体物质的溶解度曲线如图所示,下列说法正确的是 。
A.t1℃时,升温可使物质c的饱和溶液变为不饱和溶液
B.t2℃时,物质a与物质b溶液的溶质质量分数相等
C.t3℃时,把80g物质a加入200g水中,得到不饱和溶液
D.若物质a中含有少量物质c,提纯物质a的方法是
13.(2分)下列实验设计能达到实验目的的是 。
三、填空与说明题(本大题共4小题,共23分)
14.(5分)2024年的春晚舞蹈《瓷影》展现了青白瓷跨越千年的独特魅力。
(1)舞者服装材料腈纶(人造羊毛)属于 (选填“天然纤维”或“合成纤维”)。
(2)景德镇烧制的青白瓷瓷胎的化学成分包括二氧化硅、氧化铝、氧化钙、二氧化锰等,上述物质中的非金属元素是 (填元素符号),写出其中一种物质的化学式: 。
(3)青花瓷原料含有钴,钴在元素周期表中的信息如图所示,“C”表示的含义是 (写一种)。
(4)青花瓷的“翠色”来源十分复杂,窑炉内的CO和瓷器表面釉料中的氧化铁在高温下生成氧化亚铁和二氧化碳,该过程体现了CO的 性。
15.(6分)通过劳动可以树立自理、自立、自强意识。
(1)在家里:用铅笔芯粉末打开生锈的锁,铅笔芯主要成分是黏土与 ,锁生锈的原因是铁与空气中的 发生了反应。
(2)在工厂:利用稀盐酸清洗钢铁表面的铁锈,完全反应后得到的溶液中一定含有的阳离子的符号是 ;清洗铁锈时稀盐酸要适量,不宜过量的原因是 。
(3)在农田:可用 改良酸性土壤;施加 (填一种化肥的化学式)补充农作物生长所需要的钾元素、氮元素。
16.(6分)实验创新可以使现象更明显,操作更简便。兴趣小组同学利用Y形管设计了如图三个实验进行探究活动,请回答下列问题:
(1)三个实验中都装有气球,气球的作用是 。
(2)图1实验:一段时间后,观察到气球胀大,气球胀大的原因是 (从微观角度解释),观察到Y形管中 ,证明二氧化碳能与水反应。
(3)图2实验:探究Zn与Cu的金属活动性。先将稀硫酸注入Y形管右侧,一段时间后,缓慢倾斜Y形管,将右侧的稀硫酸部分倒入左侧,观察到的实验现象是 。
(4)图3实验:在Y形管两侧分别加入适量的CuSO4溶液和铁粉,在天平上称量,记录所称质量为m1;倾斜Y形管,使液体浸没固体,待反应有明显现象后,在天平上称量,记录所称质量为m2。m1 (选填“大于”“小于”或“等于”)m2,证明化学反应遵循质量守恒定律,反应后得到的溶液质量会 (选填“增大”“减小”或“不变”)。
17.(6分)黄铜(锌和铜的合金)在古代应用非常广泛,古人用炉甘石(主要含ZnCO3)、赤铜矿(主要含Cu2O)和木炭制备黄铜,其生产工艺流程如图:
(1)“粉碎机”将炉甘石粉碎的目的是 。
(2)“煅烧炉1”得到的X的化学式为 ,发生的反应的基本反应类型是 。
(3)“煅烧炉2”发生了多个反应,其中赤铜矿主要成分Cu2O和木炭反应的化学方程式为 。
(4)黄铜与黄金在外观上非常相似,可用 的方法鉴别。
四、实验与探究题(本大题共2小题,共16分)
18.(8分)化学实验是科学探究的重要方式,如图是实验室常用的制取气体的装置。
(1)装置A中作反应容器的是 (填仪器名称)。
(2)实验室用装置A制取氧气,加热前预热的方法是 ,若需要收集干燥的氧气,则选用的收集装置是 (填字母)。
(3)实验室用块状大理石和稀盐酸反应制取二氧化碳,不用粉末状的大理石的原因是 ,发生的反应的化学方程式为 。
(4)收集满一瓶氧气后,向集气瓶中放入氧气传感器,移去毛玻璃片(如图1),用氧气传感器测得数据如图2所示。从微观角度解释氧气体积分数下降的原因: ;图2中,a的值约为 。
19.(8分)在学习“常见的碱”过程中,兴趣小组同学将新配制的饱和Ca(OH)2溶液滴入FeCl3溶液中,发现没有出现预期的红褐色沉淀。兴趣小组同学对此进行探究:
【提出问题】将新配制的饱和Ca(OH)2溶液滴入FeCl3溶液中,为什么没有产生红褐色沉淀?
【查找资料】①Ca(OH)2微溶于水,其水溶液呈碱性;②FeCl3溶液呈酸性。
【猜想假设】猜想Ⅰ:Ca(OH)2没有参加化学反应;
猜想Ⅱ:滴入的Ca(OH)2溶液中OH﹣数量太少;
猜想Ⅲ:FeCl3溶液呈酸性,Fe(OH)3沉淀不能存在。
【实验探究】兴趣小组设计并进行下列实验:
【交流讨论】
(1)同学们认为实验1操作有错误,理由是 。
(2)实验2中发生的反应的化学方程式是 。
(3)实验3中,持续滴加FeCl3溶液后沉淀消失的原因是 。
【实验拓展】为进一步验证猜想Ⅱ,将Ca(OH)2溶液换成浓NaOH溶液滴加到FeCl3溶液中(如图),则观察到的现象是 ,则猜想Ⅱ正确。
五、综合计算题(共10分)
20.(10分)学校劳动实践基地利用营养液培植蔬菜,兴趣小组同学欲测定学校劳动基地所用的营养液中硫酸铵[(NH4)2SO4]的质量分数,取该营养液100g进行实验(营养液中其他成分不参加反应)。
(1)硫酸铵属于 (选填“酸”“碱”“盐”或“氧化物”),硫酸铵中氮元素化合价为 。
(2)a的值为 。
(3)计算该营养液中硫酸铵的质量分数。
(4)实验中,过滤后需要对滤渣进行洗涤、干燥。若滤渣未经洗涤,直接干燥,则测得营养液中硫酸铵的质量分数会 (选填“偏大”“偏小”或“没有影响”)。
参考答案与试题解析
一、单项选择题(本大题共10小题,1~5每题1分,6~10每题2分,共15分)
1.(1分)《江西省未来产业发展中长期规划(2023﹣2035年)》涉及的下列物质中,属于金属材料的是( )
A.有机硅新材料B.高性能铜粉
C.高性能纤维D.碳纳米管
【解答】解:金属材料包括纯金属以及它们的合金,高性能铜粉属于金属材料。
故选:B。
2.(1分)化学元素与人体健康息息相关。下列元素属于人体必需微量元素的是( )
A.钙B.氮C.铁D.氢
【解答】解:人体中的常量元素主要有:氧、碳、氢、氮、钙、磷、钾、硫、钠、氯、镁;微量元素主要有:铁、钴、铜、锌、铬、锰、钼、氟、碘、硒。
A、钙元素属于常量元素,故选项不符合题意。
B、氮元素属于常量元素,故选项不符合题意。
C、铁属于微量元素,是人体必需的微量元素,故选项符合题意。
D、氢元素属于常量元素,故选项不符合题意。
故选:C。
3.(1分)水是生命之源。下列对水的处理主要发生化学变化的是( )
A.静置B.过滤C.蒸馏D.消毒
【解答】解:A、静置没有新物质生成,属于物理变化;故选项错误;
B、过滤没有新物质生成,属于物理变化;故选项错误;
C、蒸馏没有新物质生成,属于物理变化;故选项错误;
D、消毒生成新物质,属于化学变化;故选项正确;
故选:D。
4.(1分)氢氧化钠可以除去油污。下列配制氢氧化钠溶液的实验操作中正确的是( )
A.取用氢氧化钠B.称量氢氧化钠
C.量取蒸馏水D.溶解
【解答】解:A、取用氢氧化钠固体时,瓶塞要倒放,应用药匙取用,图中瓶塞没有倒放,图中所示操作错误。
B、托盘天平的使用要遵循“左物右码”的原则,且氢氧化钠具有腐蚀性,应放在玻璃器皿中称量,图中所示操作错误。
C、量取液体读数时,视线与液体的凹液面最低处保持水平,图中仰视刻度,图中所示操作错误。
D、溶解操作应在烧杯中进行,用玻璃棒不断搅拌,图中所示操作正确。
故选:D。
5.(1分)2024年2月21日消息,我国科学家发现并申报的新矿物“铈钽易解石”获得了国际矿物学协会﹣新矿物命名及分类委员会批准通过。铈原子与钽原子的本质区别是( )
A.质子数不同B.中子数不同
C.电子数不同D.原子大小不同
【解答】解:元素是质子数(即核电荷数)相同的一类原子的总称,决定元素种类的是质子数(即核电荷数),不同种元素原子的质子数不同,则铈原子与钽原子的本质区别是质子数不同。
故选:A。
6.(2分)赣南脐橙中含有的橙皮苷(化学式为C28H34O15)可用于治疗慢性静脉功能不全、痔、关节水肿、静脉性下肢溃疡等。关于橙皮苷的说法正确的是( )
A.属于氧化物
B.由碳、氢、氧原子构成
C.其中碳元素的含量最高
D.氢元素与氧元素的质量比为34:15
【解答】解:A、橙皮苷是由碳、氢、氧三种元素组成的化合物,不属于氧化物,故选项说法错误。
B、橙皮苷是由橙皮苷分子构成的,橙皮苷分子由碳、氢、氧原子构成,故选项说法错误。
C、橙皮苷中碳、氢、氧三种元素的质量比为(12×28):(1×34):(16×15)=168:17:120,则其中碳元素的含量最高,故选项说法正确。
D、氢元素与氧元素的质量比为(1×34):(16×15)≠34:15,故选项说法错误。
故选:C。
7.(2分)生活离不开火。下列小赣对火的运用不正确的是( )
A.点火,点燃蚊香,应用打火机火焰的外焰加热
B.烧火,灶内木柴越多,燃烧产生的火焰越大
C.生火,用木屑生火是因为木屑的着火点低,易点燃
D.灭火,吹灭蜡烛火焰的主要原理是降低温度,使其低于蜡烛的着火点
【解答】解:A、外焰的温度高,点火,点燃蚊香,应用打火机火焰的外焰加热,故A正确;
B、烧火,灶内木柴越多,氧气不足,燃烧产生的火焰不一定越大,故B错误;
C、因为木屑的着火点低,易点燃,可以用木屑生火,故C正确;
D、吹灭蜡烛火焰的主要原理是降低温度,使温度低于蜡烛的着火点,故D正确。
故选:B。
8.(2分)2024年2月21日消息,我国自主研发设计的全球首艘氨燃料动力集装箱船订单落地。氨气燃烧反应的微观示意图如图所示,下列说法正确的是( )
A.反应前后分子数目不变
B.反应前后元素化合价都不变
C.反应中甲、乙分子数目比为1:1
D.反应生成丙、丁的质量比为14:27
【解答】解:A、反应后分子个数增加,故选项不正确。
B、反应前氮元素化合价是﹣3,反应后是0,反应前氧元素化合价是0,反应后是﹣2,故选项不正确。
C、反应中甲、乙分子数目比为4:3,故选项不正确。
D、反应生成丙、丁的质量比为56:108=14:27,故选项正确。
故选:D。
9.(2分)推理是学习化学常用的一种科学思维。下列说法中正确的是( )
A.单质由一种元素组成,所以由一种元素组成的纯净物一定是单质
B.燃烧伴随着发光、放热现象,所以有发光、放热现象的变化一定是燃烧
C.碳酸盐与酸反应能生成气体,所以与酸反应生成气体的物质一定是碳酸盐
D.酸溶液能使紫色石蕊溶液变红,所以能使紫色石蕊溶液变红的溶液一定是酸溶液
【解答】解:A、单质是由同种元素组成的纯净物,单质由一种元素组成,则由一种元素组成的纯净物一定是单质,故选项推理正确。
B、燃烧伴随着发光、放热现象,但有发光、放热现象的变化不一定是燃烧,如灯泡发光、放热,故选项推理错误。
C、碳酸盐与酸反应能生成气体,但与酸反应生成气体的物质不一定是碳酸盐,也可能是活泼金属等,故选项推理错误。
D、酸溶液能使紫色石蕊溶液变红,但能使紫色石蕊溶液变红的溶液不一定是酸溶液,也可能是硫酸氢钠等盐溶液,故选项推理错误。
故选:A。
10.(2分)兴趣小组同学探究金属和酸反应,进行实验:在烧瓶中分别加入等质量的镁粉、铁粉、锌粉和足量的稀盐酸,塞紧瓶塞(如图甲),利用传感器记录160s内烧瓶中气压变化,得到相关曲线如图乙。下列分析正确的是( )
A.金属完全反应后生成氢气的质量相等
B.加入锌粉的烧瓶内气压一定大于加入铁粉的烧瓶内气压
C.0~40s,镁与盐酸反应使烧瓶内气压增大的原因主要是反应放热
D.相同时间内锌与盐酸反应时增大的气压比铁与盐酸反应时的大,说明锌比铁的活动性强
【解答】解:A、金属完全反应后,镁产生氢气最多,锌产生氢气最少,故选项不正确。
B、最终铁反应生成的氢气比锌多,铁反应产生气压可能大于锌,故选项不正确。
C、0~40s,镁与盐酸反应使烧瓶内气压增大的原因主要是反应生成氢气,故选项不正确。
D、相同时间内锌与盐酸反应时增大的气压比铁与盐酸反应时的大,说明锌比铁的活动性强,故选项正确。
故选:D。
二、选择填充题(本大题共3小题,每小题2分,选择和填充各1分,共6分)
11.(2分)第三届中国氢能国际峰会于2024年5月在上海举行。氢能源属于绿色能源,下列属于绿色能源的是 A 。
A.风能
B.煤
C.天然气
D. 太阳能(合理即可)
【解答】解:A、风能利用过程中对环境几乎没有污染,属于绿色能源,故选项正确。
B、煤燃烧会产生烟尘、有害气体等,不属于绿色能源,故选项错误。
C、天然气的主要成分是甲烷,甲烷燃烧会产生二氧化碳,会造成温室效应,不属于绿色能源,故选项错误。
D、太阳能利用过程中对环境几乎没有污染,属于绿色能源(合理即可)。
故答案为:
A;太阳能(合理即可)。
12.(2分)a、b、c三种固体物质的溶解度曲线如图所示,下列说法正确的是 C 。
A.t1℃时,升温可使物质c的饱和溶液变为不饱和溶液
B.t2℃时,物质a与物质b溶液的溶质质量分数相等
C.t3℃时,把80g物质a加入200g水中,得到不饱和溶液
D.若物质a中含有少量物质c,提纯物质a的方法是 降温结晶
【解答】解:A、t1℃时,升温,c物质的溶解度减小,可使物质c的饱和溶液,仍为饱和溶液,故A错误;
B、t2℃时,物质a与物质b溶液的状态不能确定,所以溶质质量分数不能确定,故B错误;
C、t3℃时,a物质的溶解度时50g,所以把80g物质a加入200g水中,得到不饱和溶液,故C正确;
D、a物质的溶解度受温度变化影响较大,若物质a中含有少量物质c,提纯物质a的方法是降温结晶。
故答案为:C;降温结晶。
13.(2分)下列实验设计能达到实验目的的是 B 。
【解答】解:A、氧气、二氧化碳均能与灼热的木炭反应,不但能把杂质除去,也会把原物质除去,不符合除杂原则,故选项实验设计不能达到实验目的。
B、氯化钡能与适量的稀硫酸反应生成硫酸钡沉淀和盐酸,能除去杂质且没有引入新的杂质,符合除杂原则,故选项实验设计能达到实验目的。
C、氢氧化钾溶液和碳酸钠溶液均显碱性,均能使无色酚酞溶液变红色,不能鉴别,故选项实验设计不能达到实验目的。
D、氧化钙固体能与水反应生成氢氧化钙,反应放热,温度升高,氯化钙溶于水温度几乎无变化,取样,分别加水溶解,测量溶液的温度变化(合理即可)。
故答案为:
B;取样,分别加水溶解,测量溶液的温度变化(合理即可)。
三、填空与说明题(本大题共4小题,共23分)
14.(5分)2024年的春晚舞蹈《瓷影》展现了青白瓷跨越千年的独特魅力。
(1)舞者服装材料腈纶(人造羊毛)属于 合成纤维 (选填“天然纤维”或“合成纤维”)。
(2)景德镇烧制的青白瓷瓷胎的化学成分包括二氧化硅、氧化铝、氧化钙、二氧化锰等,上述物质中的非金属元素是 O、Si (填元素符号),写出其中一种物质的化学式: SiO2(或Al2O3、CaO、MnO2) 。
(3)青花瓷原料含有钴,钴在元素周期表中的信息如图所示,“C”表示的含义是 钴元素(或1个钴原子、金属钴等) (写一种)。
(4)青花瓷的“翠色”来源十分复杂,窑炉内的CO和瓷器表面釉料中的氧化铁在高温下生成氧化亚铁和二氧化碳,该过程体现了CO的 还原 性。
【解答】解:(1)腈纶(人造羊毛)是合成纤维的一种。
(2)青白瓷瓷胎的化学成分包括二氧化硅、氧化铝、氧化钙、二氧化锰等,上述物质中的非金属元素有氧、硅,其元素符号分别是O、Si,其化学式分别是SiO2、Al2O3、CaO、MnO2。
(3)“C”表示的含义是钴元素、1个钴原子、金属钴等。
(4)窑炉内的CO和瓷器表面釉料中的氧化铁在高温下生成氧化亚铁和二氧化碳,一氧化碳夺取了氧化铁中的氧,具有还原性。
故答案为:
(1)合成纤维;
(2)O、Si;SiO2(或Al2O3、CaO、MnO2);
(3)钴元素(或1个钴原子、金属钴等);
(4)还原。
15.(6分)通过劳动可以树立自理、自立、自强意识。
(1)在家里:用铅笔芯粉末打开生锈的锁,铅笔芯主要成分是黏土与 石墨 ,锁生锈的原因是铁与空气中的 水蒸气、氧气 发生了反应。
(2)在工厂:利用稀盐酸清洗钢铁表面的铁锈,完全反应后得到的溶液中一定含有的阳离子的符号是 Fe3+ ;清洗铁锈时稀盐酸要适量,不宜过量的原因是 过量的盐酸会与铁反应生成氯化亚铁和氢气 。
(3)在农田:可用 熟石灰(或消石灰或氢氧化钙) 改良酸性土壤;施加 KNO3 (填一种化肥的化学式)补充农作物生长所需要的钾元素、氮元素。
【解答】解:(1)石墨质软,能在纸上留下灰黑色痕迹,因此铅笔芯主要成分是黏土与石墨,石墨具有滑腻感,可用生锈铁锁的开锁,锁生锈的原因是铁与空气中的水蒸气和氧气发生了反应;故答案为:石墨;水蒸气、氧气;
(2)铁锈的主要成分是氧化铁,氧化铁与盐酸反应生成氯化铁和水,因此完全反应后得到的溶液中一定含有的阳离子是铁离子,其符号是Fe3+,除锈时稀盐酸应选用适量而不是过量的原因是:过量的盐酸会与铁反应生成氯化亚铁和氢气;故答案为:Fe3+;过量的盐酸会与铁反应生成氯化亚铁和氢气;
(3)熟石灰是氢氧化钙的俗称,是一种常见的碱,能与酸性物质反应,可用于酸性土壤的改良;施加硝酸钾可补充农作物生长所需要的钾元素、氮元素,其化学式为KNO3;故答案为:熟石灰(或消石灰或氢氧化钙);KNO3。
16.(6分)实验创新可以使现象更明显,操作更简便。兴趣小组同学利用Y形管设计了如图三个实验进行探究活动,请回答下列问题:
(1)三个实验中都装有气球,气球的作用是 平衡内外气压;使装置密闭(合理即可) 。
(2)图1实验:一段时间后,观察到气球胀大,气球胀大的原因是 二氧化碳分子间的间隔变大 (从微观角度解释),观察到Y形管中 Y形管中干燥的紫色石蕊试纸不变色,湿润的紫色石蕊试纸变红色 ,证明二氧化碳能与水反应。
(3)图2实验:探究Zn与Cu的金属活动性。先将稀硫酸注入Y形管右侧,一段时间后,缓慢倾斜Y形管,将右侧的稀硫酸部分倒入左侧,观察到的实验现象是 有气泡产生 。
(4)图3实验:在Y形管两侧分别加入适量的CuSO4溶液和铁粉,在天平上称量,记录所称质量为m1;倾斜Y形管,使液体浸没固体,待反应有明显现象后,在天平上称量,记录所称质量为m2。m1 等于 (选填“大于”“小于”或“等于”)m2,证明化学反应遵循质量守恒定律,反应后得到的溶液质量会 减小 (选填“增大”“减小”或“不变”)。
【解答】解:(1)三个实验中气球的作用是平衡(或调节或缓冲)内外气压,使装置密闭(或形成封闭体系)。
(2)图1实验:干冰易升华变为二氧化碳气体,一段时间后,观察到气球胀大,从微观角度解释,气球胀大的原因是二氧化碳分子间的间隔变大;Y形管中干燥的紫色石蕊试纸不变色,说明二氧化碳不能使石蕊变色;湿润的紫色石蕊试纸接触二氧化碳前不变色,说明水不能使紫色石蕊变红色;接触二氧化碳后,湿润的紫色石蕊试纸变红色,说明二氧化碳能与水反应生成了碳酸。
(3)先将稀硫酸注入Y形管右侧,无明显现象,说明在金属活动性顺序中铜位于氢之后;一段时间后,缓慢倾斜Y形管,将右侧的稀硫酸部分倒入左侧,锌和稀硫酸反应生成硫酸锌和氢气,观察到的实验现象是有气泡产生。
(4)在Y形管两侧分别加入适量的CuSO4溶液和铁粉,在天平上称量,记录所称质量为m1;倾斜Y形管,使液体浸没固体,铁和硫酸铜反应生成硫酸亚铁和铜,待反应有明显现象后,在天平上称量,记录所称质量为m2,没有气体逸出,反应前后容器中物质的总质量不变,则m1等于m2,证明化学反应遵循质量守恒定律;反应的化学方程式为Fe+CuSO4═FeSO4+Cu,每56份质量的铁可置换出64份质量的铜,则反应后得到的溶液质量会减小。
故答案为:
(1)平衡内外气压;使装置密闭(合理即可);
(2)二氧化碳分子间的间隔变大;Y形管中干燥的紫色石蕊试纸不变色,湿润的紫色石蕊试纸变红色;
(3)有气泡产生;
(4)等于;减小。
17.(6分)黄铜(锌和铜的合金)在古代应用非常广泛,古人用炉甘石(主要含ZnCO3)、赤铜矿(主要含Cu2O)和木炭制备黄铜,其生产工艺流程如图:
(1)“粉碎机”将炉甘石粉碎的目的是 增大接触面积,加快反应速率 。
(2)“煅烧炉1”得到的X的化学式为 CO2 ,发生的反应的基本反应类型是 分解反应 。
(3)“煅烧炉2”发生了多个反应,其中赤铜矿主要成分Cu2O和木炭反应的化学方程式为 C+2Cu2O4Cu+CO2↑ 。
(4)黄铜与黄金在外观上非常相似,可用 加入稀盐酸或稀硫酸 的方法鉴别。
【解答】解:(1)“粉碎机”将炉甘石粉碎的目的是增大接触面积,加快反应速率;
(2)古人用炉甘石(主要含ZnCO3)煅烧得到氧化锌和X,根据质量守恒定律,反应前后原子的种类和数目不变可知,X的化学式为CO2,该反应符合一变多的特点,属于分解反应;
(3)赤铜矿的主要成分Cu2O和木炭在高温条件下反应生成铜和二氧化碳,反应的化学方程式为C+2Cu2O4Cu+CO2↑;
(4)黄铜是锌和铜的合金,黄金是金,金的化学性质稳定,不与酸反应,而黄铜中的锌能与酸反应生成氢气,则可用加入稀盐酸或稀硫酸的方法鉴别。
故答案为:(1)增大接触面积,加快反应速率;
(2)CO2;分解反应;
(3)C+2Cu2O4Cu+CO2↑;
(4)加入稀盐酸或稀硫酸。
四、实验与探究题(本大题共2小题,共16分)
18.(8分)化学实验是科学探究的重要方式,如图是实验室常用的制取气体的装置。
(1)装置A中作反应容器的是 试管 (填仪器名称)。
(2)实验室用装置A制取氧气,加热前预热的方法是 拿着点燃的酒精灯,在试管底部来回移动预热 ,若需要收集干燥的氧气,则选用的收集装置是 D (填字母)。
(3)实验室用块状大理石和稀盐酸反应制取二氧化碳,不用粉末状的大理石的原因是 粉末状的大理石与稀盐酸接触面积大,反应速率太快,不利于气体收集 ,发生的反应的化学方程式为 CaCO3+2HCl=CaCl2+CO2↑+H2O 。
(4)收集满一瓶氧气后,向集气瓶中放入氧气传感器,移去毛玻璃片(如图1),用氧气传感器测得数据如图2所示。从微观角度解释氧气体积分数下降的原因: 氧分子不断运动到空气中 ;图2中,a的值约为 21% 。
【解答】解:(1)由图可知,装置A中作反应容器的是试管;
(2)实验室用装置A制取氧气,加热前预热的方法是拿着点燃的酒精灯,在试管底部来回移动预热,排空气法收集的氧气较干燥,氧气的密度比空气大,可用向上排空气法收集,则选用的收集装置是D;
(3)由于粉末状的大理石与稀盐酸接触面积大,反应速率太快,不利于气体收集,所以实验室用块状大理石和稀盐酸反应制取二氧化碳,不用粉末状的大理石,大理石的主要成分碳酸钙与盐酸反应生成氯化钙、二氧化碳和水,反应的化学方程式为CaCO3+2HCl=CaCl2+CO2↑+H2O;
(4)分子在不断地运动,氧分子不断运动到空气中,氧气体积分数下降,按体积计算,氧气约占空气体积的21%,则图2中,a的值约为21%。
故答案为:(1)试管;
(2)拿着点燃的酒精灯,在试管底部来回移动预热;D;
(3)粉末状的大理石与稀盐酸接触面积大,反应速率太快,不利于气体收集;CaCO3+2HCl=CaCl2+CO2↑+H2O;
(4)氧分子不断运动到空气中;21%。
19.(8分)在学习“常见的碱”过程中,兴趣小组同学将新配制的饱和Ca(OH)2溶液滴入FeCl3溶液中,发现没有出现预期的红褐色沉淀。兴趣小组同学对此进行探究:
【提出问题】将新配制的饱和Ca(OH)2溶液滴入FeCl3溶液中,为什么没有产生红褐色沉淀?
【查找资料】①Ca(OH)2微溶于水,其水溶液呈碱性;②FeCl3溶液呈酸性。
【猜想假设】猜想Ⅰ:Ca(OH)2没有参加化学反应;
猜想Ⅱ:滴入的Ca(OH)2溶液中OH﹣数量太少;
猜想Ⅲ:FeCl3溶液呈酸性,Fe(OH)3沉淀不能存在。
【实验探究】兴趣小组设计并进行下列实验:
【交流讨论】
(1)同学们认为实验1操作有错误,理由是 把pH试纸放在潮湿的点滴板上,测量数值不准确 。
(2)实验2中发生的反应的化学方程式是 2FeCl3+3Ca(OH)2=2Fe(OH)3↓+3CaCl2 。
(3)实验3中,持续滴加FeCl3溶液后沉淀消失的原因是 FeCl3溶液呈酸性,当FeCl3溶液过量时,产生的Fe(OH)3沉淀在酸性溶液中又消失了 。
【实验拓展】为进一步验证猜想Ⅱ,将Ca(OH)2溶液换成浓NaOH溶液滴加到FeCl3溶液中(如图),则观察到的现象是 产生红褐色沉淀 ,则猜想Ⅱ正确。
【解答】解:【实验探究】FeCl3溶液呈酸性,且FeCl3溶液过量,因此pH<7。FeCl3溶液滴入的Ca(OH)2溶液中,先观察到红褐色沉淀产生,持续滴加后沉淀又消失了,因为FeCl3溶液呈酸性,说明Fe(OH)3沉淀在酸性溶液中溶解,故猜想Ⅲ正确。故答案为:<;正确;
【交流讨论】(1)实验1操作中把pH试纸放在潮湿的点滴板上,相当于溶液稀释,测得数值不准确,操作错误。故答案为:把pH试纸放在潮湿的点滴板上,测量数值不准确;
(2)FeCl3溶液滴入的Ca(OH)2溶液中,反应生成Fe(OH)3沉淀和氯化钙,化学方程式为:2FeCl3+3Ca(OH)2=2Fe(OH)3↓+3CaCl2;
(3)实验3中,持续滴加FeCl3溶液后沉淀消失的原因是FeCl3溶液呈酸性,当FeCl3溶液过量时,产生的Fe(OH)3沉淀在酸性溶液中溶解。故答案为:FeCl3溶液呈酸性,当FeCl3溶液过量时,产生的Fe(OH)3沉淀在酸性溶液中又消失了;
【实验拓展】将Ca(OH)2溶液换成浓NaOH溶液,增加溶液中OH﹣数量,产生红褐色沉淀,说明猜想Ⅱ正确。故答案为:产生红褐色沉淀。
五、综合计算题(共10分)
20.(10分)学校劳动实践基地利用营养液培植蔬菜,兴趣小组同学欲测定学校劳动基地所用的营养液中硫酸铵[(NH4)2SO4]的质量分数,取该营养液100g进行实验(营养液中其他成分不参加反应)。
(1)硫酸铵属于 盐 (选填“酸”“碱”“盐”或“氧化物”),硫酸铵中氮元素化合价为 ﹣3 。
(2)a的值为 176.7 。
(3)计算该营养液中硫酸铵的质量分数。
(4)实验中,过滤后需要对滤渣进行洗涤、干燥。若滤渣未经洗涤,直接干燥,则测得营养液中硫酸铵的质量分数会 偏大 (选填“偏大”“偏小”或“没有影响”)。
【解答】解:(1)硫酸铵是由铵根离子和硫酸根离子构成的,属于盐;(NH4)2SO4中硫酸根离子﹣2价,氢元素为+1价,根据化合物中正负化合价的代数和为零,氮元素为﹣3价;故答案为:盐;﹣3;
(2)根据质量守恒定律,a=100g+100g﹣23.3g=176.7g;故答案为:176.7;
(3)设硫酸铵溶液的溶质质量分数是x。
BaCl2+(NH4)2SO4═BaSO4↓+2NH4Cl
132 233
100gx 23.3g
=
x=13.2%
答:该营养液中硫酸铵的质量分数为13.2%;
(4)若滤渣未经洗涤,直接干燥,则滤渣的质量偏大,计算出的硫酸铵质量偏大,故则测得营养液中硫酸铵的质量分数会偏大;故答案为:偏大。选项
实验目的
实验设计
A
除去氧气中的少量二氧化碳
高温下通过灼热的木炭
B
除去稀盐酸中的少量氯化钡
滴入适量的稀硫酸,过滤
C
鉴别氢氧化钾溶液和碳酸钠溶液
取样,分别加入无色酚酞溶液,观察现象
D
鉴别氯化钙固体和氧化钙固体
实验
1
2
3
操作
现象
pH (选填“>”“<”或“=”)7
先观察到无明显现象,持续滴加后生成红褐色沉淀
先观察到红褐色沉淀产生,持续滴加后沉淀又消失了
结论
猜想Ⅰ错误,且FeCl3溶液过量
猜想Ⅱ正确
猜想Ⅲ (选填“正确”或“错误”)
选项
实验目的
实验设计
A
除去氧气中的少量二氧化碳
高温下通过灼热的木炭
B
除去稀盐酸中的少量氯化钡
滴入适量的稀硫酸,过滤
C
鉴别氢氧化钾溶液和碳酸钠溶液
取样,分别加入无色酚酞溶液,观察现象
D
鉴别氯化钙固体和氧化钙固体
取样,分别加水溶解,测量溶液的温度变化(合理即可)
实验
1
2
3
操作
现象
pH < (选填“>”“<”或“=”)7
先观察到无明显现象,持续滴加后生成红褐色沉淀
先观察到红褐色沉淀产生,持续滴加后沉淀又消失了
结论
猜想Ⅰ错误,且FeCl3溶液过量
猜想Ⅱ正确
猜想Ⅲ 正确 (选填“正确”或“错误”)
2024年江西省赣州市兴国县多校联考中考压轴考试(一模)化学试题(无答案): 这是一份2024年江西省赣州市兴国县多校联考中考压轴考试(一模)化学试题(无答案),共6页。试卷主要包含了满分70分,作答时间65分钟,可能用到的相对原子质量,氢氧化钠可以除去油污,赣南脐橙中含有的橙皮苷,生活离不开火等内容,欢迎下载使用。
2024年江西省九江市多校联考中考二模化学试题(无答案): 这是一份2024年江西省九江市多校联考中考二模化学试题(无答案),共6页。试卷主要包含了下列仪器需要进行磨砂处理的是等内容,欢迎下载使用。
2024年江西省赣州市部分学校中考化学一模试卷: 这是一份2024年江西省赣州市部分学校中考化学一模试卷,共26页。试卷主要包含了填空与说明题,实验与探究题,综合计算题等内容,欢迎下载使用。

